Key Highlights:
- A 500 kW generator provides a reliable energy source for construction sites, minimising delays and enhancing productivity.
- Fuel efficiency of the generator leads to significant cost savings, especially when operated at optimal capacity.
- The generator can power multiple tools simultaneously, increasing productivity by up to 30% on construction sites.
- Portability allows the generator to be easily moved to different project locations, ensuring consistent power supply.
- Quick setup and operation reduce downtime, enabling construction teams to focus on tasks without power interruptions.
- Advanced safety features, including overload protection and automatic voltage regulation, enhance site safety.
- Durability ensures reliable operation under harsh conditions, reducing maintenance costs and downtime.
- Comprehensive support and maintenance services extend the generator's lifespan and prevent unexpected breakdowns.
- Eco-friendly options help reduce environmental impact while complying with regulations and enhancing company reputation.
- Investing in a 500 kW generator maximises financial benefits by minimising downtime and operational costs.
Introduction
A 500 kW generator is essential for efficiency and reliability on construction sites, where uninterrupted power is a necessity. This robust equipment not only provides a steady energy supply for demanding tools and machinery but also significantly contributes to cost savings and operational productivity.
With numerous options available, construction managers may wonder how to assess the true value of investing in a 500 kW generator. By exploring its many benefits, it becomes clear how this generator can enhance project dynamics, improve safety, and ultimately lead to successful outcomes in the ever-evolving construction landscape.
Ensure Reliable Power Supply with a 500 kW Generator
A 500 kW generator is essential for construction sites, providing a robust and reliable energy source in areas where electricity may be limited. This equipment effectively supports high-demand tools and machinery, ensuring a seamless workflow.
Construction managers understand that dependable energy is crucial; it reduces the risk of delays caused by outages, which can significantly impact project timelines and budgets. For example, projects that have utilized the 500 kW generator from EZ Equipment Rental have reported smoother operations and better adherence to schedules, underscoring its importance in maintaining efficiency and productivity on-site.
As construction teams work to meet strict deadlines and manage resources effectively, the emphasis on reliable energy sources has never been more critical. The construction site remains powered and productive thanks to the advanced technology of the 500 kW generator, which ensures optimal performance.

Achieve Fuel Efficiency and Cost Savings
A 500 kW generator is designed for outstanding fuel efficiency, enabling it to provide significant power output while minimizing fuel consumption. This efficiency is vital for long-term building projects, where lower fuel costs can greatly influence overall budgets. By leveraging advanced technology, these machines operate at optimal efficiency without excessive fuel use, enabling construction firms to improve resource allocation.
For example, a standard 500 kW generator can save thousands of dollars annually through enhanced fuel efficiency, especially when it is running at 75-80% of its rated capacity. Industry leaders emphasize that investing in a 500 kW generator not only ensures reliable power but also results in considerable cost savings over time, making it an essential asset for any construction operation.
As Turnkey Industries states, 'A 500 kW generator ensures continuous operation, minimizing downtime and financial losses during outages.' Additionally, regular maintenance, including timely oil changes and air filter replacements, is crucial for maximizing efficiency and extending the machine's lifespan.

Power Multiple Tools and Equipment Simultaneously
A 500 kW generator is highly effective in powering multiple tools and equipment simultaneously, a crucial feature for construction sites where various tasks occur at once. This device can efficiently manage the electrical load required by both heavy machinery and smaller power tools, enabling teams to operate without interruptions caused by power shortages.
For instance, a circular saw demands:
- 2400W at startup
- 1200W during operation
While a drill requires:
- 1800W at startup
- 720W during use
Utilizing a 500 kW generator as a power source can lead to significant efficiency gains, with construction sites reporting up to a 30% increase in productivity due to the ability to run several tools at the same time. Sites that utilize a 500 kW generator have successfully operated concrete mixers, drills, and saws concurrently, ensuring uninterrupted workflows.
Industry experts have noted that the capacity to operate multiple pieces of equipment simultaneously not only enhances productivity but also optimizes resource allocation, making it an invaluable asset for any construction project. Project managers should assess their specific resource needs based on the tools they plan to use to maximize efficiency.

Utilize Portable Power Solutions for Flexibility
The 500 kW machine from EZ Equipment Rental offers exceptional portability, allowing teams to transport energy sources seamlessly across various project sites in the Dallas-Fort Worth area. This flexibility is vital for adapting to changing project needs, whether it's for temporary lighting, powering essential tools, or supporting equipment in remote locations. The ability to relocate the generator ensures a consistent electricity supply where and when it is needed, reducing downtime and boosting overall productivity.
Research shows that flexible energy solutions significantly improve workflow on construction sites, enabling teams to sustain momentum and meet tight deadlines. Construction managers often emphasize the importance of a reliable energy source, highlighting that the versatility of a 500 kW generator can be a crucial factor in effectively managing project dynamics. For example, Ryan Null, a Business Relationships Manager, remarked, "The adaptability of energy supply is essential for keeping projects on track, especially in challenging environments."
Moreover, studies indicate that projects utilizing adaptable energy solutions can reduce downtime by up to 30%, underscoring the critical role of dependable energy in enhancing building efficiency. With EZ Equipment Rental's extensive inventory, construction teams can access the right power source tailored to their specific needs.

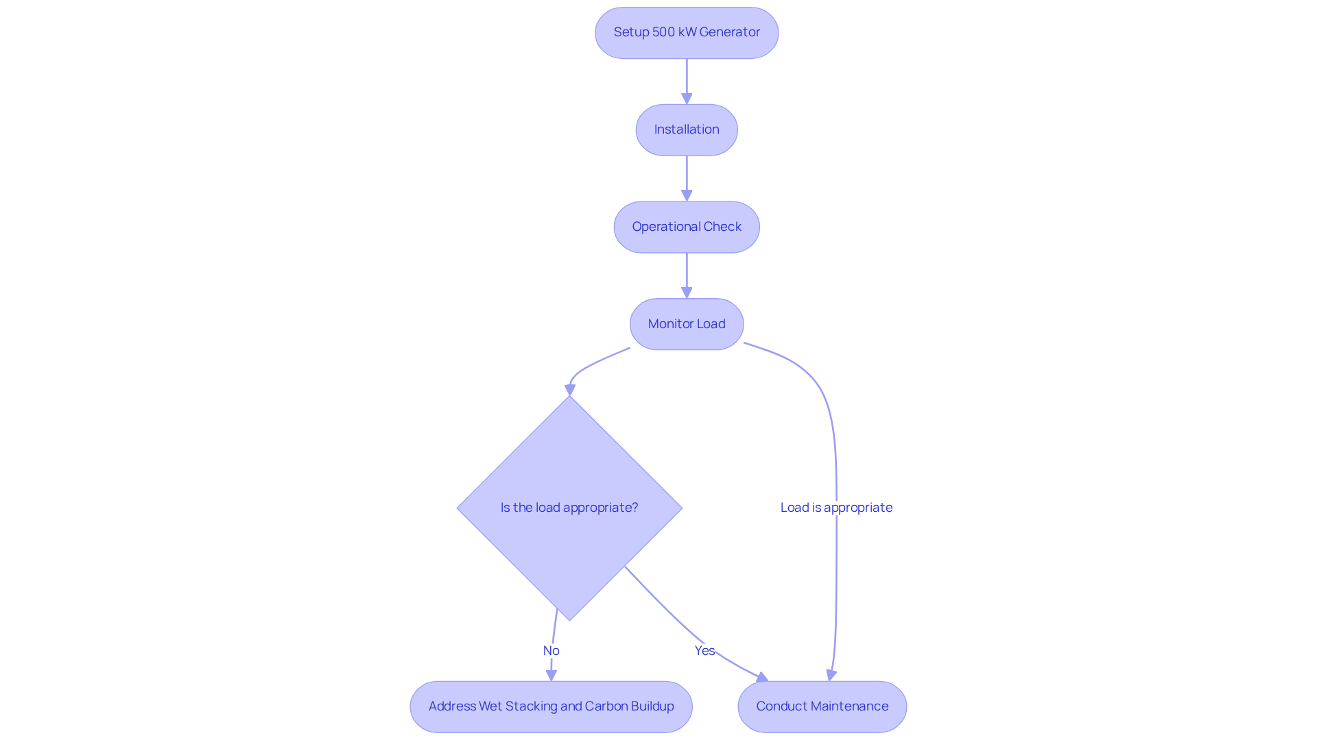
Simplify Setup and Operation for Quick Deployment
The layout of a 500 kW generator facilitates quick and straightforward installation, enabling building teams to rapidly set up energy sources. With intuitive controls and minimal installation requirements, these devices can become operational in just minutes. This efficiency is vital for construction projects where time constraints are critical, allowing teams to concentrate on their tasks rather than dealing with power interruptions.
However, it is important to note that lightly loaded machines may face challenges such as wet stacking and carbon buildup, which can diminish long-term efficiency. Experts emphasize that swift implementation not only enhances productivity but also lowers the risk of project delays, making the 500 kW generator an essential asset for any construction site. Furthermore, maintaining accurate records of power source performance and conducting load bank testing are crucial for ensuring reliability and efficiency.
As the demand for power supplies continues to rise across Texas, having a dependable energy source is more important than ever. To maximize the benefits of a 500 kW generator, building teams should conduct regular maintenance inspections and ensure proper loading to prevent potential operational issues.

Enhance Safety with Advanced Generator Features
A 500 kW generator is equipped with advanced safety features that significantly enhance site safety. Essential functionalities, including:
- Overload protection
- Low-oil shutdown
- Automatic voltage regulation
play a critical role in preventing accidents and minimizing equipment damage. These features not only ensure operational reliability but also contribute to a safer working environment for construction teams. Given that building activities account for 20% of all fatalities among US workers, prioritizing generator safety is imperative. By incorporating these advanced features, project managers can effectively safeguard their workforce and reduce the risk of costly downtime due to accidents or equipment failures. Safety professionals stress that integrating such features is vital in lowering the likelihood of incidents that could lead to serious injuries or fatalities on site. Additionally, recognizing that 65% of building fatalities stem from the 'fatal four' incidents - falls, being struck by objects, electrocution, and being caught in/between - underscores the importance of these safety measures.

Count on Durability for Harsh Construction Conditions
Engineered with high-quality materials, the 500 kW generator is specifically designed to withstand extreme weather and the challenges of building environments. This durability allows the device to operate reliably under difficult conditions, including elevated temperatures, dust, and moisture. At EZ Equipment Rental, we prioritize reliability by providing well-maintained equipment that project managers consistently report lowers maintenance costs and reduces downtime-critical factors for keeping projects on schedule.
In 2026, industry reports highlight the increasing demand for durable 500 kW generators, as construction sites encounter more unpredictable weather patterns. By focusing on robust equipment, construction firms can ensure their operations remain efficient and effective, even in the harshest conditions. As Thomas Edison noted, proper planning in construction leads to success, transforming opportunities into achievements. This underscores the necessity of selecting dependable equipment as part of a comprehensive planning strategy to address challenges and improve project outcomes.

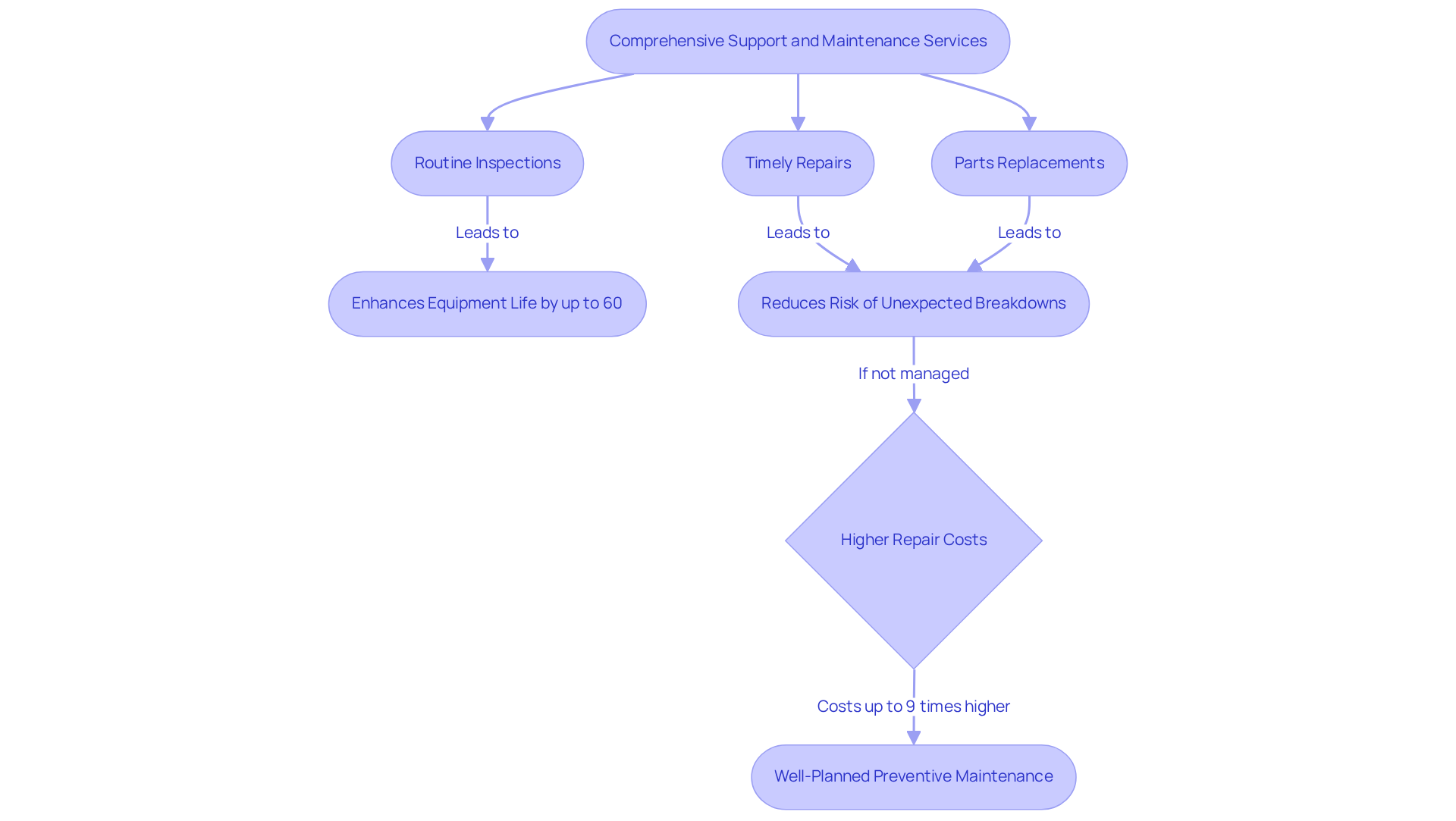
Access Comprehensive Support and Maintenance Services
Access to comprehensive support and maintenance services is crucial for maximizing the lifespan of a 500 kW generator. Renting from a reputable company like EZ Equipment Rental guarantees well-maintained machines and forklifts. Our equipment undergoes regular maintenance, which can enhance equipment life by up to 60% and ensure optimal performance. This proactive approach significantly reduces the risk of unexpected breakdowns, which can lead to repair costs that are up to nine times higher than those associated with a well-planned preventive maintenance strategy.
Construction companies should collaborate with EZ Equipment Rental, as we provide extensive support, including:
- Routine inspections
- Timely repairs
- Necessary parts replacements
Our knowledgeable team is dedicated to addressing any issues promptly to minimize downtime. Effective maintenance strategies are essential for maintaining equipment reliability. As the demand for dependable power sources continues to rise in 2026, the importance of strong support for rental units cannot be overstated.

Reduce Environmental Impact with Eco-Friendly Options
Many contemporary 500 kW generators are designed with eco-friendly features, including lower emissions and fuel-efficient engines. By selecting devices that meet stringent environmental criteria, building firms can significantly reduce their carbon footprint while ensuring compliance with regulations. Implementing these eco-friendly practices not only benefits the environment but also enhances a company's reputation, making it more appealing to environmentally conscious clients. This dual advantage underscores the importance of integrating sustainable solutions into business operations.

Maximize Financial Benefits and Budget Efficiency
Investing in a 500 kW generator can provide significant financial benefits for construction projects. These generators deliver reliable electricity, which is crucial for minimizing downtime - a major cost factor. Unexpected outages can lead to direct revenue losses exceeding 30% of operational income. In fact, over 30% of outages have resulted in such losses, underscoring the importance of dependable energy solutions. By reducing fuel costs and enhancing productivity through the ability to operate multiple tools simultaneously, a 500 kW generator helps keep projects within budget.
Construction managers should evaluate the long-term savings and return on investment associated with reliable energy solutions, particularly in 2026, when budget efficiency is critical. Feedback from construction managers indicates that utilizing dependable power sources not only streamlines operations but also encourages a proactive approach to managing project costs effectively. Additionally, having a disaster recovery plan is vital to mitigate the effects of potential outages, ensuring that projects stay on schedule and within financial limits.

Conclusion
A 500 kW generator is a crucial asset for construction projects, providing a steady and reliable power supply in areas where electricity may be limited. Its significance in enhancing operational efficiency, minimizing downtime, and supporting multiple tools simultaneously is paramount. By investing in such generators, construction teams can sustain productivity, meet deadlines, and ultimately drive project success.
This article has explored the key benefits of the 500 kW generator, including its fuel efficiency, portability, and advanced safety features. The capability to power various equipment concurrently streamlines workflow, while its durability guarantees reliable performance even in challenging conditions. Furthermore, comprehensive support and maintenance services are essential for maximizing the generator's lifespan and efficiency, leading to substantial cost savings and improved budgetary management.
In summary, the necessity of a dependable power source in construction is undeniable. Leveraging the advantages of a 500 kW generator not only optimizes operations but also encourages a proactive approach to resource and cost management. As construction projects evolve and encounter new challenges, prioritizing reliable energy solutions will be vital for achieving sustainable success and maintaining a competitive edge in the industry.
Frequently Asked Questions
Why is a 500 kW generator important for construction sites?
A 500 kW generator provides a robust and reliable energy source in areas with limited electricity, supporting high-demand tools and machinery, which ensures a seamless workflow and reduces the risk of delays caused by outages.
How does a 500 kW generator impact project timelines and budgets?
By ensuring dependable energy, a 500 kW generator helps avoid delays, thus positively influencing project timelines and budgets. Reports from projects using this generator indicate smoother operations and better adherence to schedules.
What are the fuel efficiency benefits of a 500 kW generator?
A 500 kW generator is designed for outstanding fuel efficiency, allowing significant power output while minimizing fuel consumption. This efficiency can lead to substantial cost savings, especially during long-term projects.
How can a 500 kW generator save on fuel costs?
By operating at 75-80% of its rated capacity, a standard 500 kW generator can save thousands of dollars annually through enhanced fuel efficiency, benefiting overall project budgets.
What maintenance is necessary for a 500 kW generator to ensure optimal performance?
Regular maintenance, including timely oil changes and air filter replacements, is crucial for maximizing efficiency and extending the lifespan of the generator.
Can a 500 kW generator power multiple tools and equipment at the same time?
Yes, a 500 kW generator can efficiently manage the electrical load required by both heavy machinery and smaller power tools, allowing construction teams to operate without interruptions from power shortages.
What productivity gains can be expected from using a 500 kW generator on a construction site?
Construction sites utilizing a 500 kW generator have reported up to a 30% increase in productivity due to the ability to run several tools simultaneously, such as concrete mixers, drills, and saws.
How should project managers assess their resource needs when using a 500 kW generator?
Project managers should evaluate their specific resource needs based on the tools they plan to use to maximize efficiency when operating a 500 kW generator.
List of Sources
- Ensure Reliable Power Supply with a 500 kW Generator
- 15 of the Most Inspiring Quotes about Construction - Digital Builder (https://autodesk.com/blogs/construction/inspiring-construction-quotes)
- 40 Construction Quotes to Motivate Your Team (https://projectmanager.com/blog/construction-quotes)
- 10 Construction Quotes to Inspire Your Project (https://horstconstruction.com/10-wise-construction-quotes-to-inspire-your-next-project-2)
- Power outages getting longer as extreme weather takes larger toll, report says (https://utilitydive.com/news/power-outages-extreme-weather-jd-power/805658)
- Get Motivated with 20 Classic Quotes About Construction (https://planhub.com/resources/get-motivated-with-20-classic-quotes-about-construction)
- Achieve Fuel Efficiency and Cost Savings
- Understanding Generator Fuel Efficiency: Saving Money and Reducing Environmental Impact - JC Davis Power (https://jcdavispower.com/understanding-generator-fuel-efficiency-saving-money-and-reducing-environmental-impact)
- 500 KW Generators For Commercial And Industrial Power Needs (https://turnkey-industries.com/how-500-kw-generators-power-your-business-key-applications-and-benefits)
- Diesel vs Natural Gas Generators: Comparing Cost, Efficiency & More (https://wpowerproducts.com/blog/diesel-vs-natural-gas-generators)
- Power Multiple Tools and Equipment Simultaneously
- 119 Construction Quotes that Hit the Nail on the Head | BigRentz (https://bigrentz.com/blog/construction-quotes?srsltid=AfmBOorEGqebzindlddMTe2v9e_xQqF7hz_Fd7SSs0msLiJTFwCUedvO)
- Power Consumption Chart For Tools (https://uspowerco.com/articles/power-consumption-chart-for-tools)
- 10 Construction Quotes to Inspire Your Project (https://horstconstruction.com/10-wise-construction-quotes-to-inspire-your-next-project-2)
- 15 of the Most Inspiring Quotes about Construction - Digital Builder (https://autodesk.com/blogs/construction/inspiring-construction-quotes)
- 40 Construction Quotes to Motivate Your Team (https://projectmanager.com/blog/construction-quotes)
- Utilize Portable Power Solutions for Flexibility
- 40 Construction Quotes to Motivate Your Team (https://projectmanager.com/blog/construction-quotes)
- 10 Construction Quotes to Inspire Your Project (https://horstconstruction.com/10-wise-construction-quotes-to-inspire-your-next-project-2)
- The Benefits of Portable Power (https://signaturesolar.com/blog/the-benefits-of-portable-power?srsltid=AfmBOopQXqhAOlP5PSVynx8JARscNQn_VzJtzGClWQbe6q_hTeKG50Fs)
- Integrating Portable Power Solutions in Remote Construction Sites (https://psilosgroup.com/psilos-group/integrating-portable-power-solutions-in-remote-construction-sites)
- 15 of the Most Inspiring Quotes about Construction - Digital Builder (https://autodesk.com/blogs/construction/inspiring-construction-quotes)
- Simplify Setup and Operation for Quick Deployment
- How Generator Hours Affect Value and Performance - Generator Source (https://generatorsource.com/generator-insights/how-generator-hours-affect-value-and-performance)
- Enhance Safety with Advanced Generator Features
- Construction Safety, By the Numbers | NASP (https://naspweb.com/blog/construction-safety-by-the-numbers)
- MHIET Achieves Rated Operation of a 6-Cylinder 500kW-class Hydrogen Engine Generator Set-- Demonstration Tests at Company's Sagamihara Plant -- | Mitsubishi Heavy Industries (https://mhi.com/news/25031201.html)
- Enchanted Rock Introduces ERT500™ and RockBlock™ Advanced Onsite Power Generation Technologies (https://prnewswire.com/news-releases/enchanted-rock-introduces-ert500-and-rockblock-advanced-onsite-power-generation-technologies-302570774.html)
- 34 Key Construction Safety Statistics | Procore (https://procore.com/library/construction-safety-statistics)
- Diesel Generator Safety and Operation: A Comprehensive Guide (https://genpowerusa.com/blog/diesel-generator-safety-and-operation-a-comprehensive-guide)
- Count on Durability for Harsh Construction Conditions
- 10 Construction Quotes to Inspire Your Project (https://horstconstruction.com/10-wise-construction-quotes-to-inspire-your-next-project-2)
- 15 of the Most Inspiring Quotes about Construction - Digital Builder (https://autodesk.com/blogs/construction/inspiring-construction-quotes)
- 40 Construction Quotes to Motivate Your Team (https://projectmanager.com/blog/construction-quotes)
- Access Comprehensive Support and Maintenance Services
- 5 "Genius" Quotes to Inspire Better Facilities Maintenance (https://brightlysoftware.com/blog/5-genius-quotes-to-inspire-better-facilities-maintenance)
- The Transformative Impact of Preventive Maintenance in Construction (https://maintworld.com/Asset-Management/The-Transformative-Impact-of-Preventive-Maintenance-in-Construction)
- 15 of the Most Inspiring Quotes about Construction - Digital Builder (https://autodesk.com/blogs/construction/inspiring-construction-quotes)
- 40 Construction Quotes to Motivate Your Team (https://projectmanager.com/blog/construction-quotes)
- 10 Construction Quotes to Inspire Your Project (https://horstconstruction.com/10-wise-construction-quotes-to-inspire-your-next-project-2)
- Reduce Environmental Impact with Eco-Friendly Options
- 30 of the Most Impactful Climate Change Quotes - Curious Earth (https://curious.earth/blog/climate-change-quotes)
- Maximizing Efficiency: Smart Choices for Energy-Efficient Generators (https://erayakpower.com/blogs/boundless-energy/maximizing-efficiency-smart-choices-for-energy-efficient-generators?srsltid=AfmBOordytOdCmtctEie9zD3Gz-BJ0qlMBSNVylrOV5XOceZkVTzgtid)
- Understanding Generator Fuel Efficiency: Saving Money and Reducing Environmental Impact - JC Davis Power (https://jcdavispower.com/understanding-generator-fuel-efficiency-saving-money-and-reducing-environmental-impact)
- Quotations about the Environment | US EPA (https://epa.gov/history/quotations-about-environment)
- Environmental Effects of Generators | Green Power Solutions (https://greenpowersolutions.com.au/the-full-environmental-benefits-of-biodiesel-generators-beyond-emissions)
- Maximize Financial Benefits and Budget Efficiency
- The True Cost of Downtime: 21 Stats You Need to Know (https://trilio.io/resources/cost-of-downtime)
- 5 Key Benefits of Investing in a High-Capacity Diesel Generator | John Holt Plc (https://jhplc.com/blog/5-key-benefits-of-investing-in-a-high-capacity-diesel-generator)
- The Cost of Downtime in 2026 | N1C (https://n1critical.com/blogs/cost-of-downtime)
- 40 Construction Quotes to Motivate Your Team (https://projectmanager.com/blog/construction-quotes)
- 10 Construction Quotes to Inspire Your Project (https://horstconstruction.com/10-wise-construction-quotes-to-inspire-your-next-project-2)