Key Highlights
- Leasing forklifts reduces upfront costs and eliminates depreciation expenses.
- Rental agreements often include maintenance and insurance, lowering overall costs.
- Additional costs such as delivery, fuel, and insurance should be considered when budgeting for rentals.
- The global forklift lease market is expected to grow, with short-term leases projected to capture 39.84% market share by 2025.
- Forklift rental provides flexibility, allowing managers to choose equipment based on project needs without long-term commitments.
- 84% of companies in the U.S. prefer renting equipment over purchasing, reflecting a trend towards cost-effective solutions.
- Rental companies like EZ Equipment Rental offer modern, well-maintained equipment, enhancing operational efficiency.
- Forklift rentals support sustainability by reducing the demand for new equipment and offering energy-efficient models.
- Expert support from rental companies includes training for safe equipment operation, crucial for compliance with OSHA standards.
- Renting allows companies to scale equipment usage according to project demands, minimising financial risk.
Introduction
Construction projects frequently grapple with the dual challenge of managing costs and ensuring access to the right equipment. Forklift rental in NYC stands out as a strategic solution, delivering a range of benefits that can significantly boost operational efficiency and financial management. By choosing rental over purchase, construction firms gain flexibility in equipment selection, mitigate financial risks, and access cutting-edge technology without the constraints of long-term commitments.
In addition, renting forklifts allows businesses to adapt quickly to changing project demands. This flexibility means that firms can scale their equipment needs up or down based on project size and duration, ensuring they always have the right tools for the job. Furthermore, the latest models often come equipped with advanced features that enhance safety and productivity, making rental an attractive option for those looking to stay competitive in a fast-paced industry.
However, the question remains: how can businesses fully leverage these advantages to optimize their projects? By understanding the specific needs of their operations and selecting the right equipment, companies can maximize the benefits of forklift rental. Testimonials from satisfied customers highlight the reliability and quality of rented equipment, reinforcing the idea that this approach not only meets immediate needs but also supports long-term success.
To stay ahead in a competitive landscape, construction firms must act decisively. Explore the options available for forklift rental today and discover how this strategic choice can transform your project outcomes.
Reduce Project Costs with Forklift Rental
Leasing lifting machines offers a strategic advantage by significantly reducing expenses associated with hefty initial investments required for purchasing equipment. Rental agreements typically encompass maintenance and insurance, further minimizing overall costs. However, it’s crucial to account for potential additional expenses related to equipment leasing, such as:
- Delivery and pickup fees
- Fuel charges
- Insurance costs
These can influence your budget. For instance, a construction project requiring a lift for a short duration can save thousands by opting to lease rather than buy, effectively eliminating depreciation costs.
Understanding the lease agreement is vital to avoid unexpected charges and ensure clarity regarding responsibilities. In fact, the global forklift lease market is on track for substantial growth, with the Short-Term Lease segment projected to capture 39.84% of the market share by 2025. This trend reflects a growing preference for flexible, cost-effective solutions in the industry. Furthermore, companies embracing rental-first strategies can take advantage of online reservation portals and real-time availability dashboards, enhancing both operational efficiency and financial planning.
This shift not only streamlines project execution but also facilitates better resource allocation, ultimately leading to significant savings in construction budgets. By choosing to lease, businesses can focus on their core operations while enjoying the benefits of reliable equipment without the burden of ownership.

Enjoy Flexibility in Equipment Choices
Forklift rental offers unparalleled flexibility, empowering managers to select from a diverse range of models and specifications tailored to specific needs. This adaptability is crucial for projects with evolving requirements, allowing managers to seamlessly transition between different types of lifting equipment as the situation demands. For instance, a construction project that necessitates both electric and rough-terrain forklifts can easily adjust its equipment choices without the financial burden of ownership.
Renting not only boosts operational efficiency but also serves as a cost-effective solution, reflecting a growing trend in the industry where 84% of companies in the United States prefer renting equipment over purchasing it. By leveraging rental options, managers can ensure they have the appropriate tools for each phase of their project, thereby enhancing productivity and reducing downtime.
In addition, the reliability and quality of rental equipment cannot be overstated. Many satisfied customers have shared their positive experiences, highlighting how renting has streamlined their operations and provided them with the right equipment at the right time. This approach not only meets immediate needs but also fosters long-term relationships built on trust and satisfaction.
Take action today - explore our extensive range of forklift rental NYC options and discover how we can support your next project with the right equipment. Don't let equipment limitations hold you back; choose flexibility and efficiency with our rental services.

Access Quality Equipment Without Long-Term Commitment
Renting lifting machines empowers construction firms to leverage the latest models equipped with advanced technology, all without the burdens of long-term ownership. This flexibility allows companies to utilize high-quality equipment tailored to specific needs while sidestepping the costs associated with maintenance and storage. For example, a contractor can select an electric lift or a rough terrain lift for a month-long project, ensuring optimal performance and efficiency without the complications of long-term commitments.
Furthermore, renting modern lifting machines not only boosts operational efficiency but also aligns with sustainability goals. Electric models produce zero emissions, making them ideal for environmentally sensitive locations. By choosing to lease from EZ Equipment Rental, businesses gain access to cutting-edge technology, reduce operational expenses, and maintain flexibility in their equipment usage.
In addition, the advantages of renting extend beyond mere convenience. Companies can avoid the hefty costs of purchasing and maintaining equipment, allowing them to allocate resources more effectively. This strategic approach not only enhances productivity but also contributes to overall project success.
Ultimately, opting for rental solutions from EZ Equipment Rental positions businesses for success in a competitive landscape. Don’t miss out on the opportunity to elevate your operations - contact us today to explore our extensive range of lifting machines and discover how we can support your next project.
Simplify Logistics and Maintenance Responsibilities
When you choose to rent boom lifts and pallet jacks from EZ Equipment Rental, you’re not just getting equipment; you’re gaining a partner in logistics. Our rental company expertly manages all aspects of logistics, including delivery and maintenance, allowing construction managers to focus on executing their tasks without the distraction of equipment upkeep. With our well-maintained boom lifts and forklifts, which undergo regular servicing, any potential equipment issues are swiftly addressed by our dedicated support team.
For example, if a boom lift requires maintenance, our leasing firm can quickly provide a replacement, minimizing downtime and ensuring your project stays on schedule. As one building manager noted, "Outsourcing equipment logistics has changed our operations, enabling us to concentrate on what really matters - delivering quality work punctually." This approach not only streamlines operations but also enhances overall project efficiency, making our boom lifts and lifting equipment indispensable assets in the construction industry.
Don’t let equipment logistics slow you down. Partner with EZ Equipment Rental today and experience the difference that reliable equipment and expert support can make in your construction projects.

Utilize the Latest Forklift Technology
Use english for answers
Elevate Your Project with EZ Equipment Rental
Forklift rental companies are constantly upgrading their fleets with cutting-edge technology, and EZ Equipment Rental in Dallas, TX, stands out with a diverse selection of equipment. Our fleet includes electric lift trucks and rough terrain lift vehicles, ensuring you have the right tools tailored to your specific needs. These modern lifting devices significantly enhance efficiency and safety on construction sites.
For example, electric lifting vehicles equipped with smart technology optimize energy usage, leading to lower operational costs while boosting performance. Furthermore, the integration of telematics allows for real-time monitoring of equipment, enabling fleet managers to proactively track usage patterns and maintenance needs. This capability minimizes downtime and enhances overall operational efficiency, making your projects run smoother.
In building endeavors, employing telematics in leased lift vehicles has proven advantageous. Initiatives that adopted these advanced models reported improved workflow and reduced accident rates. By choosing the latest forklift technology from EZ Equipment Rental, construction teams can rely on dependable and efficient forklift rental NYC that meets the demands of their tasks.
Ready to enhance your project? Contact EZ Equipment Rental today to discover how our advanced fleet can elevate your operations!

Receive Expert Support from Rental Companies
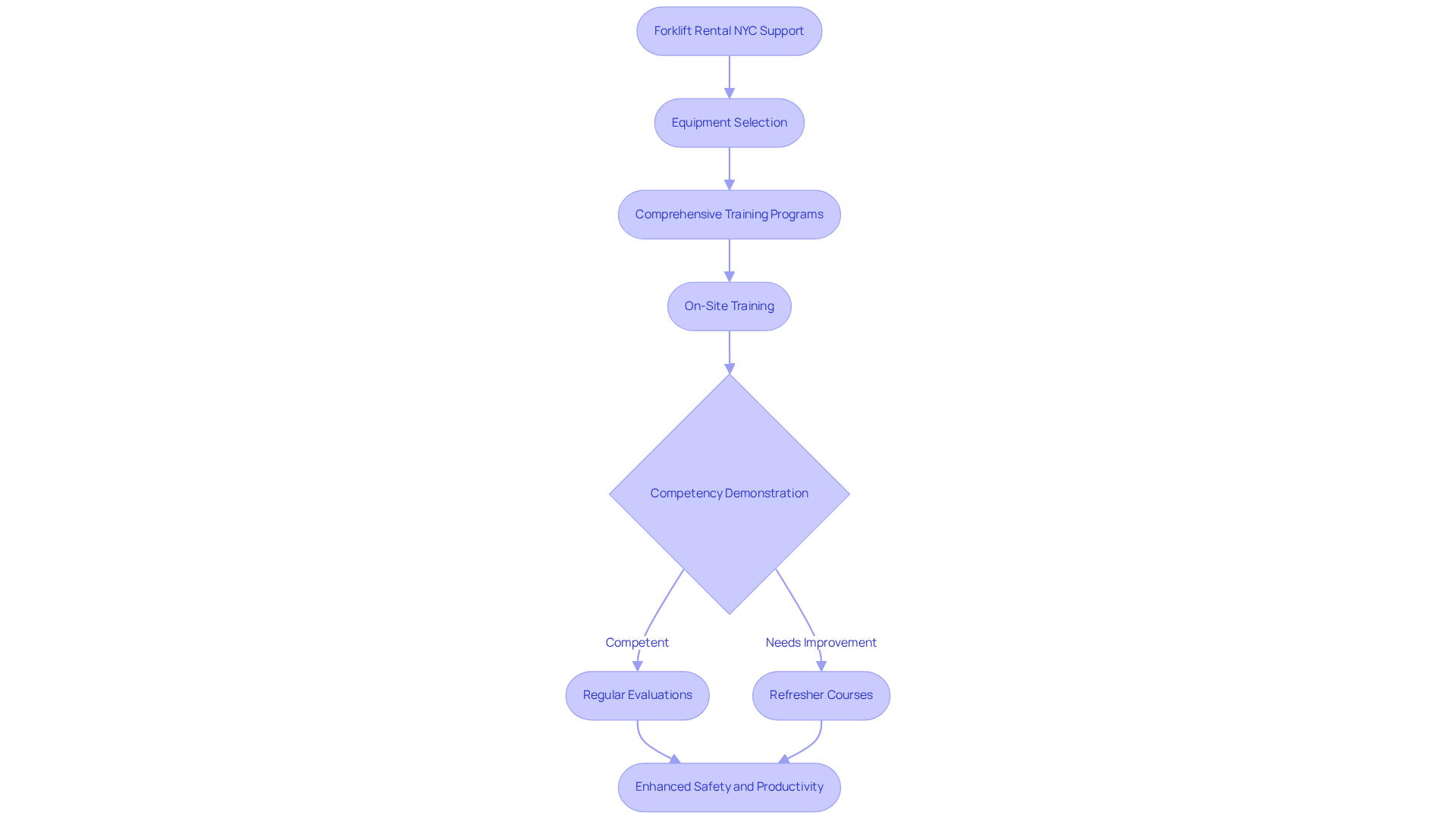
Forklift rental NYC firms are essential in assisting clients in selecting the right equipment for their projects. They offer more than just equipment selection; they provide comprehensive training programs that ensure safe and efficient operation. Many leasing services deliver on-site training tailored to the specific needs of operators, which is vital for maintaining high productivity levels on construction sites. This training covers safe handling of lifting trucks and emphasizes understanding the unique features of each Powered Industrial Truck (PIT) in use.
With OSHA standards requiring operators to demonstrate competency before they can operate independently, these training initiatives are crucial for compliance and safety. Regular evaluations and refresher courses are recommended to keep operators proficient and aware of any changes in workplace conditions. By investing in thorough training, companies like EZ Equipment Rental mitigate risks associated with forklift operation, ultimately enhancing safety and efficiency on job sites, especially with their forklift rental NYC services.
In addition, the commitment to training not only fosters a safer work environment but also boosts overall productivity. When operators are well-trained, they can handle equipment more effectively, reducing the likelihood of accidents and downtime. This proactive approach to training reflects a dedication to quality and reliability that clients can trust.
Furthermore, satisfied customers often share testimonials about their positive experiences with training programs, reinforcing the value of investing in operator education. By prioritizing safety and efficiency, forklift leasing firms position themselves as leaders in the industry, ready to meet the demands of any project.
Take action today by exploring the training options available through your forklift rental NYC provider. Ensure your team is equipped with the knowledge and skills necessary for safe operation, and watch your productivity soar.

Ensure Quick Availability for Urgent Projects
Swift Availability for Your Equipment Needs
EZ Equipment Rental provides forklift rental services that ensure prompt availability, allowing building teams to respond quickly to urgent requirements. This capability is particularly beneficial for projects that encounter unexpected challenges requiring immediate equipment. For instance, if a construction site experiences a sudden increase in material handling demands, EZ Equipment Rental can deliver additional lifts within hours, keeping your project on schedule.
Quality Equipment You Can Trust
When you rent from a reputable company like EZ Equipment Rental, you can be confident in receiving well-maintained lifting machines. Their equipment undergoes regular maintenance, significantly reducing the risk of breakdowns during critical operations. Furthermore, their dedicated team offers comprehensive support, addressing any issues promptly to minimize downtime and ensure your operations run smoothly.
Don’t let equipment shortages hinder your project’s progress. Choose EZ Equipment Rental for reliable, high-quality forklift rental NYC that meets your needs. Contact us today to learn more about our services and how we can support your next project!

Scale Equipment Usage to Match Project Needs
Leasing forklifts from EZ Equipment Rental empowers firms in the Dallas-Fort Worth region to tailor their equipment utilization to meet specific task needs. This adaptability allows companies to expand their fleet during peak periods and scale back during slower times, effectively managing expenses. For instance, a construction project that temporarily requires additional lifting capacity can easily increase its leasing fleet without the long-term financial burden associated with purchasing equipment. This flexibility not only facilitates efficient resource allocation but also enables managers to respond swiftly to changing demands, ensuring that projects remain on schedule and within budget.
As industry experts emphasize, the ability to customize lease agreements to fit specific project requirements is vital for maximizing operational efficiency and minimizing unnecessary costs. EZ Equipment Rental offers a diverse range of machinery, including forklifts, boom lifts, and mini excavators, ensuring that construction firms have access to high-quality options tailored to their needs. With the machinery leasing market expected to grow significantly, the importance of flexible leasing contracts has never been greater.
Moreover, anticipated labor shortages highlight the necessity for construction firms to adapt quickly to evolving requirements, making rental flexibility an essential strategy for success. By choosing EZ Equipment Rental, businesses can secure the equipment they need when they need it, allowing them to focus on what they do best - delivering exceptional results.
Minimize Financial Risk with Rental Options
Renting forklifts through forklift rental NYC is a strategic move that significantly reduces financial risk for companies. By avoiding substantial capital expenditures and the ongoing costs tied to ownership-like maintenance and depreciation-businesses can allocate their financial resources more effectively. This allows them to invest in critical areas such as labor and materials, ultimately enhancing their operational capabilities.
For instance, a building company can redirect the capital saved from not purchasing equipment into boosting workforce skills or acquiring high-quality materials. This shift not only improves project outcomes but also positions the company to respond swiftly to market demands. With 72% of contractors having rented equipment in the past year, this trend underscores a growing preference for flexible financial management within the industry.
Furthermore, the ability to adapt quickly while maintaining operational efficiency is crucial in today’s competitive landscape. Forklift rental NYC not only provides immediate access to reliable equipment but also fosters a proactive approach to project management. Companies can focus on what truly matters-delivering quality results without the burden of ownership costs.

Support Sustainable Practices with Equipment Rental
Renting lifting machines is essential for fostering sustainable practices in the construction industry. By opting for leases from a trusted provider like EZ Equipment Rental, companies can significantly reduce the demand for new equipment production, which in turn minimizes resource consumption and waste generation. EZ Equipment Rental ensures that their lift trucks are meticulously maintained through regular servicing, effectively lowering the risk of breakdowns during critical operations. This commitment not only conserves materials but also mitigates the environmental impact linked to manufacturing processes.
Furthermore, EZ Equipment Rental offers comprehensive support services, swiftly addressing any issues that may arise to minimize downtime. Many rental firms, including EZ Equipment Rental, now feature energy-efficient models, such as electric lifting machines, designed to cut emissions and enhance operational efficiency. For instance, construction projects utilizing electric forklifts from EZ Equipment Rental have demonstrated a notable reduction in their carbon footprints, aligning seamlessly with broader sustainability objectives.
The transition towards renting energy-efficient equipment not only fulfills operational requirements but also reinforces the industry's dedication to environmental stewardship. This makes it a strategic choice for progressive construction managers. Don't miss out on the opportunity to elevate your project’s sustainability - partner with EZ Equipment Rental today and make a positive impact on both your operations and the environment.

Conclusion
Choosing forklift rental in NYC offers a strategic edge for construction projects, enabling companies to boost efficiency while cutting costs tied to ownership. This method not only eases the financial strain of acquiring heavy equipment but also provides flexibility and access to cutting-edge technology tailored to specific project requirements. By opting to rent, businesses can concentrate on their core operations, ensuring they stay competitive and responsive to market demands.
Several key benefits of forklift rental stand out:
- Substantial cost savings arise from avoiding hefty upfront investments.
- The flexibility to select from a diverse range of equipment eliminates long-term commitments.
- The ability to scale equipment usage based on project needs, along with access to expert support and training, reinforces the advantages of this rental model.
- A commitment to sustainability also plays a crucial role, highlighting a growing trend in the construction industry where 84% of companies prefer renting equipment over purchasing it.
In today's rapidly evolving construction landscape, embracing forklift rental not only streamlines operations but also aligns with financial prudence and sustainability goals. Companies are urged to explore rental options that cater to their specific needs, ensuring they are well-equipped to tackle any challenges that arise. By making informed decisions about equipment rental, construction firms can enhance productivity, mitigate risks, and positively impact their project outcomes and the environment.
Frequently Asked Questions
What are the financial advantages of renting forklifts instead of purchasing them?
Renting forklifts significantly reduces expenses associated with hefty initial investments, as rental agreements often include maintenance and insurance. This approach can save thousands, especially for short-term projects, by eliminating depreciation costs.
What additional expenses should be considered when leasing equipment?
Potential additional expenses related to equipment leasing may include delivery and pickup fees, fuel charges, and insurance costs, which can impact your overall budget.
How important is it to understand the lease agreement?
Understanding the lease agreement is vital to avoid unexpected charges and to ensure clarity regarding responsibilities associated with the rental.
What is the current trend in the forklift leasing market?
The global forklift lease market is projected for substantial growth, with the Short-Term Lease segment expected to capture 39.84% of the market share by 2025, reflecting a preference for flexible and cost-effective solutions.
How does forklift rental improve operational efficiency?
Forklift rental allows managers to select from a diverse range of models tailored to specific project needs, enabling seamless transitions between different types of equipment and enhancing productivity while reducing downtime.
What percentage of companies in the United States prefer renting equipment over purchasing it?
Approximately 84% of companies in the United States prefer renting equipment instead of purchasing it, indicating a growing trend in the industry.
What are the benefits of renting modern lifting machines?
Renting modern lifting machines allows construction firms to access the latest models with advanced technology without the burdens of long-term ownership, maintenance, or storage costs, ultimately boosting operational efficiency.
How does renting align with sustainability goals?
Renting electric models of lifting machines produces zero emissions, making them suitable for environmentally sensitive locations, thus supporting sustainability goals.
What impact does renting have on resource allocation for companies?
By avoiding the costs associated with purchasing and maintaining equipment, companies can allocate resources more effectively, enhancing productivity and contributing to overall project success.
List of Sources
- Reduce Project Costs with Forklift Rental
- Cut Forklift Rental Costs: 7 Expert Tips to Save Money Now (https://almeidaforklifts.com/2024/07/17/7-tips-on-saving-money-on-your-next-forklift-rental)
- 7 Must-Know Statistics About Equipment Rentals (https://gocodes.com/construction/equipment-rentals-statistics)
- Construction Equipment Rental Market Statistics 2025-2034 (https://statifacts.com/outlook/us-construction-equipment-rental-market)
- straitsresearch.com (https://straitsresearch.com/report/forklift-rental-market)
- Enjoy Flexibility in Equipment Choices
- equipmentfinancenews.com (https://equipmentfinancenews.com/news/rentals/rental-market-buoyed-by-usage-based-payments-flexible-floorplans-data)
- 7 Must-Know Statistics About Equipment Rentals (https://gocodes.com/construction/equipment-rentals-statistics)
- equipmentworld.com (https://equipmentworld.com/market-pulse/article/15755011/survey-contractors-lean-more-toward-renting-in-2025)
- Construction Equipment Rental Market Statistics 2025-2034 (https://statifacts.com/outlook/us-construction-equipment-rental-market)
- 20 Statistics from the Equipment Rental Industry | Reservety (https://reservety.com/20-fun-statistics-from-the-construction-equipment-rental-industry)
- Access Quality Equipment Without Long-Term Commitment
- 10 ‘food for thought’ quotes on equipment rental in 2024 (https://internationalrentalnews.com/news/words-of-wisdom-of-2024-so-far-10-quotes-providing-food-for-thought/8038427.article)
- mordorintelligence.com (https://mordorintelligence.com/industry-reports/north-america-forklift-rental-market)
- Comprehensive Guide to Material Handling Lift Rentals - Rentalex (https://rentalex.com/comprehensive-guide-to-material-handling-lift-rentals)
- conger.com (https://conger.com/electric-forklift-rental-guide)
- Simplify Logistics and Maintenance Responsibilities
- factmr.com (https://factmr.com/report/forklift-rental-market)
- Forklift Rental Market Size, Growth, Share, & Analysis Report - 2033 (https://datahorizzonresearch.com/forklift-rental-market-38189)
- mordorintelligence.com (https://mordorintelligence.com/industry-reports/north-america-forklift-rental-market)
- autodesk.com (https://autodesk.com/blogs/construction/inspiring-construction-quotes)
- Forklift Rental Market Size, Share | Growth Report, 2034 (https://thebusinessresearchcompany.com/report/forklift-rental-global-market-report)
- Utilize the Latest Forklift Technology
- Forklift Statistics and Facts (2026) (https://news.market.us/forklift-statistics)
- 2025 Forklift Sales Statistics And Market Trends – A Comprehensive Analysis (https://herculift.com/forklift-facts-stats-2025-in-depth-analysis-of-accidents-market-trends-safety)
- forkliftrentalsorlando.com (https://forkliftrentalsorlando.com/blog/maximize-efficiency-and-cost-savings-the-benefits-of-renting-a-forklift-for-short-term-use)
- easternlifttruck.com (https://easternlifttruck.com/blog/2025-forklift-trends-the-future-of-forklift-technology)
- Top 7 Benefits of Renting Forklifts over Buying in 2025 (https://cfeequipment.com/top-benefits-of-renting-forklifts-over-buying)
- Receive Expert Support from Rental Companies
- mordorintelligence.com (https://mordorintelligence.com/industry-reports/north-america-forklift-rental-market)
- 10 ‘food for thought’ quotes on equipment rental in 2024 (https://internationalrentalnews.com/news/words-of-wisdom-of-2024-so-far-10-quotes-providing-food-for-thought/8038427.article)
- esc.org (https://esc.org/safety-library/the-5-key-components-of-forklift-training)
- Ensure Quick Availability for Urgent Projects
- nialli.com (https://nialli.com/blog/plannerisms-15-project-management-sayings-to-inspire-you)
- 139 Project Management Quotes to Inspire Your Next Project (https://plaky.com/blog/project-management-quotes)
- United States Forklift Rental Market Size, Share & 2030 Growth Trends Report (https://mordorintelligence.com/industry-reports/united-states-forklift-rental-market)
- Forklift Rental Market Expected to Cross USD 10.2 Billion by 2035 Boosted by Growth in Infrastructure and Supply Chain Operations - TMR (https://openpr.com/news/4257787/forklift-rental-market-expected-to-cross-usd-10-2-billion-by-2035)
- management.simplicable.com (https://management.simplicable.com/management/new/101-quotations-for-project-managers)
- Scale Equipment Usage to Match Project Needs
- imarcgroup.com (https://imarcgroup.com/united-states-construction-equipment-rental-market)
- 139 Project Management Quotes to Inspire Your Next Project (https://plaky.com/blog/project-management-quotes)
- mordorintelligence.com (https://mordorintelligence.com/industry-reports/north-america-construction-equipment-rental-market)
- thedigitalprojectmanager.com (https://thedigitalprojectmanager.com/project-management/project-management-quotes-inspiration)
- 20 Statistics from the Equipment Rental Industry | Reservety (https://reservety.com/20-fun-statistics-from-the-construction-equipment-rental-industry)
- Minimize Financial Risk with Rental Options
- Top 10 quotes shaping the equipment rental sector in 2024 | Michael A Disser (https://linkedin.com/posts/mdisser_top-10-quotes-shaping-the-equipment-rental-activity-7275629560958750722-1Cxo)
- Top 10 quotes shaping the equipment rental sector in 2024 (https://internationalrentalnews.com/news/10-quotes-from-the-equipment-rental-industry-in-2024/8049351.article)
- Brush Hog Rental Market | Global Market Analysis Report - 2035 (https://factmr.com/report/brush-hog-rental-market)
- holtca.com (https://holtca.com/company/news/renting-equipment-versus-owning)
- equipmentworld.com (https://equipmentworld.com/market-pulse/article/15755011/survey-contractors-lean-more-toward-renting-in-2025)
- Support Sustainable Practices with Equipment Rental
- Construction Equipment Rental Market Statistics 2025-2034 (https://statifacts.com/outlook/us-construction-equipment-rental-market)
- Top 10 quotes shaping the equipment rental sector in 2024 (https://internationalrentalnews.com/news/10-quotes-from-the-equipment-rental-industry-in-2024/8049351.article)
- kenresearch.com (https://kenresearch.com/global-forklift-rental-market)