Key Highlights:
- Choose a restoration equipment rental service with a proven track record and strong client satisfaction, like EZ Tool Leasing.
- 96% of consumers consider support essential for brand loyalty; services focusing on customer experience are 60% more profitable.
- Assess your project's specific needs, including damage type and scale, to select appropriate restoration equipment.
- Compare rental prices and terms carefully to avoid hidden fees that can inflate costs by 25-40%.
- Verify the availability of necessary tools before renting to prevent project delays, as 69% of owners cite inadequate tool availability as a major issue.
- Inspect rented equipment for quality and safety features to minimise downtime and ensure project efficiency.
- Understand leasing policies and insurance coverage to protect against damages and unexpected costs.
- Consult with industry experts for tailored equipment recommendations to enhance project outcomes.
- Select a rental service with strong customer support to ensure a seamless leasing experience.
- Read customer reviews to gauge service reliability, as 94% of consumers find online reviews vital for decision-making.
- Build a long-term relationship with your equipment rental provider for better pricing, priority service, and reduced downtime.
Introduction
Choosing the right restoration equipment rental service can significantly impact the success of your project. Many individuals overlook critical factors that influence this decision, but understanding the importance of selecting a reliable provider is essential. A dependable service not only grants access to high-quality tools but also offers the necessary support for a successful restoration effort.
Consider the challenges that can arise from inadequate equipment or poor service. These issues can lead to delays, increased costs, and ultimately, project failure. Navigating the complex landscape of rental options is crucial to ensuring optimal outcomes. By focusing on reliability and quality, you can make informed choices that enhance your restoration efforts.
In addition, utilizing statistics or case studies can further illustrate the benefits of choosing a reputable rental service. Testimonials from satisfied customers can also enhance relatability, showcasing real-world success stories. This combination of evidence and personal experience builds a compelling case for why selecting the right provider is paramount.
Ultimately, the decision you make regarding equipment rental can set the tone for your entire project. Don’t leave it to chance; engage with a trusted provider today to secure the tools and support you need for a successful restoration.
EZ Equipment Rental: Choose a Trusted Provider for Restoration Equipment
When selecting a restoration equipment rental service, prioritize firms with a proven track record, such as EZ Tool Leasing. Their unwavering commitment to quality and client satisfaction ensures you have access to well-maintained, dependable equipment tailored to your needs. Positive reviews and a solid reputation in the industry serve as critical indicators of a provider's reliability, significantly impacting the success of your restoration efforts.
Industry leaders emphasize that 96% of consumers consider support essential for their loyalty to a brand. This highlights the importance of choosing a service that values its clients. Furthermore, companies that focus on customer experience are 60% more profitable than those that do not, reinforcing the notion that a reputable rental service can enhance your results. By opting for a reliable provider, you not only secure quality tools through restoration equipment rental but also facilitate a smoother, more efficient restoration process.
In addition, consider the range of equipment available through a trusted service. From heavy-duty machinery to specialized tools, having the right equipment at your disposal can make all the difference. EZ Tool Leasing provides a diverse selection of restoration equipment rental, ensuring you find exactly what you need to tackle any restoration project effectively.
Ultimately, choosing a reputable tool leasing service is not just about the equipment; it's about the support and reliability that come with it. Make the smart choice today and partner with a provider that prioritizes your success.

Assess Your Project Requirements Before Renting Equipment
Before opting for restoration equipment rental, it's crucial to evaluate the specific needs of your restoration project. Consider factors such as:
- The type of damage
- The scale of the project
- The specific tasks that need to be completed
This thorough assessment will guide you in selecting the right restoration equipment rental, including:
- Dehumidifiers
- Air movers
- Extraction tools
By ensuring you have the appropriate devices, you set the stage for a successful restoration effort.

Compare Rental Prices and Terms for Cost-Effective Solutions
To secure cost-effective equipment leasing solutions in 2025, it’s essential to compare prices and terms meticulously from various providers. Hidden fees can significantly inflate costs, with estimates indicating that these additional charges may add 25-40% to initial quotes. As MYCRANE suggests, a thorough review of the contract is necessary to identify potential hidden expenses before they impact your budget. Therefore, scrutinizing lease agreements for surcharges related to delivery, maintenance, and insurance is crucial.
Look for flexible leasing duration options that align with your project needs, as this can also influence overall costs. Don’t hesitate to negotiate terms; many leasing firms are open to discussions that can lead to better pricing or reduced fees. With the U.S. construction machinery leasing market projected to reach USD 98.29 billion by 2034, understanding these dynamics is vital for maintaining budget control while acquiring high-quality machinery.

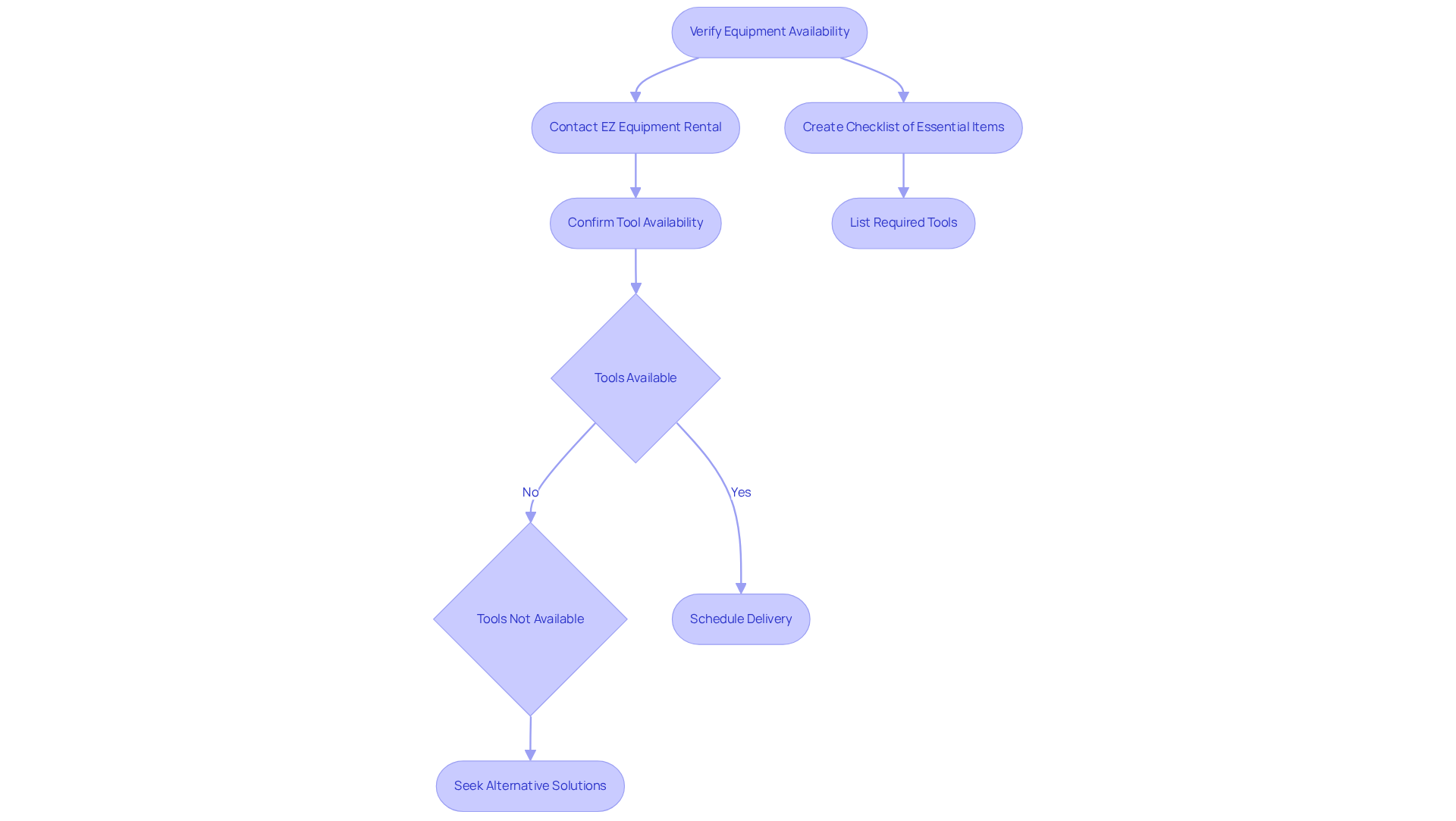
Verify Equipment Availability for Timely Project Execution
Before concluding your lease, it’s crucial to confirm the availability of the tools you need, particularly specialized machinery like boom lifts. These tools are essential for enhancing productivity and safety on construction sites. EZ Equipment Rental provides reliable and convenient boom lift rentals, ensuring you have the right equipment at your fingertips when you need it most. Contact EZ Equipment Rental today to verify that the specific tools you require are in stock and can be delivered on schedule.
Delays in tool availability can lead to significant task setbacks. In fact, 69% of owners identify inadequate contractor performance - often linked to tool issues - as a primary reason for project underachievement. Timely delivery of tools is vital; even a single day of delay can extend timelines by an average of 20%. For instance, a restoration project reliant on specialized tools may face delays of up to 35% if the necessary restoration equipment rental isn’t available on time. As one manager noted, "Ensuring that tools are ready and available is half the battle in keeping projects on track."
Thus, verifying resource availability, including restoration equipment rental, before your project kicks off isn’t just a precaution; it’s a critical step in maintaining your project timeline and avoiding costly setbacks. To streamline this process, consider creating a checklist of essential items and reaching out to your rental provider well in advance. This proactive approach will help ensure everything is in place, allowing you to focus on what truly matters - successfully completing your project.

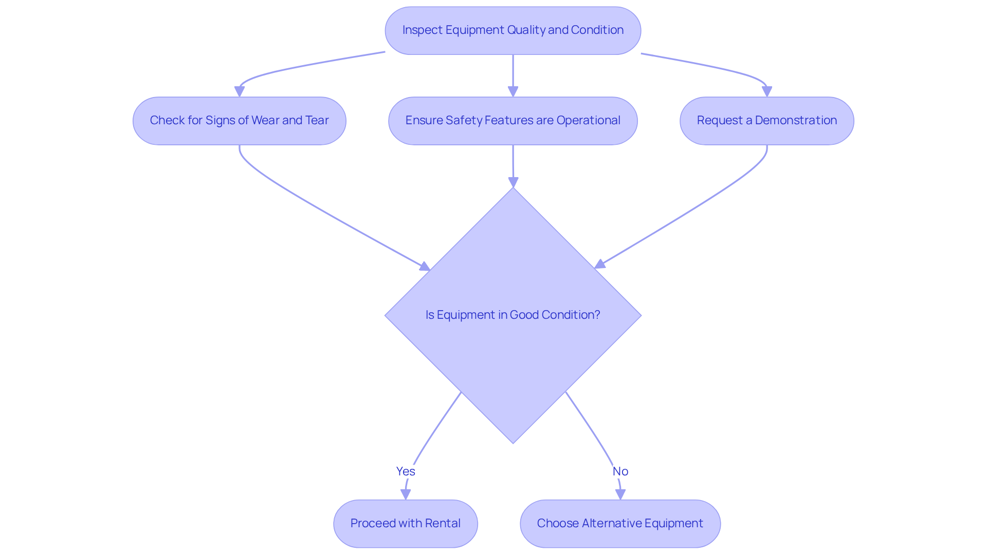
Inspect Equipment Quality and Condition Before Renting
Before renting tools, it’s crucial to conduct a thorough inspection of their quality and condition. Look for signs of wear and tear - rust, leaks, or damaged components - and ensure that all safety features are operational. Requesting a demonstration can also help confirm the device's performance.
Statistics reveal that aging machinery is nearly three times more likely to cause unplanned downtime, significantly disrupting restoration projects. Furthermore, unanticipated downtime can cost companies an average of $260,000 per hour, underscoring the financial consequences of machinery failure. Industry experts assert that regular inspections not only enhance safety but also prevent costly repairs and downtime.
By using restoration equipment rental, you minimize the risk of breakdowns, ensuring a smoother and more efficient restoration process. Don’t leave your project to chance - choose reliable tools that stand the test of time. Your success depends on the quality of your equipment.

Understand Rental Policies and Insurance Coverage
Before finalizing a leasing agreement, it’s crucial to thoroughly examine the leasing policies and insurance coverage provided by the leasing company. Understanding key terms related to damage, liability, and maintenance responsibilities is essential. For instance, Dave Peterson's experience highlights the risks of relying on verbal assurances; he faced significant expenses due to exclusions in his lease agreement. The Peterson family's situation further illustrates the necessity of knowing what is covered and what isn’t, as they encountered unexpected charges despite purchasing additional insurance.
Ensuring you have adequate insurance coverage is vital to protect against potential damages or losses during the leasing period, safeguarding your investment. In 2025, consulting with your insurance agent to clarify coverage details is advisable, as equipment leasing insurance requirements can differ. Furthermore, reviewing examples of lease agreements related to restoration equipment rental from restoration projects can provide insights into common pitfalls and necessary precautions.
As travel expert Peter Greenberg aptly states, "Every insurance policy has exclusions that may deny coverage," underscoring the importance of vigilance. By proactively understanding these elements, you can mitigate risks and ensure a smoother leasing experience.
Key Terms to Review in Rental Agreements:
- Damage coverage
- Liability clauses
- Maintenance responsibilities
- Exclusions in insurance policies
Take charge of your leasing journey today by ensuring you’re well-informed and prepared!

Consult Experts for Tailored Equipment Recommendations
Consulting with industry experts or rental representatives is crucial for tailored recommendations that align with your project requirements. Their extensive knowledge can guide you in selecting the most suitable tools and restoration equipment rental for your restoration tasks, ensuring you have the right instruments to achieve optimal results. As Tony Fassino aptly states, "You can have the finest tools in the world but if you’re not utilizing them correctly or setting them up properly, you could be endangering your crew." This professional guidance simplifies the restoration equipment rental process and helps avoid unnecessary costs by preventing the acquisition of inappropriate tools.
Renting restoration equipment rental from EZ Equipment Rental provides hassle-free solutions, enabling you to focus on your core business operations while they handle the equipment-related aspects. Furthermore, leveraging insights from local leasing firms can significantly enhance project efficiency and effectiveness, ultimately leading to improved results. By choosing the right tools and equipment, you not only ensure safety but also maximize productivity on the job site.

Select a Rental Service with Strong Customer Support
Choosing a leasing service that excels in client assistance is essential for a seamless tool leasing experience. Robust client support encompasses responsive communication, expert guidance in equipment selection, and prompt resolution of any issues that arise during the rental period. Notably, 70% of residents indicate that service quality significantly influences their decision to renew their lease, highlighting the necessity of a provider that prioritizes customer satisfaction. Furthermore, businesses that invest in client experience tools see improved retention rates, with 55% of property managers confirming this positive trend.
Organizations that effectively integrate technology while maintaining a human touch can enhance both efficiency and client satisfaction. This is particularly crucial in the restoration equipment rental sector, where timely assistance can profoundly impact project outcomes. As industry leaders emphasize, exceptional client support is not just a luxury; it is a competitive advantage that distinguishes a leasing service in a crowded market. By selecting a provider committed to outstanding client support, you ensure a favorable leasing experience and swift resolution of any challenges that may arise.

Read Customer Reviews to Gauge Service Reliability
Before finalizing your choice of a leasing service, it’s essential to delve into client reviews and testimonials. Focus on feedback regarding product quality, service, and overall satisfaction. Positive reviews often indicate a provider's reliability, while negative comments can reveal potential concerns.
Research shows that:
- 94% of consumers view online reviews as vital when selecting a service.
- 62% trust a brand based on its favorable ratings.
- Businesses boasting over 200 reviews typically generate 82% more in annual revenue compared to those with fewer reviews.
This data underscores the significance of client feedback in guiding your decisions, ensuring you select a leasing service that meets your expectations and requirements.

Build a Long-Term Relationship with Your Equipment Rental Provider
Establishing a long-term partnership with your tool leasing provider, such as EZ Tool Leasing, can significantly enhance your operational efficiency by utilizing restoration equipment rental. By consistently collaborating with the same company, you unlock better pricing, priority service, and a deeper understanding of your unique needs. EZ Equipment Rental is committed to customer satisfaction, offering exceptional service and support, including timely delivery and maintenance.
For instance, clients have reported a remarkable 20% decrease in downtime due to quicker equipment availability when they have a dedicated rental partner. This statistic underscores the value of having a trusted provider like EZ Equipment Rental, which is more likely to offer tailored solutions and support. Such partnerships not only streamline your operations but also enhance your overall project efficiency.
In addition, the reliability and quality of service provided by EZ Equipment Rental ensure that your projects run smoothly. With a focus on customer needs, they are equipped to respond swiftly to any challenges that may arise, further solidifying their role as an invaluable partner in your success. Don't miss out on the opportunity to elevate your project outcomes - consider EZ Tool Leasing for your restoration equipment rental needs today.

Conclusion
Selecting the right restoration equipment rental service is crucial for the success of any restoration project. By prioritizing reputable providers like EZ Equipment Rental, clients gain access to high-quality tools and exceptional support-essential elements for achieving effective results. A reliable rental service not only ensures the availability of necessary equipment but also contributes to a smoother and more efficient restoration process.
Key factors for choosing the right rental service include:
- Assessing project requirements
- Comparing rental prices
- Verifying equipment availability
- Inspecting quality
- Understanding rental policies
- Consulting with experts
- Evaluating customer support
Each of these elements plays a significant role in making informed decisions that lead to successful project outcomes. Furthermore, building a long-term relationship with a trusted provider enhances operational efficiency and reduces downtime, underscoring the importance of this choice.
The significance of selecting a dependable restoration equipment rental service cannot be overstated. By taking the time to research, assess needs, and engage with knowledgeable providers, individuals and businesses can ensure their restoration efforts are supported by the right tools and guidance. Embracing these essential tips will facilitate smoother project execution and foster a partnership that drives success in every restoration endeavor.
Frequently Asked Questions
What should I look for when choosing a restoration equipment rental service?
Prioritize firms with a proven track record, such as EZ Tool Leasing, which have a commitment to quality and client satisfaction. Positive reviews and a solid reputation in the industry are critical indicators of a provider's reliability.
Why is customer support important in equipment rental services?
Customer support is essential for brand loyalty, with 96% of consumers considering it important. Companies that focus on customer experience tend to be 60% more profitable, indicating that a reputable rental service can enhance your restoration results.
What types of equipment can I expect to rent from a trusted provider?
A trusted provider like EZ Tool Leasing offers a diverse selection of restoration equipment, including heavy-duty machinery, dehumidifiers, air movers, and extraction tools, ensuring you have the right tools for your project.
How can I assess my project requirements before renting equipment?
Evaluate the specific needs of your restoration project by considering factors such as the type of damage, the scale of the project, and the specific tasks that need to be completed. This assessment will help guide your equipment selection.
What should I consider regarding rental prices and terms?
To secure cost-effective solutions, compare prices and terms from various providers. Be aware of hidden fees that can inflate costs by 25-40% and scrutinize lease agreements for surcharges related to delivery, maintenance, and insurance.
How can I negotiate better rental terms?
Look for flexible leasing duration options that align with your project needs and don’t hesitate to negotiate terms. Many leasing firms are open to discussions that can lead to better pricing or reduced fees.