Overview
The article presents ten robust strategies for optimizing equipment usage in construction projects. It underscores the critical role of effective scheduling, regular maintenance, and the strategic use of technology. These strategies are not merely theoretical; they are reinforced by practical examples and data analysis. Consequently, construction teams are empowered to maximize efficiency, minimize downtime, and enhance overall project outcomes. This informed decision-making, coupled with continuous evaluation, serves as a foundation for success in the industry.
Key Highlights:
- EZ Equipment Rental is a leading tool rental service in Irving, TX, serving the Dallas-Fort Worth area.
- They offer a wide range of tools, including air compressors, boom lifts, and generators, with a focus on quality and customer satisfaction.
- Establishing a comprehensive scheduling system helps optimise equipment usage and reduce downtime.
- Regular maintenance of rental tools is essential for ensuring reliability and safety on construction sites.
- Implementing tracking systems allows for real-time management of equipment usage and performance monitoring.
- Effective staff training enhances safety and efficiency in the operation of rented machinery.
- Analysing performance data aids in making informed decisions about future equipment rentals.
- Flexible rental agreements provide adaptability and cost-effectiveness for project needs.
- Collaborating with suppliers ensures access to the latest tools and innovations in the industry.
- Conducting pre-rental assessments helps in selecting the right equipment for specific project requirements.
- Post-project evaluations allow teams to learn from experiences and improve future equipment usage strategies.
Introduction
Construction projects frequently encounter inefficiencies and unexpected delays, primarily stemming from suboptimal equipment usage. By implementing effective strategies, project managers can markedly enhance productivity and ensure timely project completion. This article explores ten actionable strategies designed not only to optimize equipment usage but also to tackle common challenges within the construction industry.
How can construction teams leverage these strategies to transform their operations and achieve greater success?
EZ Equipment Rental: Premier Equipment Rental Services for Construction Projects
EZ Equipment Rental stands out as the premier destination for tool rental in Irving, TX, proudly serving the broader Dallas-Fort Worth area. With a diverse selection of tools such as air compressors, boom lifts, and generators, they effectively cater to a range of construction needs. Their unwavering commitment to quality and customer satisfaction ensures that contractors have access to dependable tools, which is crucial for optimizing equipment usage for construction projects and ensuring their timely and successful completion. By leasing from a reputable firm like EZ Equipment Rental, clients can trust that their machinery is properly maintained, which is essential for optimizing equipment usage for construction projects, as each piece of equipment undergoes regular upkeep to reduce the risk of failures during critical operations.
Furthermore, EZ Equipment Rental's dedicated team provides comprehensive support focused on optimizing equipment usage for construction projects, swiftly addressing any issues that may arise to minimize downtime. This proactive approach allows managers to focus on their primary tasks, confident that they have reliable tools and exceptional assistance at their fingertips. Selecting EZ Equipment Rental not only guarantees access to top-tier equipment but also ensures a partnership grounded in reliability and expertise. Take action today and experience the difference that comes with choosing a trusted leader in the equipment rental industry.
Implement Efficient Scheduling: Maximize Equipment Availability and Minimize Downtime
To enhance resource availability and optimize equipment usage for construction projects, managers must establish a comprehensive scheduling system that effectively coordinates resource usage with timelines. This system involves predicting resource requirements based on the various stages of the initiative and ensuring that rentals are arranged in advance.
By aligning timetables with EZ Equipment Leasing—renowned for its expert advice and extensive inventory of well-maintained machinery, including air compressors, generators, and more—teams can significantly reduce downtime and ensure that tools are ready when needed.
Furthermore, leveraging flexible rental options allows managers to adapt to evolving requirements with ease. This proactive strategy not only sustains project momentum but also emphasizes optimizing equipment usage for construction projects, capitalizing on the customer-focused service that EZ provides, positioning it as the premier choice for construction projects in the Dallas-Fort Worth region.

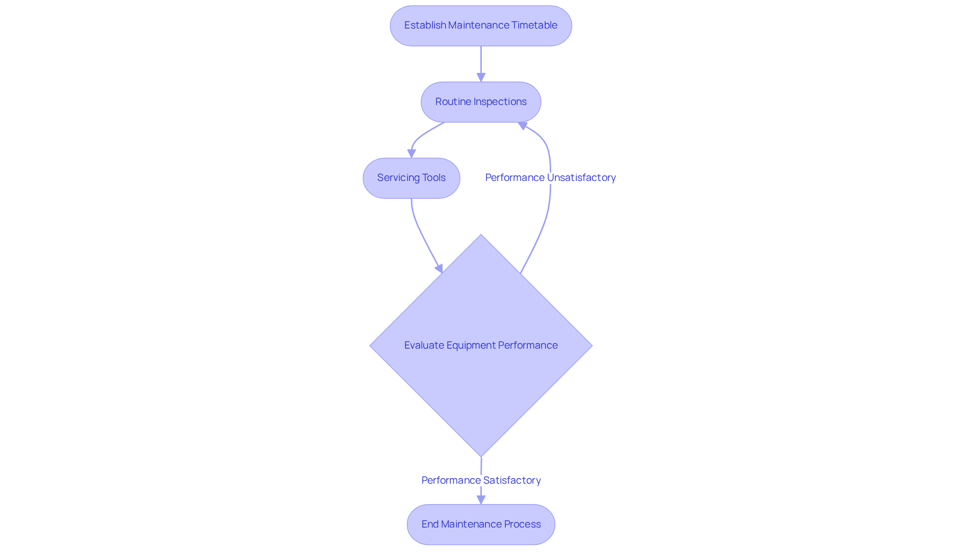
Prioritize Regular Maintenance: Ensure Equipment Reliability and Performance
Regular maintenance of rental tools is crucial for ensuring reliability and optimal performance on the job site. Project managers must establish a comprehensive maintenance timetable that includes routine inspections and servicing of tools rented from EZ Equipment Rental. This practice not only extends the lifespan of the equipment but also enhances safety and efficiency, which is essential for optimizing equipment usage for construction projects and significantly reducing the risk of unexpected failures during critical phases.

Leverage Technology: Use Tracking Systems for Real-Time Equipment Management
Utilizing tracking systems and software significantly enhances the management of tools on construction sites. By implementing real-time tracking solutions, project managers can effectively monitor machinery usage, location, and performance metrics, which is essential for optimizing equipment usage for construction projects, particularly for forklifts. This data not only facilitates informed decision-making regarding asset distribution but also assists in optimizing equipment usage for construction projects by identifying underutilized resources, enabling a more efficient use of items leased from EZ Equipment Leasing. Furthermore, tracking systems provide critical insights into forklift operation times and maintenance needs, which is essential for optimizing equipment usage for construction projects and ensuring these machines are utilized effectively to enhance construction efficiency and safety.
![]()
Train Staff Effectively: Enhance Safety and Efficiency in Equipment Operation
Investing in staff training is essential for optimizing equipment usage for construction projects to maximize the effectiveness of tool utilization. Project managers must ensure that all personnel using rented machinery from EZ Equipment Rental are thoroughly trained in safety protocols and operational procedures. This investment not only enhances safety on the job site but also significantly boosts overall efficiency. Skilled personnel can operate machinery more effectively and with greater confidence, leading to improved project outcomes.

Analyze Performance Data: Identify Trends and Optimize Equipment Usage
Consistently examining performance data associated with optimizing equipment usage for construction projects is crucial for uncovering patterns that guide future rental choices. Project managers must diligently monitor key metrics such as resource utilization rates, downtime, and maintenance requirements to ensure they are optimizing equipment usage for construction projects. By leveraging this information, teams can make informed decisions about optimizing equipment usage for construction projects when selecting which tools to rent from EZ Tools Leasing for their upcoming endeavors. This ensures they select the most efficient machinery tailored to their specific needs, including boom lifts, excavators, and forklifts, which is essential for optimizing equipment usage for construction projects. Such an approach not only enhances operational efficiency but also focuses on optimizing equipment usage for construction projects while maximizing the benefits of available customer service and the extensive equipment offerings in the DFW Metroplex.

Utilize Flexible Rental Agreements: Adapt to Project Needs and Budget Constraints
Flexible rental agreements from EZ Equipment Rental significantly enhance task adaptability while providing cost-effective solutions. These agreements empower managers to adjust rental terms according to their specific requirements and budget limitations.
With competitive pricing options for quality forklifts, teams can opt for short-term rentals or modify quantities as their needs evolve. This strategic approach allows them to optimize spending while focusing on optimizing equipment usage for construction projects to ensure access to the necessary tools for efficient project completion.

Collaborate with Suppliers: Access the Latest Equipment and Innovations
Establishing robust connections with suppliers like EZ Tool Leasing provides managers with access to a comprehensive array of the latest tools and advancements in the sector. EZ Equipment Rental offers an impressive range of categories, including:
- Air compressors
- Automotive tools
- Concrete grinders
- Earth-moving machinery
This ensures that teams are equipped with the best resources available. Furthermore, by collaborating with suppliers, managers can remain informed about emerging technologies that support optimizing equipment usage for construction projects, thereby enhancing efficiency and effectiveness. This proactive strategy guarantees that construction endeavors benefit from the most extensive tools and resources accessible in the Dallas-Fort Worth region.

Conduct Pre-Rental Assessments: Choose the Right Equipment for Each Project
Before leasing tools from EZ Tool Hire, project managers must conduct comprehensive pre-leasing evaluations to identify the specific requirements of their projects. This process includes:
- Assessing the scope of work
- Evaluating site conditions
- Identifying the necessary equipment capabilities
With EZ Equipment Rental's expert guidance, a diverse selection of well-maintained air compressors and tools, along with flexible rental options, teams can confidently select the right tools for the job. This strategic approach not only enhances productivity and reduces the likelihood of equipment-related issues during the project but also emphasizes optimizing equipment usage for construction projects, ensuring a smoother workflow and successful outcomes across the Dallas-Fort Worth area.

Evaluate Post-Project Performance: Learn and Improve Equipment Usage Strategies
Upon completing a construction task, it is imperative to evaluate the effectiveness of the tools employed. Project managers must scrutinize what worked well and identify areas for improvement regarding tool selection, usage, and maintenance. This reflective practice not only enhances the team's strategies for future projects but also emphasizes optimizing equipment usage for construction projects, ultimately leading to improved project outcomes. By consistently assessing tools, teams can refine their processes, fostering a culture of continuous improvement that drives success in every endeavor.

Conclusion
Optimizing equipment usage in construction projects is crucial for enhancing efficiency, reducing costs, and ensuring timely project completion. Implementing strategic approaches such as effective scheduling, regular maintenance, and leveraging technology allows project managers to significantly improve the performance and reliability of their equipment. Partnering with reputable rental services like EZ Equipment Rental not only provides access to well-maintained machinery but also offers expert support to navigate the complexities of construction needs.
Key strategies include:
- Training staff to operate equipment safely and effectively
- Utilizing flexible rental agreements to adapt to changing project requirements
- Conducting thorough pre-rental assessments to ensure the right tools are selected for each job
Furthermore, analyzing performance data post-project enables teams to refine their strategies, fostering a culture of continuous improvement that enhances future project outcomes.
Overall, embracing these strategies streamlines operations and positions construction teams for success in a competitive landscape. By prioritizing equipment optimization, managers can maximize resource utilization, minimize downtime, and ultimately drive better results in their construction endeavors. Engaging with trusted partners and harnessing the latest technologies will pave the way for a more efficient and productive construction industry.
Frequently Asked Questions
What services does EZ Equipment Rental offer?
EZ Equipment Rental provides a diverse selection of tools for construction projects, including air compressors, boom lifts, and generators, serving the Irving, TX area and the broader Dallas-Fort Worth region.
Why should contractors choose EZ Equipment Rental?
Contractors should choose EZ Equipment Rental for their commitment to quality and customer satisfaction, ensuring access to dependable, well-maintained tools that optimize equipment usage and contribute to the timely completion of construction projects.
How does EZ Equipment Rental ensure the reliability of their equipment?
EZ Equipment Rental ensures the reliability of their equipment by performing regular maintenance and upkeep on each piece of machinery, reducing the risk of failures during critical operations.
What kind of support does EZ Equipment Rental provide to its clients?
EZ Equipment Rental offers comprehensive support focused on optimizing equipment usage, swiftly addressing any issues that may arise to minimize downtime, allowing managers to concentrate on their primary tasks.
How can managers maximize equipment availability and minimize downtime?
Managers can maximize equipment availability and minimize downtime by establishing a comprehensive scheduling system that coordinates resource usage with project timelines and arranging rentals in advance.
What role does regular maintenance play in equipment rental?
Regular maintenance is crucial for ensuring the reliability and optimal performance of rental tools, extending their lifespan, enhancing safety and efficiency, and reducing the risk of unexpected failures during critical project phases.
What should project managers include in their maintenance timetable?
Project managers should include routine inspections and servicing of rental tools in their maintenance timetable to ensure equipment reliability and performance on the job site.