Key Highlights:
- Define project requirements by evaluating load weight, dimensions, height, and site conditions to ensure safe crane operation.
- Collaborate with team members to align on objectives and specify load capacity and boom length for effective equipment selection.
- Plan and schedule crane rental early, ideally 2-4 weeks in advance, to secure equipment availability and prevent project disruptions.
- Utilise advanced scheduling tools to optimise equipment usage and coordinate among different trades, especially during peak seasons.
- Conduct a thorough review of rental agreements, focusing on insurance, maintenance responsibilities, and potential hidden fees to avoid budget overruns.
- Inspect the truck crane upon delivery for damage and operational functionality, using a checklist to document findings and report issues immediately.
Introduction
Efficient management of truck crane rentals is essential for the success of construction projects, where precision and timing can significantly impact timelines. By adhering to best practices in defining project requirements, planning, and thoroughly reviewing rental agreements, project managers can enhance operational efficiency and minimize unforeseen costs.
However, with numerous factors at play - from equipment specifications to potential hidden fees - how can one ensure that every aspect of the rental process is optimized for success?
Define Project Requirements for Truck Crane Rental
To effectively manage truck crane rental, it is essential to define project requirements with precision. Start by evaluating the weight and dimensions of the loads to be lifted, along with the necessary height and reach for the equipment's operation. Assess specific site conditions, such as ground stability and access points, to guarantee that the crane can operate safely and efficiently. The experts at EZ Equipment Rental are available to provide guidance throughout this process, including assistance with load calculations and site assessments, ensuring a seamless experience.
Collaborate with your team to gather insights on these factors, ensuring alignment among all stakeholders regarding the initiative's objectives. For example, when lifting heavy steel beams for a high-rise construction, it is crucial to specify both the load capacity and the required boom length. This clarity not only aids in selecting the appropriate equipment for truck crane rental but also helps prevent costly mistakes during the leasing process, ultimately contributing to successful outcomes.

Plan and Schedule Early to Optimize Crane Usage
To enhance the efficiency of your truck crane rental, it is essential to begin planning and scheduling as early as possible. Start by evaluating your timeline and identifying key milestones where equipment usage will be crucial. Collaborating with your leasing firm to secure the hoisting equipment well in advance-preferably two to four weeks before the required date-ensures availability and allows for necessary adjustments in response to unexpected changes in project scope. For instance, if you anticipate needing the equipment for various stages of construction, booking it for the entire duration can prevent disruptions and improve workflow continuity.
Construction experts emphasize that early bookings significantly enhance equipment rental efficiency. By securing equipment ahead of time, you not only mitigate the risk of delays but also boost the overall productivity of your project. Advanced scheduling tools can optimize equipment usage, facilitating better coordination among different trades and minimizing idle time. This proactive approach is particularly beneficial during peak seasons when demand for equipment is high, as it helps avert potential bottlenecks and keeps your project on track.
Moreover, proper site preparation is crucial for equipment setup to avoid last-minute delays. Ensuring that the ground is adequately graded and compacted can facilitate smooth operations. Additionally, regularly monitoring weather forecasts is important, as adverse conditions can halt operations for hours or even days. With the equipment leasing market projected to expand significantly, reaching an estimated USD 56.32 billion by 2025, the need for effective scheduling and organization will only increase. Therefore, implementing these strategies will not only enhance your work's efficiency but also position you favorably in a competitive market.

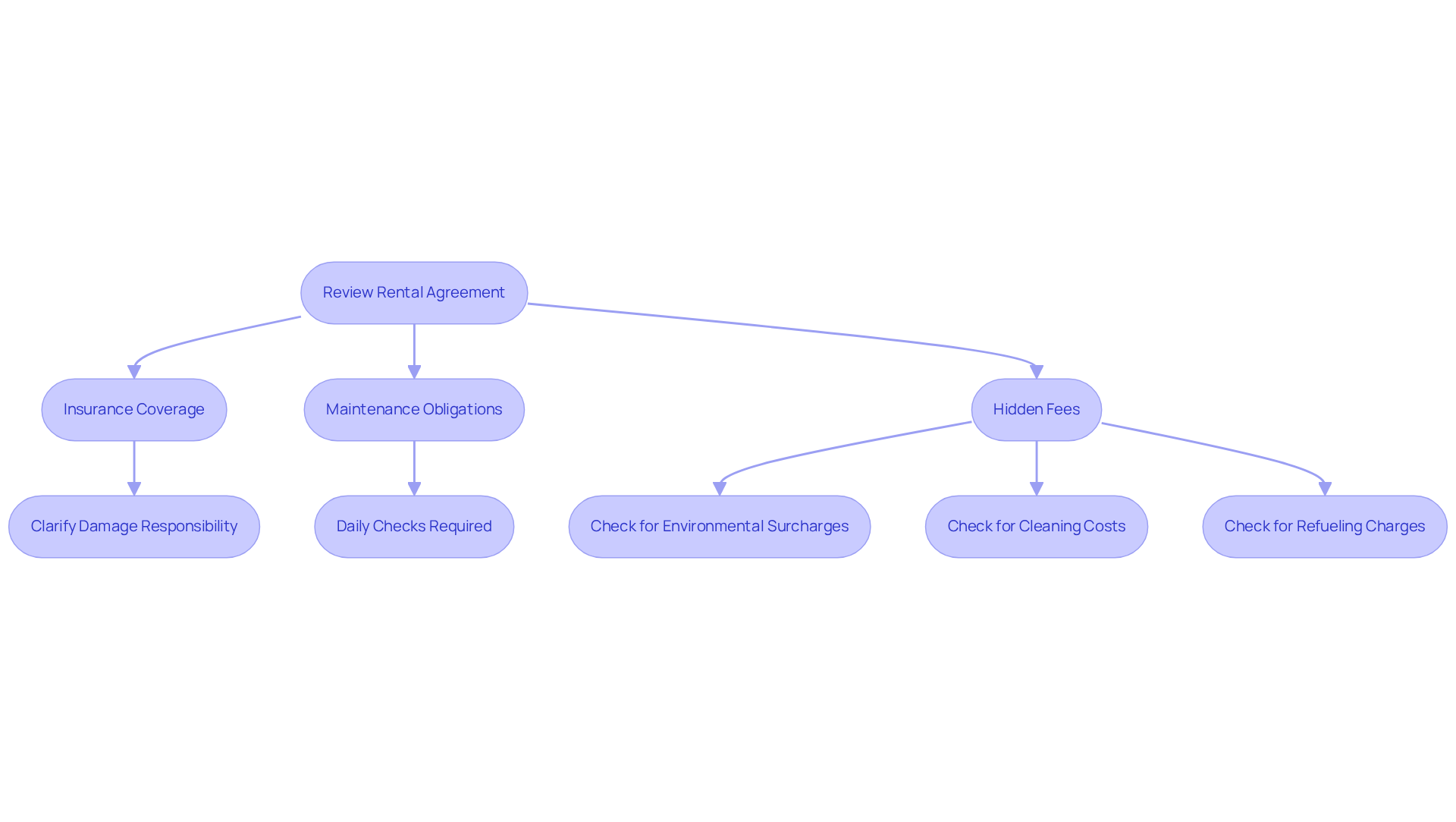
Review Rental Agreements Thoroughly to Avoid Pitfalls
Before finalizing a truck crane rental agreement, it is essential to conduct a thorough review of all terms and conditions. Pay particular attention to clauses related to insurance coverage, maintenance obligations, and potential hidden fees, as these can significantly impact your project budget. For instance, many agreements stipulate that the renter is responsible for damages incurred during the leasing period; therefore, it is crucial to clarify what constitutes damage and the assessment process involved.
Hidden fees, such as environmental surcharges, cleaning costs, and refueling charges, can accumulate quickly, leading to unexpectedly high invoices. Some rental agreements may impose substantial refueling charges if equipment is not returned with a full tank, especially in remote areas. Additionally, understanding your maintenance responsibilities is vital, as many contracts require renters to perform daily checks and document equipment condition to avoid compliance issues.
By thoroughly reviewing these aspects, you can prevent misunderstandings and safeguard your project's financial health.

Inspect Equipment Upon Delivery for Quality Assurance
Upon receiving your truck crane rental, it is essential to conduct a thorough inspection to verify that it meets all safety and operational standards. Begin by checking for any visible damage and confirming that all components are functioning correctly. Additionally, examine the maintenance records provided by the leasing company to ensure compliance with safety protocols.
Utilizing a checklist can help document your findings effectively, allowing you to note any discrepancies or concerns. For instance, pay close attention to the hydraulic systems, cables, and safety features to ensure they are in optimal condition. If any issues arise during your inspection of the truck crane rental, it is crucial to report them immediately to the rental company. Addressing potential problems promptly can prevent disruptions to your project and ensure a smooth operation.

Conclusion
Efficient management of truck crane rentals relies on a strategic approach that includes meticulous planning, clear communication, and thorough oversight. By precisely defining project requirements, stakeholders can select the right equipment tailored to their specific needs, which is crucial for successful project execution. This foundational step paves the way for a seamless rental experience, ensuring that all parties are aligned and informed.
Key practices such as:
- Early planning and scheduling
- Comprehensive reviews of rental agreements
- Diligent equipment inspections upon delivery
are essential in mitigating risks and enhancing operational efficiency. By proactively securing equipment, understanding contractual obligations, and ensuring the quality of machinery, project managers can significantly improve workflow and avoid unexpected costs. These insights not only contribute to smoother operations but also foster a culture of accountability and safety on job sites.
Ultimately, implementing these best practices for truck crane rental management is vital for success in the competitive construction landscape. As the demand for rental equipment continues to grow, staying informed and organized will streamline processes and position projects for success. Embracing these strategies empowers teams to navigate the complexities of crane rentals effectively, ensuring that every lift is executed with precision and confidence.
Frequently Asked Questions
Why is it important to define project requirements for truck crane rental?
Defining project requirements is essential to ensure safe and efficient crane operation, as it helps in evaluating the weight and dimensions of loads, necessary height and reach, and specific site conditions.
What factors should be evaluated when defining project requirements for truck crane rental?
Factors to evaluate include the weight and dimensions of the loads to be lifted, necessary height and reach for operation, ground stability, and access points at the site.
How can experts assist in the process of defining project requirements?
Experts at EZ Equipment Rental can provide guidance on load calculations and site assessments, ensuring a seamless experience in the rental process.
Why is collaboration with the team important when defining project requirements?
Collaboration helps gather insights from all stakeholders, ensuring alignment on the initiative's objectives and preventing misunderstandings regarding equipment needs.
Can you provide an example of specific project requirements for truck crane rental?
An example would be specifying both the load capacity and the required boom length when lifting heavy steel beams for a high-rise construction project. This clarity aids in selecting the appropriate equipment and prevents costly mistakes.
List of Sources
- Define Project Requirements for Truck Crane Rental
- Crane Rental Market | Global Market Analysis Report - 2035 (https://factmr.com/report/crane-rental-market)
- Crane Rental Market Size & Share, Statistics Report 2025-2034 (https://gminsights.com/industry-analysis/cranes-rental-market)
- Case Studies | Maxim Crane (https://maximcrane.com/case-study)
- Crane Load Charts (https://bigge.com/crane-charts)
- Crane Rental Market worth $68.04 billion by 2030 (https://marketsandmarkets.com/PressReleases/cranes-rental.asp)
- Plan and Schedule Early to Optimize Crane Usage
- Crane Rental Market Size, Trends & Forecast, 2025-2032 (https://coherentmarketinsights.com/industry-reports/crane-rental-market)
- Planning Construction Timelines When Cranes Are Needed (https://engineeringontheedge.com/planning-a-construction-timeline-when-cranes-are-involved)
- Crane Rental Market Size & Share, Statistics Report 2025-2034 (https://gminsights.com/industry-analysis/cranes-rental-market)
- Review Rental Agreements Thoroughly to Avoid Pitfalls
- Heavy Equipment Rentals: When Small Businesses Get Stuck in the Fine Print - N3 Business Advisors (https://n3business.com/heavy-equipment-rentals-when-small-businesses-get-stuck-in-the-fine-print)
- Equipment Rental Agreement: Key Terms, Insurance & Fees | Herc-U-Lift: Premium Material Handling Equipment For Every Industry (https://herculift.com/what-to-look-for-in-a-reliable-equipment-rental-agreement)
- Hidden Costs to Watch Out for When Leasing Equipment – Global Major Operators Limited (https://gmolimited.com/hidden-costs-to-watch-out-for-when-leasing-equipment)
- Inspect Equipment Upon Delivery for Quality Assurance
- 25 Inspiring Workplace Safety Quotes for Safer Workspaces (https://yodeck.com/use-cases/workplace-safety-quotes)
- Top 20 Safety Quotes To Improve Your Safety Culture (https://blog.safetyculture.com/industry-trends/top-20-safety-quotes-improve-safety-culture)
- Top 100 Inspirational Workplace Safety Quotes (https://damotech.com/blog/inspirational-quotes-warehouse-safety)
- Important Crane Safety Statistics From 2026 (https://oshaoutreachcourses.com/blog/crane-safety-statistics)