Key Highlights
- A 6-inch auger is designed for creating precise holes in various ground types, ideal for tree planting and fence post installation.
- Key components of the auger include the bit, flighting, and drive mechanism, each crucial for performance in different soil conditions.
- Recent innovations have improved auger efficiency and durability by 12-15% compared to traditional designs.
- Site preparation involves clearing debris, marking locations accurately, and checking drill conditions to enhance performance and safety.
- Effective drilling requires vertical positioning, steady pressure, and adapting techniques when encountering resistance, such as using a pilot hole.
- Safety gear is essential during drilling operations, as drill use can lead to serious injuries and fatalities if safety protocols are neglected.
- Regular maintenance of the auger, including inspections and cleaning, is vital for longevity and reliability, preventing costly repairs.
- Implementing a predictive maintenance strategy can save businesses significant costs and reduce downtime by up to 50%.
Introduction
Many users of 6-inch augers encounter challenges that hinder their drilling efficiency, often due to overlooked best practices. This tool, designed with a spiral mechanism and key components, is engineered for precision and effectiveness in various tasks, from planting trees to installing fence posts. However, many users may not be aware of essential practices that can optimize both performance and safety. Implementing effective strategies not only enhances drilling success but also extends the lifespan of this essential equipment.
Understand the Design and Functionality of a 6-Inch Auger
A 6 inch auger is designed to create precise holes across various ground types, making it ideal for tasks such as tree planting and fence post installation. Its spiral design facilitates efficient earth removal during drilling, resulting in clean holes with minimal disruption to the surrounding area. Key components of the drilling device include:
- The bit
- Flighting
- Drive mechanism
These components play crucial roles in its operation. For instance, the sharpness and design of the bit significantly influence performance in different soil conditions, such as clay or sandy soils. Recent innovations in drill design have led to improvements in efficiency and durability, with some models exhibiting a 12-15% enhancement in operational performance compared to traditional designs. Understanding these components is crucial for selecting the appropriate drill for your project, ensuring optimal performance and efficiency. Industry specialists emphasize that choosing the right tool is critical for maximizing the effectiveness of boring operations, particularly in challenging soil conditions.

Prepare Your Site and Equipment for Optimal Performance
To maximize the effectiveness of a 6 inch auger, it is essential to thoroughly prepare both the site and the equipment. Begin by clearing the boring area of debris, rocks, and vegetation that could obstruct the process. Accurately mark the drilling locations to enhance efficiency and precision. Conduct a comprehensive examination of the drill for any signs of wear or damage, ensuring it is securely fastened to the power source. For gas-powered drills, verify that fuel levels are adequate and oil levels are appropriate. Thorough site and equipment preparation enhances both performance and safety.
For instance, ensuring a level surface can prevent the drill from tipping, which is a common safety hazard that can lead to serious injuries and project setbacks. Construction consistently ranks among the industries with the highest rates of work-related incidents, underscoring the necessity of these precautions. By implementing these essential checks, construction project managers can safeguard their teams and ensure project success.

Implement Effective Drilling Techniques for Precision and Safety
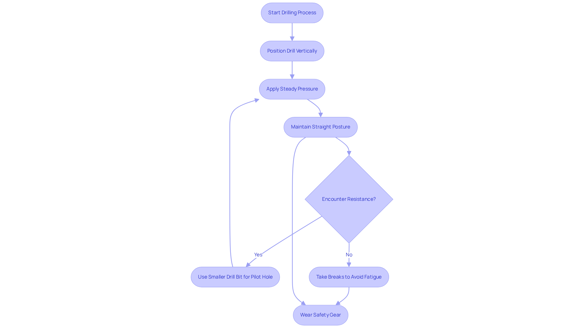
Drilling effectively requires precision and adherence to safety protocols to ensure both quality and safety. To drill effectively with a 6 inch auger, begin by positioning it vertically over the marked spot. Apply steady pressure while maintaining a straight posture to ensure even penetration into the ground. Do not force the drill, as this may cause binding. Instead, let the drill work at its own pace and take breaks to avoid fatigue.
If you encounter resistance, it's essential to adapt your approach. Resistance during drilling can hinder progress, making it essential to adapt your approach. Using a smaller drill bit to create a pilot hole can ease the process.
Always wear appropriate safety gear, including gloves, goggles, and steel-toed boots, to protect against potential hazards. It's important to note that, on average, one fatality occurs each year due to drill use, which emphasizes the need for strict adherence to safety protocols. Moreover, an estimated 60 injuries happen each year from using drilling equipment that go unreported, and 16 worker’s compensation claims are filed annually related to this equipment.
By implementing these techniques and understanding the associated risks, you can enhance both the quality of your drilling and your safety during operations. Neglecting safety measures can lead to severe consequences, underscoring the importance of vigilance during drilling operations.

Maintain Your Auger for Longevity and Reliability
Maintaining your 6 inch auger is essential for its performance and durability. Conduct regular inspections after each use and check for signs of wear, including dull blades or loose components. Clean the device to eliminate any dirt or residue gathered during use. Lubricate moving parts according to the manufacturer's recommendations to prevent rust and ensure smooth operation. Additionally, store the tool in a dry, covered area to shield it from the elements. If you observe significant wear or damage, promptly replace the affected parts to prevent issues.
By adhering to these maintenance practices, you can significantly prolong the lifespan of your drilling device, ensuring it operates efficiently for years ahead. Equipment maintenance professionals emphasize that a well-maintained 6 inch auger can provide long-term reliability, thereby reducing the likelihood of costly repairs and downtime. Neglecting maintenance can result in equipment failure, costing up to ten times more than regular maintenance programs. Implementing a predictive maintenance strategy can save businesses 30% to 40% in costs and cut downtime by up to 50%, showcasing the financial advantages of proper maintenance.

Conclusion
Effectively using a 6 inch auger requires a comprehensive understanding of its design and operational best practices. Utilizing precise drilling techniques, preparing the site and equipment, and maintaining the tool for longevity are essential for optimal performance. Understanding and applying these best practices boosts performance while keeping safety and efficiency at the forefront.
Key insights discussed include:
- The importance of familiarizing oneself with the auger’s components, such as the bit and flighting, to make the most of its capabilities in different soil conditions.
- Proper site preparation is crucial to avoid obstacles that can delay drilling.
- Effective techniques and adherence to safety protocols are vital to prevent accidents.
- Regular maintenance extends the auger's lifespan and prevents costly repairs, reducing downtime.
Ultimately, implementing these best practices for using a 6 inch auger can lead to successful outcomes in projects like tree planting and fence post installation. By prioritizing preparation, precision, and maintenance, users can maximize the effectiveness of their auger, ensuring that it remains a reliable tool for years to come. By adopting these strategies, users not only enhance their project outcomes but also contribute to a safer drilling environment.
Frequently Asked Questions
What is a 6-inch auger used for?
A 6-inch auger is designed to create precise holes for tasks such as tree planting and fence post installation.
How does the design of a 6-inch auger facilitate drilling?
Its spiral design facilitates efficient earth removal during drilling, resulting in clean holes with minimal disruption to the surrounding area.
What are the key components of a 6-inch auger?
The key components include the bit, flighting, and drive mechanism.
How does the bit affect the performance of a 6-inch auger?
The sharpness and design of the bit significantly influence performance in different soil conditions, such as clay or sandy soils.
Have there been any recent innovations in auger design?
Yes, recent innovations have led to improvements in efficiency and durability, with some models showing a 12-15% enhancement in operational performance compared to traditional designs.
Why is it important to understand the components of a 6-inch auger?
Understanding these components is crucial for selecting the appropriate drill for your project, ensuring optimal performance and efficiency.
What do industry specialists say about choosing the right tool for boring operations?
Industry specialists emphasize that choosing the right tool is critical for maximizing the effectiveness of boring operations, particularly in challenging soil conditions.
List of Sources
- Understand the Design and Functionality of a 6-Inch Auger
- The Complete Guide to Different Types of Augers (https://jeffreymachine.com/blog/the-complete-guide-to-different-types-of-augers)
- Post-hole Auger Market, Global Outlook and Forecast 2025-2032 (https://statsmarketresearch.com/global-posthole-auger-forecast-market-8060460)
- Auger Drill Bit Market Size, Growth, Trends, Report 2035 (https://marketresearchfuture.com/reports/auger-drill-bit-market-35108)
- AGI Launches Diesel-Driven Grain Handling Tools for 2026 Season (https://agriculture.com/agi-launches-diesel-driven-grain-handling-tools-for-2026-season-11831787)
- Auger Drilling Market Trends, Share and Forecast, 2026-2033 (https://coherentmarketinsights.com/industry-reports/auger-drilling-market)
- Prepare Your Site and Equipment for Optimal Performance
- 40 Construction Quotes to Motivate Your Team (https://projectmanager.com/blog/construction-quotes)
- 119 Construction Quotes that Hit the Nail on the Head | BigRentz (https://bigrentz.com/blog/construction-quotes?srsltid=AfmBOopbDkFoOgNzkJLmjwC0DK56HUsxGtYwKm2i0phYSqxq6IZD_4AK)
- 15 of the Most Inspiring Quotes about Construction - Digital Builder (https://autodesk.com/blogs/construction/inspiring-construction-quotes)
- U.S. Construction Industry Data (Updated April 2026) (https://constructioncoverage.com/data/us-construction-spending)
- Drilling for Success: 2 Statistical Approaches to Assess and Improve Drilling Inefficiencies (https://blog.minitab.com/en/blog/drilling-for-success-2-statistical-approaches-to-assess-and-improve-drilling-inefficiencies)
- Implement Effective Drilling Techniques for Precision and Safety
- Auger Safety: How To Stay Safe While Operating An Auger | Tebco Augers (https://tebco.com.au/auger-safety-how-to-stay-safe-while-operating-an-auger)
- 34 Key Construction Safety Statistics | Procore (https://procore.com/library/construction-safety-statistics)
- Safety Practices for a Tractor Mounted Post-Hole Digger (https://ohioline.osu.edu/factsheet/aex-5931)
- Drilling for Success: 2 Statistical Approaches to Assess and Improve Drilling Inefficiencies (https://blog.minitab.com/en/blog/drilling-for-success-2-statistical-approaches-to-assess-and-improve-drilling-inefficiencies)
- How to Use a Gas Powered Auger (The Right Way) (https://unitedrentals.com/project-uptime/safety/common-safety-mistakes-when-using-one-man-and-two-man-augers)
- Maintain Your Auger for Longevity and Reliability
- Key Facts and Statistics on Equipment Maintenance (https://gocodes.com/maintenance-management/equipment-maintenance-statistics)
- Maintenance Statistics: Predictive & Preventive, Labor & Costs (https://upkeep.com/learning/maintenance-statistics)
- 5 "Genius" Quotes to Inspire Better Facilities Maintenance (https://brightlysoftware.com/blog/5-genius-quotes-to-inspire-better-facilities-maintenance)
- 30 Key Maintenance Statistics & Facts Highlighting 2026 Trends (https://coastapp.com/blog/maintenance-metrics-statistics-facts)