Key Highlights
- Selecting the right auger type (manual, gas-powered, electric) is essential for efficient fence post installation.
- Power drills can reduce drilling time by up to 70% compared to manual methods, making them ideal for larger projects.
- Manual drills are budget-friendly but can cause fatigue, making them better suited for smaller tasks.
- Drill bit diameter should match the support size, typically ranging from 6 to 12 inches, depending on ground conditions.
- Preparation of the worksite includes clearing debris and marking post locations to enhance safety and efficiency.
- Regular inspection of drilling equipment is crucial to prevent accidents and ensure optimal performance.
- Proper alignment and a staged drilling method can improve drilling efficiency and prevent auger jams.
- Backfilling with gravel or concrete is important for post stability, with gravel aiding drainage and concrete providing a strong foundation.
- Compacting backfill material in layers eliminates air pockets, which can lead to shifting and instability.
- Statistics indicate that 99% of fence failures result from improper design or construction rather than material failure.
Introduction
Selecting the right tools for a fence installation is essential for ensuring project efficiency and effectiveness. Among these tools, the auger stands out as a crucial component, capable of transforming the way fence posts are installed. This piece outlines best practices for using an auger, exploring how to:
- Choose the right type
- Prepare the worksite for optimal performance
- Execute drilling techniques that ensure long-term stability for fence posts
Identifying common pitfalls that may jeopardize efforts and understanding how to avoid them is essential.
Identify the Right Auger Type for Your Project
Selecting the right drill type, particularly an auger for fence posts, is crucial for ensuring efficient installation. Available choices include:
- Manual tools
- Gas-powered tools
- Electric tools
Each offers unique benefits based on project size and ground conditions. Power drills can cut drilling time significantly-by as much as 70% compared to manual methods. This efficiency makes them a preferred choice for construction projects, especially for larger tasks or challenging soil types. On the other hand, manual drills work well for smaller tasks and are budget-friendly for occasional use. However, they can cause fatigue quickly, which means you might need to take longer breaks after just a few holes.
When selecting the appropriate drill bit, consider the necessary diameter for your supports, which typically ranges from 6 to 12 inches. Larger supports require wider openings, while the type of ground significantly impacts bit choice. Rocky or clay soils may necessitate more powerful drilling tools equipped with specialized bits designed to penetrate dense materials effectively. It is essential to match the hole size to the post size, as this ensures proper alignment and stability. By carefully selecting the right auger for fence posts, you can significantly reduce installation time and effort, leading to a more successful project.

Prepare the Worksite and Equipment for Optimal Performance
Before commencing drilling, meticulous preparation of the worksite and equipment is paramount to ensure safety and efficiency. Begin by clearing the area of debris, rocks, or plants that could hinder the tool's operation. Clearly mark the locations for each post to ensure precise spacing and alignment, which is crucial for structural integrity.
Thorough preparation enhances efficiency and minimizes the risk of accidents during drilling. Inspect the drill thoroughly for any signs of wear or damage. Confirm that the bit is securely attached and suitable for the specific soil type. For gas-powered drills, check fuel levels and ensure that all safety features are functional. Failing to clear the worksite can result in significant delays and complications during the drilling process.
Statistics reveal that in 2024, 756 workers died due to work-related incidents, highlighting the critical need for proper equipment maintenance and site preparation. Additionally, in 2023-2024, there were 860,050 DART cases reported, underscoring the importance of prioritizing safety checks. Neglecting these preparations can have dire consequences, as highlighted by the concerning statistics on work-related incidents. As Garry Mansfield, co-founder of Scratchie, emphasizes, there's always room for improvement in safety, and technology can help scale programs that reduce risks and enhance efficiency. By committing to thorough preparation and safety checks, teams can significantly mitigate risks and enhance project success rates.

Execute Efficiently: Techniques for Drilling Post Holes
Achieving precise drilling starts with proper alignment; ensure the drilling tool is positioned directly above the target location and is perfectly vertical. Proper alignment is essential to prevent angled holes that can complicate installation. Start drilling slowly to allow the bit to penetrate efficiently, then gradually increase speed as you go deeper.
In challenging soil, employ a staged drilling method:
- Drill a few inches.
- Clear debris before continuing.
This approach prevents the auger from getting stuck and results in a cleaner opening. Regularly monitor the depth to ensure it meets the required specifications for the supports.
Maintaining a rate of penetration (ROP) above 50 feet per hour signifies excellent drilling performance, with a maximum recorded ROP of 191.5 feet per hour. Adopting these practices can greatly improve drilling efficiency and effectiveness.

Manage Soil and Install Posts for Long-Term Stability
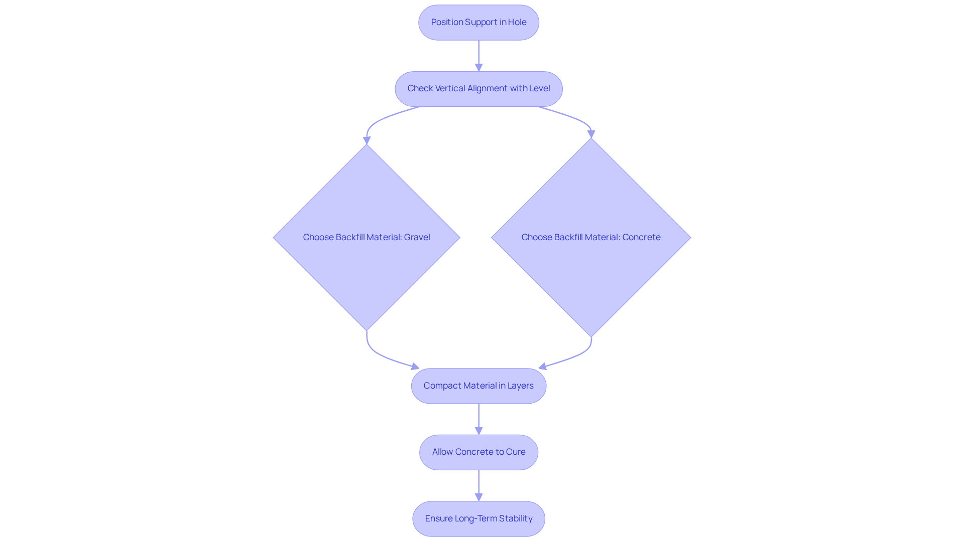
Ensuring the stability of your fence begins with the correct installation of supports. Start by positioning the support in the center of the hole and check its vertical alignment with a level. For enhanced stability, you can choose between gravel and concrete as backfill materials. Gravel promotes superior drainage, while concrete offers a robust foundation.
As you backfill, make sure to compact the earth or chosen material around the support in layers. This helps eliminate air pockets that could cause shifting later on. Statistics indicate that 99% of failures were attributed to improper design or construction, not material failures. This highlights the necessity of meticulous techniques. Additionally, a properly installed corrugated metal fence can last between 30 to 50 years with minimal upkeep, making it a long-term investment. Allow any concrete to cure as per the manufacturer's guidelines before applying stress to the posts. By managing soil conditions and adhering to proper installation practices, you can ensure that your fence remains stable and secure for many years. Neglecting these practices could result in a fence that fails to perform as expected, leading to unnecessary expenses.

Conclusion
Choosing the right auger for fence post installation is essential for ensuring project success and efficiency. Knowing the different types of augers - manual, gas-powered, and electric - helps individuals select the best option for their specific needs and site conditions. Properly matching the auger and drill bit to the project requirements streamlines the installation process and ensures that the fence is built on a solid foundation.
Key practices include:
- Thorough worksite preparation, which minimizes risks and accidents
- Employing efficient drilling techniques that facilitate precise hole placement
The importance of proper installation techniques, such as ensuring vertical alignment and selecting the right backfill material, cannot be overstated. These measures ensure the fence remains stable over time, preventing future issues that could lead to expensive repairs or replacements.
In conclusion, using these best practices with an auger for fence posts ensures a successful installation while enhancing safety and efficiency. By focusing on the right tools, careful preparation, and proper techniques, individuals can build a durable and reliable fence that lasts. Embracing these strategies is crucial for anyone looking to enhance their fencing projects, ensuring wise investments in both materials and methods for lasting results.
Frequently Asked Questions
What are the types of augers available for fence post installation?
The types of augers available include manual tools, gas-powered tools, and electric tools.
What are the benefits of using power drills for auger projects?
Power drills can significantly cut drilling time by as much as 70% compared to manual methods, making them a preferred choice for larger tasks or challenging soil types in construction projects.
When is it more appropriate to use manual drills?
Manual drills are more appropriate for smaller tasks and are budget-friendly for occasional use, although they can cause fatigue quickly, requiring longer breaks after just a few holes.
How do I choose the right drill bit size for my project?
When selecting a drill bit, consider the necessary diameter for your supports, which typically ranges from 6 to 12 inches. Larger supports require wider openings.
What factors should I consider when selecting an auger for different soil types?
The type of ground significantly impacts bit choice; rocky or clay soils may require more powerful drilling tools with specialized bits designed to penetrate dense materials effectively.
Why is it important to match the hole size to the post size?
Matching the hole size to the post size ensures proper alignment and stability, which is essential for a successful installation.
List of Sources
- Identify the Right Auger Type for Your Project
- Everything You Should Know Before Buying an Auger (https://jeffreymachine.com/blog/everything-you-should-know-before-buying-an-auger)
- Power Earth Augers vs Manual Digging: Which Is More Efficient? (https://heavopa.com/power-earth-augers-vs-manual-digging-which-is-more-efficient)
- Fence Post Augers Guide: Gas vs Electric, Bit Sizes, Depth & Soil Tips (https://treeplantation.com/fence-post-augers)
- Post-hole Auger Market, Global Outlook and Forecast 2025-2032 (https://statsmarketresearch.com/global-posthole-auger-forecast-market-8060460)
- Auger vs. Post Hole Digger: Which Is Better for Your Fence Project? – Guerrero Fences (https://guerrerofences.com/auger-vs-post-hole-digger-which-is-better-for-your-fence-project)
- Prepare the Worksite and Equipment for Optimal Performance
- 40 Construction Quotes to Motivate Your Team (https://projectmanager.com/blog/construction-quotes)
- 34 Key Construction Safety Statistics | Procore (https://procore.com/library/construction-safety-statistics)
- Commonly Used Statistics | Occupational Safety and Health Administration (https://osha.gov/data/commonstats)
- Work Safety: Contact Incidents - Injury Facts (https://injuryfacts.nsc.org/work/safety-topics/contact-with-objects-and-equipment)
- Execute Efficiently: Techniques for Drilling Post Holes
- Drilling for Success: 2 Statistical Approaches to Assess and Improve Drilling Inefficiencies (https://blog.minitab.com/en/blog/drilling-for-success-2-statistical-approaches-to-assess-and-improve-drilling-inefficiencies)
- Drilling Efficiency - an overview | ScienceDirect Topics (https://sciencedirect.com/topics/engineering/drilling-efficiency)
- What are the most effective drilling performance metrics for driving improvement? (https://linkedin.com/advice/0/what-most-effective-drilling-performance-metrics-driving-ghjbe)
- The Hole truth: Tips for digging the perfect Post-Hole ‣ MyFixitUpLife (https://myfixituplife.com/the-hole-truth-tips-for-digging-the-perfect-post-hole)
- Manage Soil and Install Posts for Long-Term Stability
- The Fence Forecast: 5 Trends to Dominate in 2026 (https://barrierbossusa.com/blogs/news/the-fence-forecast-5-trends-that-will-dominate-in-2025?srsltid=AfmBOoobMYRHpMdcv8frASN_3RlwcnF3vgPPyhiG6DZXHBKyT0fTKECs)
- A data base, statistics and recommendations regarding 171 failed geosynthetic reinforced mechanically stabilized earth (MSE) walls (https://sciencedirect.com/science/article/abs/pii/S0266114413000460)
- Optimal Backfilling Materials with High Compressive Strength Based on Multiple Linear Regression - Mining, Metallurgy & Exploration (https://link.springer.com/article/10.1007/s42461-023-00850-x)
- Fence Post Installation: Step By Step Guide, Tools & Depth (https://jackwinsafety.com/fence-post-installation)
- The Best Way to Set Fence Posts: A Complete Guide (https://fencearmor.com/blogs/news/the-best-way-to-set-fence-posts-a-complete-guide?srsltid=AfmBOorXj4BUQGbYuqT9VY1T0VqME2yEyx-gfkoC0iZdVtMcrjMN-xfM)