Introduction
Renting an air conditioning vacuum pump can be a cost-effective solution for maintaining optimal temperature control without the commitment of purchasing one. In this article, we explore the benefits of renting a vacuum pump, the types of pumps available for HVAC and automotive needs, key features to consider when renting, applications of rental vacuum pumps in various industries, how to choose the right rental pump for your needs, understanding vacuum pump operation and maintenance, and rental options and services available. Whether you're looking to save costs, access top-notch equipment, or test different models before investing, renting a vacuum pump offers flexibility and convenience.
Join us as we delve into the world of air conditioning vacuum pump rentals and discover how they can address your specific needs in temperature regulation.
Benefits of Renting an Air Conditioning Vacuum Pump
Choosing to rent an AC suction device can be a wise decision for those looking to maintain ideal temperature control without making an expensive acquisition. Here are some compelling reasons why:
- Affordability: Renting a is a fiscally responsible option, particularly for tasks that are short-lived or infrequent in nature, avoiding the hefty investment of ownership.
- : Rental companies usually provide a range of up-to-date and well-maintained vacuum machines, ensuring .
- Tailored Solutions: The empowers you to select a pump that aligns perfectly with your project's demands, be it for an automotive task or HVAC applications.
- Turnkey Service: The convenience of a lease includes the provision of all maintenance, repair, and even storage services, freeing you from these logistical concerns.
- Trial before Commitment: Through renting, you have the luxury to test out various models and brands, helping you make an informed decision before any long-term investment.
These benefits are underscored by real-world examples and current research. For example, a compressor with an integrated heat recovery mechanism can demonstrate unforeseen efficiencies, such as inadvertently supplying excess heat due to internal mechanical issues, as observed in one case study. Similarly, a wood products company benefited from retrofitting an outmoded air dryer with a PLC solution, which was only discovered through a detailed energy audit. These anecdotes emphasize the significance of selecting the appropriate equipment for particular requirements, which can be facilitated by options for leasing.
Furthermore, research has indicated that transitioning to effective heating and cooling mechanisms, like heat appliances, can lead to substantial financial savings and decreases in carbon emissions. Renting can provide an avenue to experiment with such technologies without the upfront expense. With the high cost of installation being a barrier for many, can serve as a bridge to more sustainable and efficient energy use.
In summary, AC suction machine leasing services provide a combination of , access to quality equipment, adaptability, convenience, and the before investing, making them an attractive option for both short-term and exploratory needs in temperature regulation.

Types of Vacuum Pumps for HVAC and Automotive Needs
When choosing a or , it's essential to comprehend the different kinds accessible to guarantee you make an educated choice that aligns with your specific needs. Here's a closer look at some of the common :
- Compact and efficient, these devices are a staple in both automotive and . The spinning blades inside the device capture air and pressurize it, resulting in the formation of a void, which makes them a dependable option for a variety of uses.
- Diaphragm Vacuum Pumps: Renowned for their oil-free operation, diaphragm devices are perfect for small-scale applications. They use a flexible diaphragm that moves up and down to create a negative pressure, ensuring clean and maintenance-free operation.
- Utilizing the Venturi effect, these devices are an excellent option for automotive uses where a source of compressed air is readily available. Their simple design translates to easy integration and operation.
- To achieve high levels of vacuum, are the preferred option, especially for HVAC installations. Their design involves pistons that methodically compress and evacuate air, providing robust performance for complex systems.
- Scroll Vacuum Pumps: If you're looking for a device that operates quietly and offers rapid pumping speeds, . Suitable for both automotive and HVAC applications, they provide oil-free operation and are a testament to modern engineering solutions designed for a cleaner, more sustainable future.
Choosing the appropriate suction device is not only about fulfilling present requirements, but also about anticipating the advancements that will influence the future. With advanced technologies being developed to reduce environmental impacts and improve efficiency, the choice of plays a critical role in paving the way for a greener and more technologically sophisticated landscape.
Key Features to Consider in a Rental Vacuum Pump
Choosing the appropriate air conditioning air extractor for hire can be a vital choice, affecting not just the effectiveness of your HVAC job but also the . When selecting a device, prioritize one with a that matches the speed required to evacuate your system effectively. Ensure that the device is capable of reaching a pressure low enough for your specific needs, as the ultimate vacuum level is also crucial.
Considerations such as power source are paramount. Depending on your work location and power availability, you might choose an electric or air-powered device. Don't overlook the noise level, especially if the project is in a residential or sound-sensitive area, as this could affect not only your comfort but also that of the surrounding community.
The portability of the device is another factor to consider, especially if your job requires you to move from one location to another. Search for a portable and easy-to-carry apparatus to save time and effort. Lastly, make sure that the service for renting offers all the necessary accessories—hoses, gauges, and fittings—to prevent any last-minute rush or incomplete setup that could hinder the progress of your project.
Essentially, a carefully selected can optimize your operations, guaranteeing that you uphold project timelines and efficiency, all while effectively managing costs. These considerations will help you choose an option that not only meets the technical demands of your project but also contributes to a smoother and more productive workflow.

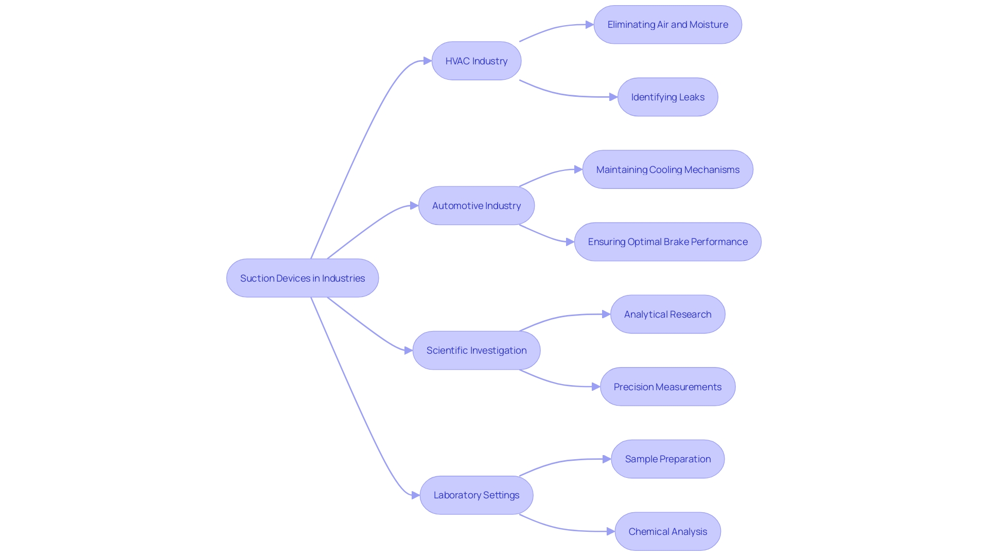
Applications of Rental Vacuum Pumps in HVAC and Automotive
The ever-changing nature of HVAC and automotive industries frequently requires the use of rented of crucial applications. During the installation or refurbishment of , these devices are essential for eliminating air and moisture, ensuring a setup that functions at optimum efficiency. In the field of , play a crucial role in assessing air conditioning setups, giving mechanics a reliable method to identify leaks and validate the integrity of the setup.
Furthermore, the function of air extractors expands to the , where they guarantee the durability of the setup and hinder the escape of coolants, which is essential for both efficiency and ecological security. In automotive repair shops, these devices are also utilized for brake system maintenance by removing any trapped air to maintain optimal brake performance.
Furthermore, sectors other than HVAC and automotive have discovered applications for , especially in scientific investigation and laboratory settings. These settings often require accurate and controlled conditions where air extractors are used for experiments and analytical purposes.
These varied applications showcase the adaptability and significance of in different industries. As industries continue to develop and the demand for accurately engineered solutions increases, the borrowing of air suction machines becomes a more valuable service for businesses aiming to uphold high standards of operation without the expense of buying and upkeeping the machinery.

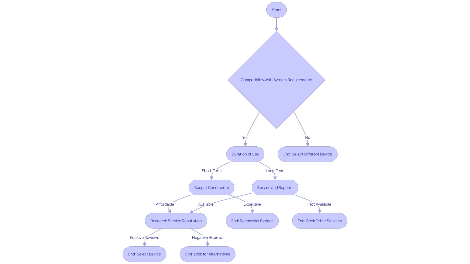
Choosing the Right Rental Vacuum Pump for Your Needs
Selecting the appropriate rental device for is essential for guaranteeing efficient operation and optimal indoor air quality. Here are essential factors to consider:
- Ensure that the device is compatible with the specific requirements of your system, including the required pumping capability and maximum level of air pressure. This guarantees the mechanism can efficiently eliminate pollutants and uphold excellent air quality, as demonstrated by the recent development of the Tempest air cleaner.
- Duration of Use: Evaluate whether you need the vacuum pump for a brief stint or an extended period. Rental providers often offer , which can be particularly beneficial for one-off projects or ongoing sustainability initiatives.
- : Weigh the costs of renting against purchasing outright. 'Rentals can be a cost-effective answer, especially when considering the high expense of inefficient machinery, like those causing problems in Tom's manufacturing facility.'.
- Service and Support: Opt for providers who offer robust . This includes maintenance and repair services, which can prevent the type of costly downtimes experienced in compressed air systems similar to the case of the manufacturing facility.
- Research the . Customer feedback and performance history can provide insights into reliability and satisfaction, much like Panasonic's commitment to creating environmentally conscious and pleasant spaces.
By thoroughly evaluating these factors, you can confidently select a service for renting that meets your needs and contributes to the success of your project.

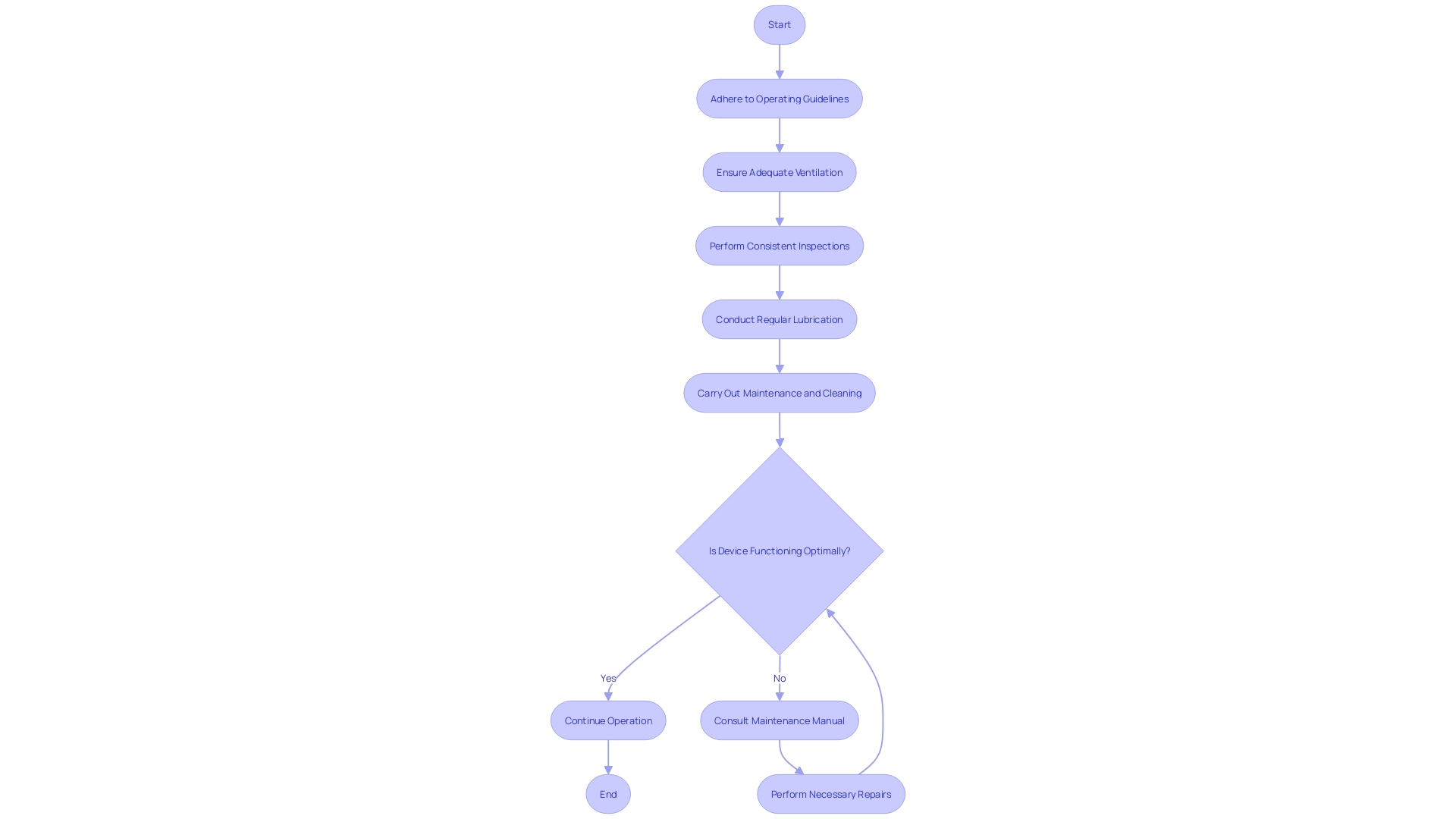
Understanding Vacuum Pump Operation and Maintenance
To ensure optimal performance and longevity of your rental suction device, it is crucial to understand the basics of its operation and adhere to . Below are :
- Adherence to Operating Guidelines: Acquaint yourself with the manufacturer's . Adhering to the recommended techniques is crucial to avoid possible damage to the suction apparatus.
- Adequate Ventilation: Proper venting of the is crucial to avert overheating and to sustain its efficiency. Research shows that lack of upkeep can result in substantial inefficiency in setups like these, with leaks representing 20% to 30% of overall usage in certain instances.
- Consistent Inspections: Execute routine visual checks to spot any wear or damage signs early. Swiftly addressing these problems can halt further complications, much like Tom, a plant engineer, who learned to tackle repeated system issues with proactive strategies learned from industry seminars.
- Regular lubrication is required for certain vacuum devices. It's important to use the correct lubricant type and apply it at intervals recommended by the manufacturer to extend the equipment's lifespan, which can significantly vary based on maintenance.
- Maintenance and Cleaning: Keep the mechanism devoid of debris. Periodically clean and replace filters as needed, and eliminate any moisture buildup to avoid contamination. Parker's advancements in engineering underscore the importance of meticulous care for technological solutions, ensuring a cleaner, more sustainable future.
By adopting these operational and maintenance practices, you contribute to the durability of the rented suction device, reflecting the care and attention that has kept even antique machinery from the 1930s in good working condition. not only supports optimal functioning but also aligns with and technical education, preparing for future challenges.

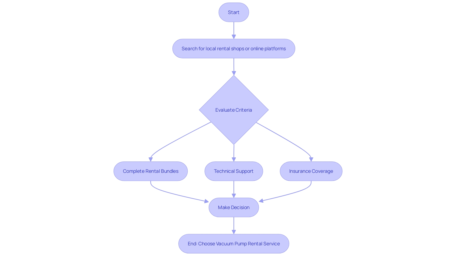
Rental Options and Services for Air Conditioning Vacuum Pumps
Choosing the appropriate is essential for ensuring your AC system operates effectively, particularly during the hottest summer months. Here are some refined tips to help you choose the best rental service for your needs:
- : Begin by searching for nearby rental shops. Local providers may offer the advantage of quick access and immediate equipment availability, saving you precious time during urgent installations or repairs.
- : Take advantage of the vast selection available on online platforms for renting. They often feature competitive pricing and may include delivery services, which can be incredibly convenient.
- : Choose services that provide bundles inclusive of essential accessories like hoses and gauges. A package deal not only equips you with all the necessary tools but can also be more cost-effective.
- : Prioritize services that provide excellent technical support. Having access to professional assistance ensures you can address any operational concerns promptly, reducing downtime.
- : Always inquire about insurance and liability to safeguard against potential damages or accidents involving the equipment you are borrowing. This provides .
By taking these factors into account, you'll be positioned to secure a dependable and efficient vacuum pump rental service that aligns with your air conditioning maintenance or installation projects.

Conclusion
In conclusion, renting an air conditioning vacuum pump offers a cost-effective and flexible solution for maintaining optimal temperature control. Rental companies provide access to top-notch, well-maintained equipment, and the flexibility of renting allows for tailored solutions to specific project demands. Renting also offers the opportunity to test different models before making a long-term investment.
Different types of vacuum pumps are available for HVAC and automotive applications, each with their own advantages. Rotary vane, diaphragm, venturi, piston, and scroll pumps offer a range of options to suit different needs.
When renting a vacuum pump, key features to consider include pumping capacity, ultimate vacuum level, power source, noise level, and portability. Ensuring that the rental service provides necessary accessories is also important for a smooth workflow.
Rental vacuum pumps have diverse applications in HVAC, automotive, and other industries, such as removing air and moisture during system installation, evaluating air conditioning systems, and maintaining refrigeration systems. They are also utilized in scientific research and laboratory environments.
Choosing the right rental vacuum pump involves considering factors such as system requirements, duration of use, budget constraints, service and support, and reputation and reviews. By carefully evaluating these factors, users can select a rental pump that aligns with their specific needs and supports project success.
Understanding the operation and maintenance of a rental vacuum pump is crucial for optimal performance and durability. Adhering to operational guidelines, providing proper ventilation, conducting regular inspections, lubricating as needed, and performing maintenance and cleaning are essential practices.
When selecting a rental service, options such as local rental shops and online platforms offer convenience and access to a wide range of equipment. Comprehensive rental packages, technical support, and insurance coverage are additional factors to consider.
Overall, renting an air conditioning vacuum pump provides a cost-effective and convenient solution for temperature regulation needs. By considering key factors, selecting the right rental pump, and understanding its operation and maintenance, users can streamline their operations, save costs, and achieve efficient and reliable temperature control.
Try out different models today and find the perfect air conditioning vacuum pump for your needs!
Frequently Asked Questions
Why should I consider renting an AC suction device?
Renting an AC suction device can be a cost-effective choice, especially for short-term or infrequent tasks. It allows access to high-quality, well-maintained equipment without the upfront costs of ownership. Renting also provides the flexibility to choose equipment tailored to specific project needs.
What are the advantages of renting over buying?
Advantages of renting include affordability, access to quality equipment, convenience with maintenance and storage, and the opportunity to trial different models before making a long-term investment.
What types of vacuum pumps are available for rent?
Common types of vacuum pumps include Rotary Vane Pumps, Diaphragm Vacuum Pumps, Venturi Pumps, Piston Vacuum Pumps, and Scroll Vacuum Pumps.
What factors should I consider when selecting a suction device?
Consider pumping capacity, pressure levels, power source, noise level, portability, and whether the rental includes necessary accessories.
What industries utilize rented suction devices?
Rented suction devices are essential in HVAC, automotive, and scientific research industries.
How can renting a suction device lead to operational savings?
Renting allows businesses to access the latest technology without high purchase and maintenance costs, leading to significant savings and reduced carbon emissions.
What maintenance is required for rented suction devices?
Maintenance includes adhering to operating guidelines, ensuring adequate ventilation, routine inspections, lubrication, and cleaning.
How do I choose a reliable rental service for an AC suction device?
Choose a rental service by considering local availability, online options, bundled services, technical support, and insurance coverage.
List of Sources
- Benefits of Renting an Air Conditioning Vacuum Pump
- cnet.com (https://cnet.com/home/energy-and-utilities/how-heat-pumps-could-save-most-americans-on-energy-bills)
- wired.com (https://wired.com/story/how-do-heat-pumps-work)
- ohmconnect.com (https://ohmconnect.com/blog/home-improvement/the-importance-of-performing-regular-maintenance-on-your-home-s-hvac)
- pneumatictips.com (https://pneumatictips.com/compressed-air-fail-extra-heat)
- pneumatictips.com (https://pneumatictips.com/compressed-air-fail-dryer-false-economy)
- statista.com (https://statista.com/outlook/cmo/household-appliances/major-appliances/refrigerators/united-states)
- 360iresearch.com (https://360iresearch.com)
- jchs.harvard.edu (https://jchs.harvard.edu/blog/six-takeaways-americas-rental-housing-2024)
- forbes.com (https://forbes.com/advisor/renters-insurance/renting-statistics)
- Types of Vacuum Pumps for HVAC and Automotive Needs
- ahrinet.org (https://ahrinet.org/news-events/news/ahri-releases-december-2023-us-heating-and-cooling-equipment-shipment-data)
- parker.com (https://parker.com/us/en/home.html)
- valin.com (https://valin.com/resources/blog)
- onsetcomp.com (https://onsetcomp.com/what-are-pressure-sensors-monitoring-solutions)
- pv-magazine.com (https://pv-magazine.com/2024/06/04/fraunhofer-ise-presents-propane-heat-pump-with-heating-cooling-performance-of-5-6?utm_source=dlvr.it&utm_medium=twitter)
- arstechnica.com (https://arstechnica.com/science/2023/11/capacitor-based-heat-pumps-see-big-boost-in-efficiency)
- science.slashdot.org (https://science.slashdot.org/story/23/11/20/1911204/electrocaloric-heat-pump-could-transform-air-conditioning?utm_source=rss1.0mainlinkanon&utm_medium=feed)
- Key Features to Consider in a Rental Vacuum Pump
- vitalsigns.edf.org (https://vitalsigns.edf.org/story/they-save-both-money-and-energy-should-you-buy-heat-pump)
- cnet.com (https://cnet.com/home/energy-and-utilities/how-heat-pumps-could-save-most-americans-on-energy-bills)
- wired.com (https://wired.com/story/how-do-heat-pumps-work)
- ohmconnect.com (https://ohmconnect.com/blog/home-improvement/the-importance-of-performing-regular-maintenance-on-your-home-s-hvac)
- cnet.com (https://cnet.com/home/energy-and-utilities/heat-pumps-outsell-gas-furnaces-once-again-heres-why-theyre-catching-on)
- vacuubrand.com (https://vacuubrand.com/blog/en/customer-stories-en/innovative-vacuum-technology-schlenk-line)
- parker.com (https://parker.com/us/en/home.html)
- statista.com (https://statista.com/outlook/cmo/household-appliances/major-appliances/refrigerators/united-states)
- 360iresearch.com (https://360iresearch.com)
- energymatters.com.au (https://energymatters.com.au/renewable-news/energy-efficient-air-conditioner)
- donnellymech.com (https://donnellymech.com/blog/commercial-hvac/hvac-for-data-centers-what-the-industry-needs-to-know?utm_content=buffer9eb60&utm_medium=social&utm_source=twitter.com&utm_campaign=buffer)
- Applications of Rental Vacuum Pumps in HVAC and Automotive
- valin.com (https://valin.com/resources/blog)
- donnellymech.com (https://donnellymech.com/blog/commercial-hvac/hvac-for-data-centers-what-the-industry-needs-to-know?utm_content=buffer9eb60&utm_medium=social&utm_source=twitter.com&utm_campaign=buffer)
- parker.com (https://parker.com/us/en/home.html)
- statista.com (https://statista.com/outlook/cmo/household-appliances/major-appliances/refrigerators/united-states)
- 360iresearch.com (https://360iresearch.com)
- manmonthly.com.au (https://manmonthly.com.au/achieving-100-class-zero-excellence-for-engine-manufacturer)
- pneumatictips.com (https://pneumatictips.com/compressed-air-fail-apparent-capacity-increase)
- whn.global (https://whn.global/asking-for-safer-precautions)
- valin.com (https://valin.com/resources/blog)
- Choosing the Right Rental Vacuum Pump for Your Needs
- cnet.com (https://cnet.com/home/energy-and-utilities/heat-pumps-outsell-gas-furnaces-once-again-heres-why-theyre-catching-on)
- parker.com (https://parker.com/us/en/home.html)
- cleantechnica.com (https://cleantechnica.com/2024/03/16/panasonic-to-release-commercial-air-to-water-heat-pumps-using-natural-refrigerants-for-europe)
- science.slashdot.org (https://science.slashdot.org/story/23/11/20/1911204/electrocaloric-heat-pump-could-transform-air-conditioning?utm_source=rss1.0mainlinkanon&utm_medium=feed)
- itsairborne.com (https://itsairborne.com/central-ventilation-vs-in-room-air-cleaners-d7642949ff22)
- pneumatictips.com (https://pneumatictips.com/compressed-air-fail-happy-ending)
- statista.com (https://statista.com/outlook/cmo/household-appliances/major-appliances/refrigerators/united-states)
- ahrinet.org (https://ahrinet.org/news-events/news/ahri-releases-december-2023-us-heating-and-cooling-equipment-shipment-data)
- ohmconnect.com (https://ohmconnect.com/blog/home-improvement/the-importance-of-performing-regular-maintenance-on-your-home-s-hvac)
- ohmconnect.com (https://ohmconnect.com/blog/home-improvement/understanding-refrigerants-their-role-and-evolution-in-cooling-technology)
- interactions.acm.org (https://interactions.acm.org/archive/view/july-august-2024/toward-reuser-experience#R3)
- Understanding Vacuum Pump Operation and Maintenance
- vacuubrand.com (https://vacuubrand.com/blog/en/customer-stories-en/innovative-vacuum-technology-schlenk-line)
- smallbiztrends.com (https://smallbiztrends.com/2024/03/heavy-duty-vacuum-cleaner.html)
- lifehacker.com (https://lifehacker.com/home/how-to-extend-the-life-of-a-vacuum-cleaner)
- boschrexroth.com (https://boschrexroth.com/en/us/training)
- pneumatictips.com (https://pneumatictips.com/compressed-air-fail-heres-a-record-you-dont-want-to-break)
- parker.com (https://parker.com/us/en/home.html)
- pneumatictips.com (https://pneumatictips.com/compressed-air-fail-happy-ending)
- drs.faa.gov (https://drs.faa.gov/browse/excelExternalWindow/FR-ADNPRM-2024-02993-00000000000.0001)
- fda.gov (https://fda.gov/news-events/press-announcements/fda-issues-final-guidance-clarify-remanufacturing-devices-need-maintenance-or-repair)
- fda.gov (https://fda.gov/medical-devices/recalled-philips-ventilators-bipap-machines-and-cpap-machines/recommendations-recalled-philips-ventilators-bipap-machines-and-cpap-machines)
- Rental Options and Services for Air Conditioning Vacuum Pumps
- statista.com (https://statista.com/outlook/cmo/household-appliances/major-appliances/refrigerators/united-states)
- ahrinet.org (https://ahrinet.org/news-events/news/ahri-releases-december-2023-us-heating-and-cooling-equipment-shipment-data)
- johnsoncontrols.com (https://johnsoncontrols.com)
- cnet.com (https://cnet.com/home/energy-and-utilities/hvac-buying-guide-what-to-know-when-youre-shopping)
- cnet.com (https://cnet.com/home/energy-and-utilities/heat-pumps-outsell-gas-furnaces-once-again-heres-why-theyre-catching-on)
- parker.com (https://parker.com/us/en/home.html)
- merrimackvalleyplumbing.com (https://merrimackvalleyplumbing.com/haverhill)
- science.slashdot.org (https://science.slashdot.org/story/23/11/20/1911204/electrocaloric-heat-pump-could-transform-air-conditioning?utm_source=rss1.0mainlinkanon&utm_medium=feed)
- dev.to (https://dev.to/vigilair11/keeping-comfortable-in-cerritos-with-ac-services-2d3b)
- aalto.fi (https://aalto.fi/en/news/five-things-everyone-should-know-about-cooling-and-ventilation?utm_source=twitter&utm_medium=social_own)