Key Highlights
- Licencing for skid steers involves legal prerequisites and certifications for safe operation, with no universal federal licence required.
- Many states and employers mandate formal training and certification to ensure safe machinery operation, particularly in commercial contexts.
- Completion of accredited programmes results in a 'Certificate of Completion' or 'Certification,' confirming compliance with OSHA regulations.
- Employers must ensure workers are 'trained and competent,' with penalties for non-compliance ranging from $15,625 to over $1.5 million for repeat violations.
- Certified operators help minimise workplace accidents and reduce liability for employers, as businesses with safety programmes report up to 50% fewer incidents.
- To acquire a compact loader licence, individuals must complete a training programme covering machine operation, safety protocols, and maintenance practises.
- Operating a skid steer without a licence can lead to severe legal and financial consequences, including fines and potential criminal charges.
- Insufficient training contributes to workplace accidents, underlining the critical need for licencing and training in skid steer operation.
Introduction
Understanding the complexities of skid steer operation is essential for anyone involved in construction or heavy machinery use. Many may assume that driving a skid steer requires only a simple driver's license; however, the reality is far more nuanced, with significant implications for safety and legality. This article explores the critical licensing requirements for skid steer operators, highlighting both the legal prerequisites and the substantial benefits of formal training. As the stakes rise - given the potential for hefty fines and serious accidents - one must consider: is it truly safe to operate a skid steer without the proper certification?
Define Skid Steer Licensing
Licensing for compact loaders encompasses the legal prerequisites and certifications necessary for the of these machines. While there is no universal federal license specifically for skid steers, many states and employers require operators to complete to ensure safe machinery operation. This certification process typically involves a structured educational program that addresses critical aspects such as safe operation, hazard recognition, and maintenance procedures. The necessity for certification can vary based on the context of use, with commercial applications often demanding more stringent compliance than personal use.
Statistics show that successful completion of accredited educational programs results in a '' or 'Certification,' which serves as the industry's unofficial license for , confirming that individuals possess the skills required by OSHA regulations. Employers are legally obligated to ensure that workers are 'trained and competent' under OSHA's General Duty Clause, with ranging from $15,625 to $156,259 per violation. Repeat or willful violations can lead to penalties exceeding $1.5 million. Case studies underscore the importance of , highlighting that reputable training programs not only meet legal requirements but also significantly reduce workplace accidents and insurance costs.
In summary, while a specific driver's license is not required to operate a compact loader on private land, and proficiency is crucial for lawful operation, particularly in commercial environments. Organized documentation is vital for demonstrating compliance during OSHA inspections, reinforcing the importance of maintaining proper records.

Understand the Importance of Skid Steer Licensing
The significance of licensing raises the question: do you need a , as it is crucial for ensuring safety on . Licensed operators receive that prepares them to identify potential hazards and operate machinery safely, which raises the question, do you need a license to drive a , ultimately minimizing risks to themselves and their colleagues.
According to the CDC, , highlighting the necessity for skilled personnel. Furthermore, . This not only demonstrates a commitment to safety and compliance with industry regulations but also acts as a .
Businesses with , and many insurance companies require proof of certification before providing coverage for activities involving . Therefore, understanding whether you do need a is not just a legal requirement but a strategic asset for businesses.

Explore Requirements for Skid Steer Licensing
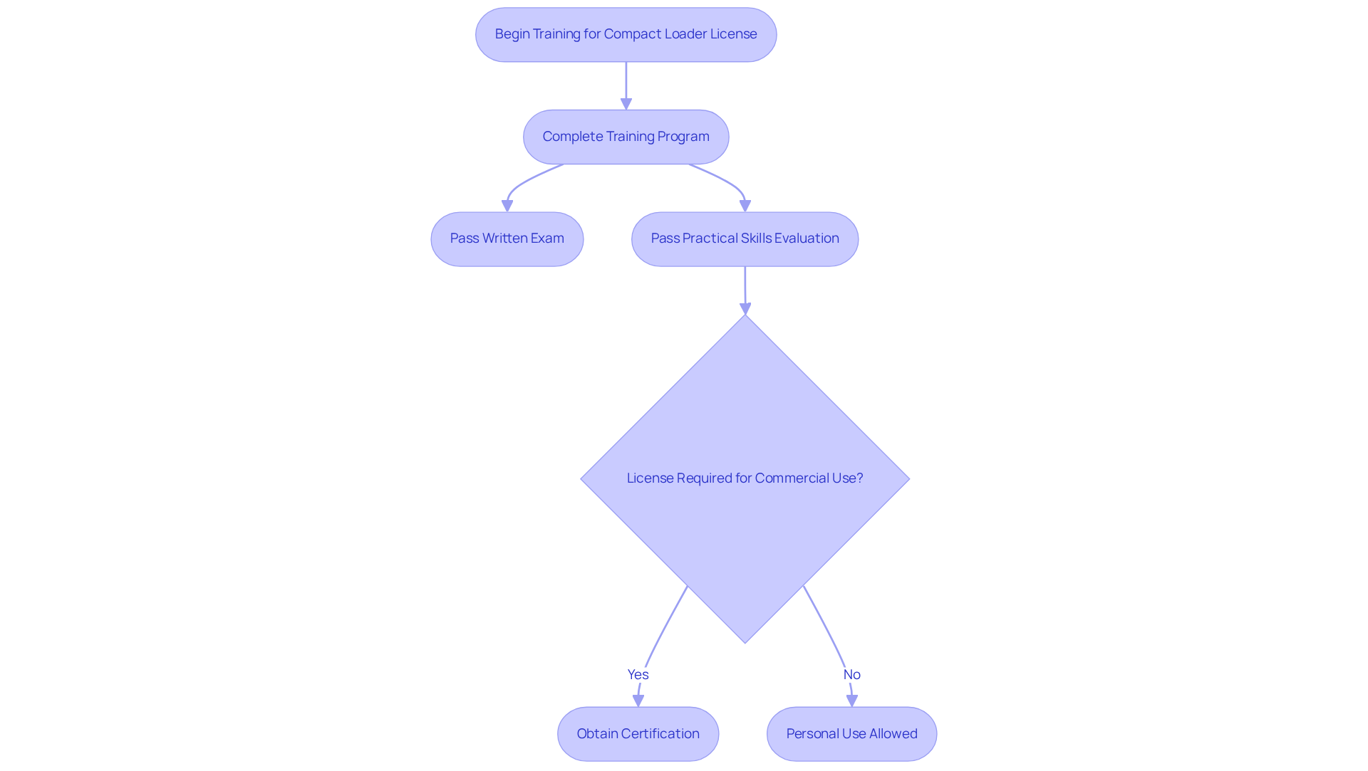
To , individuals usually need to finish a thorough training program that includes both theoretical and practical elements. These programs cover essential topics such as:
- Machine operation
- Maintenance practices
This ensures that operators are well-prepared for real-world challenges. Upon finishing, candidates must pass a written exam and a to show their proficiency in operating small safely.
While some states may not require a formal license for personal use, commercial businesses are typically obligated to possess . This is particularly important as the job outlook for is promising, with a projected annual increase of 12% in job availability. Employers frequently have particular prerequisites, which may include acknowledged educational programs or certifications within the industry.
Successful educational initiatives, such as those provided by Heavy Construction Academy, emphasize , allowing students to gain valuable skills through practical demonstrations. Graduates from these programs have reported securing job interviews even before completing their training, highlighting the effectiveness of these initiatives in preparing individuals for employment in the construction sector. Overall, acquiring a compact loader license not only improves safety but also creates various career prospects in an expanding field.

Examine Consequences of Operating Without a License
It's important to know, , as can lead to serious legal and financial consequences? Individuals found operating without proper certification may face fines that can reach tens of thousands of dollars, with penalties for ongoing violations potentially exceeding $136,532 per day, as noted by OSHA. Beyond , unlicensed operators may encounter legal action, including criminal charges, especially if their actions lead to serious injury or death. For example, accidents involving unlicensed individuals can result in costly lawsuits, significantly increasing insurance premiums for their employers.
The absence of adequate instruction not only jeopardizes the safety of the operator but also poses substantial risks to colleagues and the community. Statistics reveal that insufficient training is a major contributor to , with common incidents including equipment overturns and collisions. Such accidents can have catastrophic outcomes, leading to permanent disabilities or fatalities. Therefore, the critical necessity for licensing and training in leads to the question: do you need a license to drive a , as it protects both the operator and those in proximity. Additionally, obtaining a is vital for ensuring that operators are properly trained and certified, in accordance with legal requirements.

Conclusion
The necessity of skid steer licensing is crucial for ensuring safety and compliance within the construction industry. While a specific driver's license for operating a skid steer may not be universally required, obtaining proper training and certification is essential. This formal education equips operators with the skills needed for safe machinery operation and serves as a safeguard against potential legal and financial repercussions.
Licensed operators significantly reduce the risk of accidents, as they are trained to recognize hazards and adhere to safety protocols. Employers benefit from having certified personnel, enhancing workplace safety while decreasing liability and insurance costs. The importance of thorough training programs cannot be overstated; they prepare individuals for the challenges of operating heavy machinery and open doors to promising career opportunities in a growing field.
Understanding the implications of skid steer licensing extends beyond mere compliance; it is a vital component of a successful safety strategy in construction. By prioritizing proper training and certification, operators and employers can foster a safer working environment, protecting themselves, their colleagues, and the community at large. Investing in certification is not just a legal obligation but a strategic advantage that underscores a commitment to excellence and safety in the industry.
Frequently Asked Questions
What is skid steer licensing?
Skid steer licensing refers to the legal prerequisites and certifications necessary for the safe operation of compact loaders, ensuring operators are trained in safe operation, hazard recognition, and maintenance procedures.
Is there a federal license required to operate skid steers?
No, there is no universal federal license specifically for skid steers; however, many states and employers require operators to complete formal training and obtain certification.
What does the certification process for skid steer operation involve?
The certification process typically involves a structured educational program that covers safe operation, hazard recognition, and maintenance procedures.
Do certification requirements vary based on usage context?
Yes, the necessity for certification can vary, with commercial applications often requiring more stringent compliance than personal use.
What do successful completion of accredited educational programs provide?
Successful completion of accredited educational programs results in a 'Certificate of Completion' or 'Certification,' which serves as an unofficial license for skid steer operation.
What are employers' obligations concerning skid steer operator training?
Employers are legally obligated to ensure that workers are 'trained and competent' under OSHA's General Duty Clause, and they can face penalties for non-compliance.
What are the potential penalties for non-compliance with training regulations?
Penalties for non-compliance can range from $15,625 to $156,259 per violation, with repeat or willful violations potentially exceeding $1.5 million.
Why is operator competency important?
Operator competency is crucial as it significantly reduces workplace accidents and insurance costs, and reputable training programs meet legal requirements.
Is a driver's license required to operate a skid steer on private land?
No, a specific driver's license is not required to operate a compact loader on private land, but documented evidence of formal instruction and proficiency is important for lawful operation.
What is the importance of maintaining organized documentation for skid steer operation?
Organized documentation is vital for demonstrating compliance during OSHA inspections, reinforcing the importance of maintaining proper records for lawful operation.
List of Sources
- Define Skid Steer Licensing
- Skid Steer Safety Stats & Fact (https://ilt.safetynow.com/skid-steer-safety-stats-fact)
- Do I need a license to operate a skid steer? (https://my-forklift.com/Do-I-need-a-license-to-operate-a-skid-steer-n.html)
- Skid Steer Certification Required: 2025 OSHA Compliance Guide (https://forkliftsafetytrainingflorida.com/skid-steer-certification-required-2025-osha-compliance-guide)
- Understand the Importance of Skid Steer Licensing
- Workplace Safety Statistics and Facts (https://electroiq.com/stats/workplace-safety-statistics)
- Construction Accident Statistics - 2026 Report | Richman Law (https://richman-law.com/construction-accident-statistics)
- bls.gov (https://bls.gov/opub/ted/2025/fatal-falls-in-the-construction-industry-in-2023.htm)
- Construction Industry Injuries and Fatalities on the Rise (https://usclaims.com/educational-resources/construction-industry-injuries-and-fatalities-on-the-rise)
- Construction Injury & Safety Statistics: Causes, Rates and Trends (https://pelco.com/blog/construction-injury-statistics)
- Explore Requirements for Skid Steer Licensing
- Skid Steer Loader Operator Certification (https://unitedrentals.com/training/equipment-operator-training/skid-steer-loader-operator-certification)
- FWS Heavy Equipment Skid Steer Safety Training Course | U.S. Fish & Wildlife Service (https://fws.gov/course/fws-heavy-equipment-skid-steer-safety-training-course)
- Skid Steer Training Requirements and Importance (https://linkedin.com/pulse/skid-steer-training-requirements-importance-re55c)
- Heavy Construction Academy » Heavy Construction Academy - How to Operate a Skid Steer (https://operator-academy.com/how-to-operate-a-skid-steer)
- Examine Consequences of Operating Without a License
- What is a Penalty for Driving a Forklift without a License | FLC (https://forkliftcertification.com/penalty-driving-forklift-without-license?srsltid=AfmBOooIRo5s_obJfMlpu-THCTVnxxomtBqsHFuPVb2OrRHFwIXKPv2d)
- Skid Steer Certification Required: 2025 OSHA Compliance Guide (https://forkliftsafetytrainingflorida.com/skid-steer-certification-required-2025-osha-compliance-guide)
- Do you need a licence to operate a skid steer? | Eastern Plant Hire (https://easternplanthire.com/2020/08/26/do-you-need-a-licence-to-operate-a-skid-steer)
- High-Risk Work Training | 5 Reasons DIY is Dangerous and Illegal (https://allonsitetrainingandassessment.com.au/high-risk-work-training-5-reasons-diy-is-dangerous-and-illegal)