Introduction
Handheld trenchers are versatile excavation tools that offer efficient solutions for a wide range of digging tasks. From small-scale landscaping projects to larger construction endeavors, these specialized tools are designed to address the challenges faced by professionals in the field. In this article, we will explore the different types of handheld trenchers available, the benefits they provide, how to choose the right one for your needs, and best practices for their use.
We will also delve into the future trends in trenching technology, highlighting the exciting advancements that are shaping the industry. So, whether you are a landscaper, contractor, or construction enthusiast, this article will equip you with the knowledge and insights to make informed decisions and tackle your excavation projects with precision and efficiency.
Types of Handheld Trenchers
are specialized excavation tools ideal for a range of , from small-scale landscaping to larger construction projects. Each type has unique features tailored for specific applications, ensuring efficiency and precision.
- are distinguished by their wheeled design, offering excellent maneuverability. They're ideal for smaller projects where one can operate the digging machine while walking behind it, ensuring direct control and flexibility in movement.
- boast a small size that excels in tight spaces where larger machines can't access. Their lightweight construction and ease of operation make them a go-to option for quick and light trenching work.
- Edgers are a type of tool specifically designed for creating sharp, well-defined edges along pathways, garden beds, or driveways. They're a favorite among landscapers seeking to deliver a polished and professional look to their worksites.
- provide the advantage of being easily transported while also having the capability to excavate deeper ditches. Whether fueled by gas engines or electric motors, these diggers are versatile allies capable of tackling various trenching challenges across different job sites.
With an emphasis on sustainability, contemporary digging machines are designed to be more fuel-efficient and environmentally friendly, minimizing emissions without compromising performance. They embody the constant development of , where operational effectiveness goes hand-in-hand with ecological considerations.
Benefits of Handheld Trenchers
are an essential instrument for efficient digging, providing multiple benefits that suit various projects. Their adaptability makes them ideal for creating trenches for utility lines, irrigation, or landscaping, adjusting to the diverse needs of any . Their design emphasizes user comfort and simplified operation, requiring only minimal training, which aligns with the priorities of businesses like Last Arrow Manufacturing that value precision and efficiency in their operations.
Furthermore, are a blessing when it comes to saving time and costs. They eclipse manual digging methods, ensuring swift execution of work and trimming down labor expenses, which is crucial for managing the financial health of a project. With these tools, achieving the exact is effortless, an attribute that is highly valued in the realm of construction where accuracy is paramount.
Finally, the small size of handheld digging tools comes with the additional benefit of causing minimal disruption to the location. They offer the finesse needed to dig without inflicting damage on the surrounding landscape or infrastructure, mirroring the clarity and conciseness that agencies like the expect in their communications.
Essentially, the use of is not just about the immediate advantages they offer to digging jobs but also about conforming to the wider goals of accuracy, effectiveness, and limited disturbance, similar to the guidelines established in different professional fields.

Choosing the Right Handheld Trencher
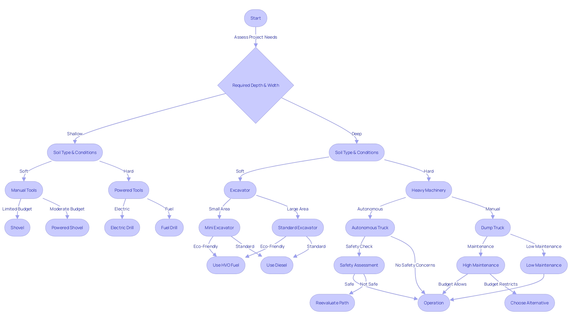
Selecting a portable requires thoughtful evaluation of various elements to optimize productivity and attain optimal outcomes for your . When choosing an , it's crucial to assess the required depth and width of your excavations, along with the and materials you'll be handling, to guarantee you select a model with the appropriate size and power capabilities. Maneuverability is another critical aspect, particularly for projects involving limited access or compact spaces. Search for digging machines that provide adjustable handles and easy steering to maneuver challenging terrain effortlessly.
The of your digging machine is equally important. Gas-powered models offer the flexibility to navigate larger sites without limitations, while electric machines, which are quieter and produce no emissions, are better suited for indoor use or areas where environmental considerations are crucial. Maintenance is another factor that cannot be overlooked; choose digging machines that are easy to service, with easily accessible spare parts and support.
Finally, match your selection with your budget, but keep in mind that investing in a reliable, high-performing will be beneficial in the future due to its durability and effectiveness. By carefully considering these factors, you will ensure that your excavation efforts are supported by a tool that is both cost-effective and capable of meeting the demands of your specific .

Best Practices for Using Handheld Trenchers
When managing with handheld , it's crucial to ensure both efficiency and safety. To do so, consider these strategies:
- Familiarize yourself completely with the equipment by studying the . This will provide you with a clear understanding of its operation, maintenance, and integral .
- Before starting the excavation, thoroughly clear the area by removing any obstacles, debris, or possible conflicts with underground utilities. Clearly marking the location of is imperative to prevent inadvertent damage.
- Equip yourself with the appropriate , including protective eyewear, gloves, steel-toed footwear, and ear protection. Such gear is essential to safeguard against common hazards like flying debris and high noise levels.
- Exercise control by starting with superficial cuts before progressively deepening the trench. This measured approach enhances control, mitigates the risk of entrapment, and reduces the chance of damaging subterranean utilities.
- Consistency is key—maintain an even and steady pace during the trenching process for uniform results. Applying excessive force or moving too quickly on the digging equipment may lead to inconsistent trench depths and create a danger for accidents.
- Regular inspection of the digging machine is non-negotiable. Before each use, ensure all parts are secure and functioning correctly. Promptly addressing any wear or damage is essential to uphold operational safety and effectiveness.
- Proper post-use care involves cleaning the digging machine thoroughly and storing it in a place safe from moisture and environmental elements, which helps extend its service life and maintain its condition for future projects.
Future Trends in Trenching Technology
Trenching technology is on the cusp of a , pushing the boundaries of efficiency, precision, and . Here's what's on the horizon:
- are making headway, providing a safer and more efficient approach to excavation. Operators can steer these machines from a distance, sidestepping the dangers of direct operation in treacherous or confined spaces.
- Precision and automation are poised to revolutionize and automated systems. This leap forward promises to minimize errors and augment productivity, ensuring that every cut is exact.
The demand for environmentally-friendly methods in digging is being met with the introduction of and alternative energy sources. These innovations aim to minimize emissions and are a testament to the industry's commitment to ecological stewardship.
- In the quest for higher productivity, trenchers are evolving to dig faster, cut more effectively, and boast enhanced capabilities. These enhancements are vital for contractors to fulfill the requirements of demanding timelines and intricate undertakings.
The use of has the potential to transform the way management is done by providing real-time tracking of and maintenance requirements. This promises enhanced optimization and project oversight.
The trajectory of trenching technology, fueled by these advancements, mirrors the wider movement in construction toward automation and efficiency. As the global population grows and the need for sustainable solutions becomes ever more pressing, these innovations are not just desirable but essential. The future is being built with trenchers that are not just tools, but intelligent solutions for a world in need of smarter infrastructure development.
Conclusion
In conclusion, handheld trenchers are versatile excavation tools that offer efficient solutions for a wide range of digging tasks. They come in different types, each with unique features tailored for specific applications. The benefits of handheld trenchers include adaptability to various projects, time and cost savings, and the ability to achieve precise trench dimensions.
When choosing a handheld trencher, factors such as depth and width needs, soil conditions, maneuverability, power source, and maintenance requirements should be considered. Using handheld trenchers effectively and safely involves familiarizing oneself with the user manual, preparing the area, wearing appropriate safety attire, and following best practices.
Looking towards the future, trenching technology is poised for significant advancements. Remote-controlled trenchers, precision and automation, sustainable practices, higher productivity, and telematics technology are among the trends shaping the industry. These innovations aim to enhance safety, accuracy, efficiency, and environmental responsibility in trenching operations.
In summary, handheld trenchers are indispensable tools for professionals in the excavation industry. By choosing the right trencher, following best practices, and embracing future trends, professionals can tackle excavation projects with precision and efficiency, contributing to smarter infrastructure development and sustainable solutions.
Frequently Asked Questions
What are handheld excavators?
Handheld excavators are specialized tools designed for various digging tasks, ranging from small landscaping jobs to larger construction projects. They come in different types, each tailored for specific applications to ensure efficiency and precision.
What are the different types of handheld excavators?
The types include: Walk-behind excavators (wheeled machines operated while walking behind), Compact excavation equipment (lightweight tools for tight spaces), Edgers (for creating sharp edges along pathways), and Mobile trenching machines (easily transported and capable of deeper excavation).
What are the benefits of using handheld excavation tools?
Benefits include adaptability for various projects, user-friendly design requiring minimal training, significant time savings and reduced labor costs compared to manual digging, and precision in achieving specific trench dimensions with minimal disruption.
How do I select the right handheld excavator?
Consider factors such as depth and width requirements, soil conditions, maneuverability, power source (gas or electric), maintenance ease, and your budget for long-term durability.
What safety precautions should I take when using handheld excavators?
Safety precautions include familiarizing yourself with the equipment, clearing the area of obstacles, wearing appropriate safety gear, starting with shallow cuts, regularly inspecting the equipment, and properly cleaning and storing the machine after use.
What advancements are expected in handheld excavation technology?
Expected advancements include remote-controlled trenchers for enhanced safety, precision and automation with sensors, electric-powered diggers to reduce emissions, and telematics technology for real-time tracking of equipment performance.
List of Sources
- Types of Handheld Trenchers
- jcb.com (https://jcb.com/en-gb/products/wheeled-excavators/hydradig/hydradig?utm_date=04-01-2024&utm_author=rs_cf&utm_campaign=na&utm_source=twitter&utm_sourcespecific=post&utm_medium=organic&utm_mediumtype=owned&utm_content=HydradigBouillotTP&utm_region=group&utm_publication=na&utm_category=construction&utm_machinegroup=wheeled-excavators%09%09%09%09%09%09%09%09%09%09)
- pulitzercenter.org (https://pulitzercenter.org/stories/story-mentawai-fishermen-breathing-compressors-risking-their-lives-indian-ocean-bahasa?utm_source=twitter&utm_medium=social&utm_campaign=RJF%7C)
- suanto.com (https://suanto.com/2024/06/06/the-time-I-built-an-ROV-04)
- wandb.ai (https://wandb.ai/hobitts/REID Market-1501/reports/Trenovanie-Re-ID-modelu--VmlldzoxNDc0NTM1)
- verifiedmarketresearch.com (https://verifiedmarketresearch.com/product/random-orbital-sander-market)
- truckingdive.com (https://truckingdive.com)
- slashgear.com (https://slashgear.com/1518701/different-power-grinders-and-when-to-use-them)
- smallbiztrends.com (https://smallbiztrends.com/2023/12/cricut-cutting-machine.html)
- Benefits of Handheld Trenchers
- fanucamerica.com (https://fanucamerica.com/case-studies/last-arrow-manufacturing)
- fda.gov (https://fda.gov/news-events/press-announcements/fda-roundup-november-21-2023)
- FactSet | Leading Financial Data, Market Analysis & Insights (https://factset.com)
- nces.ed.gov (https://nces.ed.gov/programs/digest/d23/tables/dt23_322.10.asp)
- smallbiztrends.com (https://smallbiztrends.com/2023/12/how-to-make-money-with-a-pickup-truck.html)
- earlyretirementextreme.com (https://earlyretirementextreme.com/get-a-push-lawn-mower.html)
- tractorsupply.com (https://tractorsupply.com)
- blog.adafruit.com (https://blog.adafruit.com/2024/02/19/5-highly-recommended-klein-hand-tools)
- bls.gov (https://bls.gov/opub/ted/2024/hourly-employer-costs-for-legally-required-benefits-in-private-industry-averaged-3-11-in-september-2023.htm)
- mapei.com (https://mapei.com/gb/en/tools-and-downloads/technical-documentation)
- Choosing the Right Handheld Trencher
- smallbiztrends.com (https://smallbiztrends.com/2024/02/best-portable-generator.html)
- cnet.com (https://cnet.com/home/energy-and-utilities/home-generator-buying-guide)
- smallbiztrends.com (https://smallbiztrends.com/2023/12/how-to-make-money-with-a-pickup-truck.html)
- pulitzercenter.org (https://pulitzercenter.org/stories/story-mentawai-fishermen-breathing-compressors-risking-their-lives-indian-ocean-bahasa?utm_source=twitter&utm_medium=social&utm_campaign=RJF%7C)
- 3.14.by (https://3.14.by/en/read/RISC-V-Sipeed-Lichee-Console-4A-Alibaba-T-Head-TH1520-review)
- smallbiztrends.com (https://smallbiztrends.com/2023/12/wrench-sets-2.html)
- mapei.com (https://mapei.com/gb/en/tools-and-downloads/technical-documentation)
- FactSet | Leading Financial Data, Market Analysis & Insights (https://factset.com)
- nces.ed.gov (https://nces.ed.gov/programs/digest/d23/tables/dt23_322.10.asp)
- equipmentworld.com (https://equipmentworld.com/technology/article/15661336/hd-hyundai-shows-off-xite-transformation-at-ces-2024)
- boston.com (https://boston.com/tag/local-news)
- jcb.com (https://jcb.com/en-gb/products/wheeled-excavators/hydradig/hydradig?utm_date=04-01-2024&utm_author=rs_cf&utm_campaign=na&utm_source=twitter&utm_sourcespecific=post&utm_medium=organic&utm_mediumtype=owned&utm_content=HydradigBouillotTP&utm_region=group&utm_publication=na&utm_category=construction&utm_machinegroup=wheeled-excavators%09%09%09%09%09%09%09%09%09%09)
- jcb.com (https://jcb.com/en-gb/products/tracked-excavators/140x?utm_date=05-02-2024&utm_author=rs_cf&utm_campaign=na&utm_source=twitter&utm_sourcespecific=post&utm_medium=organic&utm_mediumtype=owned&utm_content=Blaxk140XRocketRentals&utm_region=group&utm_publication=na&utm_category=construction&utm_machinegroup=tracked-excavators%09%09%09%09%09%09%09%09%09%09)
- connectedworld.com (https://connectedworld.com/go-dig)
- Best Practices for Using Handheld Trenchers
- nps.gov (https://nps.gov/articles/000/idkt_cleandraindry.htm)
- lesswrong.com (https://lesswrong.com/posts/GmZ4mKgWgfwmLGNvA/residential-demolition-tooling)
- fda.gov (https://fda.gov/news-events/press-announcements/fda-roundup-november-21-2023)
- boston.com (https://boston.com/tag/local-news)
- smallbiztrends.com (https://smallbiztrends.com/2023/10/how-to-start-a-dump-truck-business.html)
- smallbiztrends.com (https://smallbiztrends.com/2023/12/how-to-make-money-with-a-pickup-truck.html)
- pulitzercenter.org (https://pulitzercenter.org/stories/story-mentawai-fishermen-breathing-compressors-risking-their-lives-indian-ocean-bahasa?utm_source=twitter&utm_medium=social&utm_campaign=RJF%7C)
- 3.14.by (https://3.14.by/en/read/RISC-V-Sipeed-Lichee-Console-4A-Alibaba-T-Head-TH1520-review)
- wandb.ai (https://wandb.ai/hobitts/REID Market-1501/reports/Trenovanie-Re-ID-modelu--VmlldzoxNDc0NTM1)
- garmin.com (https://garmin.com/en-US/blog/outdoor/2023-garmin-inreach-sos-year-in-review)
- Future Trends in Trenching Technology
- exodigo.com (https://exodigo.com/technology)
- news.ontario.ca (https://news.ontario.ca/en/release/1005002/province-breaks-ground-on-three-ontario-line-stations)
- ouster.com (https://ouster.com/insights/case-studies/bluewhite?utm_source=Company+Referral&utm_medium=Organic-Social)
- jcb.com (https://jcb.com/en-gb/products/wheeled-excavators/hydradig/hydradig?utm_date=04-01-2024&utm_author=rs_cf&utm_campaign=na&utm_source=twitter&utm_sourcespecific=post&utm_medium=organic&utm_mediumtype=owned&utm_content=HydradigBouillotTP&utm_region=group&utm_publication=na&utm_category=construction&utm_machinegroup=wheeled-excavators%09%09%09%09%09%09%09%09%09%09)
- ouster.com (https://ouster.com/insights/case-studies/forterra?utm_source=company+referral&utm_medium=organic-social)
- Collaborative Robots Statistics and Facts (2026) (https://scoop.market.us/collaborative-robots-statistics)
- iotbusinessnews.com (https://iotbusinessnews.com/2023/11/10/45045-the-installed-base-of-tracking-devices-for-trailers-containers-rail-freight-wagons-ulds-and-pallets-reached-8-8-million-in-2022)
- dev.to (https://dev.to/quantumcybersolution/the-future-of-construction-site-management-trends-and-innovations-2lnp)
- cnet.com (https://cnet.com/videos/future-tech-trends-to-watch-in-2024)
- dev.to (https://dev.to/quantumcybersolution/the-future-of-construction-equipment-trends-in-automation-and-efficiency-o8k)
- londonreconnections.com (https://londonreconnections.com/2023/the-evolution-of-tunnel-boring-machines-constructionphysics)
- dailymail.co.uk (https://dailymail.co.uk/sciencetech/article-12748541/experts-reveal-five-technologies-2100.html)