Introduction
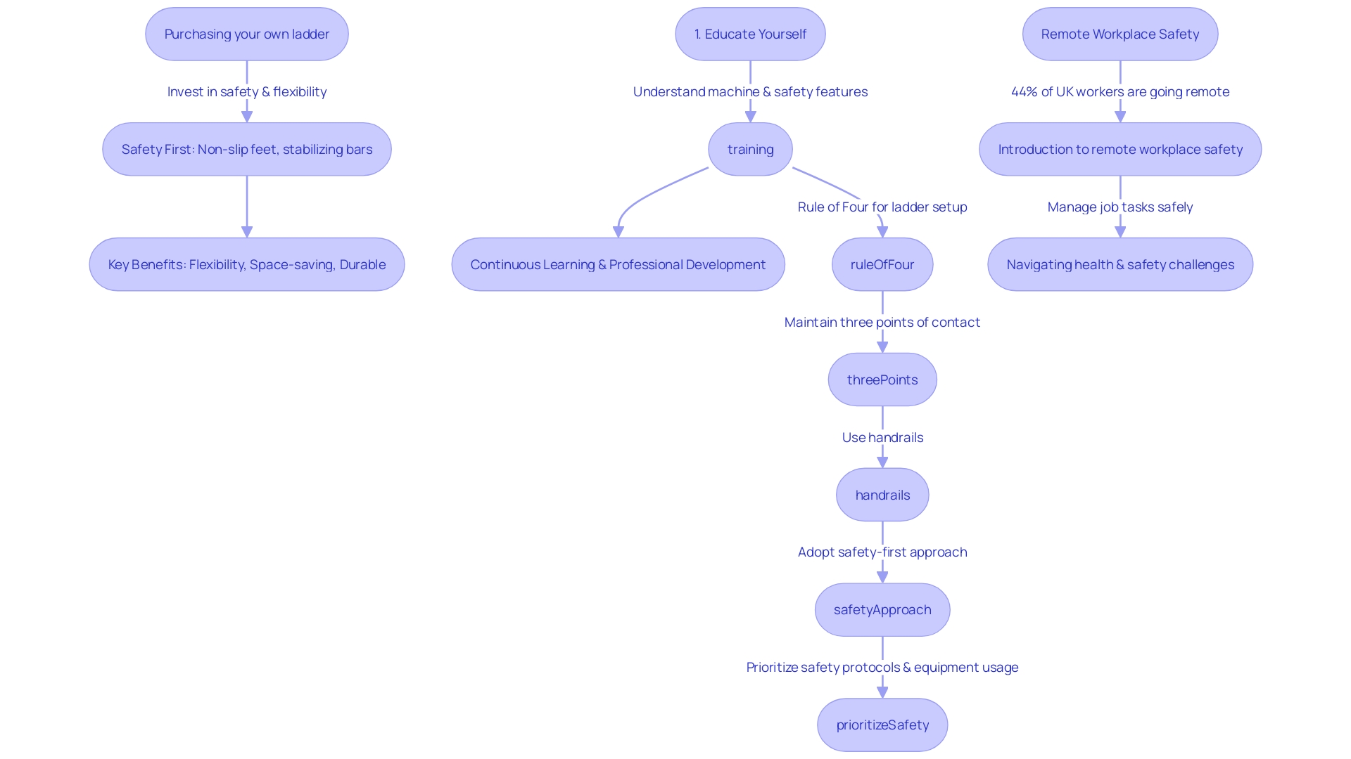
Utilizing ladders safely is crucial in construction work, given the alarming number of ladder-related injuries reported each year. With over half a million individuals treated in emergency rooms for ladder incidents, and 300 resulting in fatalities, it's clear that proper training and equipment are essential. The Occupational Safety and Health Administration (OSHA) promotes the 'rule of four,' emphasizing the importance of ladder base placement for every four feet of height.
This approach, along with hazard elimination and risk mitigation strategies, ensures safer work environments. Ignoring ladder safety not only poses physical risks but can also damage a construction firm's reputation. Adherence to safety protocols is vital in managing economic and reputational risks.
By prioritizing safety, companies can protect workers, maintain their reputation, and secure their financial well-being.
Importance of Ladder Safety
is a crucial aspect of , especially when considering the startling statistics reported by StaySafe.org. Each year, over half a million individuals are treated in emergency rooms for ladder-related injuries, and tragically, 300 of these incidents result in fatalities. According to West Bend Insurance, these accidents are entirely preventable through proper training and the use of appropriate equipment.
To enhance , the Occupational Safety and Health Administration (OSHA) promotes the 'rule of four,' which advises placing the ladder base one foot away from the supporting surface for every four feet of height. This approach is part of a broader strategy that prioritizes hazard elimination, as taught in OSHA 10-30 workplace safety training. The philosophy here is straightforward: remove unnecessary dangers and avoid taking risky steps. If a hazard cannot be removed, the next step is to mitigate the risk, followed by the use of as a final safeguard.
The consequences of ignoring these safety measures are not just physical but can also affect the reputation of construction firms. As seen in the case study of California utilities and their approach to wildfire risk, safety compliance is not just about meeting subjective standards but also about managing economic and reputational risks. Utilities, much like construction companies, are under public scrutiny, where adherence to safety protocols is paramount.
In light of these insights, it's clear that maximizing ladder safety is not just about following regulations but also about understanding the broader context in which these safety measures operate. By prioritizing safety in this way, construction projects can not only protect workers but also safeguard the company's reputation and financial well-being.

Choosing the Right Ladder Material
Ladders are indispensable tools in various industries, especially for small businesses where tasks often require working at heights. When considering , it's crucial to understand the , which are known for their flexibility, space-saving design, and durability. These ladders can adjust in length, allowing for a range of tasks to be completed without the need for multiple ladders. They're also designed to collapse, making them easy to store and transport. Most importantly, modern prioritize safety, featuring non-slip feet, stabilizing bars, and other . The initial investment in purchasing a ladder can lead to by eliminating the recurring costs of rentals. Furthermore, with the recent acquisition of BorrowLenses by Lensrentals, the importance of is underscored. This merger has expanded the available inventory, ensuring that customers receive that meets their needs. As with any tool, the right ladder can significantly increase productivity and ensure safety, making it a valuable asset for any small business.
Types of Ladders for Various Tasks
Identifying the appropriate ladder for a specific job is not only essential for efficiency but also critical for safety. , for instance, are an excellent choice for due to their versatility. Their allows them to be used for a variety of tasks, eliminating the need for multiple ladders. This is particularly useful when working in different locations or at varying heights. Moreover, their ensures they can be easily stored in small areas and transported in standard-sized vehicles, making them a space-saving solution. Durability is another key feature of modern extension ladders, which are crafted from designed to withstand frequent use, ensuring a worthwhile investment over time. such as non-slip feet and stabilizing bars are standard, significantly reducing the risks of accidents. Whether it's for reaching high places for maintenance or installation tasks, extension ladders provide small businesses with a that can streamline operations and enhance productivity.
Duty Ratings and Weight Considerations
Understanding is crucial for ensuring safety during use. Different jobs require different types of ladders, and using the incorrect type can lead to accidents or equipment damage. For example, extension ladders offer flexibility and space-saving benefits, which are ideal for small businesses. These ladders are designed with non-slip feet, stabilizing bars, and other safety features to prevent accidents, and their adjustable length means one ladder can serve multiple purposes. Similarly, the distinction between light-duty and heavy-duty trucks highlights the importance of choosing the right equipment for the job to avoid complications.
Recent updates in have been influenced by various factors, including the rising risk of catastrophic events and the need for economic trade-offs. For instance, the significant increase in wildfire risks in California over the past two decades has led to a better understanding of risk levels and the effectiveness of risk mitigation strategies. These insights are relevant when considering ladder safety, as the equipment's reliability is paramount in high-risk situations.
Recent regulatory changes, such as the adjustment of standard ratings and rating floors, reflect an ongoing effort to improve safety measures and ensure the suitability of equipment for its intended use. It's essential to select a ladder with an appropriate weight capacity, as underscored by studies that reveal the hidden costs of accidents, which can be up to 53 times higher than the obvious, immediate costs.
In conclusion, selecting the right ladder with the proper weight capacity is not just a matter of compliance, but also a critical decision that affects safety, efficiency, and financial outcomes. Whether it's for maintenance work or responding to emergencies like wildfires, the right ladder can make all the difference.

Pre-Use Inspection and Safety Checks
Ensuring the safe use of a rented ladder is paramount in preventing workplace accidents and maintaining the efficacy of the equipment. A thorough inspection is not only a best practice but a necessity, as reflected by the alarming statistics from StaySafe.org, which reports over 500,000 ladder-related injuries annually. The Occupational Safety and Health Administration (OSHA) states that could prevent all related accidents, highlighting the significance of .
When preparing to use a rented ladder, begin with a to identify any signs of damage or wear that could compromise its structural integrity. Look for cracks, bends, or loose components, especially in critical areas such as the rungs, locks, and feet. Modern extension ladders are commonly designed with safety-enhancing features like non-slip feet and stabilizing bars. These attributes are integral to reducing accident risks and should be in optimal condition before use.
Another key consideration is adhering to established safety norms such as the 'rule of four' for ladder positioning, which dictates that for every four feet of ladder height, the base should be one foot away from the supporting surface. This guideline, advocated by West Bend Insurance, is a simple yet effective measure to ensure stability and prevent falls.
Beyond the physical evaluation of the ladder, understanding the context in which it will be used is crucial. As the case study of California utilities demonstrates, risk assessment is a complex process that involves evaluating various factors, including environmental conditions and operational hazards. Just as the utilities developed stringent safety protocols to mitigate the risk of catastrophic wildfires, ladder users must also consider the specific challenges of their environment and task at hand.
In conclusion, a rented ladder's should be as comprehensive as the scrutiny faced by California's investor-owned utilities. By meticulously examining the ladder and adhering to best practices for safety, users can significantly reduce the likelihood of accidents, ensuring that tasks are carried out efficiently and safely.
Proper Ladder Placement and Angle
Ensuring the safety and stability of a ladder is crucial when tackling any height-related task. According to StaySafe.org, are alarmingly common, with over 500,000 people visiting the emergency room and around 300 fatalities occurring each year due to ladder falls. West Bend Insurance emphasizes that can prevent these accidents. OSHA supports this claim, stating that all ladder accidents could be avoided with the right knowledge and tools.
To prevent such incidents, the 'rule of four' is an essential guideline: for every 4 feet that the ladder extends upward, the base should be placed 1 foot away from the wall or surface it leans against. This means if you're working at a height of 8 feet, the ladder's base should be 2 feet from the wall. This angle ensures optimal , reducing the likelihood of tipping and falls.
are designed with safety features such as non-slip feet and stabilizing bars to further minimize risks. These ladders offer flexibility due to their adjustable length, which allows them to be used for a variety of tasks without the need for multiple ladders. They are also space-efficient as they can be collapsed down for easy storage and transportation in standard vehicles. Constructed from high-quality materials, they are durable and provide a sound investment for long-term use.
By adhering to and utilizing the benefits of modern ladders, you can ensure tasks are completed efficiently and safely, thereby protecting your well-being and potentially saving on costs associated with ladder-related injuries.
Safe Scaling and Descending Techniques
Navigating the vertical rungs of a ladder can be a risky endeavor without the proper safety measures in place. Ladders, especially when rented and unfamiliar, can pose a significant risk of injury or worse. According to West Bend Insurance, ladder-related mishaps send over half a million people to the emergency room annually, with a tragic 300 cases proving fatal. The good news is that with the right techniques and understanding, these accidents are entirely preventable.
One critical technique to ensure safety is the 'rule of four,' which dictates the correct angle for setting up your ladder. For every 4 feet of height you need to climb, the base should be placed 1 foot away from the wall or supporting surface. So if you're ascending 8 feet, the base of your ladder should be positioned 2 feet from the wall. This simple yet effective rule is endorsed by safety experts and ensures stability while you climb.
To further minimize risks, always observe the : two hands and one foot, or two feet and one hand should be in contact with the ladder at all times. This ensures maximum stability and balance, reducing the likelihood of slips and falls. If handrails are available, use them to maintain a firm grip and additional support.
Remember that safety isn't just about following rules; it's about understanding the inherent risks and arming yourself with the knowledge to mitigate them. Adopting a safety-first approach, as recommended by the Occupational Safety and Health Administration's hazard elimination strategy, involves removing unnecessary dangers and using personal protective equipment as a last line of defense.
In summary, always prioritize safety by adhering to established safety protocols and using the equipment as intended. By doing so, you can confidently ascend and descend any ladder, knowing you've taken the necessary steps to protect yourself.

Additional Safety Tips and Best Practices
When it comes to , it is paramount to consider the integration of ladder accessories, the challenges of working in varied weather conditions, and the importance of a tidy workspace. Notably, are designed with safety features such as non-slip feet and stabilizing bars to mitigate the risk of accidents. These ladders also offer flexibility with their adjustable lengths, allowing for a range of applications without the need for multiple ladders. Their collapsible nature aids in easy storage and transport, while their durable construction ensures a long-lasting return on investment.
Safety experts emphasize a tiered approach to , which includes hazard elimination, hazard mitigation, and the use of . For instance, the Occupational Safety and Health Administration (OSHA) recommends the 'rule of four' for ladder placement: for every four feet of height the ladder reaches, the base should be one foot away from the wall or support surface.
Statistics underscore the gravity of , revealing over 500,000 ladder-related injuries annually, some being fatal. These incidents highlight the need for rigorous and proper equipment. By adhering to these safety guidelines and leveraging the inherent benefits of modern ladders, one can ensure that tasks are carried out efficiently and safely, potentially saving on costs and reducing the risk of injury.
Conclusion
In conclusion, ladder safety is crucial in construction work to prevent injuries and fatalities. Adhering to safety protocols, such as the 'rule of four' for ladder base placement, ensures stability and reduces the risk of falls. Prioritizing safety protects workers, maintains a company's reputation, and secures financial well-being.
Choosing the right ladder material, like extension ladders, offers flexibility, space-saving design, and durability. Investing in reliable equipment rental services provides access to high-quality equipment that meets specific needs.
Identifying the appropriate ladder for tasks enhances efficiency and safety. Adhering to safety guidelines and considering ladder duty ratings and weight capacities prevent accidents and equipment damage.
Performing pre-use inspections and safety checks is essential in preventing workplace accidents. Thoroughly assessing the ladder's condition and following safety norms, like the 'rule of four,' ensures optimal ladder safety.
Ensuring the safety and stability of a ladder is crucial when working at heights. Adhering to safety guidelines and using modern ladders with safety features minimize the risks of ladder falls.
Navigating the rungs of a ladder safely requires following techniques like the 'rule of four' and observing the three points of contact rule. Adopting a safety-first approach and using personal protective equipment further mitigate risks.
Enhancing safety with rented ladders involves considering ladder accessories, working in varied weather conditions, and maintaining a tidy workspace.
In conclusion, prioritizing ladder safety through proper training, equipment selection, adherence to safety protocols, and thorough inspections is crucial. By doing so, companies protect workers, maintain reputation, and ensure financial well-being. Safety should always be the top priority when working with ladders.
Frequently Asked Questions
How many people are affected by ladder-related injuries annually?
Each year, over 500,000 individuals are treated in emergency rooms for ladder-related injuries, with approximately 300 of these incidents resulting in fatalities.
What is the 'rule of four' in ladder safety?
The 'rule of four' is a guideline from OSHA that advises for every four feet of ladder height, the base should be placed one foot away from the supporting surface to ensure stability.
What are the consequences of ignoring ladder safety measures?
Ignoring ladder safety measures can lead to physical injuries and also affect the reputation and financial well-being of construction firms.
What are the key benefits of extension ladders?
Extension ladders are flexible, space-saving, and durable. They can adjust in length for a variety of tasks and have features like non-slip feet and stabilizing bars to enhance safety.
Why is it important to choose the right ladder for a specific job?
Selecting the appropriate ladder is crucial for both efficiency and safety. Using the incorrect type of ladder can lead to accidents or equipment damage.
What are ladder duty ratings and why are they important?
Ladder duty ratings indicate the maximum weight capacity of a ladder. Understanding these ratings is essential for ensuring the ladder is suitable for the user's weight and the job's demands, thus preventing accidents and equipment damage.
What should be checked during a pre-use inspection of a rented ladder?
During a pre-use inspection, check for signs of damage or wear such as cracks, bends, or loose components, particularly on rungs, locks, and feet. Verify that safety features like non-slip feet and stabilizing bars are in good condition.
What does proper ladder placement entail?
Proper ladder placement involves following the 'rule of four' to maintain a safe angle, ensuring the ladder's stability, and preventing tipping or falls.
What are safe scaling and descending techniques for ladders?
Safe ladder use includes adhering to the 'rule of four' for proper setup, following the three points of contact rule (two hands and one foot, or two feet and one hand should be in contact with the ladder at all times), and using handrails if available.
What are some additional safety tips and best practices for using ladders?
Additional safety tips include integrating ladder accessories when needed, being cautious in varied weather conditions, maintaining a tidy workspace, and following a tiered approach to hazard management, which includes hazard elimination, mitigation, and the use of personal protective equipment (PPE).
List of Sources
- Importance of Ladder Safety
- bls.gov (https://www.bls.gov/opub/ted/2023/fatal-work-injuries-up-in-2022.htm)
- railroads.fra.dot.gov (https://railroads.fra.dot.gov/elibrary/fames-alert-6)
- railroads.dot.gov (https://railroads.dot.gov/elibrary/safety-alert-roadway-maintenance-machines)
- forum.effectivealtruism.org (https://forum.effectivealtruism.org/posts/oSAbWDuxmFZnsGEvx/case-study-safety-standards-on-california-utilities-to)
- lifehacker.com (https://lifehacker.com/home/avoid-these-common-diy-injuries)
- smallbiztrends.com (https://smallbiztrends.com/2023/12/extension-ladders-for-sale.html)
- smallbiztrends.com (https://smallbiztrends.com/2023/10/extension-ladders.html)
- cbsnews.com (https://www.cbsnews.com/miami/news/2-injured-as-part-of-crane-falls-on-vehicle-on-fort-lauderdale-bridge/)
- newsweek.com (https://www.newsweek.com/diy-failure-girlfriend-fall-ladder-1826318)
- wisqars.cdc.gov (https://wisqars.cdc.gov/)
- Choosing the Right Ladder Material
- smallbiztrends.com (https://smallbiztrends.com/2023/12/extension-ladders-for-sale.html)
- dpreview.com (https://www.dpreview.com/news/4152412776/lensrentals-to-acquire-borrowlenses)
- confessionsoftheprofessions.com (https://confessionsoftheprofessions.com/4-benefits-of-using-a-band-saw-for-metalworking/)
- construction-physics.com (https://www.construction-physics.com/p/how-valuable-are-building-methods)
- mapei.com (https://www.mapei.com/gb/en/tools-and-downloads/technical-documentation)
- concrete.org (https://www.concrete.org/topicsinconcrete/topicdetail/materials%20in%20concrete)
- glen-l.com (https://www.glen-l.com/wood-plywood-info/)
- smallbiztrends.com (https://smallbiztrends.com/2023/10/extension-ladders.html)
- Types of Ladders for Various Tasks
- smallbiztrends.com (https://smallbiztrends.com/2023/12/extension-ladders-for-sale.html)
- fanucamerica.com (https://www.fanucamerica.com/case-studies/smoker-craft)
- wisqars.cdc.gov (https://wisqars.cdc.gov/)
- mountwashingtonavalanchecenter.org (https://www.mountwashingtonavalanchecenter.org/incidents/)
- philomaths.tech (https://www.philomaths.tech/hard-investments/?ref=tech-philomaths-newsletter)
- marginalrevolution.com (https://marginalrevolution.com/marginalrevolution/2023/09/friday-assorted-links-435.html)
- smallbiztrends.com (https://smallbiztrends.com/2023/10/extension-ladders.html)
- dev.to (https://dev.to/this-is-learning/developers-and-sherpas-a-mountainous-analogy-362i)
- Duty Ratings and Weight Considerations
- smallbiztrends.com (https://smallbiztrends.com/2023/12/extension-ladders-for-sale.html)
- slashgear.com (https://www.slashgear.com/1463718/light-duty-truck-vs-heavy-duty/)
- railroads.fra.dot.gov (https://railroads.fra.dot.gov/elibrary/fames-alert-6)
- railroads.dot.gov (https://railroads.dot.gov/elibrary/stakeholder-perceptions-fatigue-and-safety-locomotive-engineers-0)
- aopa.org (https://aopa.org/training-and-safety/air-safety-institute/accident-analysis/flight-training-accident-report)
- forum.effectivealtruism.org (https://forum.effectivealtruism.org/posts/oSAbWDuxmFZnsGEvx/case-study-safety-standards-on-california-utilities-to)
- railroads.dot.gov (https://railroads.dot.gov/elibrary/fames-cutting-torch-alert)
- fide.com (https://www.fide.com/news/2784)
- dnv.com (https://www.dnv.com/oilgas/international-sustainability-rating-system-isrs/tribute-to-frank-bird)
- forkliftauthority.com (https://forkliftauthority.com)
- slashgear.com (https://www.slashgear.com/1463718/light-duty-truck-vs-heavy-duty/)
- united.com (https://www.united.com/en/us/fly/baggage/checked-bags.html)
- Pre-Use Inspection and Safety Checks
- newsweek.com (https://www.newsweek.com/diy-failure-girlfriend-fall-ladder-1826318)
- yorkpress.co.uk (https://www.yorkpress.co.uk/news/23824489.harrogate-man-dangling-falling-head-first-loft/)
- smallbiztrends.com (https://smallbiztrends.com/2023/12/extension-ladders-for-sale.html)
- smallbiztrends.com (https://smallbiztrends.com/2023/10/extension-ladders.html)
- forum.effectivealtruism.org (https://forum.effectivealtruism.org/posts/oSAbWDuxmFZnsGEvx/case-study-safety-standards-on-california-utilities-to)
- bls.gov (https://www.bls.gov/opub/ted/2023/fatal-work-injuries-up-in-2022.htm)
- railroads.fra.dot.gov (https://railroads.fra.dot.gov/elibrary/fames-alert-6)
- railroads.dot.gov (https://railroads.dot.gov/elibrary/safety-alert-roadway-maintenance-machines)
- Proper Ladder Placement and Angle
- smallbiztrends.com (https://smallbiztrends.com/2023/10/extension-ladders.html)
- smallbiztrends.com (https://smallbiztrends.com/2023/12/extension-ladders-for-sale.html)
- cbs8.com (https://www.cbs8.com/video/news/local/surfer-rescued-cliffside-with-ladder-at-windansea-after-current-sweeps-man-into-rocks/509-9a10f70c-af9f-47f7-8bcb-ff2a6be69352)
- wandb.ai (https://wandb.ai/jingyuny/medal-bridge-ft/reports/VLM-Ablation-Issues--Vmlldzo0OTc5Njgy)
- newsweek.com (https://www.newsweek.com/diy-failure-girlfriend-fall-ladder-1826318)
- zillow.com (https://www.zillow.com/learn/renting/)
- yorkpress.co.uk (https://www.yorkpress.co.uk/news/23824489.harrogate-man-dangling-falling-head-first-loft/)
- Safe Scaling and Descending Techniques
- smallbiztrends.com (https://smallbiztrends.com/2023/12/extension-ladders-for-sale.html)
- newsweek.com (https://www.newsweek.com/diy-failure-girlfriend-fall-ladder-1826318)
- lifehacker.com (https://lifehacker.com/home/avoid-these-common-diy-injuries)
- wandb.ai (https://wandb.ai/clvr/p-reward-adaptation/reports/Regression-model-Bipedal-Walker-add-stairs--Vmlldzo1Mzc2OTUx)
- tractorzone.com (https://tractorzone.com/blog/top-12-safety-tips-for-heavy-machinery-operators/)
- smallbiztrends.com (https://smallbiztrends.com/2023/12/extension-ladders-for-sale.html)
- youfactors.com (https://www.youfactors.com/blog/workplace-health-and-safety-for-remote-employees-best-practices-and-tips)
- Additional Safety Tips and Best Practices
- smallbiztrends.com (https://smallbiztrends.com/2023/10/extension-ladders.html)
- lifehacker.com (https://lifehacker.com/home/avoid-these-common-diy-injuries)
- smallbiztrends.com (https://smallbiztrends.com/2023/12/extension-ladders-for-sale.html)
- newsweek.com (https://www.newsweek.com/diy-failure-girlfriend-fall-ladder-1826318)
- ai-case-study.vercel.app (https://ai-case-study.vercel.app/)
- forum.effectivealtruism.org (https://forum.effectivealtruism.org/posts/oSAbWDuxmFZnsGEvx/case-study-safety-standards-on-california-utilities-to)