Introduction
Selecting the right loading ramp is crucial for ensuring efficient and safe operations in various industries. From understanding weight capacities and dimensions to prioritizing safety features, this guide covers essential considerations for choosing the perfect ramp. Proper preparation, setup, and maintenance are vital steps to prevent accidents and enhance productivity.
Additionally, the importance of securing the ramp, conducting risk assessments, and using personal protective equipment (PPE) will be discussed. Finally, tips on leveling the loading area, chaining down equipment, and adhering to transportation safety measures will ensure a comprehensive approach to safe and effective loading practices.
Choosing the Right Loading Ramp
Choosing the appropriate for your requirements is crucial to guarantee effective and . First, consider the type of equipment you'll be loading, as each incline has different weight capacities and dimensions. For example, dump trucks, often utilized in construction, have bodies reinforced for and hydraulic compartments, making them suitable for particular inclines designed to manage such loads. Ensure the incline matches the height of your truck or trailer to enable smooth loading and unloading. Remember, the right choice can enhance and safety, preventing potential mishaps and delays.

Understanding Weight Capacities and Dimensions
Before renting a , it's crucial to understand the and dimensions to prevent accidents and damage. Overloading the , akin to ignoring load limits in high-stakes environments where is utilized. For example, in one situation, a Jeep functioning as a tow truck had difficulty moving heavier automobiles up steep inclines, emphasizing the significance of following . States impose vehicle weight restrictions to guarantee security and infrastructure integrity, and these principles apply uniformly to s. Always of your equipment and offers to ensure a safe and effective operation.

Safety Features to Consider
When choosing inclines for moving and transport requirements, prioritize those fitted with crucial such as , side rails, and . These components are vital in minimizing accidents and ensuring a . For instance, the Combi Safe-Lift system, which includes strain sensors and lift cut-out valves, is designed to prevent overloading and through real-time alerts and visual indicators. Furthermore, choosing platforms with can greatly enhance versatility, accommodating different and minimizing time spent on modifications. This adaptability is crucial in maintaining efficiency and safety, as demonstrated in cases where platforms providing multiple work heights have enhanced project outcomes and met stringent safety requirements.

Preparation and Setup
Appropriate preparation is essential for and . Start by completely clearing the space where the structure will be established, making sure it is devoid of any obstructions, debris, or possible dangers. This step is essential to and aligns with established security protocols.
Once cleared, position the incline and double-check its stability. Ensure that it is securely anchored and can withstand the weight and pressure of the load. Consistently examining the ramp for any indications of deterioration is crucial to . This practice not only adheres to industry guidelines but also fosters a culture of , reducing risks and enhancing overall operational efficiency.
By following these steps meticulously, you can guarantee a safer and more productive working environment, ultimately leading to better project outcomes and .

Proper Use and Maintenance
To guarantee the secure and effective utilization of loading platforms, always follow the . are crucial; they help in identifying wear and tear that could lead to accidents. Perform detailed checks prior to every use, searching for any damages, and make certain the incline is clean to avoid slipping risks. This corresponds with the aimed at promoting security, such as , which highlight the .

Securing the Ramp to the Trailer
To ensure the incline remains stable during use, it is crucial to using the right straps or chains. This step is essential for and ensuring the . The importance of this measure is underscored by incidents such as the one at Seattle-Tacoma International Airport, where a semi-truck hitting an over-height bar caused significant disruption and extended delays. can prevent such accidents, and the surrounding area.

Risk Assessments and Documentation
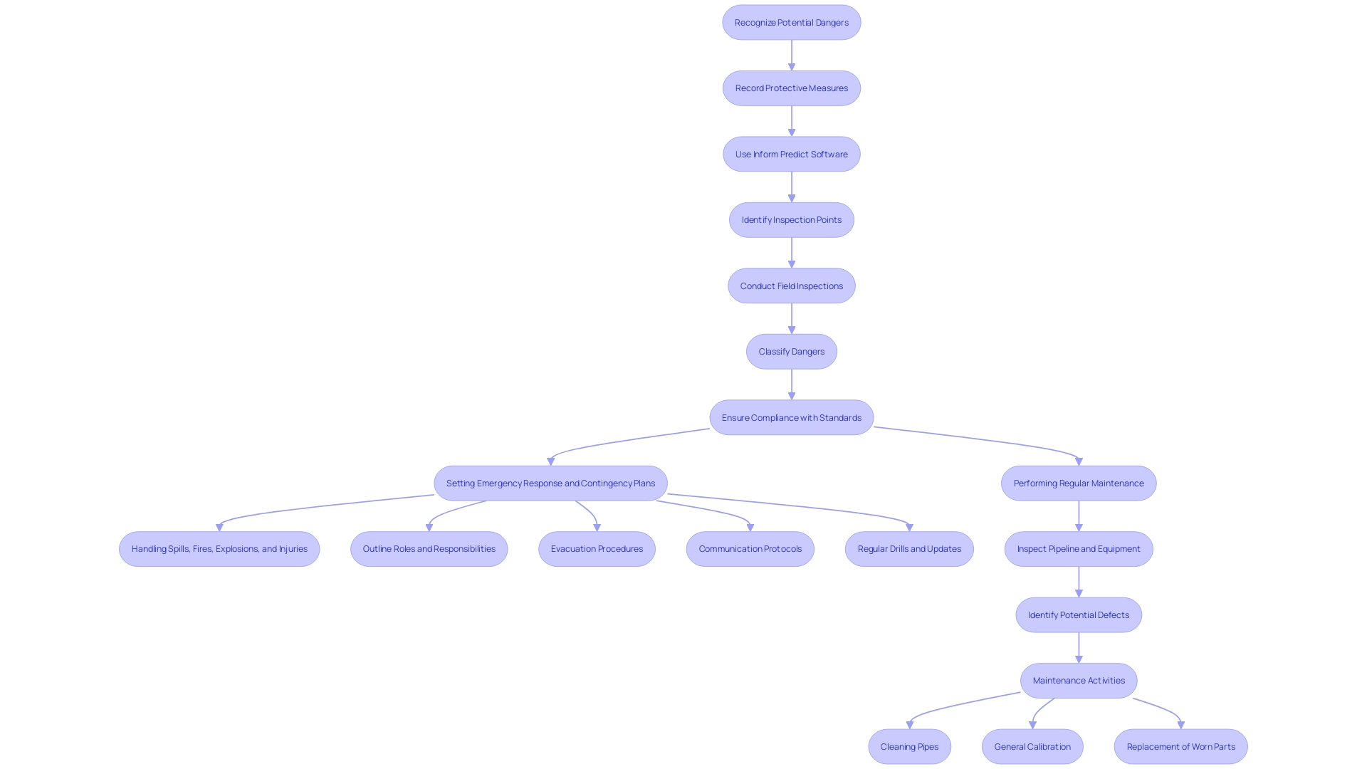
Conducting a thorough before using the ramp is essential for ensuring safe operations. This process entails recognizing possible dangers and recording protective measures to lessen them. For example, the Inform Predict software's can help identify critical inspection points, which can then be verified through by corrosion engineers. By classifying dangers and tackling high-risk zones, project managers can guarantee adherence to standards and uphold operational integrity. Furthermore, recording these evaluations offers a trustworthy source for responsibility and assists in fulfilling regulatory obligations, similar to the thorough examinations conducted in different sectors to prevent expensive unplanned repairs and guarantee the protection of machinery.

Personal Protective Equipment (PPE)
Making certain that all staff participating in the loading procedure don suitable (PPE) is vital for protection. This includes selecting PPE that meets American National Standards Institute (ANSI) standards and effectively protects against identified hazards. For instance, gloves, hard hats, and steel-toed boots are essential to . Appropriate PPE not only complies with regulations but also promotes a culture of care among employees. It's important that PPE fits well and is comfortable to wear, as ill-fitting equipment can lead to discontinuation of use and increased risk of injury. In the power and energy sector, for example, electrocution is a major hazard, and the can mean the difference between life and death. By prioritizing the assessment and appropriate fit of PPE, organizations can significantly on site.

Leveling the Loading Area
To ensure a on uneven surfaces, it's essential to before using the ramp. Using wooden blocks or leveling pads can help create a stable and secure surface, significantly reducing the risk of accidents. Proper leveling not only improves security but also guarantees adherence to , creating a more secure environment for workers and tools. As mentioned in various , many accidents in arise from insufficient preparation and low-quality work surfaces. Implementing effective can prevent such incidents and promote a safer, more efficient .

Chaining Down Equipment
Once the gear is loaded onto the trailer, secure it properly using chains or straps. This practice is crucial for preventing any shifting during transport, which can lead to on the road. The National Heavy Vehicle Regulator (NHVR) emphasizes the importance of proper to mitigate risks, especially in high-traffic urban areas where mobile cranes and other operate under tight deadlines. and are advised to verify that all securing tools are in peak condition, improving overall and adherence to industry standards.

Transportation Safety Measures
Before hitting the road, ensure all loads are and the ramp is properly stowed. Following is essential to ensure the safe travel of your loaded cargo. and following can prevent accidents and failures. As highlighted in various industry case studies, is a testament to a company’s commitment to operational excellence and employee well-being. Therefore, always double-check the and secure all items effectively to maintain stability and safety throughout your journey.

Conclusion
Selecting the appropriate loading ramp is a fundamental step in ensuring both safety and efficiency in various operational environments. It is essential to consider the specific needs of the equipment being loaded, including weight capacities and dimensions, to avoid accidents and enhance workplace productivity. The right ramp not only facilitates smooth operations but also plays a critical role in preventing mishaps that could lead to costly delays.
Prioritizing safety features such as non-slip surfaces, side rails, and robust locking mechanisms is crucial for minimizing risks during loading and unloading processes. Proper preparation, including thorough area clearance and ramp stability checks, further enhances safety. Regular maintenance and inspections are vital to identify potential issues before they lead to accidents.
Additionally, securing the ramp and the equipment being loaded is essential to maintain stability and prevent shifting during transport.
Conducting risk assessments and ensuring that all personnel wear appropriate personal protective equipment (PPE) are necessary measures to foster a culture of safety. Effective leveling of the loading area and proper load securing techniques contribute to a safer working environment and compliance with industry standards. By adhering to these guidelines, organizations can significantly improve operational efficiency while prioritizing the safety of their workforce and equipment.
Frequently Asked Questions
Why is it important to choose the appropriate loading platform?
Choosing the right loading platform is crucial for ensuring effective and secure operations. It enhances workplace efficiency and safety while preventing potential mishaps and delays.
What factors should I consider when selecting a loading platform?
You should consider the type of equipment you will be loading, the incline's weight capacities and dimensions, and ensure that the incline matches the height of your truck or trailer for smooth loading and unloading.
What are the risks of overloading a loading platform?
Overloading can lead to catastrophic failures, accidents, and damage to both the loading platform and the equipment being used. It is essential to adhere to weight limits to ensure safety and maintain infrastructure integrity.
What protective attributes should I look for in a loading incline?
Look for inclines with non-slip surfaces, side rails, sturdy locking mechanisms, and adjustable heights. These features help minimize accidents and enhance the security of the loading and unloading process.
How can I prepare for secure incline usage?
Clear the area of obstructions and debris, ensure the incline is stable and securely anchored, and regularly check for signs of deterioration. This preparation aligns with safety protocols and fosters a safer working environment.
What maintenance steps should I take before using a loading platform?
Always follow the producer's instructions, conduct regular maintenance checks, and inspect for any damages before use. Keeping the incline clean is also important to prevent slipping risks.
How should I secure the incline to ensure stability?
Use the appropriate straps or chains to secure the incline to the trailer. Proper securing can prevent accidents and ensure the safety of both the equipment and the surrounding area.
Why is conducting a risk assessment necessary before using a ramp?
A thorough risk assessment helps identify potential dangers and implement protective measures to mitigate them. It ensures compliance with safety standards and enhances operational integrity.
What personal protective equipment (PPE) is recommended for loading activities?
Employees should wear PPE that meets American National Standards Institute (ANSI) standards, including gloves, hard hats, and steel-toed boots, to protect against potential injuries.
How can I ensure a safe loading process on uneven surfaces?
Level the area using wooden blocks or leveling pads to create a stable surface before using the ramp. This practice reduces the risk of accidents and improves overall safety.
What should I do after loading gear onto a trailer?
Secure the gear using chains or straps to prevent shifting during transport. Regular inspections of securing tools are advised to ensure they are in peak condition.
What precautions should I take before transporting loaded cargo?
Ensure all loads are securely fastened, the ramp is properly stowed, and that you follow transportation regulations. Regularly inspect tools and check load distribution for stability and safety during travel.
List of Sources
- Choosing the Right Loading Ramp
- rme-journal.org (https://rme-journal.org/index.php/asd/article/download/95/62)
- aol.com (https://aol.com/average-car-weight-140033643.html)
- smallbiztrends.com (https://smallbiztrends.com/2023/12/hydraulic-dolly.html)
- coloradosun.com (https://coloradosun.com/2023/12/03/colorado-runaway-truck-ramps)
- heavyliftforklifts.com.au (https://heavyliftforklifts.com.au/hire)
- smallbiztrends.com (https://smallbiztrends.com/2024/01/hydraulic-table-carts.html)
- compositesworld.com (https://compositesworld.com/articles/top-10-compositesworld-news-items-of-2023?utm_source=twitter&utm_medium=social&utm_campaign=social23&utm_content=Explore202)
- fabricatingandmetalworking.com (https://fabricatingandmetalworking.com/2024/02/combilift-transforms-the-storage-and-handling-of-loads-in-the-metalworking-sector)
- smallbiztrends.com (https://smallbiztrends.com/2024/01/hydraulic-table-carts.html)
- smallbiztrends.com (https://smallbiztrends.com/2023/12/hydraulic-dolly.html)
- Understanding Weight Capacities and Dimensions
- faa.gov (https://faa.gov/newsroom/new-rule-faa-ready-air-travel-future)
- assemblymag.com (https://assemblymag.com/articles/98392-cranes-boost-productivity-on-the-assembly-line)
- fabricatingandmetalworking.com (https://fabricatingandmetalworking.com/2024/02/combilift-transforms-the-storage-and-handling-of-loads-in-the-metalworking-sector)
- coloradosun.com (https://coloradosun.com/2023/12/03/colorado-runaway-truck-ramps)
- smallbiztrends.com (https://smallbiztrends.com/2023/12/hydraulic-dolly.html)
- aem.org (https://aem.org/not-found)
- confessionsoftheprofessions.com (https://confessionsoftheprofessions.com/3-common-mistakes-to-avoid-in-heavy-duty-equipment-handling-2)
- maritime-executive.com (https://maritime-executive.com/article/panel-questions-pusher-jeep-s-maintenance-in-deadly-newark-ro-ro-fire)
- heavyliftforklifts.com.au (https://heavyliftforklifts.com.au/hire)
- aol.com (https://aol.com/average-car-weight-140033643.html)
- Crash Statistics (https://ai.fmcsa.dot.gov/CrashStatistics)
- smallbiztrends.com (https://smallbiztrends.com/2024/01/hydraulic-table-carts.html)
- smallbiztrends.com (https://smallbiztrends.com/2023/12/hydraulic-dolly.html)
- retailtechinnovationhub.com (https://retailtechinnovationhub.com/home/2023/11/20/an-ultimate-guide-to-renovating-your-retail-store-with-ease)
- Safety Features to Consider
- highways.dot.gov (https://highways.dot.gov/public-roads/spring-2024)
- coloradosun.com (https://coloradosun.com/2023/12/03/colorado-runaway-truck-ramps)
- kioskmarketplace.com (https://kioskmarketplace.com/news/olea-kiosks-redesigns-geneva-kiosk)
- fabricatingandmetalworking.com (https://fabricatingandmetalworking.com/2024/06/connected-and-reliable-technology-redefine-lifting-solutions)
- iihs.org (https://iihs.org/news/detail/vehicles-with-higher-more-vertical-front-ends-pose-greater-risk-to-pedestrians)
- qeios.com (https://qeios.com/read/4I1MIC)
- mhdsupplychain.com.au (https://mhdsupplychain.com.au/2024/08/27/jungheinrich-enhancing-forklift-safety)
- assemblymag.com (https://assemblymag.com/articles/98311-work-platforms-help-assemblers-reach-for-the-stars)
- qualitydoor.com (https://qualitydoor.com/blogs/case-studies/qualitydoor-coms-agile-solution-in-retrofitting-electrified-door-hardware-for-amazon-building-remodel)
- assemblymag.com (https://assemblymag.com/articles/98224-sourcing-the-right-linear-transfer-system-7th-axis-slide)
- Preparation and Setup
- kioskmarketplace.com (https://kioskmarketplace.com/articles/how-to-prepare-for-successful-self-service-deployments)
- retailtechinnovationhub.com (https://retailtechinnovationhub.com/home/2023/11/20/an-ultimate-guide-to-renovating-your-retail-store-with-ease)
- europeanbusinessreview.com (https://europeanbusinessreview.com/a-guide-to-safety-efficiency-on-construction-sites)
- assemblymag.com (https://assemblymag.com/articles/98311-work-platforms-help-assemblers-reach-for-the-stars)
- smallbiztrends.com (https://smallbiztrends.com/2023/12/hydraulic-dolly.html)
- polaris.com (https://polaris.com/en-us/safety/snow-safety)
- sciencedirect.com (https://sciencedirect.com/science/article/pii/S2212012224000017)
- urbanairmobilitynews.com (https://urbanairmobilitynews.com/vertiports/vertiports-will-need-greater-fato-safety-areas-than-currently-recommended-new-study)
- aircargoweek.com (https://aircargoweek.com/combilift-launches-national-forklift-safety-campaign)
- mhdsupplychain.com.au (https://mhdsupplychain.com.au/2024/08/21/mobile-crane-industry-code-approved-to-enhance-safety)
- pacificmobile.com (https://pacificmobile.com/modular-construction/from-concept-to-completion-the-modular-construction-process-explained)
- Proper Use and Maintenance
- aem.org (https://aem.org/not-found)
- polaris.com (https://polaris.com/en-us/safety/snow-safety)
- tractorzone.com (https://tractorzone.com/blog/top-12-safety-tips-for-heavy-machinery-operators)
- medium.com (https://medium.com/faa/perfecting-your-preflight-inspection-17a2b6f2d21a)
- heavyliftforklifts.com.au (https://heavyliftforklifts.com.au/hire)
- plantengineering.com (https://plantengineering.com/articles/modernize-monitor-and-maintain-to-make-aging-switchgear-safer)
- fabricatingandmetalworking.com (https://fabricatingandmetalworking.com/2024/06/combilift-launches-national-forklift-safety-campaign)
- railroads.fra.dot.gov (https://railroads.fra.dot.gov/elibrary/fames-alert-6)
- qeios.com (https://qeios.com/read/4I1MIC)
- bls.gov (https://bls.gov/iif/state-data/fatal-injury-rates-by-state-and-industry-2022.htm#BLStable_2023_12_4_17_12_footnotes)
- nyc.gov (https://nyc.gov/site/buildings/dob/pr-elevator-and-escalator-safety-week-2023.page)
- Securing the Ramp to the Trailer
- smallbiztrends.com (https://smallbiztrends.com/2023/12/hydraulic-dolly.html)
- slashgear.com (https://slashgear.com/1674430/ratchet-straps-set-up-use-guide)
- qeios.com (https://qeios.com/read/4I1MIC)
- portseattle.org (https://portseattle.org/blog/story-behind-closing-sea-airport-drive)
- ttnews.com (https://ttnews.com/articles/autonomous-trucking-landscape)
- gbrx.com (https://gbrx.com/press-room/aar-circular-letter-summary-november-2023)
- coloradosun.com (https://coloradosun.com/2023/12/03/colorado-runaway-truck-ramps)
- aem.org (https://aem.org/not-found)
- drive.com.au (https://drive.com.au/caradvice/how-to-launch-a-boat-from-a-trailer-on-boat-ramp)
- lifehacker.com (https://lifehacker.com/home/avoid-these-common-diy-injuries)
- Risk Assessments and Documentation
- soa.org (https://soa.org/resources/research-reports/2024/17th-survey-emerging-risks)
- fabricatingandmetalworking.com (https://fabricatingandmetalworking.com/2024/01/2024-metalworking-risk-roundup-inflation-weather-workforce)
- forum.effectivealtruism.org (https://forum.effectivealtruism.org/posts/oSAbWDuxmFZnsGEvx/case-study-safety-standards-on-california-utilities-to)
- dnv.com (https://dnv.com/article/2024-dnv-advisory-north-america-operations-and-maintenance-services-253141)
- oceaneering.com (https://oceaneering.com/case-studies/oceaneering-energy-intelligence-uses-inform-predict-to-safely-reduce-inspection-scope-by-more-than-50-percent)
- qeios.com (https://qeios.com/read/4I1MIC)
- ijdc.net (https://ijdc.net/index.php/ijdc/article/view/743?utm_source=dlvr.it&utm_medium=twitter)
- powermag.com (https://powermag.com/key-considerations-for-a-successful-ppe-program)
- confessionsoftheprofessions.com (https://confessionsoftheprofessions.com/3-common-mistakes-to-avoid-in-heavy-duty-equipment-handling-2)
- elfaonline.org (https://elfaonline.org/news-and-publications/industry-news/read/2024/08/14/wolters-kluwer-second-quarter-equipment-lease-finance-digital-transformation-index-shows-strongest-quarter-on-record)
- pogo.org (https://pogo.org/newsletters/the-paper-trail/the-paper-trail-august-9-2024)
- rangeline.com (https://rangeline.com/a-brief-guide-to-hot-tapping-safety-protocols)
- Personal Protective Equipment (PPE)
- fda.gov (https://fda.gov/medical-devices/covid-19-emergency-use-authorizations-medical-devices/personal-protective-equipment-euas)
- nationalacademies.org (https://nationalacademies.org/trb/blog/a-safe-healthy-workforce-keeps-our-transportation-moving?utm_source=twitter&utm_medium=social&utm_term=nasemtrb&utm_content=6d88f3e5-cda6-4365-a27f-a133153a98ba&utm_campaign=hootsuite)
- confessionsoftheprofessions.com (https://confessionsoftheprofessions.com/how-to-evaluate-your-offices-personal-protective-equipment)
- powermag.com (https://powermag.com/key-considerations-for-a-successful-ppe-program)
- compositesworld.com (https://compositesworld.com/articles/top-10-compositesworld-news-items-of-2023?utm_source=twitter&utm_medium=social&utm_campaign=social23&utm_content=Explore202)
- canadianmanufacturing.com (https://canadianmanufacturing.com/manufacturing/rsg-international-says-they-are-deploying-inclusive-ppe-through-marks-commercial-partnership-303563)
- nelp.org (https://nelp.org/publication/the-human-toll)
- powermag.com (https://powermag.com/key-considerations-for-a-successful-ppe-program)
- confessionsoftheprofessions.com (https://confessionsoftheprofessions.com/how-to-evaluate-your-offices-personal-protective-equipment)
- Leveling the Loading Area
- theconstructionbroadsheet.com (https://theconstructionbroadsheet.com/equipmentshare-announces-m-funding-round-p1318-176.htm)
- benzinga.com (https://benzinga.com/pressreleases/23/11/g35975004/canlift-achieves-100-growth-rate-in-two-years-exhibits-scalability-in-a-competitive-market)
- cranehotline.com (https://cranehotline.com/articles/2024-outlook-for-equipment-acquisition-and-financing)
- qeios.com (https://qeios.com/read/4I1MIC)
- sciencedirect.com (https://sciencedirect.com/science/article/pii/S2212012224000017)
- aem.org (https://aem.org/not-found)
- smallbiztrends.com (https://smallbiztrends.com/2023/12/hydraulic-dolly.html)
- pacificmobile.com (https://pacificmobile.com/modular-construction/from-concept-to-completion-the-modular-construction-process-explained)
- Chaining Down Equipment
- link-labs.com (https://link-labs.com/blog/trailer-tracking-the-key-to-cost-savings-and-asset-protection)
- drive.com.au (https://drive.com.au/caradvice/how-to-attach-a-trailer-to-your-car)
- nationalacademies.org (https://nationalacademies.org/trb/blog/a-safe-healthy-workforce-keeps-our-transportation-moving?utm_source=twitter&utm_medium=social&utm_term=nasemtrb&utm_content=6d88f3e5-cda6-4365-a27f-a133153a98ba&utm_campaign=hootsuite)
- transportation.gov (https://transportation.gov/briefing-room/factsheet-rail-safety)
- mhdsupplychain.com.au (https://mhdsupplychain.com.au/2024/08/21/mobile-crane-industry-code-approved-to-enhance-safety)
- mhdsupplychain.com.au (https://mhdsupplychain.com.au/2024/01/22/nhvr-urges-truckies-to-prioritise-safety)
- retailtechnologyreview.com (https://retailtechnologyreview.com/articles/2023/11/23/retail-fleet-choosing-the-perfect-new-cars-for-your-business)
- axios.com (https://axios.com/2023/11/20/ev-electric-car-renting-guide?utm_medium=social&utm_source=twitter&utm_campaign=editorial)
- aol.com (https://aol.com/buying-rental-car-know-151051117.html)
- bls.gov (https://bls.gov/iif/state-data/fatal-injury-rates-by-state-and-industry-2022.htm#BLStable_2023_12_4_17_12_footnotes)
- Crash Statistics (https://ai.fmcsa.dot.gov/CrashStatistics)
- drive.com.au (https://drive.com.au/caradvice/how-to-attach-a-trailer-to-your-car)
- slashgear.com (https://slashgear.com/1524217/essential-truck-bed-tie-down-tips-and-tricks)
- Transportation Safety Measures
- transportation.gov (https://transportation.gov/resources/individuals/aviation-consumer-protection/february-2024-air-travel-consumer-report)
- bls.gov (https://bls.gov/iif/state-data/fatal-injury-rates-by-state-and-industry-2022.htm#BLStable_2023_12_4_17_12_footnotes)
- aem.org (https://aem.org/not-found)
- plantengineering.com (https://plantengineering.com/articles/modernize-monitor-and-maintain-to-make-aging-switchgear-safer)
- confessionsoftheprofessions.com (https://confessionsoftheprofessions.com/3-common-mistakes-to-avoid-in-heavy-duty-equipment-handling)
- heavyliftforklifts.com.au (https://heavyliftforklifts.com.au/hire)
- transit.dot.gov (https://transit.dot.gov/regulations-and-programs/safety/tso-spotlight-january-2024-issue)
- mailchi.mp (https://mailchi.mp/80883e5101d8/iaa-news-digest-16511606)
- smallbiztrends.com (https://smallbiztrends.com/2023/12/industrial-storage-racks.html)
- smallbiztrends.com (https://smallbiztrends.com/2023/12/hydraulic-dolly.html)
- maersk.com (https://maersk.com/supply-chain-logistics/project-logistics?utm_campaign=GLOBAL_MCO_PROD_EN_CEN-MPL-NOV-2023_7107713716790&utm_source=twitter&utm_medium=owned&utm_content=Video-Drop1)
- tractorzone.com (https://tractorzone.com/blog/top-12-safety-tips-for-heavy-machinery-operators)