Introduction
In the ever-evolving world of golf, the introduction of advanced technology has significantly transformed how enthusiasts engage with the sport. Among these innovations, SkyTrak golf simulators stand out, offering a plethora of benefits for both casual players and serious golfers alike. This article delves into the myriad advantages of renting SkyTrak simulators, exploring how they provide a cost-effective solution for enhancing one's golfing experience.
Additionally, it examines the key features that make these simulators a top choice, the various rental options available, and essential tips for selecting the right rental service. Whether aiming to improve skills or seeking a flexible and convenient practice solution, this guide offers valuable insights into maximizing the potential of SkyTrak golf simulators.
Benefits of Renting SkyTrak Golf Simulators
Leasing offers many benefits, especially for individuals seeking to improve their playing experience without making a purchase. One of the primary benefits is cost-effectiveness; renting allows golfers to access high-quality without the upfront investment. Furthermore, rentals offer flexibility, accommodating various needs for events, tournaments, or personal practice sessions. This approach also enables users to test the equipment before deciding on a long-term investment, ensuring it meets their expectations and preferences. According to Skytrax CEO Jeff Foster, the market for recreational hitting devices has expanded significantly, with a growing number of green grass playing areas and commercial venues embracing this technology to enhance customer engagement. This trend emphasizes the importance of , not only for enhancing abilities but also for nurturing business connections and recreational pursuits. The growing appeal of virtual sport experiences is clear, with approximately 6.2 million individuals in the U.S. utilizing them in the previous year, marking a 73% rise compared to levels before the pandemic.

Key Features of SkyTrak Golf Simulators
SkyTrak sports devices are transforming the manner in which enthusiasts of the game practice and engage by providing advanced technology that delivers realistic and accurate performance metrics. These training tools showcase high-resolution visuals, live data monitoring, and an assortment of course selections that mimic renowned fairway layouts globally. Detailed insights into swing speed, launch angle, and ball spin are invaluable for players aiming to . The user-friendly interface and compatibility with various devices make these tools accessible for all skill levels, ensuring an enjoyable experience for everyone.
The popularity of is increasing, with more green grass recreational facilities incorporating them as a valuable addition for customer interaction, particularly during the offseason or after dark. This company, along with other leading providers such as aboutGolf, Foresight Sports, Full Swing Golf, and Trackman, has made considerable progress in making virtual play more accessible and attractive. According to Skytrax CEO Jeff Foster, “The simulation market has really expanded over the past few years. From the rise of business venues to the availability of personal launch devices, individuals are beginning to understand the advantages of simulated golfing. We’re excited for what’s to come and how we can continue to help people get better.”
are becoming increasingly common in instructional venues, golf retail stores, and even in unconventional locations such as bars, restaurants, casinos, and hotels. This trend is anticipated to persist as technology advances and becomes more cost-effective, making a staple in the golfing community. With the ability to play regardless of weather, time of day, or availability of tee times, these devices offer unmatched convenience and flexibility, driving participation both on and off the course. The inclusion of simulators in various settings highlights their versatility and the growing acceptance of technology in enhancing the golf experience.

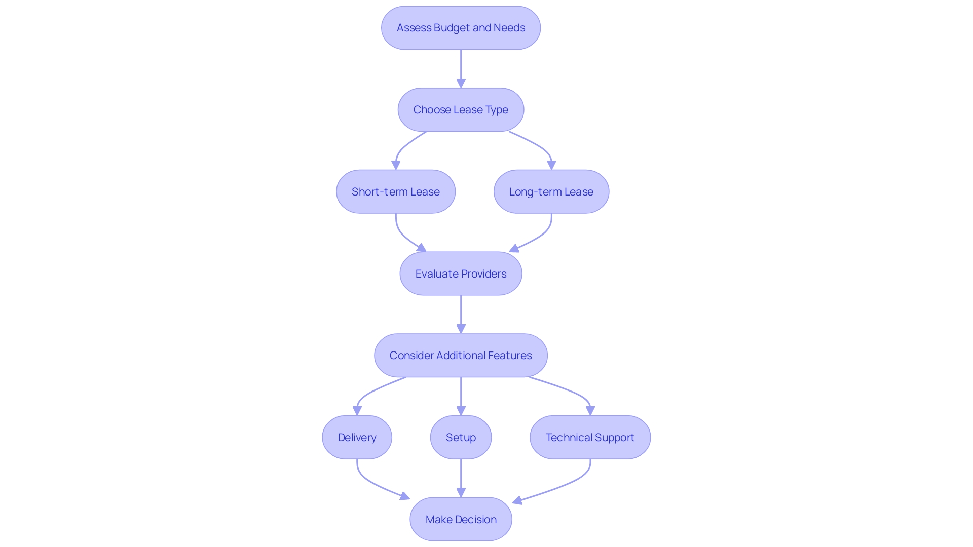
SkyTrak Rental Options and Pricing
When contemplating , various choices are accessible to suit different budgets and needs. Pricing for leases generally relies on the length of the lease and the kind of package selected. Short-term accommodations are available for daily or weekly use, while long-term leases can provide significant for extended periods. Evaluating providers and their offerings is essential, as some may incorporate extra features like delivery, setup, and , which can enhance the experience. For instance, providers that offer setup and can help avoid downtime and ensure that the equipment is used efficiently throughout the leasing period, maximizing productivity and maintaining project timelines.

Tips for Choosing the Right SkyTrak Rental
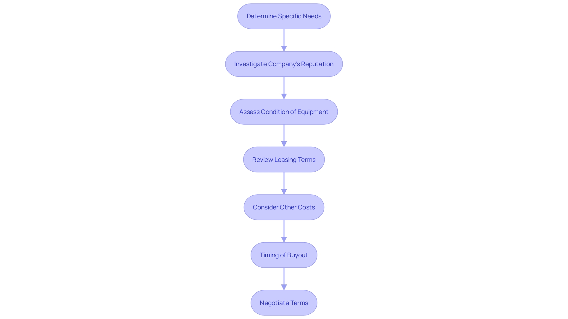
Choosing the appropriate involves several important considerations to ensure a smooth and . Firstly, it’s crucial to determine your specific needs, whether for personal practice, a corporate event, or a tournament. This will assist in selecting the suitable .
Next, thoroughly investigate the by reading reviews and testimonials. Positive feedback, such as customers appreciating prompt service and helpful representatives, can indicate a reliable provider. Conversely, beware of companies with numerous complaints about poor management or inadequate customer service.
Another key factor is the condition of the equipment. Ensure that the leasing company maintains its SkyTrak units well and provides necessary support services during the usage period. For example, some companies might equip their machines with GPS devices to prevent theft, showcasing their commitment to protecting their assets and ensuring .
Finally, review the carefully. Look out for transparent pricing, clear cancellation policies, and any potential hidden fees. This clarity can protect you from unforeseen expenses and guarantee a smooth leasing experience. By taking these steps, you can confidently select a SkyTrak rental that meets your needs and expectations.

Conclusion
Renting SkyTrak golf simulators offers a multitude of benefits, making it an increasingly popular choice among golf enthusiasts. The cost-effectiveness of rentals allows players to access state-of-the-art technology without the hefty upfront investment, while the flexibility of rental options caters to varying needs, whether for personal practice, events, or tournaments. This approach not only enhances individual skills but also contributes to the growing trend of integrating simulators into commercial venues, fostering community engagement and leisure activities.
The advanced features of SkyTrak simulators elevate the golfing experience, providing realistic performance metrics and a user-friendly interface that appeals to players of all skill levels. With high-definition graphics and real-time data tracking, golfers can gain valuable insights into their performance. The versatility of these simulators allows for practice regardless of external conditions, ensuring that the passion for the game can be pursued year-round.
Choosing the right rental service is essential for maximizing the advantages of SkyTrak simulators. By considering specific needs, researching rental companies, and ensuring the quality of the equipment, golfers can secure an optimal rental experience. Transparency in pricing and terms further enhances the overall satisfaction with the rental process.
In summary, renting SkyTrak golf simulators not only addresses the challenges of improving golfing skills but also provides a practical solution for enjoying the sport in diverse settings.
Frequently Asked Questions
What are the benefits of leasing golfing devices?
Leasing golfing devices offers several advantages, including cost-effectiveness, flexibility for events or personal practice, and the opportunity to test equipment before making a long-term investment.
How does renting golfing devices save money?
Renting allows golfers to access high-quality technology without the upfront costs associated with purchasing, making it more affordable, especially for those who may only need the equipment temporarily.
What types of events can benefit from rented golfing devices?
Rentals can accommodate various needs for events such as tournaments, corporate gatherings, or personal practice sessions.
Can I test the equipment before buying it?
Yes, renting allows users to test the equipment to ensure it meets their expectations and preferences before deciding on a long-term purchase.
What is the trend in the market for recreational golfing devices?
The market has significantly expanded, with many green grass areas and commercial venues adopting this technology to enhance customer engagement, especially in the growing field of virtual golfing.
How many people in the U.S. used virtual sports experiences recently?
Approximately 6.2 million individuals in the U.S. utilized virtual sports experiences in the previous year, representing a 73% increase compared to pre-pandemic levels.
What features do SkyTrak sports devices offer?
SkyTrak devices provide advanced technology, including high-resolution visuals, live data monitoring, and insights into swing speed, launch angle, and ball spin, catering to golfers of all skill levels.
Where are golf simulators commonly used?
Golf simulators are increasingly found in instructional venues, retail stores, bars, restaurants, casinos, and hotels, highlighting their versatility and growing acceptance in the golfing community.
How do short-term and long-term leases differ?
Short-term leases are available for daily or weekly use, while long-term leases can offer significant cost savings for extended periods. Choosing the right option depends on your specific needs and budget.
What should I consider when selecting a leasing provider?
When selecting a leasing provider, evaluate their reputation, the condition of the equipment, and the support services they offer, such as setup and technical assistance.
What are some key factors to check in leasing terms?
Review the leasing terms for transparent pricing, clear cancellation policies, and potential hidden fees. This ensures clarity and helps avoid unforeseen expenses during the leasing period.
How can I ensure a satisfactory leasing experience?
To ensure a smooth experience, determine your specific needs, investigate the provider's reputation through reviews, check the condition of the equipment, and carefully review leasing terms.
List of Sources
- Benefits of Renting SkyTrak Golf Simulators
- forbes.com (https://forbes.com/sites/erikmatuszewski/2023/11/30/simulated-golf-is-experiencing-real-growth-in-homes-and-beyond)
- firstcallgolf.com (https://firstcallgolf.com/industry-news/release/2023-12-04/golf-live-provides-solutions-for-mastering-the-business-of-golf)
- mixed-news.com (https://mixed-news.com/en/meta-quest-3-golf-plans-to-launch-a-mixed-reality-mini-golf-mode)
- entrepreneur.com (https://entrepreneur.com/living/improve-your-golf-skills-with-this-home-golfing-simulator/466397)
- polarismarketresearch.com (https://polarismarketresearch.com/industry-analysis/space-tourism-market)
- mckinsey.com (https://mckinsey.com/industries/retail/our-insights/sporting-goods-industry-trends)
- ngf.org (https://ngf.org/golf-participation-update-bigger-younger-and-cooler)
- Key Features of SkyTrak Golf Simulators
- ngf.org (https://ngf.org/golf-participation-update-bigger-younger-and-cooler)
- frontiersin.org (https://frontiersin.org/articles/10.3389/fmed.2023.1269874/full)
- forbes.com (https://forbes.com/sites/erikmatuszewski/2023/11/30/simulated-golf-is-experiencing-real-growth-in-homes-and-beyond)
- firstcallgolf.com (https://firstcallgolf.com/industry-news/release/2023-12-04/golf-live-provides-solutions-for-mastering-the-business-of-golf)
- cbssports.com (https://cbssports.com/essentials/news/best-golf-trainers-and-simulators)
- sensortips.com (https://sensortips.com/featured/how-do-sensors-help-you-play-ball-pt-1)
- aws.amazon.com (https://aws.amazon.com/blogs/machine-learning/ball-position-tracking-in-the-cloud-with-the-pga-tour)
- SkyTrak Rental Options and Pricing
- gbta.org (https://gbta.org/research/technological-transformation-in-corporate-travel)
- media.hubspot.com (https://media.hubspot.com/powder-and-profits-the-economics-of-ski-resorts)
- elfaonline.org (https://elfaonline.org/news-and-publications/industry-news/read/2024/01/31/regents-capital-marks-a-decade-of-success-in-equipment-finance)
- agriculture.com (https://agriculture.com/interest-rates-and-equipment-prices-the-case-for-leasing-farm-equipment-8649959?hid=3c0545dd1a819ca74fc0f935afb4da17b0035420&did=13054547-20240517&utm_campaign=todays-news_newsletter&utm_source=ag&utm_medium=email&utm_content=051724&lctg=3c0545dd1a819ca74fc0f935afb4da17b0035420)
- accessinformationnews.com (https://accessinformationnews.com/ain2024/08192024)
- convergedigest.blogspot.com (https://convergedigest.blogspot.com/2023/12/delloro-north-american-optical.html)
- forwork.meta.com (https://forwork.meta.com/case-studies/lufthansa-mixed-reality-inflight-experience)
- statisticsglobe.com (https://statisticsglobe.com/consulting)
- research.nordea.com (https://research.nordea.com/CommissionedResearch)
- aol.com (https://aol.com/pros-cons-leasing-vs-buying-142331425.html)
- Tips for Choosing the Right SkyTrak Rental
- firstcallgolf.com (https://firstcallgolf.com/newsletter/the-first-call-12-05-23)
- firstcallgolf.com (https://firstcallgolf.com/newsletter/the-first-call-week-in-review-03-01-24)
- ownerdirect.com (https://ownerdirect.com/testimonials)
- trustpilot.com (https://trustpilot.com/review/rentals.com)
- retailtechinnovationhub.com (https://retailtechinnovationhub.com/home/2023/12/4/starring-amazon-aptos-and-newstore-last-weeks-most-read-rtih-retail-technology-articles)
- statisticsglobe.com (https://statisticsglobe.com/consulting)
- vk.ai (https://vk.ai/en/refined-information)
- lifehacker.com (https://lifehacker.com/home/best-places-to-rent-tools-and-equipment)
- forconstructionpros.com (https://forconstructionpros.com/rental/rental-business/article/22911208/a1-rental-inc-rental-snapshot-doug-schoch-of-a1-rental)
- lifehacker.com (https://lifehacker.com/money/should-you-buy-leased-car)