Introduction
Atrium lifts are revolutionizing the way construction and maintenance projects are executed, especially in spaces characterized by expansive open areas. These specialized lifting solutions are designed to navigate intricate environments, making them indispensable in both commercial and residential settings. As the construction industry evolves, so does the need for equipment that enhances safety, efficiency, and adaptability.
With the rising trend of adaptive reuse and a surge in urban verticality, understanding the benefits and applications of atrium lifts becomes crucial for businesses aiming to streamline operations and meet modern demands. This article delves into the advantages of atrium lifts, including their versatility, cost efficiency, safety features, and essential considerations for choosing the right model for specific projects. By exploring these aspects, the challenges faced in contemporary construction can be effectively addressed, paving the way for more innovative and sustainable practices.
What are Atrium Lifts and Their Applications?
are advanced raising solutions specifically designed for use in structures featuring atriums or large open spaces. 'Their unique design allows them to navigate complex environments, effortlessly maneuvering around tight spaces and obstacles where conventional platforms often fall short.'. This makes them an essential asset in various sectors, including construction, maintenance, and installation projects within both commercial and residential settings.
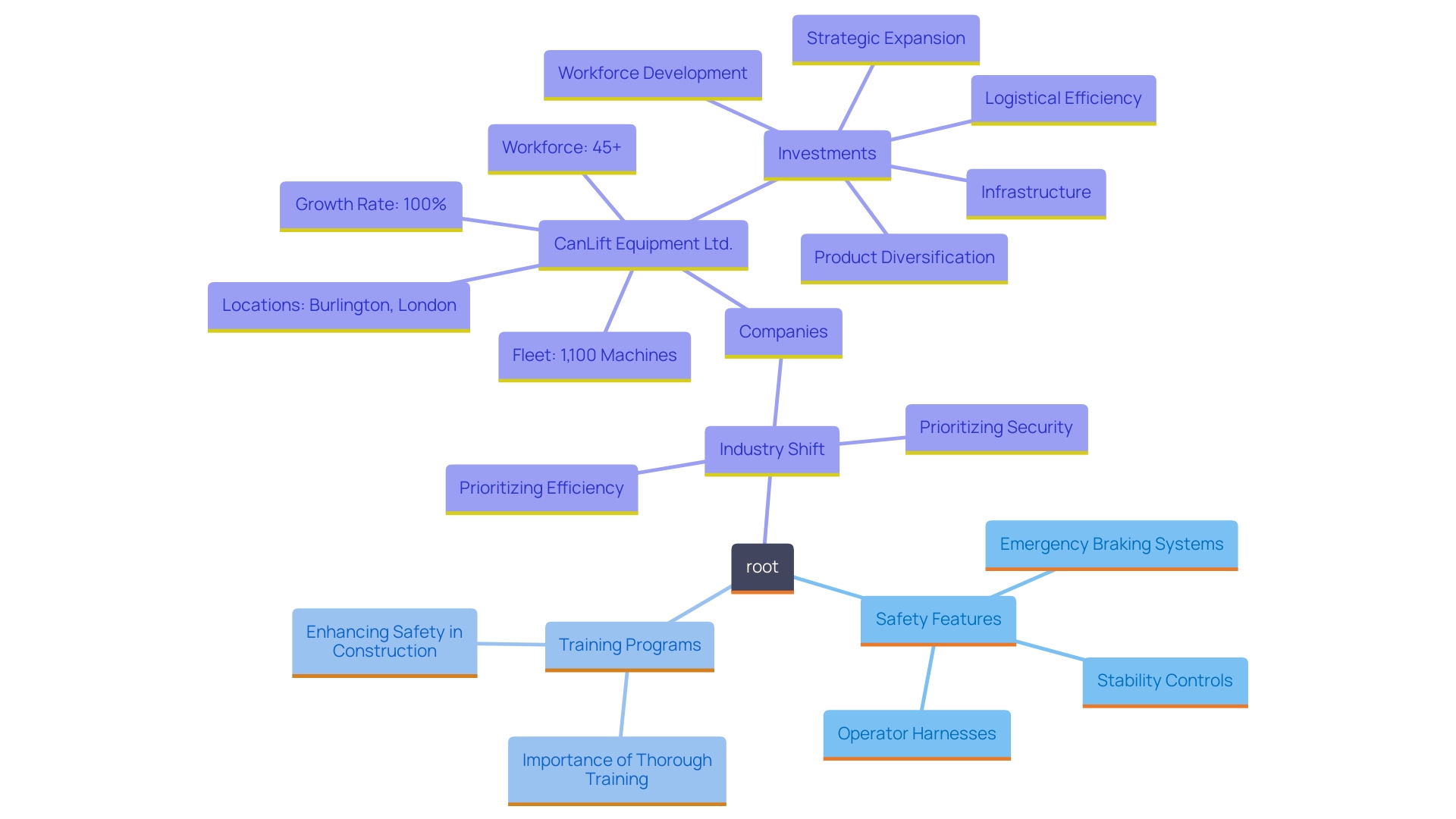
These platforms enable workers to safely access high ceilings and perform critical tasks such as installations, repairs, and maintenance with ease and efficiency. As the demand for innovative solutions grows, companies like CanLift Equipment Ltd. are leading the way by maintaining a modern fleet of over 1,100 machines, strategically positioned to address the diverse needs of their clientele. With a remarkable 100% growth rate over the past two years, CanLift exemplifies how effective equipment deployment and strategic expansion can enhance operational efficiency in the industry.
The development of demonstrates wider patterns in interior design and building, where the emphasis is more and more on redefining areas to enhance safety and sustainability. Research indicates that there has been a significant rise in , especially conversions of office buildings into apartments, which surged by 25% from 2020 to 2021. This trend highlights the importance of specialized machinery such as vertical transport systems, which are essential for modifying current buildings to satisfy new operational requirements. As these lifting solutions become more prevalent, they play a vital role in transforming , ensuring that both safety and efficiency remain at the forefront of execution.

Benefits of Atrium Lift Rentals
Leasing atrium elevators offers numerous advantages that can greatly improve task efficiency and expense management. One of the most compelling reasons to choose rentals over purchasing is the substantial savings on initial capital expenditures. By opting for rentals, businesses can allocate funds more strategically, avoiding the hefty upfront costs associated with purchasing .
Moreover, eliminates ongoing maintenance expenses. Ownership often means dealing with unexpected repair costs and regular servicing, which can strain project budgets. With rentals, these concerns are alleviated, as rental companies typically handle maintenance and servicing, ensuring that equipment is always in optimal working condition.
Access to the latest models and technology is another key advantage of rental equipment. The construction industry evolves rapidly, and utilizing the most advanced equipment not only enhances safety but also improves operational efficiency. For instance, newer elevator models often come equipped with features that enhance fuel efficiency and lessen environmental impact, aligning with the increasing focus on sustainability in construction endeavors. This is particularly relevant in today’s market, where companies are increasingly focused on minimizing their environmental footprint while maximizing productivity.
The adaptability provided by leasing choices enables companies to choose the suitable equipment for each distinct assignment without the extended obligation linked to possession. This adaptability is essential in a landscape where frequently. As observed in recent industry trends, effective management depends on the ability to respond rapidly to changing needs, and having access to various elevation models can significantly simplify this process.
In summary, by opting to lease vertical transport systems, organizations not only but also acquire access to and the adaptability essential to fulfill various project requirements.

Enhanced Accessibility and Maneuverability
are designed for enhanced maneuverability, making them perfect for navigating tight and intricate environments. 'Their innovative design allows operators to easily navigate narrow spaces and bypass obstacles, which is particularly beneficial in open areas.'. Unlike traditional elevators, which may encounter difficulties in reaching certain elevations or spots, atrium systems excel in accessing hard-to-reach areas while ensuring .
The compact design of these elevators enables them to fit seamlessly into confined spaces, ensuring effective access without causing disruptions. This feature is not only a practical solution for but also plays a crucial role in enhancing safety and efficiency. As the need for more accessible and versatile elevation solutions increases, the flexibility of central void elevators positions them as a key player in .

Cost Efficiency and Time Savings
Leasing can offer significant monetary benefits and improve schedules. Typically, rental agreements encompass maintenance and operational support, which significantly mitigates downtime associated with equipment malfunctions. 'This proactive method not only guarantees that machinery is always in optimal working condition but also reduces interruptions during critical phases.'.
Choosing the suitable elevator can speed up the finishing of tasks, thereby lowering labor expenses and improving overall efficiency. This is especially crucial in endeavors with tight deadlines, where any delays can result in heightened costs. 'Based on industry insights, the demand for is increasing, suggesting that more companies acknowledge the advantages of utilizing this equipment to sustain a competitive advantage and enhance operations.'.
Furthermore, as Tim Yalich, Head of Motor Vehicle Strategy for Wolters Kluwer, noted, "American companies have demonstrated remarkable resilience and a robust appetite for spending and leasing equipment." This trend emphasizes a strong dedication to growth and innovation, which is essential in a landscape where adaptability can directly impact success and profitability. As such, utilizing not only but also aligns with broader industry trends aimed at fostering sustainable practices and improving operational outcomes.

Safety Advantages of Atrium Lifts
is a critical consideration in construction and maintenance projects, where the stakes are high and the environment can be unpredictable. stand out as a solution that prioritizes through a suite of advanced features designed to protect operators and bystanders alike. These elevators incorporate stability controls that ensure a secure and balanced operation, minimizing the risk of tipping over during use. provide an additional layer of security, allowing the lift to halt promptly in unexpected situations, which is crucial for avoiding accidents.
are another essential element, ensuring that workers are securely fastened while working at . This feature significantly diminishes the chances of falls, a common hazard in construction environments. Moreover, the dedication to protection goes beyond equipment characteristics; thorough training programs are vital. Proper training equips operators with the knowledge and skills to follow protocols efficiently, thereby enhancing workplace security.
In a market where security is becoming increasingly prioritized, companies like CanLift Equipment Ltd. are leading the way with innovative solutions and a robust fleet of machinery, including over 1,100 units tailored for diverse construction needs. Their growth, as reported recently, highlights the industry's shift toward prioritizing security and efficiency. Joe Gould, CanLift's Director of Business Development, highlighted that their growth-oriented vision not only concentrates on enhancing capabilities but also on promoting a culture of well-being. This to business ensures that remains at the forefront of operations, benefiting both workers and project outcomes.

Versatility and Adaptability for Various Projects
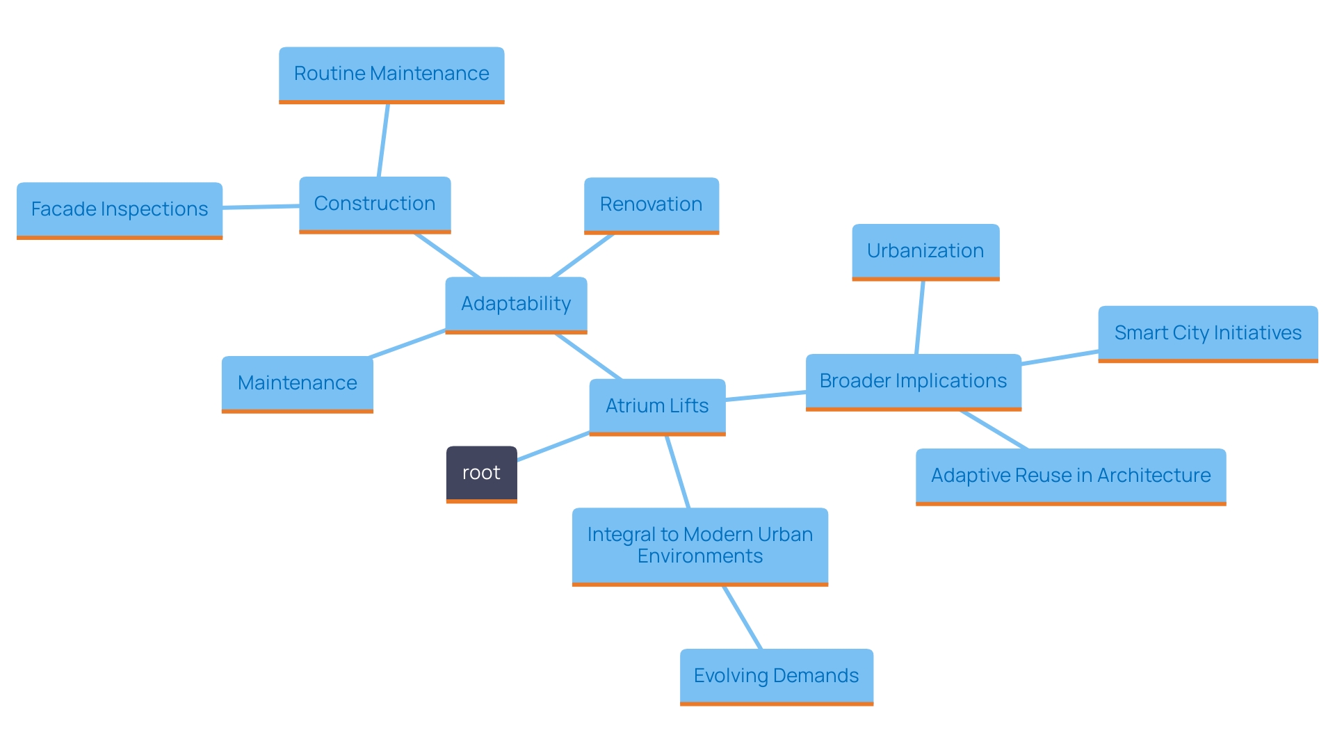
Atrium lifts stand out as highly adaptable equipment, making them invaluable across a spectrum of tasks in construction, renovation, and maintenance. Their design enables effective functioning in different situations, such as installing lighting in open spaces, conducting facade inspections, or performing routine maintenance in elevated areas.
This adaptability not only enhances efficiency of the work but also supports the trend of reimagining interior spaces to meet evolving demands. With urbanization leading to an increased number of high-rise buildings, the need for has never been greater. As cities grow upward, the incorporation of into project designs becomes crucial for guaranteeing prompt and efficient task completion.
Recent market trends show a growing reliance on , which align with the rise of smart city initiatives. Innovations such as artificial intelligence and the Internet of Things are changing how we manage building operations, including the use of . These advancements enable predictive maintenance and improved operational efficiency, ensuring that elevators remain safe and effective while adapting to the dynamic needs of modern urban environments.
Furthermore, the concept of emphasizes the importance of equipment that can evolve alongside building functions. As task specifications evolve, using the same vertical transport system across various phases not only simplifies processes but also extends the durability of both the structure's components and the equipment used. In this context, are not just tools; they are essential elements in the future of urban development and upkeep.

Choosing the Right Atrium Lift for Your Project
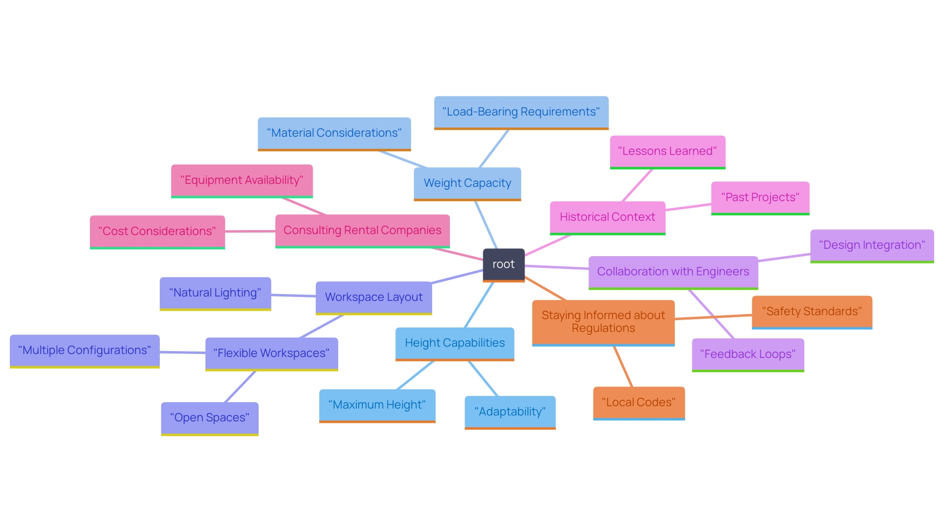
Choosing the appropriate atrium elevation is essential for enhancing your endeavor's effectiveness and safety. To make an informed choice, consider key factors such as , weight capacity, and unique features tailored to your specific tasks. Begin by thoroughly documenting the layout of your workspace; original floor plans can provide invaluable insights into structural limitations and possibilities. Collaboration with existing building engineers and management is essential to uncover any potential structural issues that may arise later on.
In addition to assessing the physical requirements, understanding the historical context of your building is important. This careful evaluation not only aids in choosing the suitable elevator but also assists you in making , particularly when transforming areas such as offices into apartments, which may necessitate inventive layout strategies.
Consulting with rental companies can further streamline this process. They can offer customized suggestions that align with your objectives and provide information on the latest models and technologies available in the market. For example, companies like CanLift Equipment Ltd. have demonstrated impressive growth by prioritizing product diversification and logistical efficiency, showcasing the importance of staying updated with industry advancements. This strategic approach can ensure that your enhances overall productivity and meets , particularly in complex environments.
Furthermore, it’s advantageous to stay informed about changing regulations, such as accessibility standards which, if ignored, could result in expensive modifications later on. Engaging with experts early in your planning can alleviate potential compliance issues, making the selection of your atrium lift not just a logistical decision, but a strategic one that contributes to the project's overall success.

Conclusion
Atrium lifts are essential tools in modern construction and maintenance, particularly in expansive environments. Their design allows for easy navigation of tight spaces and access to high ceilings, making them invaluable across various sectors.
Renting atrium lifts provides significant advantages, such as cost savings, access to the latest technology, and flexibility in equipment selection. This adaptability enables businesses to respond swiftly to changing project needs, maintaining a competitive edge.
Safety is a critical concern, and atrium lifts are equipped with advanced features like stability controls and emergency braking systems to protect operators and bystanders. Comprehensive training further ensures that operators are prepared to work safely in complex environments.
The versatility of atrium lifts allows for effective use in both new construction and maintenance tasks. As urbanization continues, incorporating these lifts into project plans is vital for meeting modern demands and enhancing efficiency.
Choosing the right atrium lift requires careful consideration of height capabilities and weight capacity. Consulting with experts and rental companies can streamline this process, ensuring that the selected lift meets safety standards and operational needs. By focusing on these aspects, businesses can effectively utilize atrium lifts to drive innovation and sustainability in their projects.
Frequently Asked Questions
What are atrium elevators?
Atrium elevators are advanced raising solutions designed specifically for buildings with atriums or large open spaces. Their unique design allows them to navigate complex environments, maneuvering around tight spaces and obstacles that conventional platforms may struggle with.
In which sectors are atrium elevators commonly used?
Atrium elevators are essential in various sectors, including construction, maintenance, and installation projects in both commercial and residential settings.
What tasks can be performed using atrium elevators?
These elevators enable workers to safely access high ceilings for critical tasks such as installations, repairs, and maintenance.
What advantages does leasing atrium elevators provide?
Leasing atrium elevators offers several benefits, including cost savings, access to the latest technology, and flexibility in selecting equipment for specific assignments.
How do atrium elevators enhance safety?
Atrium elevators prioritize safety with features such as stability controls to prevent tipping, emergency braking systems for quick stops, operator harnesses to secure workers, and thorough training programs for operators.
Why is the adaptability of atrium elevators important?
The adaptability of atrium elevators is crucial as they can function effectively in various tasks, such as installing lighting, conducting facade inspections, and performing maintenance in elevated areas.
How do atrium elevators relate to current market trends?
The demand for modernized vertical transportation systems is increasing, aligning with the rise of smart city initiatives and adaptive reuse in architecture, with innovations enhancing operational efficiency.
What factors should be considered when choosing an atrium elevator?
Key factors include height capabilities, weight capacity, unique features, workspace layout, historical context, and compliance with changing regulations.
How can consulting with rental companies benefit the selection process?
Rental companies can provide tailored suggestions that align with project objectives and offer insights on the latest models and technologies available.
What is the significance of companies like CanLift Equipment Ltd. in the atrium elevator market?
CanLift Equipment Ltd. exemplifies effective equipment deployment and strategic expansion, demonstrating a commitment to innovation and safety with a modern fleet and significant growth.
List of Sources
- What are Atrium Lifts and Their Applications?
- atkinsrealis.com (https://atkinsrealis.com)
- iands.design (https://iands.design/projects/adaptive-reuse-historic-renovation/article/33015752/asid-report-examines-the-rise-of-adaptive-reuse)
- machinedesign.com (https://machinedesign.com/webinars/webinar/55141594/optimizing-sensor-technologies-for-vertical-markets-expert-insights-for-design-engineers-across-three-industries)
- compositesworld.com (https://compositesworld.com/articles/top-10-compositesworld-news-items-of-2023?utm_source=twitter&utm_medium=social&utm_campaign=social23&utm_content=Explore202)
- manmonthly.com.au (https://manmonthly.com.au/combilift-secures-double-win-at-uk-engineering-manufacturing-awards-2024)
- benzinga.com (https://benzinga.com/pressreleases/23/11/g35975004/canlift-achieves-100-growth-rate-in-two-years-exhibits-scalability-in-a-competitive-market)
- atkinsrealis.com (https://atkinsrealis.com)
- Benefits of Atrium Lift Rentals
- manmonthly.com.au (https://manmonthly.com.au/atlas-copco-rental-launches-innovative-i-rent-platform-for-manufacturing-efficiency)
- nytimes.com (https://nytimes.com/2023/11/04/realestate/in-home-elevator-seniors.html)
- iands.design (https://iands.design/projects/adaptive-reuse-historic-renovation/article/33015752/asid-report-examines-the-rise-of-adaptive-reuse)
- athelas.com (https://athelas.com/insights/how-greater-los-angeles-orthopedics-leveraged-technology-to-turbo-charge-revenue-and-satisfy-patients)
- healthcatalyst.com (https://healthcatalyst.com/success_stories/patient-flow-the-queens-health-system?utm_source=LinkedIn&utm_medium=Social)
- athelas.com (https://athelas.com/insights/how-billing-became-a-revenue-amplifier-at-meier-marsh-pt)
- benzinga.com (https://benzinga.com/pressreleases/23/11/g35723435/elevator-market-size-worth-120-91-billion-globally-by-2030-exclusive-report-by-the-insight-partner)
- bobvila.com (https://bobvila.com/articles/home-elevators-rising-in-popularity?utm_campaign=socialflow&utm_source=twitter&utm_medium=social)
- commercialsearch.com (https://commercialsearch.com/news/whats-the-future-of-office-sior-conference-report)
- benzinga.com (https://benzinga.com/pressreleases/23/11/g35723435/elevator-market-size-worth-120-91-billion-globally-by-2030-exclusive-report-by-the-insight-partner)
- Enhanced Accessibility and Maneuverability
- arxiv.org (https://arxiv.org/abs/2401.14078)
- mdpi.com (https://mdpi.com/2075-5309/13/11/2779)
- arxiv.org (https://arxiv.org/abs/2408.07468)
- assistivetechnologyblog.com (https://assistivetechnologyblog.com/2023/11/honda-unione.html)
- new.mta.info (https://new.mta.info/accessibility/innovation)
- atkinsrealis.com (https://atkinsrealis.com)
- frontiersin.org (https://frontiersin.org/articles/10.3389/frobt.2023.1223946/full)
- arxiv.org (https://arxiv.org/abs/2311.00232)
- iands.design (https://iands.design/projects/adaptive-reuse-historic-renovation/article/33015752/asid-report-examines-the-rise-of-adaptive-reuse)
- atkinsrealis.com (https://atkinsrealis.com)
- Cost Efficiency and Time Savings
- iands.design (https://iands.design/projects/adaptive-reuse-historic-renovation/article/33015752/asid-report-examines-the-rise-of-adaptive-reuse)
- elfaonline.org (https://elfaonline.org/news-and-publications/industry-news/read/2024/08/14/wolters-kluwer-second-quarter-equipment-lease-finance-digital-transformation-index-shows-strongest-quarter-on-record)
- nytimes.com (https://nytimes.com/2023/11/04/realestate/in-home-elevator-seniors.html)
- aem.org (https://aem.org/not-found)
- tandfonline.com (https://tandfonline.com/doi/full/10.1080/15568318.2024.2317754)
- us.jll.com (https://us.jll.com/en/newsroom/us-and-canada-construction-industry-poised-for-growth)
- arxiv.org (https://arxiv.org/abs/2403.06103)
- benzinga.com (https://benzinga.com/pressreleases/23/11/g35723435/elevator-market-size-worth-120-91-billion-globally-by-2030-exclusive-report-by-the-insight-partner)
- Safety Advantages of Atrium Lifts
- benzinga.com (https://benzinga.com/pressreleases/23/11/g35975004/canlift-achieves-100-growth-rate-in-two-years-exhibits-scalability-in-a-competitive-market)
- gao.gov (https://gao.gov/products/gao-24-107303?utm_source=twitter&utm_medium=social&utm_campaign=pa_report)
- bls.gov (https://bls.gov/opub/ted/2023/2-8-million-workplace-injuries-and-illnesses-in-private-industry-in-2022-up-7-5-percent-from-2021.htm)
- bobvila.com (https://bobvila.com/articles/home-elevators-rising-in-popularity?utm_campaign=socialflow&utm_source=twitter&utm_medium=social)
- atkinsrealis.com (https://atkinsrealis.com)
- canadianmanufacturing.com (https://canadianmanufacturing.com/manufacturing/blackline-safety-announces-the-launch-of-a-safety-monitor-302832)
- benzinga.com (https://benzinga.com/pressreleases/23/11/g35975004/canlift-achieves-100-growth-rate-in-two-years-exhibits-scalability-in-a-competitive-market)
- canadianmanufacturing.com (https://canadianmanufacturing.com/manufacturing/bishop-lifting-acquires-oceanside-equipment-299625?utm_source=rss&utm_medium=rss&utm_campaign=bishop-lifting-acquires-oceanside-equipment)
- Versatility and Adaptability for Various Projects
- atkinsrealis.com (https://atkinsrealis.com)
- benzinga.com (https://benzinga.com/pressreleases/23/11/g35723435/elevator-market-size-worth-120-91-billion-globally-by-2030-exclusive-report-by-the-insight-partner)
- bobvila.com (https://bobvila.com/articles/home-elevators-rising-in-popularity?utm_campaign=socialflow&utm_source=twitter&utm_medium=social)
- archdaily.com (https://archdaily.com/1009775/how-to-make-the-most-of-double-height-ceilings-in-residential-architecture-explore-various-examples)
- iands.design (https://iands.design/projects/adaptive-reuse-historic-renovation/article/33015367/kovas-dan-sullivan-talks-optimization-for-adaptive-reuse)
- iands.design (https://iands.design/projects/adaptive-reuse-historic-renovation/article/33015752/asid-report-examines-the-rise-of-adaptive-reuse)
- atkinsrealis.com (https://atkinsrealis.com)
- Choosing the Right Atrium Lift for Your Project
- benzinga.com (https://benzinga.com/pressreleases/23/11/g35975004/canlift-achieves-100-growth-rate-in-two-years-exhibits-scalability-in-a-competitive-market)
- compositesworld.com (https://compositesworld.com/articles/top-10-compositesworld-news-items-of-2023?utm_source=twitter&utm_medium=social&utm_campaign=social23&utm_content=Explore202)
- aircargoweek.com (https://aircargoweek.com/geek-introduces-industrys-tallest-mobile-robot)
- revitalization.org (https://revitalization.org/article/guest-article-five-key-design-considerations-for-office-to-residential-conversions)
- forconstructionpros.com (https://forconstructionpros.com/business/construction-safety/article/22879790/charles-taylor-engineering-technical-services-making-sense-of-complex-accessibility-regulations)
- valin.com (https://valin.com/resources/blog)
- atkinsrealis.com (https://atkinsrealis.com)
- iands.design (https://iands.design/projects/adaptive-reuse-historic-renovation/article/33015752/asid-report-examines-the-rise-of-adaptive-reuse)
- iands.design (https://iands.design/projects/adaptive-reuse-historic-renovation/article/33015367/kovas-dan-sullivan-talks-optimization-for-adaptive-reuse)
- nytimes.com (https://nytimes.com/2023/11/04/realestate/in-home-elevator-seniors.html)
- csemag.com (https://csemag.com/articles/adaptability-and-sustainability-important-trends-in-office-building-design)
- arxiv.org (https://arxiv.org/abs/2401.14078)
- gao.gov (https://gao.gov/products/gao-24-106730?utm_medium=social&utm_source=twitter&utm_campaign=usgao%7C)