Key Highlights:
- Rental heaters provide a cost-effective solution for temporary heating needs on construction sites, avoiding high initial purchase costs.
- 44.3% of contractors find leasing equipment more financially sensible than buying.
- Leasing costs for heating units are expected to be lower than ownership expenses, which include maintenance and storage.
- Rental contracts often include maintenance services, reducing the burden on project managers.
- Case studies show that renting can significantly reduce costs during peak seasons.
- Challenges of rental heaters include equipment failure, which can lead to costly delays and impact project timelines.
- Hidden fees and unclear leasing terms can increase unexpected costs, necessitating thorough research on leasing companies.
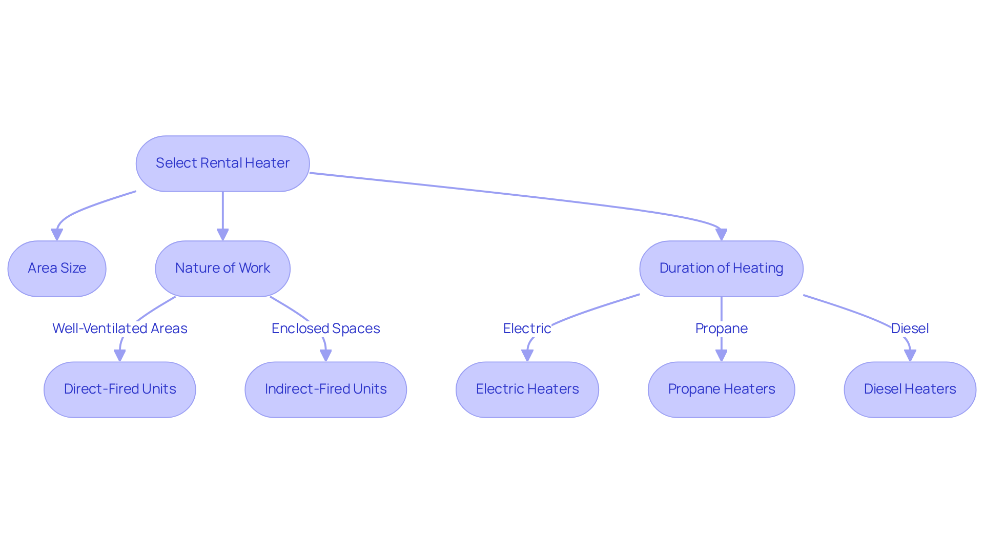
- Selecting the right rental heater involves understanding project-specific heating needs, such as area size and type of work.
- Different heater types, such as direct-fired and indirect-fired units, serve specific environments and requirements.
- A well-defined lease agreement should outline terms, responsibilities, and penalties to minimise conflicts and ensure smooth operation.
Introduction
Rental heaters have become a pivotal solution for construction projects, providing a flexible and cost-effective option for temporary heating needs. By opting to rent instead of purchase, companies can significantly lower upfront expenses and enhance operational efficiency.
However, this approach does come with its own set of challenges. The risk of equipment failure and the possibility of hidden fees can complicate the rental process.
So, how can managers maximize the advantages of rental heaters while steering clear of costly mistakes? By exploring best practices for selecting, utilizing, and managing rental heaters, companies can pave the way for improved efficiency and savings on the job site.
Leverage the Benefits of Rental Heaters for Cost Efficiency
Rental heaters provide a flexible and cost-effective option for meeting temporary heating needs on construction sites. By opting to rent instead of purchase, companies can sidestep the significant initial costs associated with acquiring heating machinery. Notably, 44.3% of contractors reported that leasing equipment is more financially sensible than buying, underscoring the economic benefits of rental options. Moreover, the typical leasing cost for heating units in construction projects in 2026 is expected to be significantly lower than the total expenses tied to ownership, which includes maintenance, storage, and depreciation.
Additionally, rental contracts often encompass maintenance and support services, alleviating the burden on managers. For example, a construction site requiring warmth for just a few months can realize substantial savings by renting a unit rather than investing in a permanent solution. This approach not only enhances cost efficiency but also allows for the selection of appliances tailored to specific needs, optimizing energy use and minimizing waste.
Case studies illustrate that construction firms, such as a contractor in northern Saskatchewan needing heavy-duty lifts for a seasonal mining project, have successfully reduced costs by renting heaters during peak seasons, demonstrating the practicality of this strategy. As noted by Papé Group, "Renting tools tends to be the best choice when the undertaking is short-term, uncertain, or when you’re trying something new." By utilizing rental heaters, companies can maintain operational flexibility while fostering a more sustainable approach by avoiding unnecessary purchases.

Assess the Drawbacks of Rental Heaters to Mitigate Risks
Leased warmers offer significant advantages, but they also present challenges that can impact timelines and budgets. A primary concern is equipment failure, which often leads to costly delays. Managers have reported that inadequate heating solutions can extend timelines, with delays from leased machinery failures sometimes lasting several days. In larger or specially designed areas, leased warmers may struggle to meet specific heating requirements, complicating task execution. Industry insights indicate that downtime for essential machinery can exceed $1 million per day, highlighting the financial ramifications of heater failures.
Additionally, hidden fees and ambiguous terms in leasing contracts can lead to unexpected costs, increasing financial strain on projects. As one manager noted, "the expense of equipment inactivity is much higher than most leasing teams believe." To mitigate these risks, managers should conduct thorough research on leasing companies, focusing on customer reviews and feedback. It is crucial to ensure that all terms are clearly defined in the lease agreement to avoid misunderstandings. By proactively addressing these common pitfalls, teams can enhance their operational efficiency and ensure a smooth heating process, ultimately safeguarding timelines and budgets.

Select the Right Rental Heater for Your Specific Project Requirements
Selecting the right rental heaters requires a thorough understanding of your project's specific heating needs. Key factors to consider include:
- The size of the area to be heated
- The nature of the work being performed
- The duration for which heating is necessary
For example, direct-fired units are well-suited for well-ventilated outdoor locations, delivering high-output warmth efficiently. Conversely, indirect-fired devices are preferable for enclosed spaces, as they provide clean, dry warmth without combustion byproducts, which is crucial for maintaining indoor air quality.
Moreover, the choice of fuel-whether electric, propane, or diesel-can significantly impact both cost and efficiency. Electric devices, for instance, are ideal for environments where emissions or fuel storage pose challenges, offering silent and clean operation.
Consulting with firms that provide rental heaters can offer valuable insights into the best heating solutions tailored to your project's specific requirements. By carefully selecting the appropriate heater, you can ensure optimal performance and comfort for your team, ultimately boosting productivity on the job site.

Establish Clear Rental Agreements to Avoid Future Complications
A well-defined lease agreement is essential for a successful leasing experience. It should clearly outline the terms of use, responsibilities for maintenance, and procedures for returning the items. Key elements to include are:
- Lease duration
- Payment terms
- Any penalties for late returns or damages
Additionally, it is crucial to specify the duties of both the leasing firm and the renter regarding equipment upkeep and safety adherence. By ensuring that all parties understand their responsibilities, the likelihood of conflicts can be minimized, and the leasing process can operate smoothly. Regular communication with the rental company can also help address any concerns that arise during the rental period, fostering a collaborative relationship.

Conclusion
Maximizing efficiency with rental heaters relies on understanding their financial benefits and operational flexibility. Opting to rent heating equipment instead of purchasing it allows companies to significantly lower upfront costs and sidestep the long-term expenses tied to ownership, such as maintenance and depreciation. This strategic choice not only improves budget management but also enables tailored solutions that cater to specific project needs, ultimately promoting a more sustainable operational model.
Key insights discussed throughout the article include:
- The importance of selecting the right rental heater based on project requirements
- The potential drawbacks of equipment failure and hidden fees
- The necessity of establishing clear rental agreements
Each of these factors is crucial in ensuring that the use of rental heaters is both effective and cost-efficient, helping to mitigate risks while enhancing productivity on job sites.
In light of these considerations, it is evident that careful planning and informed decision-making are essential when utilizing rental heaters. Companies are encouraged to conduct thorough research, consult with rental firms, and prioritize clear communication in their agreements. By doing so, they can leverage the advantages of rental heaters while minimizing potential pitfalls, ultimately leading to more efficient and successful project execution.
Frequently Asked Questions
What are the main benefits of rental heaters for construction sites?
Rental heaters provide a flexible and cost-effective solution for temporary heating needs, allowing companies to avoid significant initial costs associated with purchasing heating machinery.
How do rental heaters compare to purchasing in terms of cost?
Renting is often more financially sensible than buying, as 44.3% of contractors reported. The typical leasing cost for heating units is expected to be lower than the total expenses related to ownership, which includes maintenance, storage, and depreciation.
What additional services do rental contracts typically include?
Rental contracts often include maintenance and support services, which help alleviate the burden on managers.
How can renting heaters lead to savings for construction projects?
Renting heaters for a few months can lead to substantial savings compared to investing in a permanent solution, especially for projects with short-term heating needs.
Can you provide an example of a company benefiting from renting heaters?
A contractor in northern Saskatchewan successfully reduced costs by renting heaters during a seasonal mining project, demonstrating the practicality of this strategy.
What is the general recommendation for renting tools according to Papé Group?
Papé Group advises that renting tools is the best choice when the project is short-term, uncertain, or when trying something new.
How does renting heaters contribute to operational flexibility and sustainability?
By utilizing rental heaters, companies maintain operational flexibility and foster sustainability by avoiding unnecessary purchases.
List of Sources
- Leverage the Benefits of Rental Heaters for Cost Efficiency
- Construction Equipment Rental vs. Buying (https://credencegroup.ca/construction-equipment-rental-vs-buying)
- EquipmentWatch report sheds light on equipment buying, renting (https://equipmentworld.com/market-pulse/article/15671508/equipmentwatch-report-sheds-light-on-equipment-buying-renting)
- How Renting vs. Buying Equipment Affects Your Project Budget (https://pape.com/our-company/blog/how-renting-vs-buying-equipment-affects-your-project-budget)
- SHOULD YOU BUY OR RENT CONSTRUCTION EQUIPMENT? (https://cat.com/en_US/articles/for-owners/buying-versus-renting-construction-equipment.html)
- United States Heater Rental Market Size 2026 | Digital Solutions, AI & Scope Trends 2033 (https://linkedin.com/pulse/united-states-heater-rental-market-size-2026-digital-solutions-yl3of)
- Assess the Drawbacks of Rental Heaters to Mitigate Risks
- Equipment Damage, Failure, Replacement Costs & Project Delays (https://blog.cicb.com/equipment-damage-failure-replacement-costs-project-delays)
- How Equipment Downtime Quietly Destroys Construction Budgets (https://nationaldispatching.com/Equipment-Downtime-Destroys-Construction-Budgets)
- The Real Cost of Equipment Downtime in Construction Rentals (And Why Most Businesses Underestimate It) (https://antmyerp.com/en/blogs/the-real-cost-of-equipment-downtime-in-construction-rentals-and-why-most-businesses-underestimate-it)
- Heavy Equipment Downtime Costs Hit $80 Billion in 2025 as Powertrain Failures Surge - HMS (https://hydromechanical.com/heavy-equipment-powertrain-failure-costs-downtime-2025)
- How Project Delays Cost Millions & How to Prevent Them (https://trangistics.com/blog/from-minutes-to-millions-the-financial-impact-of-construction-delays)
- Select the Right Rental Heater for Your Specific Project Requirements
- Construction Heaters: Keeping Jobsites Productive All Winter Long (https://starequip.com/blog/construction-heaters-keeping-jobsites-productive-all-winter-long--105213)
- Construction Equipment Rental Market Statistics 2025-2034 (https://statifacts.com/outlook/us-construction-equipment-rental-market)
- Energy Information Administration (EIA)- Commercial Buildings Energy Consumption Survey (CBECS) (https://eia.gov/consumption/commercial)
- Statistics | AHRI (https://ahrinet.org/analytics/statistics)
- Heater Rental Market Size 2026 | Drivers, AI Trends & Competitive Outlook 2033 (https://linkedin.com/pulse/heater-rental-market-size-2026-drivers-ai-trends-wc43c)
- Establish Clear Rental Agreements to Avoid Future Complications
- Construction Equipment Rental Market Statistics 2025-2034 (https://statifacts.com/outlook/us-construction-equipment-rental-market)
- Construction Equipment Rental Services: How the Sector is Redefining Project Dynamics (https://blog.alliedmarketresearch.com/construction-equipment-rentals-trends-2645)
- 10 quotes of inspiration for aspirational landlords (https://rentcover.com.au/info-centre/10-quotes-to-inspire-landlords)
- How to Deal with Late Returns When You're an Equipment Rental Business (https://mcsrentalsoftware.com/us/resources/blog/how-to-deal-with-late-returns-when-youre-an-equipment-rental-business)
- Mistakes to Avoid When Renting Equipment | Gregory Poole (https://gregorypoole.com/navigating-the-rental-landscape-common-mistakes-to-avoid-when-renting-construction-equipment)