Introduction
Renting compaction equipment can be a game-changer for construction projects, offering increased efficiency and cost-effectiveness. This approach aligns with the latest industry trends, emphasizing advanced technologies and sustainable practices. By opting for rentals, contractors can access a wide range of compaction equipment tailored to their project needs, ensuring precision and adherence to specifications.
The flexibility of rentals allows for equipment lineup adjustments as projects evolve, without the burden of owning and storing a large fleet. Maintenance and repairs are the responsibility of the rental company, minimizing the risk of project delays due to equipment downtime. Staying current with technological advancements is made easier with rentals, as companies often update their fleets with the latest models.
Overall, rental services offer a strategic choice for optimizing operations, managing costs, and maintaining a competitive edge in the construction industry.
Benefits of Renting Compaction Equipment
Choosing the use of compaction and vibratory machinery can greatly enhance the effectiveness and cost-efficiency of construction endeavors. With leasing services, you gain the a large amount at the beginning for machinery acquisition, which is especially advantageous for temporary or occasional requirements. This approach aligns with the latest industry trends, where leading suppliers like Heidelberg Materials emphasize the integration of in construction.
By selecting from a diverse inventory of , contractors can accurately identify the precise tools needed for their unique demands, ensuring accuracy and compliance with project specifications. The adaptability provided by leasing implies that as a undertaking develops, likewise can the gear lineup, without the responsibility of possessing and putting away an extensive armada.
Additionally, the obligation for upkeep and fixes lies with the leasing organization, reducing the possibility of delays in the undertaking because of machinery outages and ensuring that the apparatuses are in optimal operational state. This is a crucial consideration, as even minor setbacks in equipment performance can lead to significant project timeline disruptions.
Keeping up-to-date with is also facilitated by the option to borrow. Companies often update their fleets with the latest models boasting improved features and efficiencies, offering contractors the opportunity to leverage cutting-edge technology without the long-term investment.
Considering these advantages, it's apparent why services for are a strategic option for individuals in the aiming to optimize their operations while managing expenses and maintaining a competitive advantage.
Selecting the Right Rental Partner
Locating a dependable compaction plate and vibratory machinery leasing service is vital for the seamless functioning of your construction endeavors. When selecting a , prioritize a company with a and , as positive experiences from others can be a testament to the service you can expect. A wide selection of equipment ensures that you can find the appropriate tools for your specific needs, while the condition of the equipment is crucial; only rent from companies that offer .
Rental terms and costs are also factors to weigh carefully. Look for transparent pricing and fair terms that align with your endeavor budget and timeline. can greatly streamline your project logistics, saving precious time and resources. In addition, a company that provides for renting equipment is invaluable, offering peace of mind with on-call assistance for any equipment-related issues.
Consider case studies like that of IFCO, which emphasize the significance of selecting a partner with a proven track record and a customer-centric approach. Similarly, brands like Spotify have set industry benchmarks by focusing on exceptional content and user experience, principles that can be applied when choosing a service. Moreover, as the commercial vehicle market adapts to more cash buyers and quicker sales cycles, it reflects a broader trend towards efficiency and reliability that your partner should also embody.
In summary, your ideal leasing associate should have a sterling reputation, a comprehensive and well-maintained equipment roster, , convenient logistics, and outstanding customer support. By carefully evaluating these aspects, you can ensure a rental experience that contributes positively to your endeavor's success.

Preparing the Area for Compaction
When it comes to ensuring for , meticulous preparation is crucial. Start by removing any debris or unwanted materials that could hinder the process of compacting. Next, thoroughly assess the and determine the necessary consolidation needs. This will direct your selection of tools and the amount of work needed for adequate compression. It's advisable to compact soil in layers, particularly for extensive areas, gradually adding material and compacting it to achieve the .
Adjusting the soil's moisture is also vital for , as moist soil typically compacts more efficiently than dry soil. Adhering to the manufacturer's guidelines and utilizing recommended techniques is essential for the equipment in use. Throughout the process, regularly inspect the compacted area to ensure uniform density and make adjustments as needed.
This is supported by recent studies, such as the vermifiltration research at the Equilibre cooperative in Geneva, illustrating the importance of understanding and optimizing environmental factors for successful outcomes. These findings, along with projected growth in the construction industry, despite economic challenges as reported by Glenigan's UK Construction Industry Forecast, emphasize the need for continuous improvement in task preparation and execution. Furthermore, the Autumn Statement 2023's emphasis on growth and development within the construction sector further highlights the importance of utilizing advanced, efficient, and cost-effective approaches in management of tasks.
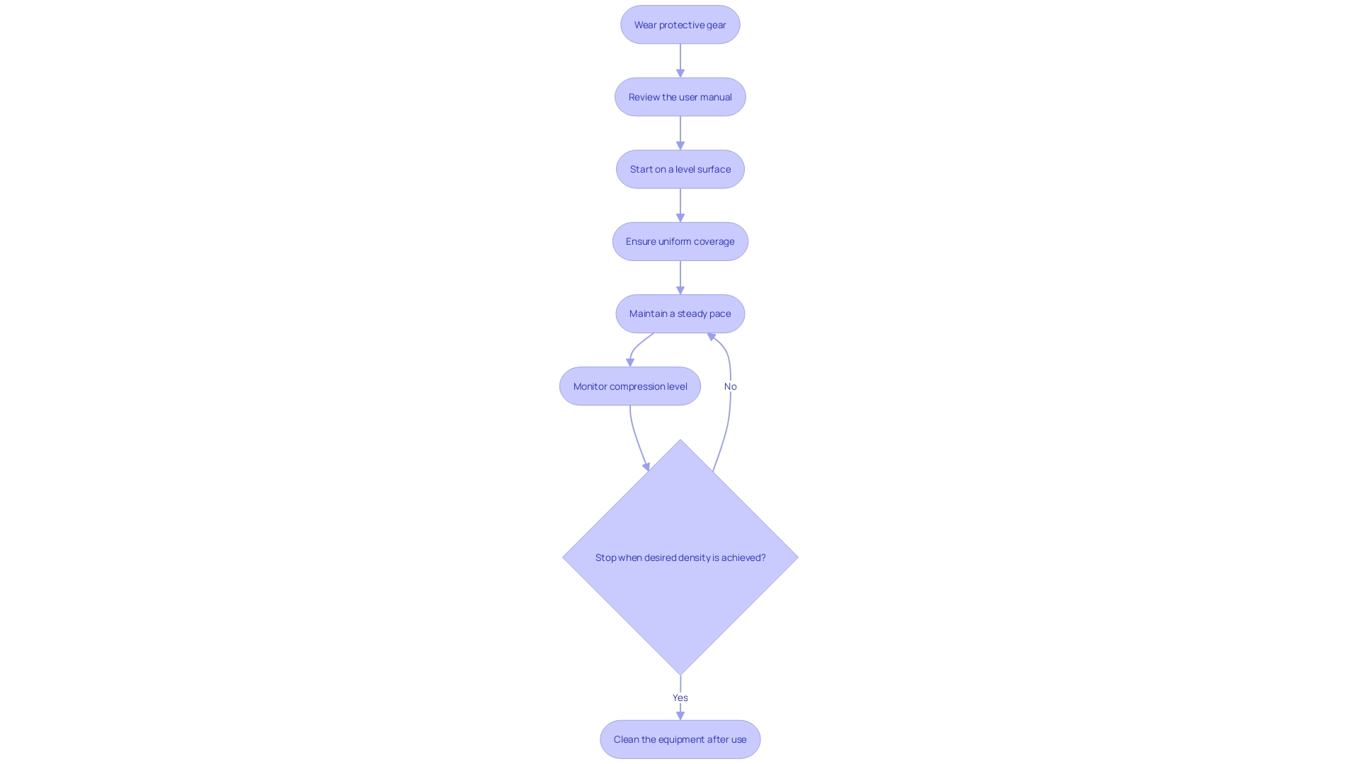
Operating a Plate Compactor Effectively
Becoming proficient in operating a is crucial to attain , a vital element of every . To ensure , adhere to these guidelines:
- Personal safety is paramount. Always wear protective gear such as gloves, safety glasses, and hearing protection to guard against potential job site hazards.
- Knowledge of your equipment is key. Prior to operation, thoroughly review the user manual to become well-acquainted with your 's features and operational controls.
- Starting correctly sets the tone. Begin the compression procedure on a level and steady surface to uphold equilibrium and encourage uniform soil compression.
- Ensure uniform coverage. Each pass of the compactor should overlap the previous by about 50% to guarantee consistent soil density throughout the work area.
- Speed control is critical. Maintain a to avoid under-compaction; too rapid movement can lead to unsatisfactory soil density.
- Recognize when to stop. Excessive compression is counterproductive and can damage the soil structure. Monitor the compression level closely and stop operation once the desired density is achieved.
- is non-negotiable. After each use, clean the plate compactor thoroughly to prevent material buildup that can impair future performance.
By following these guidelines, you'll not only but also ensure each project meets the highest standards of quality and efficiency.

Maintenance and Troubleshooting Tips for Rental Equipment
To guarantee that your compaction plate and , it is essential to adopt a comprehensive . after use is necessary to prevent dirt and debris from hindering functionality. Regular lubrication, as specified by the manufacturer, is vital for smooth operations. Be proactive with inspections, looking for wear or potential issues that could lead to .
When problems occur, it's crucial to promptly communicate with the to organize repairs or replacements, thereby minimizing disruption to your undertaking. Understanding for your machinery can help you swiftly resolve minor issues, keeping your project on track. Furthermore, in a safe, moisture-free setting will safeguard it from harm and stealing, guaranteeing its readiness for utilization when required. Finally, returning the items in the condition they were received is not only respectful but also avoids any extra fees.
Implementing such a diligent maintenance approach aligns with findings from a Sapio Research survey, which indicated that 92% of maintenance decision-makers reported increased uptime due to maintenance, with 38% noting an improvement of at least a quarter. Moreover, three-quarters of the respondents acknowledged that reliability enhances business reputation, financial performance, and compliance with contractual obligations. This emphasizes the significance of upkeep in not only safeguarding machinery but also adding to the overall triumph and standing of your construction endeavors.

Common Mistakes to Avoid in Compaction
To guarantee the reliability and durability of any , skillful handling of equipment for consolidation is crucial. By avoiding several typical mistakes, you can significantly improve the result of your .
- Inadequate Compression Effort: Neglecting to apply the necessary force for compression can result in a range of structural issues in the future due to insufficient soil density. This oversight compromises the stability of the base, risking future complications.
- Inappropriate Selection of Machinery: Choosing a compacting device that is unsuitable for the given task can have counterproductive consequences. Whether it's using a machine that is too large or too small for the area, the can result in inadequate compression or even damage the material. Neglecting to control soil moisture: The moisture level in the soil is a critical factor for . Neglecting the necessity to modify the moisture level can hinder the consolidation procedure. Both excessive and inadequate moisture can hinder your efforts to compress.
- Insufficient Site Readiness: The readiness stage is crucial to achieving effective consolidation. Neglecting to clear away rubble or adequately evaluate the soil conditions can impact the consistency and efficiency of the consolidation.
- Ignoring : The significance of adhering to safety protocols cannot be overstated. Ignoring safety measures not only puts personnel at risk but can also result in substantial delays and financial consequences.
- Over-Packing: Overzealous packing efforts can be just as harmful as insufficient ones. Over-compaction can lead to material degradation, decreased permeability, and needless increases in costs.
- Lack of Proper : Employing incorrect s can result in uneven compaction, leading to a compromised foundation that can have far-reaching consequences for the stability of the structure.
Mitigating these errors not only ensures a robust foundation for your but also contributes to the efficiency and safety of your site operations.
Conclusion
Renting compaction equipment offers increased efficiency and cost-effectiveness for construction projects. Contractors can access a wide range of equipment tailored to their needs without the burden of owning a large fleet. Maintenance and repairs are handled by the rental company, minimizing project delays.
Staying current with technological advancements is easier through rentals. Overall, rental services provide a strategic choice for optimizing operations, managing costs, and staying competitive in the construction industry.
When selecting a rental partner, prioritize reputation, equipment availability, transparent pricing, convenient logistics, and outstanding customer support. These factors contribute to a positive rental experience and project success.
Meticulous preparation, including clearing the area, assessing soil moisture, and compacting in layers, ensures effective compaction. Following guidelines for operating a plate compactor, such as personal safety, proper starting, uniform coverage, and speed control, leads to optimal results. Regular maintenance and prompt communication with the rental company are crucial for equipment performance and project continuity.
Avoiding common compaction mistakes, such as insufficient effort, improper equipment selection, neglecting soil moisture, inadequate site preparation, ignoring safety, over-compaction, and improper technique, ensures the integrity and longevity of construction projects.
In conclusion, renting compaction equipment provides efficiency and cost-effectiveness. Selecting the right rental partner, preparing the area, operating equipment effectively, maintaining equipment, and avoiding common mistakes are essential for successful outcomes. By following these guidelines, contractors can optimize operations, manage costs, and stay competitive in the construction industry.
Frequently Asked Questions
What are the benefits of renting compaction equipment?
Renting compaction equipment offers financial benefits such as not needing to invest a large amount upfront, flexibility to change equipment as a project evolves, and reduces the responsibility of maintenance and repairs. It also allows contractors to stay up-to-date with the latest technological advancements without long-term investments.
Why is it important to select the right rental partner for compaction equipment?
Choosing the right rental partner is crucial for quality assurance, customer satisfaction, appropriate tool selection, cost management, and efficient logistics. A good partner will offer well-maintained machinery, transparent pricing, efficient delivery and pickup, and robust customer support.
How should I prepare the area for compaction?
To prepare an area for compaction, remove debris, assess soil moisture content, select the right tools, and compact soil in layers to achieve the target density. Adjust soil moisture as needed and ensure uniform density across the compacted area.
What guidelines should I follow to operate a plate compactor effectively?
When operating a plate compactor, prioritize personal safety with protective gear, become familiar with the equipment's manual, start on a level surface, ensure uniform coverage, maintain a steady pace, avoid over-compaction, and maintain the equipment after each use.
What are some maintenance and troubleshooting tips for rental equipment?
Maintain rental equipment by cleaning after use, lubricating as specified by the manufacturer, being proactive with inspections, communicating with the rental company for repairs, understanding basic troubleshooting methods, storing machinery properly, and returning it in good condition.
What common mistakes should I avoid in compaction?
Avoid mistakes such as inadequate compression effort, selecting inappropriate machinery, neglecting soil moisture control, insufficient site preparation, ignoring safety precautions, over-packing, and using incorrect compaction techniques. Avoiding these mistakes ensures a strong foundation and efficient site operations.
Who are some of the leading suppliers in the construction industry mentioned in the article?
Leading suppliers mentioned in the article include Heidelberg Materials, which emphasizes integrating advanced technologies and sustainable practices.
What can I learn from case studies like that of IFCO and Spotify mentioned in the article?
Case studies like IFCO and Spotify highlight the importance of selecting a partner with a proven track record and a customer-centric approach, setting industry benchmarks by focusing on exceptional content and user experience.
How does renting compaction equipment align with current trends in the construction industry?
Renting compaction equipment aligns with trends such as technological integration, sustainable practices, and the move towards financial efficiency and competitive advantage within the construction sector.
What role does maintenance play according to the Sapio Research survey?
The Sapio Research survey indicates that maintenance plays a crucial role in machinery uptime, reliability, and contributes to the overall success and reputation of construction endeavors.
List of Sources
- Benefits of Renting Compaction Equipment
- themanufacturer.com (https://www.themanufacturer.com/articles/daily-manufacturing-news-digest-the-industry-stories-you-should-be-aware-of-today-09-10-2023/)
- infomeddnews.com (https://infomeddnews.com/at-compamed-tekniplex-healthcare-to-highlight-multilayer-tubing-and-pvc-alternatives-among-other-solutions/)
- heidelbergmaterials.co.uk (https://www.heidelbergmaterials.co.uk/en)
- ouster.com (https://ouster.com/insights/case-studies/dunakontroll?utm_source=Company+Referral&utm_medium=Organic-Social)
- ers.usda.gov (https://www.ers.usda.gov/data-products/food-dollar-series)
- kiplinger.com (https://www.kiplinger.com/real-estate/cost-segregation-real-estate-businesses-that-can-benefit)
- smallbiztrends.com (https://smallbiztrends.com/2024/02/best-air-compressor.html)
- aol.com (https://www.aol.com/renting-vs-buying-house-164940659.html)
- lifehacker.com (https://lifehacker.com/home/best-places-to-rent-tools-and-equipment)
- Selecting the Right Rental Partner
- elfaonline.org (https://www.elfaonline.org/news-and-publications/industry-news/read/2023/12/05/mitsubishi-hc-capital-america-highlights-2024-trends-for-equipment-finance-industry)
- dpreview.com (https://www.dpreview.com/articles/8067381772/lensrentals-most-rented-cameras-lenses-2023)
- app.airdna.co (https://app.airdna.co/data/register)
- jdpower.com (https://www.jdpower.com/business/press-releases/2024-us-vehicle-dependability-study-vds)
- smallbiztrends.com (https://smallbiztrends.com/2023/12/car-rental-app.html)
- tirecomp.com (https://www.tirecomp.com)
- rackspace.com (https://www.rackspace.com/case-studies/ifco)
- mux.com (https://www.mux.com/case-studies/spotify?utm_source=twitter&utm_medium=social&utm_campaign=launch-week-wi24)
- ooodles.com (https://www.ooodles.com/)
- housingwire.com (https://www.housingwire.com/articles/how-to-work-more-effectively-with-vendors-and-affiliates/)
- icemortgagetechnology.com (https://www.icemortgagetechnology.com/blog/what-borrowers-want-series-episode-4-partner-network)
- home.sandvik (https://www.home.sandvik/en/about-us/business-areas/sandvik-mining-and-rock-solutions)
- miami.gov (https://www.miami.gov/My-Government/Departments/Solid-Waste)
- Preparing the Area for Compaction
- rpc.co.uk (https://www.rpc.co.uk/perspectives/construction/the-week-that-was-24-november-2023/)
- eawag.ch (https://www.eawag.ch/en/info/portal/news/news-detail/treat-wastewater-in-an-environmentally-sustainable-way-with-worms/)
- record.umich.edu (https://record.umich.edu/articles/campus-farm-experiments-with-composting-stadium-waste/)
- constructionspecifier.com (https://www.constructionspecifier.com/back-to-basics-the-four-steps-to-creating-effective-concrete/?utm_content=buffer36a92&utm_medium=social&utm_source=twitter&utm_campaign=editorial)
- nfpa.org (https://www.nfpa.org/education-and-research/wildfire/preparing-homes-for-wildfire)
- wateronline.com (https://www.wateronline.com/doc/fortify-your-stormwater-systems-for-hurricanes-and-heavy-rain-0001)
- Operating a Plate Compactor Effectively
- fanucamerica.com (https://www.fanucamerica.com/case-studies/performance-composites)
- labconscious.com (https://www.labconscious.com/blog/the-first-pla-plastic-tissue-culture-plates?utm_source=New+England+Biolabs&utm_content=1708696802)
- themanufacturer.com (https://www.themanufacturer.com/articles/daily-manufacturing-news-digest-the-industry-stories-you-should-be-aware-of-today-241023/)
- smallbiztrends.com (https://smallbiztrends.com/2024/02/best-air-compressor.html)
- manmonthly.com.au (https://www.manmonthly.com.au/compressor-for-any-challenge/)
- pneumatictips.com (https://www.pneumatictips.com/compressed-air-fail-extra-heat/)
- smallbiztrends.com (https://smallbiztrends.com/2024/02/best-air-compressor.html)
- Maintenance and Troubleshooting Tips for Rental Equipment
- crestron.com (https://www.crestron.com/News/Case-Studies/2022/Hotel-Bania-Thermal-Ski)
- elliott.org (https://www.elliott.org/the-troubleshooter/help-hertz-hit-me-with-an-850-repair-bill-six-months-after-i-returned-my-rental-car/)
- assemblymag.com (https://www.assemblymag.com/articles/98492-effective-condition-monitoring-a-practical-guide-for-maintenance-technicians)
- nytimes.com (https://www.nytimes.com/2023/11/16/travel/rental-cars-know-the-pitfalls.html)
- iot-analytics.com (https://iot-analytics.com/predictive-maintenance-market/)
- canadianmanufacturing.com (https://www.canadianmanufacturing.com/manufacturing/abb-survey-reveals-unplanned-downtime-costs-295471/?utm_source=rss&utm_medium=rss&utm_campaign=abb-survey-reveals-unplanned-downtime-costs)
- datacenterknowledge.com (https://www.datacenterknowledge.com/design/hardware)
- multifamilydive.com (https://www.multifamilydive.com/)
- inc.com (https://www.inc.com/dan-furman/why-now-is-right-time-for-equipment-investment.html)
- confessionsoftheprofessions.com (https://confessionsoftheprofessions.com/3-common-mistakes-to-avoid-in-heavy-duty-equipment-handling-2/)
- pneumatictips.com (https://www.pneumatictips.com/compressed-air-fail-happy-ending/)
- assemblymag.com (https://www.assemblymag.com/articles/98119-tips-for-tooling-feeder-bowls)
- Common Mistakes to Avoid in Compaction
- cockroachlabs.com (https://www.cockroachlabs.com/blog/true-tales-survival-usps/)
- ft.com (https://www.ft.com/content/db864323-5b68-402b-8aa5-5c53a309acf1)
- confessionsoftheprofessions.com (https://confessionsoftheprofessions.com/3-common-mistakes-to-avoid-in-heavy-duty-equipment-handling-2/)
- smallbiztrends.com (https://smallbiztrends.com/2024/01/farm-equipment-suppliers.html)
- muratbuffalo.blogspot.com (http://muratbuffalo.blogspot.com/2023/10/hints-for-distributed-systems-design.html)
- dev.to (https://dev.to/tutunak/terraform-expertise-valuable-takeaways-from-years-in-production-2pb1)
- infomeddnews.com (https://infomeddnews.com/at-compamed-tekniplex-healthcare-to-highlight-multilayer-tubing-and-pvc-alternatives-among-other-solutions/)
- igrownews.com (https://igrownews.com/cubicfarms-latest-news/)