Introduction
Opting for concrete pump rentals can revolutionize construction projects by improving efficiency, streamlining workflow, and reducing reliance on manual labor. With the precision offered by concrete pumps, construction managers can ensure accurate placement of concrete, leading to a more uniform quality of the finished structure. Additionally, concrete pump rentals provide a level of control that traditional pouring methods lack, making them reliable solutions in the face of unpredictable weather conditions.
As the construction industry faces economic challenges and the need for sustainable practices, concrete pump rentals emerge as strategic solutions to enhance project efficiency and quality. By choosing the right concrete pump for the project's specific needs, embracing real-time monitoring technology, and implementing effective communication protocols, construction managers can maximize productivity and achieve successful outcomes. Furthermore, considering long-term rentals and selecting the right rental provider are crucial decisions for maintaining operational efficiency.
Whether it's through specialized equipment and attachments or evaluating the financial considerations of renting versus owning, the use of concrete pump rentals can have a significant impact on construction projects.
Benefits of Concrete Pump Rental
Opting for for pouring cement can enhance the efficiency of , a benefit that is becoming increasingly crucial in an industry faced with delays and economic challenges. The precision offered by enables a more , allowing for the accurate placement of concrete and diminishing the reliance on manual labor. This not only speeds up the building process but also guarantees a more consistent quality of the finished structure. As an extra benefit, it decreases the wastage of materials, aligning with the modern push towards .
When faced with that can lead to significant , the dependability of cement pumps stands out. They offer a degree of control that is impossible to achieve with conventional pouring techniques, which is especially advantageous given the influence that weather can have on project schedules. The use of weather-resistant materials like precast substances, often incorporated in rental services, further mitigates weather-related setbacks.
The building industry is changing with predictions indicating a cautious private sector investment and a potential slowdown in the housing market. Despite these hurdles, the industry is expected to witness growth in the coming years. In this context, rentals for transferring liquid material emerge as a strategic solution to enhance the effectiveness and quality of tasks, ensuring that managers can meet deadlines and manage costs effectively, even amidst economic challenges.

Types of Concrete Pumps and Their Applications
Choosing the appropriate cement dispenser for a building undertaking is a crucial choice, and with a range of alternatives accessible, it is vital to align the dispenser with the particular requirements of the project. Boom machines, with their robotic arms, are ideal for reaching high and remote areas, making them a go-to for . They navigate obstacles with ease, ensuring that a solid material is placed precisely where needed. On the other side of the spectrum, line pumps are the workhorses for smaller projects. Their small dimensions and versatility enable them to maneuver through crowded areas, delivering the to various spots efficiently.
Innovations are continually shaping the industry, as seen with the development of self-healing BioFiber technology. This innovation, inspired by the natural healing process of skin, is designed to prolong the lifespan of structures made of solid material significantly. Incorporating biomineralizing bacteria, these fibers offer a living, self-repairing feature to concrete, which is especially beneficial given that accounts for a significant portion of global greenhouse gas emissions.
Moreover, the industry is not just about technological advancements but also about sustainable practices. For example, Heidelberg Materials highlights the significance of biodiversity in building initiatives, promoting 'nature positive' advancements. By choosing the appropriate equipment and embracing innovative, environmentally-friendly solutions, can guarantee successful, economical, and sustainable outcomes.
When approaching a task, seeking advice from professionals who comprehend the intricacies of these technologies and environmental factors is essential. They can offer the most up-to-date and effective solutions that are in line with the scale, complexity, and sustainability goals of the undertaking. Whether it's a for a towering skyscraper or a versatile equipment for a residential build, the right choice in equipment can have substantial impacts on both the project's success and its environmental footprint.
Planning and Preparation for Efficient Concrete Pumping
To make the most of pumping, it's important to ahead of time. Assessing the site for challenges such as terrain variability, access limitations, and overhead obstructions is crucial. Assigning adequate space for the pump's setup and operation is also a component of this preparatory phase. Coordination with the is essential to ensure a of the material. By tackling these elements in advance, managers can improve the effectiveness of and reduce the chance of unforeseen interruptions or lateness.
Equipment Maintenance and Inspection
Making sure that the best possible functionality of leased cement pumps is more than just a regular inspection; it is a that greatly adds to the triumph of . A meticulous inspection before operation is paramount, involving a close examination of hoses, pipes, valves, and other critical components for . The significance of cannot be emphasized enough, as it directly influences uptime and reliability, which impacts not only timelines but also business reputation and financial outcomes. According to a recent survey by Sapio Research, 92% of global plant maintenance decision-makers confirmed that had boosted their equipment uptime in the past year, with 38% observing a significant improvement of at least 25%. Moreover, three-quarters of these professionals acknowledged that enhances business reputation, assists in fulfilling contractual duties, and is crucial for securing repeat business. In accordance with these observations, regular lubrication and cleaning, as recommended by the manufacturer of the equipment, are essential for preserving the condition of the pump, avoiding possible malfunctions, and guaranteeing uninterrupted and efficient operation throughout the project.
Training and Certification for Operators
To optimize the efficiency and safety of operations, it is crucial to hire operators who are not only well-trained but also have the necessary certifications. Proficient handling of the device's control systems, a thorough comprehension of , and adherence to established best practices for are indispensable aspects of . come equipped with in-depth knowledge of the pump's capabilities and constraints, thus safeguarding efficient and safe project execution. Staying abreast of evolving industry standards and innovative techniques is made possible through and recurrent certification, a practice that directly contributes to heightened efficacy and safety on the job site.
- "We welcome the opportunity to share our knowledge and to be your partner for sophisticated technical education on the exciting path of digital transformation! We prepare you for the future – with a wide variety of basic, intermediate and advanced . Sound knowledge for smart people. Evolve your know-how in the field of: Expand your knowledge in many ways. Learn with the method, which suits you best!" – Training course provider
Indeed, as the construction industry forecasts a growth of up to 15% over the coming years, it's evident that enhancing the skill set of the workforce is a cornerstone of maintaining competitiveness and delivering quality outcomes, despite the economic headwinds. As Sandy MacLeod, President and CEO of HRAI, emphasizes, the objective is to bolster the workforce with training and apprenticeship support that not only fosters safe and competent operations but also instills customer confidence and reduces potential service issues. This approach is particularly relevant in the context of and the Toward Net-Zero Homes and Communities program, which are setting the stage for a sustainable and skill-intensive future in the construction sector.

Real-Time Monitoring Technology for Optimized Performance
Utilizing the potential of has become crucial for improving the effectiveness of . By consistently monitoring and adjusting important factors such as the rate of flow, pressure, and temperature of the mixture, operators can optimize the performance of the equipment for accurate and consistent delivery. The implementation of such advanced systems pivots on the ability to process and analyze data instantaneously, mirroring the dynamic events on-site, and adjust the machinery in a matter of milliseconds. This innovation is not only about achieving optimal efficiency; it's about preemptively identifying and mitigating potential issues that could lead to costly delays.
In the realm of Internet of Things (IoT), companies like Optimotion have revolutionized industrial operations by automating and optimizing processes that were once manual and error-prone. With the integration of , industries are witnessing a transformation in how they monitor and manage resources, leading to heightened efficiency and compliance with stringent regulations. The water sector, for example, has seen a significant shift towards . Real-time IoT sensors are now routinely used to detect changes in water systems, ensuring water quality and environmental protection.
Moreover, the advent of smart water initiatives, propelled by the need to overhaul aging infrastructure and relieve overburdened staff, demonstrates the growing reliance on . These sophisticated tools can pinpoint inefficiencies, alert to water quality issues, and ultimately reduce the manual workload. The up-to-the-minute information they offer enables operators to make well-informed choices quickly, a capability that is priceless in the rapidly moving setting of building undertakings.
The success stories from different industries emphasize the advantages of implementing for . By embracing these developments, can not only ensure a more efficient operation but also foster trust among stakeholders through transparency and consistent regulatory compliance.

Effective Communication Protocols
In the world of construction, leasing a pump entails more than just acquiring the equipment; it requires careful collaboration between the supplier, , and on-site teams. The foundation of this collaboration is robust communication, which is essential for articulating , timelines, and delivery schedules. The , as outlined by ASTM C 125, is a prime example where the precise proportions of materials are critical and must be communicated effectively to ensure the mixture meets the desired specifications.
The importance of communication is echoed in the experiences of industry leaders, who highlight that misconceptions, such as the inevitable nature of unplanned truck rolls, can be mitigated through better . Real-world cases demonstrate that when parties are fully informed and aligned, the efficiency of operations, such as , is greatly enhanced. This alignment is also crucial in dealing with variables such as raw material quality and site-specific conditions which can affect the consistency and strength of the mixture.
Recent studies, such as the research conducted by Oxford University, further demonstrate the influence of successful communication and organization in operational effectiveness by highlighting how heat transfer devices - similar to our cement transfer devices in terms of their requirement for efficient functioning - can achieve outstanding performance under certain circumstances when appropriately controlled.
Considering this, we can value the sentiment conveyed in 'How Big Things Get Done,' which highlights the importance of data consolidation and comprehending end-user needs for the achievement of any endeavor. By utilizing these principles for equipment rentals and ensuring continuous communication, managers can facilitate prompt adjustments, optimize machinery operation, and avoid expensive delays or miscommunications, thereby preserving and budgets.

Logistical Considerations for Rental Equipment
Effectively overseeing the transportation of is crucial for upholding efficiency on building sites. It involves not only arranging for transport to and from the location but also securing proper permits for hauling oversized machinery. Similar to how Europris streamlined its operations by consolidating six warehouses into one automated logistics center, effective planning ensures that the cement dispenser is set up in an area with ample space and accessibility. Forethought in this area leads to the prevention of delays due to unexpected hurdles. As labor shortages in the building sector continue, leading to significant housing shortfalls, optimizing the use of equipment like is more important than ever. By adopting the practices of ABB Robotics and Porsche Consulting, who are at the forefront of automating housing manufacturing, managers can significantly decrease the environmental and financial costs associated with the , which account for a quarter of all transportation on building sites. This proactive approach is vital in a sector that must constantly adapt to , as every decision has implications for both the budget and timeline.
Advantages of Long-Term Rentals
Opting for of offers a multitude of advantages that can improve the effectiveness of . Such rentals offer the adaptability needed to align with fluctuating timelines and workloads, ensuring that the right equipment is available exactly when it's needed. The advantage of a implies that managers can avoid the responsibilities and costs associated with the acquisition and maintenance of a cement apparatus, which can be especially significant when overseeing a limited budget. Rental companies typically extend ongoing maintenance and as part of their service, guaranteeing that the equipment performs reliably for the duration of its use. Moreover, nurturing a professional relationship with a rental agency can result in and improved support, which is priceless for managers handling the intricate coordination of multiple stakeholders. Basically, choosing extended-term rentals of can be a tactical decision that adds to the economical operation and the seamless execution of .

Selecting the Right Rental Provider
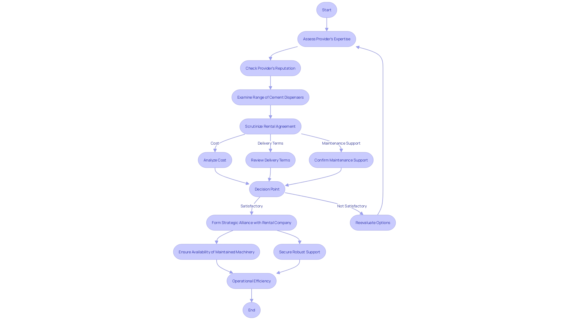
Choosing the perfect rental provider for is a crucial choice that affects the seamless execution of . and are non-negotiable traits for a rental company. It's crucial to assess the provider's expertise, reputation, and the range of cement dispensers available. Scrutinize the thoroughly—assessing cost, delivery terms, and . A strategic alliance with a well-established rental company ensures the availability of impeccably maintained machinery and robust support, facilitating peak operational efficiency of the pumping process.

Specialized Equipment and Attachments
Improving the effectiveness of for cement can greatly enhance the productivity of . Incorporating can be a game-changer, providing the extended reach and flexibility required for precise material placement, even in the most challenging areas. Furthermore, other attachments like and high-pressure hoses can streamline the delivery process, ensuring the material reaches the exact locations needed with greater ease. It's crucial for managers to have a detailed dialogue with rental providers about the initiative's unique requirements. This discussion can unveil additional or attachments that could be crucial in maximizing the effectiveness of the rented . Utilizing appropriately and attachments is an intelligent approach to improve task efficiency, thereby contributing to successful execution.
Financial Considerations: Renting vs. Owning
Choosing between can be a crucial for . With , the immediate benefits are clear: there's no hefty initial expenditure, maintenance responsibilities fall to the rental company, and storage issues are averted. This choice excels in its versatility, enabling the selection of a cement dispenser that is ideally suited for the particular demands of each undertaking, without the weight of a . Importantly, leasing maintains access to the most recent developments in pumping technology for cement, potentially improving efficiency across the board.
On the other hand, buying a concrete pump could be more cost-effective in the long run, particularly for tasks that consistently require . Ownership eradicates rental fees and grants the freedom to use the equipment as needed without facing additional costs. It involves a significant upfront financial outlay, but it can lead to increased equity in the company's asset portfolio. Moreover, there's the added benefit of stability—once the investment is made, the equipment is available for use without the unpredictability of rental agreements.
The U.S. Census Bureau reported a homeownership rate of 66 percent in Q3 of 2023, which illuminates a trend towards investing in long-term assets. Although the building sector does not directly correspond to real estate, the financial principles regarding the rent-versus-buy debate remain applicable. Managers must take into account not only the immediate financial impact but also the long-term implications of their decision on their endeavor's budget and goals.
Furthermore, the construction sector is notorious for unexpected delays, which can impact the cost-effectiveness of renting or owning equipment. Factors such as weather conditions can significantly change timelines. With ownership, the equipment is on-hand to resume work immediately once conditions improve, whereas renting may involve renegotiating terms or even sourcing equipment from elsewhere, leading to potential downtime.
In summary, the decision between renting and owning necessitates thoughtful consideration of the scope, budget constraints, and long-term objectives of the undertaking. This decision should align with strategic planning to ensure that the chosen path supports the project's success while maintaining cost-efficiency and meeting deadlines.

Conclusion
In conclusion, concrete pump rentals revolutionize construction projects by improving efficiency, accuracy, and control. They provide the precision needed for accurate concrete placement and reduce reliance on manual labor. Real-time monitoring technology enhances performance and preemptively identifies potential issues.
Effective communication protocols and coordination among stakeholders streamline operations and minimize delays. Choosing the right rental provider ensures quality equipment and support. Long-term rentals offer flexibility and access to the latest technology, while purchasing equipment can be more economical for projects with consistent demand.
By leveraging the benefits of concrete pump rentals, implementing real-time monitoring technology, and maintaining effective communication and coordination, construction projects can achieve successful outcomes. These rentals offer strategic solutions to enhance project efficiency and quality, even in the face of unpredictable weather conditions.
Ultimately, the choice between renting and owning concrete pumping equipment should be carefully considered based on the project's scope, budget, and long-term objectives. Concrete pump rentals provide a cost-effective and reliable solution to meet construction project needs, ensuring efficient and successful results.
Frequently Asked Questions
What are the benefits of renting concrete pumps for construction projects?
Renting concrete pumps enhances efficiency, speeds up the building process, ensures precise concrete placement, reduces reliance on manual labor, minimizes material wastage, and aligns with sustainable building practices.
How do concrete pumps help mitigate weather-related delays?
Concrete pumps offer better control over concrete placement compared to traditional methods, making them less susceptible to weather impacts. Additionally, rental services often provide weather-resistant materials like precast substances to further reduce delays.
What types of concrete pumps are available for rental?
The two main types of concrete pumps are: Boom Pumps, ideal for high-rise construction and hard-to-reach areas; and Line Pumps, suitable for smaller projects, offering versatility and maneuverability in crowded spaces.
How does technology play a role in concrete pumping?
Innovations like self-healing BioFiber technology and real-time monitoring systems enhance the durability and efficiency of concrete structures. Real-time monitoring allows for immediate adjustments, optimizing performance and minimizing potential issues.
What should be considered for efficient concrete pumping operations?
Careful planning is essential, including assessing site conditions, coordinating with cement suppliers, and ensuring adequate space for pump setup. This preparation helps minimize interruptions and delays.
Why is equipment maintenance important for rented concrete pumps?
Regular maintenance and thorough inspections are crucial to ensure the reliability and performance of rented pumps. This reduces downtime, enhances business reputation, and ensures compliance with project timelines.
What qualifications should concrete pump operators have?
Operators should be well-trained and certified, with a thorough understanding of equipment control systems and safety protocols. Continuous training helps them stay updated on industry standards and improves overall job site safety.
How can effective communication improve rental operations?
Strong communication between suppliers, rental agencies, and on-site teams is vital for articulating project requirements and timelines. This minimizes miscommunications and enhances operational efficiency.
What logistical considerations are there for renting concrete pumps?
Effective logistics management is necessary for transporting equipment. This includes arranging transportation, securing permits, and ensuring the pump is set up in an accessible area to avoid delays.
What are the advantages of long-term rentals of concrete pumps?
Long-term rentals provide flexibility to adapt to changing project demands without the costs associated with purchasing and maintaining equipment. They often include ongoing maintenance and support from rental companies.
How do you choose the right rental provider for concrete pumping?
When selecting a rental provider, consider their expertise, equipment quality, customer service, and the terms outlined in the rental agreement, including costs, delivery, and maintenance support.
What factors should be weighed when deciding between renting and owning concrete pumps?
Renting offers lower initial costs, flexibility, and access to the latest technology, while owning may be more cost-effective for frequent use and provides immediate availability. Consider project scope, budget constraints, and long-term goals when making this decision.
List of Sources
- Benefits of Concrete Pump Rental
- confessionsoftheprofessions.com (https://confessionsoftheprofessions.com/the-top-reasons-for-construction-project-delays/)
- retail-focus.co.uk (https://retail-focus.co.uk/3-benefits-to-using-precast-concrete-retaining-walls-in-construction/)
- arduino.cc (https://www.arduino.cc/pro/case-studies-optimotion-chemical-injection/)
- mapei.com (https://www.mapei.com/us/en-us/realta-mapei/article-detail/planiseal-cr1-prevents-parking-woes)
- rpc.co.uk (https://www.rpc.co.uk/perspectives/construction/the-week-that-was-24-november-2023/)
- thimble.ca (http://www.thimble.ca/8-benefits-of-steel-as-a-building-material/)
- parkwaypaving.com (https://www.parkwaypaving.com)
- retail-focus.co.uk (https://retail-focus.co.uk/3-benefits-to-using-precast-concrete-retaining-walls-in-construction/)
- lifehacker.com (https://lifehacker.com/home/best-places-to-rent-tools-and-equipment)
- Types of Concrete Pumps and Their Applications
- arduino.cc (https://www.arduino.cc/pro/case-studies-optimotion-chemical-injection/)
- heidelbergmaterials.co.uk (https://www.heidelbergmaterials.co.uk/en)
- newswise.com (https://www.newswise.com/articles/veins-of-bacteria-could-form-a-self-healing-system-for-concrete-infrastructure)
- techxplore.com (https://techxplore.com/news/2023-09-sand-landfill-concrete.html)
- 33rdsquare.com (https://www.33rdsquare.com/does-a-commercial-kitchen-need-a-floor-drain/?utm_source=rss&utm_medium=rss&utm_campaign=does-a-commercial-kitchen-need-a-floor-drain)
- 33rdsquare.com (https://www.33rdsquare.com/who-manufactures-grove-cranes/?utm_source=rss&utm_medium=rss&utm_campaign=who-manufactures-grove-cranes)
- parker.com (https://www.parker.com/us/en/home.html)
- asmedigitalcollection.asme.org (https://asmedigitalcollection.asme.org/)
- parkwaypaving.com (https://www.parkwaypaving.com)
- constructionspecifier.com (https://www.constructionspecifier.com/back-to-basics-the-four-steps-to-creating-effective-concrete/?utm_content=buffer36a92&utm_medium=social&utm_source=twitter&utm_campaign=editorial)
- Planning and Preparation for Efficient Concrete Pumping
- toyotatimes.jp (https://toyotatimes.jp/en/series/beyondmobility/011.html)
- cemex.com (https://www.cemex.com/en/w/cemex-provides-accelerated-high-strength-and-lower-carbon-concretes-for-bogotas-first-metro-line)
- science.org (https://www.science.org/doi/10.1126/scirobotics.abp9758?utm_campaign=SciRobotics&utm_source=Social&utm_medium=Twitter&cookieSet=1)
- confessionsoftheprofessions.com (https://confessionsoftheprofessions.com/the-top-reasons-for-construction-project-delays/)
- parkwaypaving.com (https://www.parkwaypaving.com)
- wateronline.com (https://www.wateronline.com/doc/fortify-your-stormwater-systems-for-hurricanes-and-heavy-rain-0001)
- peri.com (https://www.peri.com/en/concrete-magazine/people/one-day-as-an-engineer.html?utm_source=LinkedIn,%20Facebook,%20Instagram&utm_content=One%20Day%20as%20an%20Engineer&utm_campaign=coschedule&utm_source=twitter&utm_medium=PERIgroup)
- constructionspecifier.com (https://www.constructionspecifier.com/back-to-basics-the-four-steps-to-creating-effective-concrete/?utm_content=buffer36a92&utm_medium=social&utm_source=twitter&utm_campaign=editorial)
- newswise.com (https://www.newswise.com/articles/veins-of-bacteria-could-form-a-self-healing-system-for-concrete-infrastructure)
- techxplore.com (https://techxplore.com/news/2023-09-sand-landfill-concrete.html)
- Equipment Maintenance and Inspection
- manmonthly.com.au (https://www.manmonthly.com.au/compressed-air-system-down-pharma-customer-needed-oil-free-air-quick/)
- mapei.com (https://www.mapei.com/us/en-us/realta-mapei/article-detail/planiseal-cr1-prevents-parking-woes)
- hydrex.be (https://hydrex.be/project/repairs-in-cadiz/)
- constructionspecifier.com (https://www.constructionspecifier.com/back-to-basics-the-four-steps-to-creating-effective-concrete/?utm_content=buffer36a92&utm_medium=social&utm_source=twitter&utm_campaign=editorial)
- confessionsoftheprofessions.com (https://confessionsoftheprofessions.com/5-reasons-why-you-need-a-concrete-removal-service-for-your-business/)
- inc.com (https://www.inc.com/dan-furman/why-now-is-right-time-for-equipment-investment.html)
- canadianmanufacturing.com (https://www.canadianmanufacturing.com/manufacturing/abb-survey-reveals-unplanned-downtime-costs-295471/?utm_source=rss&utm_medium=rss&utm_campaign=abb-survey-reveals-unplanned-downtime-costs)
- tuvsud.com (https://www.tuvsud.com/en-us/press-and-media/2023/november/regular-servicing-makes-all-the-difference)
- themanufacturer.com (https://www.themanufacturer.com/articles/daily-manufacturing-news-digest-the-industry-stories-you-should-be-aware-of-today-07112023/)
- Training and Certification for Operators
- canada.ca (https://www.canada.ca/en/environment-climate-change/news/2024/08/government-of-canada-invests-in-heat-pump-training-for-skilled-workers-in-a-cleaner-economy-across-the-country.html)
- constructionspecifier.com (https://www.constructionspecifier.com/back-to-basics-the-four-steps-to-creating-effective-concrete/?utm_content=buffer36a92&utm_medium=social&utm_source=twitter&utm_campaign=editorial)
- boschrexroth.com (https://www.boschrexroth.com/en/us/training/)
- rpc.co.uk (https://www.rpc.co.uk/perspectives/construction/the-week-that-was-24-november-2023/)
- railroads.dot.gov (https://railroads.dot.gov/elibrary/safety-alert-roadway-maintenance-machines)
- concrete.org (https://www.concrete.org/topicsinconcrete/topicdetail/materials%20in%20concrete)
- cpsc.gov (https://www.cpsc.gov/Safety-Education/Safety-Education-Centers/In-Home-Drowning-Safety-Information-Center)
- jlconline.com (https://www.jlconline.com/training-the-trades/workforce-development-a-tidal-wave-of-resources_o?utm_source=newsletter&utm_content=Article&utm_medium=email&utm_campaign=JLC_042124&&oly_enc_id=9907H5464278F4D)
- travelers.com (https://www.travelers.com/resources/business-industries/construction/skilled-labor-shortages)
- canada.ca (https://www.canada.ca/en/environment-climate-change/news/2024/08/government-of-canada-invests-in-heat-pump-training-for-skilled-workers-in-a-cleaner-economy-across-the-country.html)
- Real-Time Monitoring Technology for Optimized Performance
- arduino.cc (https://www.arduino.cc/pro/case-studies-optimotion-chemical-injection/)
- awwa.onlinelibrary.wiley.com (https://awwa.onlinelibrary.wiley.com/doi/10.1002/awwa.2175)
- pubnub.com (https://www.pubnub.com/blog/what-is-a-real-time-app-and-why-does-it-matter/)
- wateronline.com (https://www.wateronline.com/doc/reasons-modern-water-treatment-relies-on-smart-sensors-0001)
- wateronline.com (https://www.wateronline.com/doc/what-to-expect-in-smart-water-for-0001)
- confluent.io (https://www.confluent.io/blog/field-service-management/?utm_source=twitter&utm_medium=organicsocial&utm_campaign=ltuc-fieldservice)
- techcouver.com (https://techcouver.com/2024/08/15/city-vancouver-local-infinitii-ai-water-management-tech/)
- techxplore.com (https://techxplore.com/news/2023-09-sand-landfill-concrete.html)
- wateronline.com (https://www.wateronline.com/doc/what-to-expect-in-smart-water-for-0001)
- Effective Communication Protocols
- news.slashdot.org (https://news.slashdot.org/story/23/09/30/0521222/heat-pumps-twice-as-efficient-as-fossil-fuel-systems-in-cold-weather?utm_source=rss1.0mainlinkanon&utm_medium=feed)
- infomeddnews.com (https://infomeddnews.com/e-tech-group-1224/)
- inc.com (https://www.inc.com/dan-furman/why-now-is-right-time-for-equipment-investment.html)
- elfaonline.org (https://www.elfaonline.org/news-and-publications/industry-news/read/2023/12/01/the-art-of-the-possible-elfa-innovation-roundtable-takeaways)
- kioskmarketplace.com (https://www.kioskmarketplace.com/blogs/at-the-watercooler-with-micah-larsen-of-switch-always-on/)
- aakinshin.net (https://aakinshin.net/posts/cs-social-survey/)
- parker.com (https://www.parker.com/us/en/home.html)
- constructionspecifier.com (https://www.constructionspecifier.com/back-to-basics-the-four-steps-to-creating-effective-concrete/?utm_content=buffer36a92&utm_medium=social&utm_source=twitter&utm_campaign=editorial)
- maxrealestateexposure.com (https://www.maxrealestateexposure.com/septic-tank-maintenance/)
- medium.com (https://medium.com/artefact-engineering-and-data-science/llms-deployment-a-practical-cost-analysis-e0c1b8eb08ca)
- learn.aiacontracts.com (https://learn.aiacontracts.com/articles/delegated-design-what-does-it-really-mean/)
- Logistical Considerations for Rental Equipment
- therobotreport.com (https://www.therobotreport.com/abb-porsche-collaborate-to-automate-the-construction-industry/)
- inc.com (https://www.inc.com/dan-furman/why-now-is-right-time-for-equipment-investment.html)
- swisslog.com (https://www.swisslog.com/en-us/case-studies-and-resources/case-studies/2024/03/europris-norway?sc_camp=1FF81E552F8E4656A1A9E3F5CBE43DF5)
- crestron.com (https://www.crestron.com/News/Case-Studies/2022/Hotel-Bania-Thermal-Ski)
- astrobites.org (https://astrobites.org/2024/06/30/everything-you-need-to-know-for-your-first-in-person-observing-run/)
- uhaul.com (https://www.uhaul.com/Tips/Towing/Towing-My-Vehicle-Tow-Dolly-OR-Auto-Transport-26828/?utm_campaign=uhaulsm&utm_source=twitter&utm_medium=trailer&utm_content=20231110-getsetforroad)
- kardinal.ai (https://kardinal.ai/parcel-delivery-how-to-maximize-efficiency-and-profitability-during-peak-season/?utm_source=Twitter&utm_medium=Social&utm_campaign=profitability-peakseason%7C)
- wandb.ai (https://wandb.ai/ricardraigada/nyc_airbnb/reports/Report-of-the-hardware-utilization--Vmlldzo2NzAwMDI4)
- Advantages of Long-Term Rentals
- jbrec.com (https://jbrec.com/research/)
- akiyainaka.com (https://www.akiyainaka.com/2023/10/17/following-an-akiya-inaka-buyer-journey/)
- bdcnetwork.com (https://www.bdcnetwork.com/renters-value-amenities-support-mobile-connected-lifestyle)
- aol.com (https://www.aol.com/robots-solving-construction-challenges-including-150000521.html)
- csrwire.com (https://www.csrwire.com/press_releases/795531-harnessing-efficiency-are-heat-pumps-champion-global-carbon-reduction?utm_source=dlvr.it&utm_medium=twitter)
- entrepreneur.com (https://www.entrepreneur.com/money-finance/6-ways-to-make-passive-income-through-rental-properties/458662)
- aol.com (https://www.aol.com/renting-vs-buying-house-164940659.html)
- biggerpockets.com (https://www.biggerpockets.com/blog/gaining-financial-freedom-using-long-and-short-term-rentals)
- business-opportunities.biz (https://www.business-opportunities.biz/2023/10/15/construction-equipment-management-software-modern-world/)
- retail-focus.co.uk (https://retail-focus.co.uk/3-benefits-to-using-precast-concrete-retaining-walls-in-construction/)
- Selecting the Right Rental Provider
- teknomers.com (https://teknomers.com/en/controversial-art-silo-opens-in-may-news-sorlandet-local-news-tv-and-radio/)
- floricuanews.com (https://floricuanews.com/?utm_campaign=amc&utm_content=1661463204&utm_medium=organic&utm_source=twitter)
- lendlease.com (https://www.lendlease.com/us/)
- heidelbergmaterials.co.uk (https://www.heidelbergmaterials.co.uk/en)
- retail-focus.co.uk (https://retail-focus.co.uk/3-benefits-to-using-precast-concrete-retaining-walls-in-construction/)
- constructionspecifier.com (https://www.constructionspecifier.com/back-to-basics-the-four-steps-to-creating-effective-concrete/?utm_content=buffer36a92&utm_medium=social&utm_source=twitter&utm_campaign=editorial)
- forbes.com (https://www.forbes.com/advisor/business/how-to-start-a-pressure-washing-business/)
- 33rdsquare.com (https://www.33rdsquare.com/can-inflatable-hot-tubs-go-on-decking-the-complete-expert-guide/?utm_source=rss&utm_medium=rss&utm_campaign=can-inflatable-hot-tubs-go-on-decking-the-complete-expert-guide)
- smallbiztrends.com (https://smallbiztrends.com/2023/11/how-to-hire-a-construction-manager.html)
- lifehacker.com (https://lifehacker.com/home/best-places-to-rent-tools-and-equipment)
- Specialized Equipment and Attachments
- wandb.ai (https://wandb.ai/ricardraigada/nyc_airbnb/reports/Report-of-the-hardware-utilization--Vmlldzo2NzAwMDI4)
- 33rdsquare.com (https://www.33rdsquare.com/who-manufactures-grove-cranes/?utm_source=rss&utm_medium=rss&utm_campaign=who-manufactures-grove-cranes)
- 33rdsquare.com (https://www.33rdsquare.com/safeway-carpet-cleaner-rental/?utm_source=rss&utm_medium=rss&utm_campaign=safeway-carpet-cleaner-rental)
- parkwaypaving.com (https://www.parkwaypaving.com)
- constructionspecifier.com (https://www.constructionspecifier.com/back-to-basics-the-four-steps-to-creating-effective-concrete/?utm_content=buffer36a92&utm_medium=social&utm_source=twitter&utm_campaign=editorial)
- parker.com (https://www.parker.com/us/en/home.html)
- enr.com (https://www.enr.com/articles/58088-federal-spending-robust-market-spur-interest-in-new-machines-at-world-of-concrete)
- Financial Considerations: Renting vs. Owning
- aol.com (https://www.aol.com/renting-vs-buying-house-164940659.html)
- thepassivevoice.com (https://www.thepassivevoice.com/people-dont-want-to-buy/)
- parker.com (https://www.parker.com/us/en/home.html)
- aol.com (https://www.aol.com/pros-cons-leasing-vs-buying-142331425.html)
- confessionsoftheprofessions.com (https://confessionsoftheprofessions.com/the-top-reasons-for-construction-project-delays/)
- economist.com (https://www.economist.com/united-states/2023/11/30/is-it-cheaper-to-rent-or-buy-property)
- finhabits.com (https://finhabits.com/what-are-the-advantages-of-owning-a-house-instead-of-renting/)
- aol.com (https://www.aol.com/renting-vs-buying-house-164940659.html)
- rewiringamerica.org (https://www.rewiringamerica.org/electrification-costs-estimates)