Introduction
Insulation removal can be a time-consuming and messy task, but with the right tools, it can become a streamlined and efficient process. This is where insulation vacuum rental comes in. By utilizing an insulation vacuum, you not only speed up the removal process but also minimize mess and simplify disposal.
In this article, we will explore the benefits of insulation vacuum rental, including increased efficiency, cleanliness, proper disposal, versatility, and safety. We will also discuss how this equipment contributes to improved indoor air quality, cost-effectiveness, and maximized efficiency in insulation removal projects. Additionally, we will delve into the importance of proper equipment selection, adequate training, efficient work planning, and proper waste disposal.
By understanding the advantages and considerations of insulation vacuum rental, you can make informed decisions to enhance the effectiveness and success of your construction projects.
Benefits of Insulation Vacuum Rental
Optimizing your insulation removal process with a vacuum rental can transform a tedious task into an efficient operation. An insulation vacuum not only speeds up the removal process but also minimizes the mess and simplifies disposal. Here are some key advantages:
- Efficiency: Insulation vacuums significantly reduce the time it takes to remove old insulation compared to manual methods. This is crucial when working on tight project deadlines and can help ensure the timely completion of renovation or retrofit projects.
- Cleanliness: These machines contain the insulation material as it's being removed, which helps keep the worksite clean. This is particularly beneficial when handling materials that can be messy and potentially hazardous to health.
- Disposal: With an insulation vacuum, the extracted material is often which can then be sealed and disposed of properly. This aligns with environmentally responsible practices, like those demonstrated by McHugh's Junk Removal, which emphasizes legal and safe disposal methods.
- Versatility: The latest advancements in insulation technology, such as Whirlpool Corporation's SlimTech™ insulation, show the importance of adapting to new, more efficient methods. Similarly, insulation vacuums can handle various types of insulation materials, making them a versatile tool for contractors.
- Safety: Ensuring the safety of workers and occupants is paramount. Insulation vacuums help in reducing the risk of exposure to insulation fibers and dust, contributing to a safer work environment.
These advantages highlight the importance of choosing the right tools for your construction projects, especially when dealing with the removal of insulation. With an insulation vacuum rental, you can address budget constraints by increasing efficiency, thereby saving time and labor costs, while also managing the expectations of stakeholders with a clean and safe execution of the task.
Time and Labor Savings
Harnessing the power of specialized can transform the arduous task of into a swift and manageable project. These boast formidable suction capabilities that rapidly clear away old insulation, bypassing the intensive labor traditionally associated with manual removal. Such efficiency is not only a time-saver but also a for both contractors and DIY enthusiasts alike, ensuring a cleaner and faster preparation for new insulation installation.
- The Viscardi Center, a New York-based organization serving Americans with disabilities, exemplifies the importance of maintaining optimal building conditions, which includes effective insulation for and comfort.
- Similarly, upscale residences, like the expansive Tudor-style home in Kent, England, or the modern dwelling near Denver, Colorado, reflect the necessity of proper insulation management for maintaining their luxurious living environments.
- In the case of the Arbordeau condominium complex in Devon, PA, the need for durable solutions to insulation and waterproofing is highlighted by their investment in long-lasting repairs for their parking structures, demonstrating the critical nature of regular maintenance and upgrades.
- News from the cleaning industry suggests that a clean and well-maintained environment can significantly reduce sick days and increase productivity, a principle that similarly applies to the regular upkeep of building insulation for health and efficiency.
- Air sealing is considered the primary step in enhancing a building's , a strategy that construction managers can prioritize alongside insulation management to control conditioned air and reduce costs, as suggested by energy assessment professionals and supported by incentives like tax credits under the Inflation Reduction Act.
- stress the importance of proactive communication with vendors and tenants to preemptively address issues, an approach that can also be applied to the maintenance of insulation and building infrastructure to prevent minor problems from escalating.
In conclusion, the benefits of utilizing for removal projects are clear, offering a practical and economical approach that aligns with the overarching goals of , cost savings, and proactive building maintenance.
Enhanced Safety
Removing insulation carries potential risks, especially when materials such as asbestos—a known health hazard once prevalent in building construction—are involved. , a process that can average around $5,700 for homeowners according to Angi, must be done with extreme caution due to the dangerous asbestos fibers, which are imperceptible to the naked eye and can become airborne if the material is disturbed. Renting an insulation vacuum not only streamlines the but also significantly reduces the risk of asbestos fiber inhalation by effectively containing and removing the particulate.
This equipment is crucial in maintaining a , preventing accidents, and protecting workers from the serious health implications of exposure to hazardous substances. Furthermore, the use of services aligns with the industry's increasing focus on safety and the moral responsibility to ensure that construction workers return home without harm at the end of each day.
Improved Indoor Air Quality
Upgrading the insulation in your space isn't just about —it's about your health too. As homes and workplaces strive for better air quality, the role of insulation becomes increasingly crucial. Insulation laden with dust, allergens, or other pollutants can compromise the air you breathe daily.
Utilizing an is a game-changer, allowing for the meticulous extraction of these harmful substances. This not only sets the stage for new, high-quality insulation but also significantly uplifts the quality of indoor air for the long haul. What's more, innovative developments like herald a new era of eco-friendly and space-efficient solutions that align with the ongoing pursuit of healthier living environments.
By staying informed and proactive, individuals can ensure a breathable indoor atmosphere, mitigating the risks associated with poor air quality, such as respiratory illnesses and other health hazards.
Cost-Effectiveness
Selecting the appropriate equipment for insulation removal is paramount for both efficiency and budget management. For instance, opting for an can be a shrewd financial move, particularly for projects where such machinery is needed merely on an occasional basis. This avoids the hefty outlay associated with purchasing the equipment outright.
A rental arrangement frequently encompasses , which can further alleviate the of the project. Given the economic headwinds forecasted by Glenigan's UK Construction Industry Forecast for the years 2023-2025, with anticipated private sector prudence and a cooling housing market, it's more important than ever to find like that don't compromise on quality. Moreover, the adaptability of rental services allows for the use of that might otherwise be inaccessible due to cost, providing an opportunity to enhance project quality without inflating expenses.

Maximizing Efficiency with Insulation Vacuum Rental
Optimizing the efficiency of insulation removal projects is essential, particularly when utilizing . To enhance this process, it's important to understand the principles of . As highlighted by Matthew Dipple of Airtight Engineering, measuring can involve comparing a building to a 'code minimum' or to higher standards like Net Zero or Energy Star.
This comparison often uses the metric of 'air changes per hour' (ACH), which gauges how airtight a building is by measuring how many times the contained air is replaced within an hour.
To apply this to insulation removal, consider the thermal performance of the building once the insulation is removed. An attic, for example, can reach temperatures of over 145°F in the summer, suggesting significant energy potential. Proper insulation removal and replacement can harness this energy, reducing the need for artificial heating or cooling, subsequently lowering energy consumption and costs.
Smart energy practices like efficient lighting and power strips can complement this by further reducing the building's energy footprint, as indicated by news sources discussing the impact of simple changes on monthly energy bills.
Additionally, the process of decommissioning spaces, as described by Wayne Horne from CBRE, involves complex challenges like removing oversized generators. This parallels the meticulous planning needed in insulation removal, where the precision of each step ensures and cost-effectiveness. By integrating these strategies with careful selection and use of insulation removal equipment, contractors can achieve a more sustainable and cost-efficient outcome.
When considering for such projects, it's beneficial to review top-rated companies, examining their services, rental prices, and customer feedback. This comprehensive approach, from design through to execution, guarantees that each project phase is conducted with precision, aligning with the industry's move towards energy-efficient and sustainable building practices.

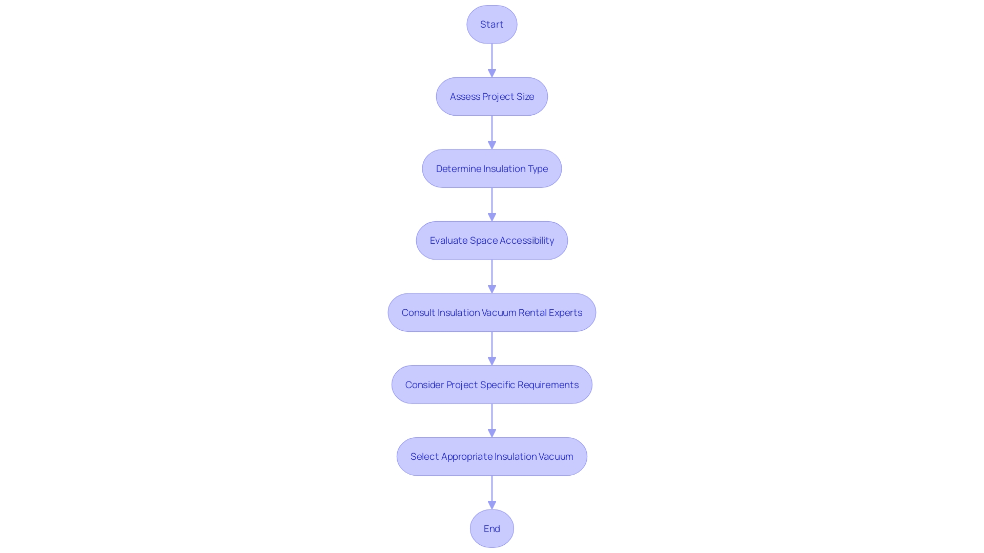
Proper Equipment Selection
Selecting the appropriate insulation vacuum is a pivotal step in ensuring the efficiency and effectiveness of your project. It's not just about removing insulation; it's about selecting a tool that aligns with the specifics of the job at hand. Consider a large-scale, luxurious countryside estate in Kent, England, which required an that could accommodate its expansive 15,000-square-foot area without compromising its modern interior.
Similarly, whether tackling a project in a confined space, like at The Viscardi Center, where accessibility may pose challenges, or managing temperature control in a residential home in a temperate climate as studied by Bojić et al., the right equipment is essential. The recent introduction of SlimTech™ insulation by Whirlpool Corporation underscores the evolution of insulation technology, emphasizing the importance of selecting that can handle such innovative materials effectively.
Consultation with experts is key; they can provide insights akin to those offered in the book 'How Big Things Get Done,' guiding you through the . Their expertise can be invaluable, especially when considering the complexities highlighted in the case of an installed in a small room without proper ventilation, which led to . By understanding your project's size, the type of insulation to be removed, and the space's accessibility, you can ensure that you choose an insulation vacuum that will not only perform efficiently but also contribute to the overall success of your construction project.

Adequate Training and Familiarization
When it comes to the intricate task of for landscaping projects, the key to efficiency and safety lies in and familiarity with the equipment. This is not just about a quick run-through of the basics but a deep dive into the specifics of the model at hand. The operator must be well-versed in its .
By doing so, one can not only prevent mishaps but also enhance the effectiveness of the insulation removal process. It's akin to the approach taken by Andryj Borys, who, through his Schlenk Line Survival Guide, sought to facilitate swift access to practical knowledge for chemists, bypassing outdated and often inaccessible traditional literature sources.
Similarly, Sandy MacLeod, President and CEO of HRAI, emphasizes the importance of creating training and apprenticeship supports that equip the workforce with the necessary skills for safe and competent . This aligns with the broader industry trend where organizations like HRAI are investing in initiatives to address skill gaps in emerging technologies such as electric heat pumps, which are experiencing a surge in adoption across Canada.
Furthermore, insights from industry experts suggest that and ventilation can address issues beyond just equipment operation. For instance, excessive attic moisture can masquerade as leaks, when in fact, the real culprit is inadequate ventilation—a problem that can be mitigated with the right know-how and tools, such as those detailed in Mapei’s technical documentation.
Incorporating these principles into the training for can lead to significant improvements in project outcomes. It’s about understanding the broader impact of equipment usage on the living spaces we are working to improve and ensuring that every action taken contributes positively to the efficiency and safety of the project.
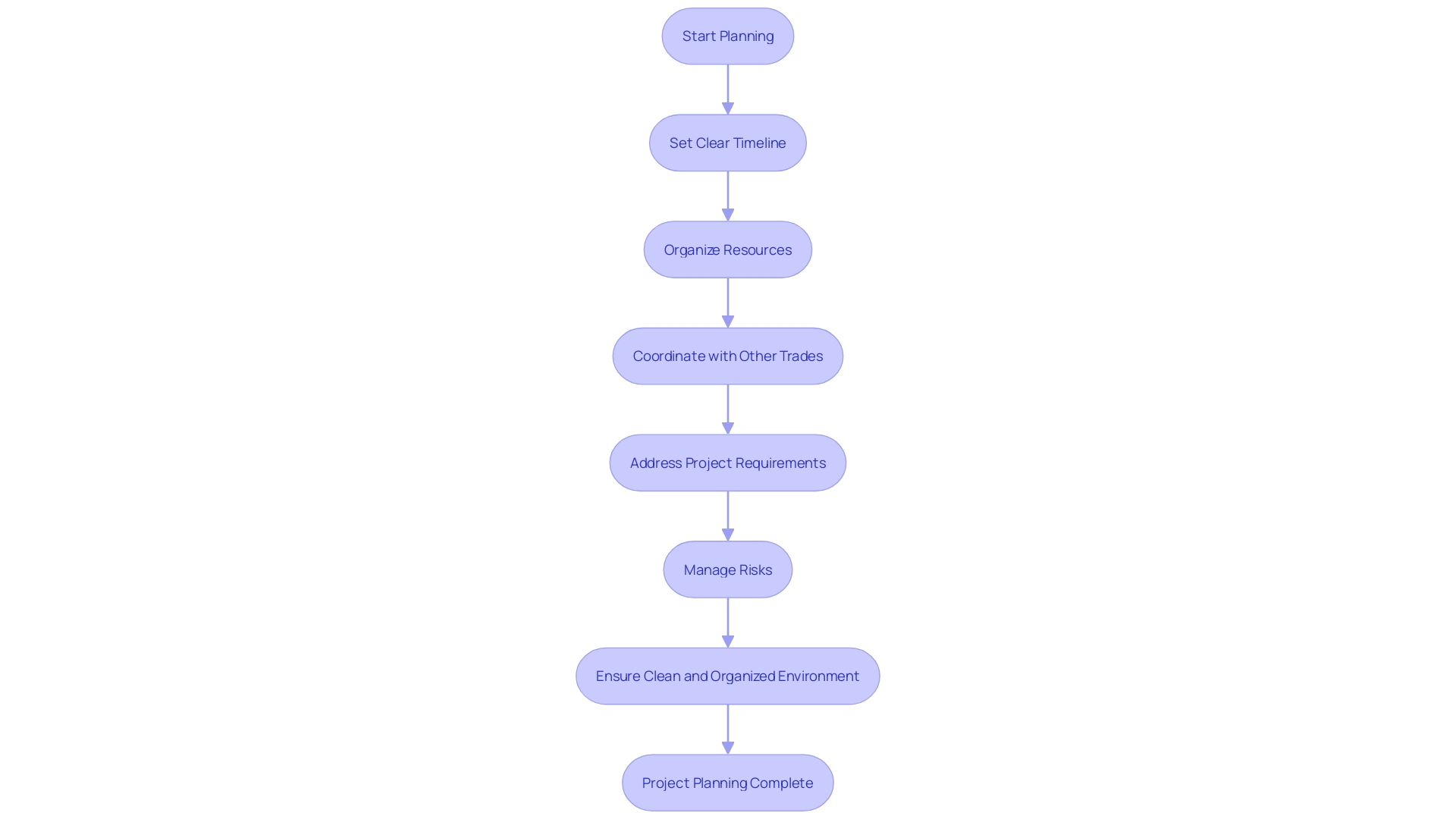
Efficient Work Planning
A meticulous work plan is pivotal for the success of . It ensures that activities are executed effectively, with a keen eye on avoiding delays and mishaps. Proper planning includes not only setting a clear timeline but also judiciously organizing resources and coordinating with other trades.
Such comprehensive planning is akin to the interactive RFP process, where flexibility in the scope of work invites innovative solutions to , as seen in the added post-occupancy energy load study to achieve net-zero energy goals.
Furthermore, as in the case of the Arbordeau condominium complex, a thoughtful approach to problem-solving, like addressing the need for durable for its unique architecture, underlines the importance of tailoring work plans to specific project requirements. Similarly, the collaborative efforts in Decatur, Georgia for the Martin Luther King Jr. Service Project underscore the need for detailed planning in volunteer-driven initiatives to enhance the homes of low-income senior citizens.
In the context of , is not just a procedural step but a safeguard against the financial and reputational damage that accidents can cause. As highlighted by industry executives, managing risks and meeting client expectations demands a structured approach to tackle the most pressing issues.
The significance of a clean and organized environment cannot be overstated, as evidenced by industry statistics showing a correlation between cleanliness and reduced sick days, as well as improved productivity. This sentiment is echoed in the recent trend of to gain a competitive edge. These examples collectively emphasize the critical role that a well-structured work plan plays in ensuring , safety, and success.

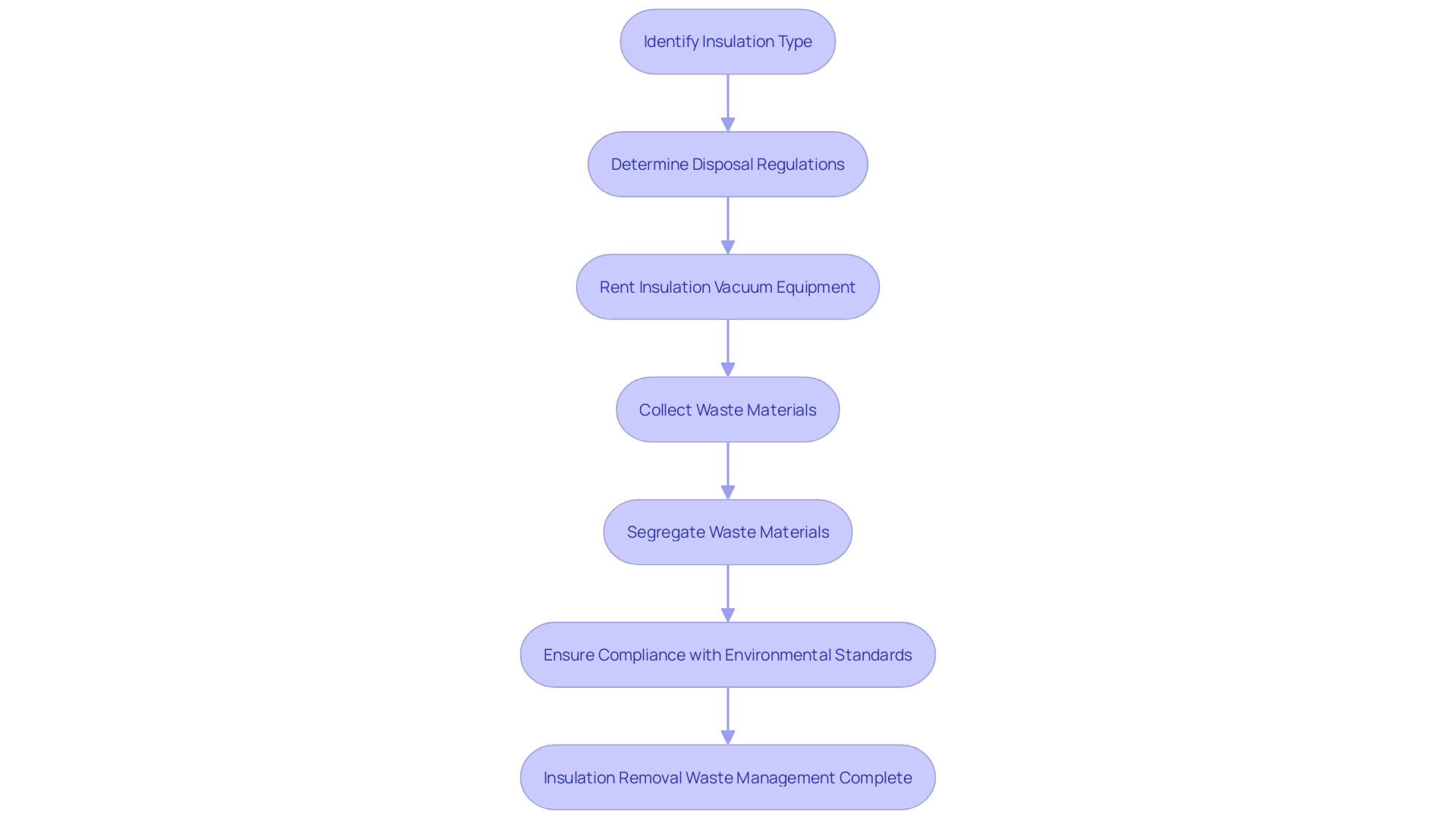
Proper Waste Disposal
When embarking on insulation removal projects, the approach to is as important as the removal itself. This is particularly true given the evolving environmental guidelines and regulations. For example, recent waste disposal practices in Dallas underscore the complexity and necessity of proper insulation .
Innovations in the industry, like renting , can provide both removal and disposal solutions. These services not only help streamline the project but also ensure that compliance with is met without additional stress for the project manager.
Take the Arbordeau condominium complex in Devon, where a renovation project to repair waterproofing membranes over parking garages demanded meticulous . Similarly, volunteers in Decatur, Georgia, participating in the Martin Luther King Jr. Service Project, dealt with waste from cleaning homes and installing amenities for low-income senior citizens. In both cases, responsible disposal of materials was crucial for the sustainability of the community and the environment.
Dallas has seen a shift towards adaptive reuse of spaces, such as the conversion of office buildings into residential units. With this change comes a responsibility to manage effectively. By choosing equipment rental services that prioritize , project managers can contribute to reducing the environmental impact of construction waste, aligning with the community-driven initiatives and legislative actions that shape the modern construction landscape.

Conclusion
Insulation vacuum rental offers numerous benefits for insulation removal projects. These machines significantly speed up the removal process, ensuring timely completion of projects. They also contribute to a clean worksite by containing the insulation material, minimizing mess.
Proper disposal is facilitated, aligning with environmentally responsible practices. Insulation vacuums are versatile and can handle different types of insulation materials. Safety is prioritized, reducing the risk of exposure to hazardous substances.
They also improve indoor air quality by extracting harmful substances. From a cost perspective, insulation vacuum rental is a practical and cost-effective solution, avoiding the need for purchasing expensive equipment. Efficient work planning and proper equipment selection are crucial for successful projects.
Adequate training and familiarization with the equipment ensure safe and efficient operation. Proper waste disposal is essential, and insulation vacuum rental services often include disposal solutions. In conclusion, insulation vacuum rental enhances efficiency, cleanliness, safety, and cost-effectiveness in insulation removal projects, contributing to their overall success.
Frequently Asked Questions
What are the benefits of using an insulation vacuum rental for removal projects?
An insulation vacuum rental provides several advantages, including increased efficiency, cleanliness, proper disposal, versatility in handling various insulation types, and improved safety for workers. It speeds up the removal process, minimizes mess, and ensures safe disposal of materials.
How does renting an insulation vacuum save time and labor?
Insulation vacuum rentals have powerful suction capabilities that swiftly clear away old insulation, bypassing labor-intensive manual removal. This is a time-saver and cost-effective solution that aids in faster preparation for new insulation installation.
Can insulation vacuum rentals improve indoor air quality?
Yes, by meticulously extracting dust, allergens, and pollutants from old insulation, insulation vacuum rentals set the stage for new, high-quality insulation, thus significantly improving indoor air quality.
Why is renting an insulation vacuum considered cost-effective?
Renting an insulation vacuum is cost-effective because it avoids the large upfront cost of buying the equipment and typically includes maintenance and technical support, reducing the financial burden on the project.
How can the use of an insulation vacuum rental contribute to energy efficiency?
Proper insulation removal and replacement can harness the thermal energy potential of a building, reducing the need for artificial heating or cooling, thereby lowering energy consumption and costs.
What should be considered when selecting the right insulation vacuum?
When selecting an insulation vacuum, consider the project's size, the type of insulation to be removed, and the accessibility of the space. It's important to select equipment that can handle the job efficiently without compromising the success of the construction project.
Is training necessary for operating insulation vacuum equipment?
Yes, comprehensive training and familiarity with the equipment's functionalities, safety features, and maintenance protocols are essential for efficient and safe insulation removal.
Why is planning important for insulation removal projects?
Meticulous work planning is crucial to executing activities effectively, avoiding delays, and coordinating resources. Proper planning ensures project efficiency, safety, and success.
How should waste be disposed of after insulation removal?
Waste should be disposed of responsibly, adhering to environmental guidelines and regulations. Equipment rental services that offer disposal solutions can help ensure compliance and reduce the environmental impact of construction waste.
List of Sources
- Benefits of Insulation Vacuum Rental
- investors.whirlpoolcorp.com (https://investors.whirlpoolcorp.com/news-and-events/news/news-details/2023/WHIRLPOOL-CORPORATION-UNVEILS-REVOLUTIONARY-SLIMTECH-INSULATION-TECHNOLOGY---THE-LATEST-IN-A-HISTORY-OF-INNOVATION/default.aspx)
- guardtechgroup.com (https://www.guardtechgroup.com)
- activerain.com (https://activerain.com/blogsview/5808497/critical-considerations-before-finishing-your-basement)
- mchughjunkremoval.com (https://mchughjunkremoval.com/)
- vivaconstructionservices.com (https://www.vivaconstructionservices.com/)
- crestron.com (https://www.crestron.com/News/Case-Studies/2022/Hotel-Bania-Thermal-Ski)
- nytimes.com (https://www.nytimes.com/2024/02/20/realestate/brooklyn-bed-stuy-loft-renovation.html)
- rewiringamerica.org (https://www.rewiringamerica.org/electrification-costs-estimates)
- wandb.ai (https://wandb.ai/tianyuan/InsulationSpotter/reports/InsulationSpotter-StreetView--VmlldzoxNTkxNjQz)
- thegainesgroup.com (https://www.thegainesgroup.com/cold-weather-cold-house-no-more/)
- mebdesign.co.uk (https://mebdesign.co.uk/insulating-existing-buildings-p2/)
- Time and Labor Savings
- crestron.com (https://www.crestron.com/News/Case-Studies/2022/Hotel-Bania-Thermal-Ski)
- mapei.com (https://www.mapei.com/us/en-us/realta-mapei/article-detail/planiseal-cr1-prevents-parking-woes)
- ahrinet.org (https://www.ahrinet.org/news-events/news/ahri-releases-december-2023-us-heating-and-cooling-equipment-shipment-data)
- greenup.rmi.org (https://greenup.rmi.org/)
- thegainesgroup.com (https://www.thegainesgroup.com/cold-weather-cold-house-no-more/)
- trinityrestoretx.com (https://www.trinityrestoretx.com/)
- dmagazine.com (https://www.dmagazine.com/sponsored/2023/09/office-cleanliness-a-key-advantage-in-the-new-normal-of-rto/)
- dallasnews.com (https://www.dallasnews.com/business/real-estate/2024/01/23/dallas-is-a-top-market-for-office-to-home-conversions/?utm_medium=social&utm_source=twitter_dallasnews)
- ohmconnect.com (https://www.ohmconnect.com/blog/home-improvement/why-air-sealing-is-the-best-diy-you-can-do)
- commercialsearch.com (https://www.commercialsearch.com/news/vetting-vendors-top-tips-for-evaluating-performance/)
- washingtonpost.com (https://www.washingtonpost.com/climate-solutions/2023/11/24/air-sealing-insulation-home-winter/)
- Enhanced Safety
- osha30construction.com (https://www.osha30construction.com/blog/construction-safety-topic-ideas/)
- rpc.co.uk (https://www.rpc.co.uk/perspectives/construction/the-week-that-was-24-november-2023/)
- activerain.com (https://activerain.com/blogsview/5808497/critical-considerations-before-finishing-your-basement)
- vivaconstructionservices.com (https://www.vivaconstructionservices.com/)
- trinityrestoretx.com (https://www.trinityrestoretx.com/)
- wandb.ai (https://wandb.ai/breengles/VacuumCleaner/reports/---VmlldzoxMTUyMTU2)
- 33rdsquare.com (https://www.33rdsquare.com/do-fiberglass-ceiling-tiles-contain-asbestos/?utm_source=rss&utm_medium=rss&utm_campaign=do-fiberglass-ceiling-tiles-contain-asbestos)
- bobvila.com (https://www.bobvila.com/articles/ice-dam-removal-cost/?utm_campaign=socialflow&utm_medium=social&utm_source=twitter)
- bobvila.com (https://www.bobvila.com/articles/asbestos-siding-removal-cost/?utm_source=twitter&utm_medium=social&utm_campaign=socialflow)
- nbcnews.com (https://www.nbcnews.com/tech/tech-news/airbnb-carbon-monoxide-poisonings-detectors-rcna105634)
- Improved Indoor Air Quality
- itsairborne.com (https://itsairborne.com/central-ventilation-vs-in-room-air-cleaners-d7642949ff22)
- ventilation.scoutenvironmental.com (https://ventilation.scoutenvironmental.com/)
- sciencedirect.com (https://www.sciencedirect.com/science/article/pii/S2950362024000316?via%3Dihub)
- lung.org (https://www.lung.org/blog/indoor-air-quality-improvements)
- rmi.org (https://rmi.org/the-need-for-us-indoor-air-quality-guidelines/?utm_campaign=organic&utm_source=linkedin,twitter&utm_medium=social&utm_content=1696975966)
- investors.whirlpoolcorp.com (https://investors.whirlpoolcorp.com/news-and-events/news/news-details/2023/WHIRLPOOL-CORPORATION-UNVEILS-REVOLUTIONARY-SLIMTECH-INSULATION-TECHNOLOGY---THE-LATEST-IN-A-HISTORY-OF-INNOVATION/default.aspx)
- infomeddnews.com (https://infomeddnews.com/iqair-introduces-new-xe-smart-air-purifiers/)
- pnas.org (https://www.pnas.org/doi/10.1073/pnas.2215685121?utm_source=twitter&utm_medium=social&utm_term=pnasnews&utm_content=5d42be67-4c07-4461-a7cd-0bd2edb24d2c&utm_campaign=hootsuite)
- aalto.fi (https://www.aalto.fi/en/news/five-things-everyone-should-know-about-cooling-and-ventilation?utm_source=twitter&utm_medium=social_own)
- bezooyencontracting.ca (https://bezooyencontracting.ca/2023/09/29/the-important-role-of-hrvs-in-modern-custom-homes/)
- Cost-Effectiveness
- rpc.co.uk (https://www.rpc.co.uk/perspectives/construction/the-week-that-was-24-november-2023/)
- activerain.com (https://activerain.com/blogsview/5808497/critical-considerations-before-finishing-your-basement)
- vivaconstructionservices.com (https://www.vivaconstructionservices.com/)
- rewiringamerica.org (https://www.rewiringamerica.org/electrification-costs-estimates)
- wandb.ai (https://wandb.ai/breengles/VacuumCleaner/reports/---VmlldzoxMTUyMTU2)
- lifehacker.com (https://lifehacker.com/home/best-places-to-rent-tools-and-equipment)
- itsairborne.com (https://itsairborne.com/central-ventilation-vs-in-room-air-cleaners-d7642949ff22)
- homes.rewiringamerica.org (https://homes.rewiringamerica.org/personal-electrification-planner)
- rewiringamerica.org (https://www.rewiringamerica.org/electrification-costs-estimates)
- Maximizing Efficiency with Insulation Vacuum Rental
- nytimes.com (https://www.nytimes.com/2023/10/09/business/office-space-vacancy-cleaning.html)
- ohmconnect.com (https://www.ohmconnect.com/blog/home-improvement/why-air-sealing-is-the-best-diy-you-can-do)
- iopscience.iop.org (https://iopscience.iop.org/article/10.1088/2634-4505/acf341/pdf)
- ethz.ch (https://ethz.ch/en/news-and-events/eth-news/news/2024/03/climate-friendly-renovations-using-straw-and-hemp.html)
- vivaconstructionservices.com (https://www.vivaconstructionservices.com/)
- activerain.com (https://activerain.com/blogsview/5807293/best-rental-truck-companies-reviewed--top-picks-for-easy-moving)
- bigblockconstruction.ca (https://www.bigblockconstruction.ca/post/the-value-of-measuring-energy-efficiency-in-multi-unit-residential-buildings)
- johnsavesenergy.com (https://www.johnsavesenergy.com/attic-air-clothes-dryer)
- cnet.com (https://www.cnet.com/home/energy-and-utilities/10-practical-ways-to-live-more-sustainably-as-an-apartment-renter/)
- aol.com (https://www.aol.com/low-cost-ways-home-more-131938536.html)
- appropedia.org (https://www.appropedia.org/Make_your_home_more_energy_efficient)
- iea.org (https://www.iea.org/reports/energy-efficiency-for-affordability/executive-summary)
- energy.gov (https://www.energy.gov/eere/buildings/building-america-technical-support#:~:text=Energy%20Savings%20in-,Chicago,-Homes:%20A%20Case)
- homes.lbl.gov (https://homes.lbl.gov/decarbonizing-homes)
- buildingenclosureonline.com (https://www.buildingenclosureonline.com/articles/92588-the-future-of-sustainable-building-restoration-with-deep-energy-retrofits)
- Proper Equipment Selection
- wandb.ai (https://wandb.ai/tianyuan/InsulationSpotter/reports/InsulationSpotter-StreetView--VmlldzoxNTkxNjQz)
- mdpi.com (https://www.mdpi.com/2673-9909/4/1/16)
- investors.whirlpoolcorp.com (https://investors.whirlpoolcorp.com/news-and-events/news/news-details/2023/WHIRLPOOL-CORPORATION-UNVEILS-REVOLUTIONARY-SLIMTECH-INSULATION-TECHNOLOGY---THE-LATEST-IN-A-HISTORY-OF-INNOVATION/default.aspx)
- guardtechgroup.com (https://www.guardtechgroup.com)
- ohmconnect.com (https://www.ohmconnect.com/blog/home-improvement/how-to-choose-home-insulation-with-the-lightest-carbon-footprint)
- aalto.fi (https://www.aalto.fi/en/news/five-things-everyone-should-know-about-cooling-and-ventilation?utm_source=twitter&utm_medium=social_own)
- activerain.com (https://activerain.com/blogsview/5808497/critical-considerations-before-finishing-your-basement)
- inc.com (https://www.inc.com/dan-furman/why-now-is-right-time-for-equipment-investment.html)
- margotnote.com (https://www.margotnote.com/blog/project-considerations)
- joeedelman.com (https://www.joeedelman.com/stop-asking-whats-the-best)
- crestron.com (https://www.crestron.com/News/Case-Studies/2022/Hotel-Bania-Thermal-Ski)
- pneumatictips.com (https://www.pneumatictips.com/compressed-air-fail-poor-mans-ducting/)
- ohmconnect.com (https://www.ohmconnect.com/blog/home-improvement/how-to-choose-home-insulation-with-the-lightest-carbon-footprint)
- aalto.fi (https://www.aalto.fi/en/news/five-things-everyone-should-know-about-cooling-and-ventilation?utm_source=twitter&utm_medium=social_own)
- activerain.com (https://activerain.com/blogsview/5808497/critical-considerations-before-finishing-your-basement)
- Adequate Training and Familiarization
- news.ontario.ca (https://news.ontario.ca/en/release/1004822/ontario-helping-insulation-workers-upgrade-skills-and-land-jobs)
- canada.ca (https://www.canada.ca/en/environment-climate-change/news/2024/08/government-of-canada-invests-in-heat-pump-training-for-skilled-workers-in-a-cleaner-economy-across-the-country.html)
- news.3mcanada.ca (https://news.3mcanada.ca/?utm_medium=redirect&utm_source=vanity-url&utm_campaign=wsciencecentre.3mcanada.ca)
- thegainesgroup.com (https://www.thegainesgroup.com/cold-weather-cold-house-no-more/)
- mdpi.com (https://www.mdpi.com/2673-9909/4/1/16)
- mapei.com (https://www.mapei.com/gb/en/tools-and-downloads/technical-documentation)
- vacuubrand.com (https://www.vacuubrand.com/blog/en/customer-stories-en/innovative-vacuum-technology-schlenk-line/)
- gibraltarbuildingproducts.com (https://www.gibraltarbuildingproducts.com/lesson-plans/january2024?utm_campaign=2024%20Ask%20The%20Expert&utm_source=PSShare)
- Efficient Work Planning
- osha30construction.com (https://www.osha30construction.com/blog/construction-safety-topic-ideas/)
- iopscience.iop.org (https://iopscience.iop.org/article/10.1088/2634-4505/acf341/pdf)
- ethz.ch (https://ethz.ch/en/news-and-events/eth-news/news/2024/03/climate-friendly-renovations-using-straw-and-hemp.html)
- blog.bluebeam.com (https://blog.bluebeam.com/steve-wiley-mchugh-construction/)
- dallasnews.com (https://www.dallasnews.com/news/environment/2023/10/20/joppa-residents-are-exposed-to-twice-to-three-times-as-much-air-pollution-study-finds/%7C/)
- dmagazine.com (https://www.dmagazine.com/sponsored/2023/09/office-cleanliness-a-key-advantage-in-the-new-normal-of-rto/)
- gsa.gov (https://www.gsa.gov/governmentwide-initiatives/federal-highperformance-green-buildings/resource-library/integrative-strategies/collaborative-construction-practices/wayne-aspinall-project)
- mapei.com (https://www.mapei.com/us/en-us/realta-mapei/article-detail/planiseal-cr1-prevents-parking-woes)
- energyvanguard.com (https://www.energyvanguard.com/blog/weatherizing-an-old-house-an-mlk-day-service-project/)
- activerain.com (https://activerain.com/blogsview/5808497/critical-considerations-before-finishing-your-basement)
- ohmconnect.com (https://www.ohmconnect.com/blog/home-improvement/what-are-the-four-control-layers-of-a-house-and-why-should-i-care)
- Proper Waste Disposal
- ethz.ch (https://ethz.ch/en/news-and-events/eth-news/news/2024/03/climate-friendly-renovations-using-straw-and-hemp.html)
- wandb.ai (https://wandb.ai/tianyuan/InsulationSpotter/reports/InsulationSpotter-StreetView--VmlldzoxNTkxNjQz)
- building.ca (https://building.ca/feature/the-insurance-industry-has-a-waste-problem/)
- confessionsoftheprofessions.com (https://confessionsoftheprofessions.com/5-specialized-types-of-waste-management-you-never-knew/)
- dep.pa.gov (https://www.dep.pa.gov/Business/Land/Waste/SolidWaste/MunicipalWaste/Construction-Demolition-Waste/Pages/default.aspx)
- letsgettrash.com (https://www.letsgettrash.com)
- mapei.com (https://www.mapei.com/us/en-us/realta-mapei/article-detail/planiseal-cr1-prevents-parking-woes)
- energyvanguard.com (https://www.energyvanguard.com/blog/weatherizing-an-old-house-an-mlk-day-service-project/)
- binstorenearme.com (https://binstorenearme.com)
- smallbiztrends.com (https://smallbiztrends.com/2023/09/how-to-start-a-junk-removal-business.html)
- dallasnews.com (https://www.dallasnews.com/news/environment/2023/10/20/joppa-residents-are-exposed-to-twice-to-three-times-as-much-air-pollution-study-finds/%7C/)
- keranews.org (https://www.keranews.org/news/2024-01-17/cisneros-vs-dallas-resident-sues-city-for-blocking-possible-last-path-to-gaf-shingle-plant-closure)
- dallasnews.com (https://www.dallasnews.com/business/real-estate/2024/01/23/dallas-is-a-top-market-for-office-to-home-conversions/?utm_medium=social&utm_source=twitter_dallasnews)
- smallbiztrends.com (https://smallbiztrends.com/2023/09/how-to-start-a-junk-removal-business.html)
- confessionsoftheprofessions.com (https://confessionsoftheprofessions.com/5-specialized-types-of-waste-management-you-never-knew/)