Introduction
In the fast-paced world of construction, efficiency and cost-effectiveness are paramount to a project's success. One often overlooked yet crucial element is selecting the right power wheelbarrow rental. This article delves into the essential steps to ensure that the chosen equipment aligns perfectly with the project’s needs, from understanding specific requirements and choosing the right model, to prioritizing employee training and selecting a reputable rental provider.
By addressing these key areas, construction managers can not only enhance productivity but also adopt more sustainable and resource-efficient practices, ultimately leading to successful project outcomes.
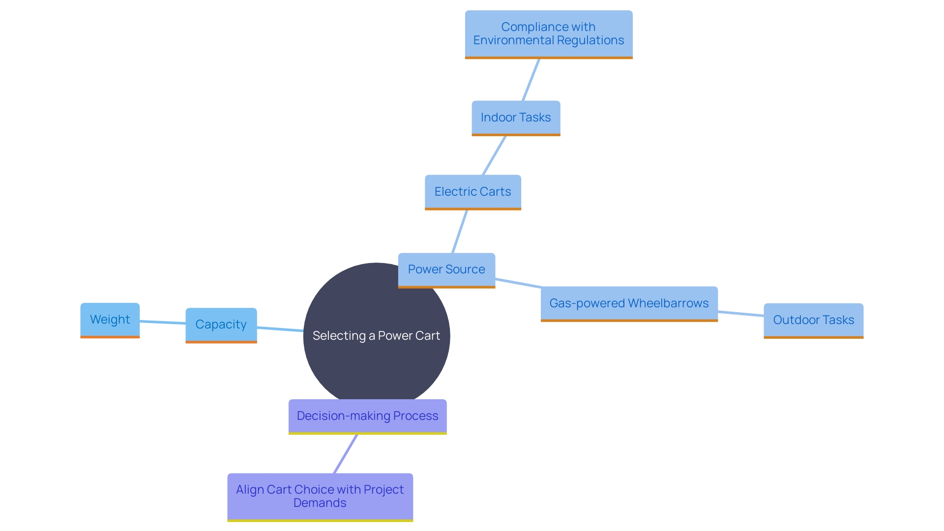
Understanding Your Rental Needs
Before renting a , it’s vital to thoroughly assess your project's specific needs. Start by considering the volume and type of materials you'll be transporting. For instance, like concrete or soil will require a more robust cart compared to lighter loads. Next, evaluate the terrain of your job site. Uneven or rough terrains might necessitate a wheelbarrow with enhanced stability and traction. Additionally, factor in the rental duration. Understanding these aspects ensures you , maximizing both efficiency and cost-effectiveness. As Mark Twain wisely noted, "The secret of getting ahead is getting started." Establishing a clear understanding of your requirements from the outset will help you avoid unnecessary complications and optimize your endeavor's success.

Choosing the Right Power Wheelbarrow
Choosing the suitable is essential for enhancing efficiency on building sites. When evaluating your options, consider factors such as capacity, weight, and power source. For example, electric transport carts are perfect for indoor tasks because of their and reduced noise levels, making them compliant with growing environmental regulations aimed at minimizing the construction industry's carbon footprint. In contrast, might be better suited for outdoor tasks where power and endurance are paramount. Ensuring the chosen model aligns with the specific demands of your project can significantly ease the burden on workers and contribute to a more sustainable work environment. As highlighted by recent industry trends, the integration of not only supports environmental goals but also maintains the high operational standards required in construction.

Benefits of Renting Power Wheelbarrows
Choosing can provide significant advantages, especially regarding , versatility, and access to . The initial financial burden of acquiring equipment is removed, and leasing periods can be customized to fit specific project timelines, ensuring maximum flexibility. Furthermore, leasing firms generally keep their machinery in excellent shape, greatly reducing the likelihood of operational failures. The equipment leasing sector in the US has experienced a threefold increase since 2000, reflecting its growing importance and competitiveness. This rapid expansion has fostered a more regionally diverse market, providing construction managers with a broader array of choices. Furthermore, the leasing industry supports sustainable practices by prolonging the functional lifespan of machinery, thus offering eco-friendly and cost-effective solutions. As one industry expert noted, 'The platform supports global accessibility and promotes sustainability by extending the operational life of equipment, offering cost-effective, resource-conserving solutions.' This approach not only conserves resources but also aligns with modern construction methods, making it an intelligent choice for forward-thinking project managers.

Selecting the Right Rental Provider
Choosing a trustworthy leasing provider is crucial for a smooth experience. Prioritize companies with , an extensive inventory, and exceptional . For example, Dexter Rent-ALL, founded by Stephanie and Vasquez in Dexter, Michigan, expanded from a small area into a thriving leasing enterprise by concentrating on these elements. Vasquez highlights that their customer service background and understanding of client needs were pivotal. A good provider not only recommends the best equipment for your project but also ensures timely delivery and pickup, significantly boosting . The rental industry has seen massive growth, tripling since 2000, which underscores the need for who can meet the diverse needs of their clients.

Prioritizing Employee Training
To maximize the efficiency of power carts, invest in on proper usage and . are essential for reducing operational errors and enhancing productivity. These programs can cover a wide range of topics, from general workplace safety awareness to specialized training for specific equipment. Consider offering practical training sessions that cover , maneuvering, and maintaining the carts.
Research demonstrates a clear link between the quantity and quality of training provided and the safety of operations. Industries with fewer fatalities tend to offer more consistent training. For example, only 54% of employees in the construction industry go through annual training, compared to 58% in the manufacturing sector, which has lower fatality rates.
Incorporating ensures that employees are well-versed in operational best practices and safety protocols. As Hannah Boothe notes, “In the realm of industrial operations, the handling of stands as a crucial task that demands precision, expertise, and an unwavering commitment to safety.” Training helps employees recognize and avoid common mistakes, fostering a safer and more efficient workplace.

Maximizing Productivity with Efficient Equipment Use
Maximizing the efficiency of your involves strategic organization and clear communication. Start by designing your job site to facilitate smooth material flow. This ensures that wheelbarrows are easily accessible, minimizing unnecessary movement and delays. Additionally, leverage innovative technologies like Rugged Robots, which use AI to precisely layout based on 3D designs, reducing human error and enhancing productivity. Clear communication channels among team members are crucial to coordinate tasks seamlessly, minimizing downtime and ensuring the project stays on track. Implementing these strategies not only boosts productivity but also helps in and budget constraints effectively.

Conclusion
Selecting the right power wheelbarrow rental can significantly impact the success of construction projects. Understanding specific rental needs is the first step, ensuring that the chosen equipment aligns with the materials, terrain, and project duration. This careful assessment allows for more efficient operations and cost management.
Choosing the appropriate model is equally essential. By evaluating factors such as capacity, weight, and power source, project managers can select a wheelbarrow that meets both operational demands and environmental standards. The benefits of renting, such as cost efficiency and access to well-maintained equipment, further enhance productivity and sustainability in the construction process.
Partnering with a reputable rental provider adds another layer of assurance. A provider with strong customer service and a wide inventory can facilitate timely delivery and support, which are crucial for maintaining project momentum. Additionally, investing in employee training on equipment usage and safety protocols not only minimizes risks but also enhances overall productivity.
Finally, maximizing productivity through strategic organization and clear communication is vital. Implementing innovative technologies and fostering effective teamwork can lead to smoother operations, helping to meet tight deadlines and budget constraints. By addressing these key areas, construction managers can optimize their projects and contribute to a more sustainable future in the industry.
Frequently Asked Questions
Why is it important to assess my project’s specific needs before renting a power cart?
Assessing your project's needs is crucial to ensure you select the most suitable equipment. Consider the volume and type of materials you'll be transporting, as heavier materials like concrete require more robust carts. Evaluating the terrain and rental duration also helps maximize efficiency and cost-effectiveness.
What factors should I consider when choosing a power cart?
When choosing a power cart, consider the following factors: capacity and weight of materials, power source (electric vs. gas), terrain of the job site, and rental duration. Electric carts are ideal for indoor use due to their zero emissions, while gas-powered carts are better for outdoor tasks requiring more power.
What are the advantages of renting power wheelbarrow options?
Renting power wheelbarrow options offers significant benefits, including cost-effectiveness by avoiding initial equipment purchase costs, versatility with customizable leasing periods, and access to well-maintained machinery, reducing the likelihood of failures. This approach supports sustainable practices by prolonging equipment lifespan.
How can I choose a trustworthy leasing provider?
To choose a reliable leasing provider, prioritize companies with strong customer reviews, a wide inventory of equipment, and excellent customer service. A good provider helps recommend the best equipment and ensures timely delivery and pickup.
How can I maximize the efficiency of my power carts?
Maximizing efficiency involves designing your job site for smooth material flow, ensuring wheelbarrows are easily accessible, utilizing technology, such as AI-driven layout tools, to reduce human error, and establishing clear communication among team members to coordinate tasks effectively.
Why is employee training important for using power carts?
Proper training is essential for reducing operational errors and enhancing safety. Comprehensive training programs cover best practices for loading, maneuvering, and maintaining carts. Research shows a direct link between training quality and operational safety, leading to a safer work environment.
How can I ensure effective communication on the job site?
Effective communication can be ensured by establishing clear channels among team members, which helps coordinate tasks seamlessly and minimizes downtime. This strategy is vital for managing tight deadlines and budget constraints efficiently.
What trends are influencing the power wheelbarrow leasing industry?
The power wheelbarrow leasing industry has experienced significant growth, tripling since 2000. This expansion reflects the increasing importance of leasing as a flexible and sustainable option for construction managers, providing a broader array of choices in the market.
List of Sources
- Understanding Your Rental Needs
- iands.design (https://iands.design/projects/adaptive-reuse-historic-renovation/article/33015752/asid-report-examines-the-rise-of-adaptive-reuse)
- asme.org (https://asme.org/topics-resources/content/frugal-engineering-can-address-tomorrow-s-challenges)
- manmonthly.com.au (https://manmonthly.com.au/atlas-copco-rental-launches-innovative-i-rent-platform-for-manufacturing-efficiency)
- elfaonline.org (https://elfaonline.org/news-and-publications/industry-news/read/2023/12/05/mitsubishi-hc-capital-america-highlights-2024-trends-for-equipment-finance-industry)
- statisticsglobe.com (https://statisticsglobe.com/consulting)
- iot-analytics.com (https://iot-analytics.com/product/predictive-maintenance-asset-performance-market-report-2023-2028)
- stat.unido.org (https://stat.unido.org/content/publications/international-yearbook-of-industrial-statistics-2023)
- blog.geckorobotics.com (https://blog.geckorobotics.com/how-to-modernize-construction-processes-for-reliable-assets)
- powermag.com (https://powermag.com/key-considerations-for-a-successful-ppe-program)
- powermag.com (https://powermag.com/from-ideas-to-assets-how-digital-solutions-provide-value-through-project-lifecycles)
- powermag.com (https://powermag.com/optimizing-turbine-repair-resources)
- homes.rewiringamerica.org (https://homes.rewiringamerica.org/personal-electrification-planner)
- solarcustomers.seia.org (https://solarcustomers.seia.org/guide)
- Choosing the Right Power Wheelbarrow
- toyotatimes.jp (https://toyotatimes.jp/en/series/beyondmobility/011.html)
- volvoce.com (https://volvoce.com/europe/en/electric-construction/benefits?utm_source=twitter&utm_medium=social&utm_campaign=emea_social&utm_term=eu_eng&utm_content=organic_video_l25-riga-zoo)
- forconstructionpros.com (https://forconstructionpros.com/rental/rental-business/article/22911208/a1-rental-inc-rental-snapshot-doug-schoch-of-a1-rental)
- aem.org (https://aem.org/not-found)
- asmedigitalcollection.asme.org (https://asmedigitalcollection.asme.org)
- electrek.co (https://electrek.co/2024/03/18/skanska-piloting-electric-compaction-roller)
- highways.today (https://highways.today/2023/12/21/electric-rollers-hamm)
- caterpillar.com (https://caterpillar.com)
- chicagoquantum.com (https://chicagoquantum.com/toughbuilt-import-observations.html)
- statisticsglobe.com (https://statisticsglobe.com/consulting)
- homes.rewiringamerica.org (https://homes.rewiringamerica.org/personal-electrification-planner)
- environmentamerica.org (https://environmentamerica.org/pennsylvania/center/resources/lawn-care-goes-electric)
- Benefits of Renting Power Wheelbarrows
- caterpillar.com (https://caterpillar.com)
- forconstructionpros.com (https://forconstructionpros.com/rental/rental-business/article/22911208/a1-rental-inc-rental-snapshot-doug-schoch-of-a1-rental)
- highways.today (https://highways.today/2023/12/21/electric-rollers-hamm)
- kardinal.ai (https://kardinal.ai/parcel-delivery-digest?utm_campaign=ParcelDeliveryDigest&utm_medium=Social&utm_source=Twitter%7C)
- confessionsoftheprofessions.com (https://confessionsoftheprofessions.com/3-common-mistakes-to-avoid-in-heavy-duty-equipment-handling-2)
- cemexventures.com (https://cemexventures.com/how-construction-robotics-is-going-to-change-the-industry-forever)
- invonto.com (https://invonto.com/industries/construction)
- multibriefs.com (https://multibriefs.com/briefs/elfa/ELFA112223.php)
- Selecting the Right Rental Provider
- norstat.co (https://norstat.co)
- prylada.com (https://prylada.com/post/manufacturing-industry-research-intelligent-asset-monitoring-challenges)
- elfaonline.org (https://elfaonline.org/news-and-publications/industry-news/read/2023/12/01/the-art-of-the-possible-elfa-innovation-roundtable-takeaways)
- forconstructionpros.com (https://forconstructionpros.com/rental/rental-business/article/22911208/a1-rental-inc-rental-snapshot-doug-schoch-of-a1-rental)
- procureinsights.com (https://procureinsights.com/2024/02/12/which-of-the-following-resources-is-most-likely-to-ensure-that-you-choose-the-right-solution-provider)
- kioskmarketplace.com (https://kioskmarketplace.com/articles/post-covid-demand-challenges-shape-best-read-kmc-2023-stories)
- prnewswire.com (https://prnewswire.com/news-releases/the-week-in-press-releases-13-stories-you-need-to-see-301969569.html)
- smallbiztrends.com (https://smallbiztrends.com/2023/12/how-to-start-a-car-rental-business.html)
- allbusiness.com (https://allbusiness.com/easiest-way-to-start-your-own-business)
- allbusiness.com (https://allbusiness.com/are-you-ready-to-start-a-business)
- Prioritizing Employee Training
- elearningindustry.com (https://elearningindustry.com/custom-online-employee-safety-training-program-a-quick-guide-and-case-study)
- smallbiztrends.com (https://smallbiztrends.com/2023/12/employee-training-tips-2.html)
- elearningindustry.com (https://elearningindustry.com/a-lighting-companys-path-to-training-success-with-a-custom-built-lms)
- confessionsoftheprofessions.com (https://confessionsoftheprofessions.com/3-common-mistakes-to-avoid-in-heavy-duty-equipment-handling-2)
- elfaonline.org (https://elfaonline.org/news-and-publications/industry-news/read/2024/02/28/alta-s-remiker-and-chrappa-to-speak-at-upcoming-elfa-events)
- elearningindustry.com (https://elearningindustry.com/elevating-safety-training-in-the-energy-industry-with-rapid-elearning)
- bradyid.com (https://bradyid.com/resources/refresher-training-guide)
- elearningindustry.com (https://elearningindustry.com/translating-compliance-training-safety-manuals-for-international-audiences)
- logisticsit.com (https://logisticsit.com/articles/2023/10/31/empowering-a-workforce-key-to-implementing-a-functioning-safety-culture,-the-ukmha’s-national-safety-convention-is-told)
- rpc.co.uk (https://rpc.co.uk/perspectives/construction/the-week-that-was-24-november-2023)
- logisticsit.com (https://logisticsit.com/articles/2023/12/11/poor-training-linked-to-safety-issues-in-manufacturing)
- nationalacademies.org (https://nationalacademies.org/trb/blog/a-safe-healthy-workforce-keeps-our-transportation-moving?utm_source=twitter&utm_medium=social&utm_term=nasemtrb&utm_content=6d88f3e5-cda6-4365-a27f-a133153a98ba&utm_campaign=hootsuite)
- gao.gov (https://gao.gov/products/gao-24-107303?utm_source=twitter&utm_medium=social&utm_campaign=pa_report)
- ilo.org (https://ilo.org/global/topics/safety-and-health-at-work/resources-library/publications/WCMS_903140/lang--en)
- Maximizing Productivity with Efficient Equipment Use
- toddzabelle.com (https://toddzabelle.com/?utm_source=Earned_Media&utm_campaign=B2F_Book_Launch%2F)
- retailtechinnovationhub.com (https://retailtechinnovationhub.com/home/2023/12/11/here-are-eight-need-to-knows-in-the-construction-world)
- kardinal.ai (https://kardinal.ai/parcel-delivery-digest?utm_campaign=ParcelDeliveryDigest&utm_medium=Social&utm_source=Twitter%7C)
- aol.com (https://aol.com/robots-solving-construction-challenges-including-150000521.html)
- ouster.com (https://ouster.com/insights/case-studies/dunakontroll?utm_source=Company+Referral&utm_medium=Organic-Social)
- rossvideo.com (https://rossvideo.com/case-studies/red-bull-servus-tv?utm_campaign=23039_organic-social_re-global_ve-general_ob-web-visits&utm_medium=organic_social)
- prylada.com (https://prylada.com/post/manufacturing-industry-research-intelligent-asset-monitoring-challenges)
- iot-analytics.com (https://iot-analytics.com/product/industrial-iot-industry-4-0-case-study-report-2023)
- powermag.com (https://powermag.com/from-ideas-to-assets-how-digital-solutions-provide-value-through-project-lifecycles)
- powermag.com (https://powermag.com/ai-spare-parts-search-for-maximized-maintenance-efficiency)