Introduction
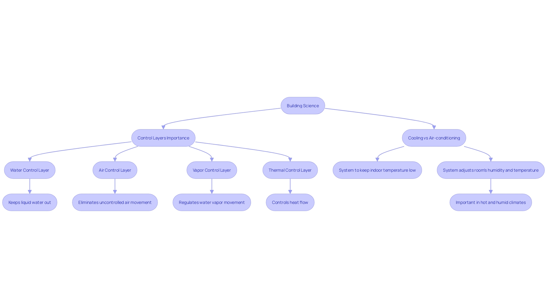
Ensuring optimal humidity levels is crucial in the construction industry. The four vital control layers of a structure - water, air, vapor, and thermal - play an integral role in protecting buildings from moisture-related issues and maintaining structural integrity. Recent advancements in materials technology, such as cool radiator materials and coatings, are revolutionizing building design for humidity and temperature control.
Construction project managers must stay informed about the latest standards, technologies, and approaches to effectively manage humidity and safeguard their projects. Renting portable dehumidifiers offers numerous benefits, including maintaining optimal conditions for construction materials, cost-effectiveness, and access to the latest dehumidifier technology without the stress of equipment maintenance. Moisture control is essential in reducing construction delays and material losses.
High humidity can significantly affect construction materials, prolong drying time, and deteriorate building materials. By integrating dehumidifier rental services, construction projects can regulate and reduce humidity levels effectively, avoiding delays and material losses. High humidity levels can lead to condensation and mold growth, compromising building materials and posing health risks.
Dehumidifiers play a vital role in maintaining low humidity levels, preventing condensation, and inhibiting mold proliferation. Proper humidity control is an investment in the longevity of the project and the health of the building environment.
The Importance of Humidity Control in Construction
Ensuring optimal humidity levels is a cornerstone of building science, which recognizes the critical roles of the four vital control layers of a structure: water, air, vapor, and thermal. These layers are integral to protecting the building from , such as material degradation and structural integrity challenges. For instance, a well-executed water control layer incorporates measures to keep liquid water out, while the air control layer aims to eliminate uncontrolled air movement that can transport moisture into the building envelope. Understanding and addressing these aspects is essential for .
The importance of these control layers was underscored in a recent Metro Waterproofing project at the Grand Hyatt Memphis parking garage. Despite the cold weather and sandy, water-retentive soil complicating the waterproofing system installation, the team's knowledge and proactive management ensured the integrity of these control layers, thereby preventing .
Furthermore, advancements in materials technology, such as cool radiator materials and coatings, are revolutionizing the way we approach for humidity and temperature control. These materials, capable of radiating heat into space and promoting natural ventilation, demonstrate the potential for passive cooling measures to maintain indoor comfort while reducing energy consumption. This is especially pertinent considering the heat-related challenges faced by workers in environments like warehouses, where companies are actively seeking innovative solutions to manage heat and humidity levels.
In the context of these developments, managers must stay informed about the latest standards, technologies, and approaches to effectively manage humidity and safeguard their projects. By doing so, they can prevent the costly repercussions of excessive moisture, ensuring not only the longevity of the construction but also the safety and well-being of the workforce.

Benefits of Renting Portable Dehumidifiers
Opting for portable can significantly enhance efficiency on construction sites, and this strategy aligns well with the demands of a fast-paced project environment. For instance, during the Grand Hyatt Memphis parking garage project, Metro Waterproofing faced the dual challenge of cold temperatures and moisture-laden sandy soil that threatened the integrity of their waterproofing systems. Here, the use of a dehumidifier was crucial in ensuring a dry, workable environment, which underscores one of the primary advantages of such equipment: maintaining optimal conditions for construction materials and processes.
When considering dehumidifiers, contractors can choose between refrigerant and desiccant models, each with distinct operational mechanisms and suitable for varying conditions. Refrigerant dehumidifiers, which condense moisture by passing air over cold coils, offer efficiency and are commonly utilized in business settings. Sizing is also critical; selecting a unit based on the square footage and humidity level of the space ensures effective moisture control, ultimately safeguarding project materials and enhancing the comfort and productivity of the workforce.
The extend beyond just addressing environmental challenges. It's a that avoids the need for a hefty initial outlay, providing financial flexibility that is particularly beneficial when managing tight budget constraints. Rental agreements typically encompass maintenance and support, reducing the responsibility for equipment upkeep from the project team. This service component ensures that projects benefit from the without the added stress of maintaining the equipment, allowing project managers to focus on core project tasks.
Moreover, recent studies and industry trends highlight the importance of energy-efficient cooling and dehumidification technologies, as cooling demands are projected to surge globally. By choosing rental services that offer the newest energy-saving equipment, construction projects not only align with sustainable practices but also contribute to the larger goal of reducing the industry's carbon footprint.
Reducing Construction Delays and Material Losses
Moisture control is a critical factor in ensuring the structural integrity and longevity of buildings. High humidity can significantly affect construction materials, causing delays and increasing costs. For example, the drying time for concrete, paint, and other coatings can be extensively prolonged, which can disrupt project schedules. Furthermore, excessive moisture can deteriorate building materials, leading to a reduction in their lifespan and necessitating premature replacements.
By integrating into construction projects, it becomes possible to regulate and reduce humidity levels effectively. This not only helps in avoiding project delays but also prevents material losses. There are two primary utilized: refrigerant and desiccant. Refrigerant dehumidifiers, which work by passing moist air over cold coils to condense the moisture, are known for their efficiency and are typically used in business environments. On the other hand, desiccant dehumidifiers absorb moisture from the air using a desiccant material and are useful in environments with extreme temperatures or low humidity levels.
Choosing the right size and type of dehumidifier is vital for optimal performance. Factors such as the area's square footage, the level of humidity, the number of occupants, and the type of equipment used should be considered to select a dehumidifier with adequate capacity. Additionally, features such as capacity, portability, control options, and noise levels are essential when choosing a dehumidifier to meet specific business needs.
The consequences of not managing humidity can be far-reaching, impacting not only construction materials but also the health and safety of employees, and the condition of equipment and products. Excess moisture fosters the growth of mold and other bacteria, which can lead to health problems, while also damaging sensitive equipment and products. Conversely, too little humidity can cause discomfort among employees. Therefore, maintaining optimal humidity levels is essential for a safe and comfortable working environment, and for safeguarding valuable assets.
Investing in [commercial dehumidifiers](https://blog.ezequipmentrental.com/10-benefits-of-motorized-hand-truck-rental-for-construction-projects) comes with numerous benefits, including improved air quality, prevention of mold and mildew, protection of products and equipment, enhanced comfort and productivity of employees, and . The importance of these benefits is reflected in the increasing market demand for , particularly in light of the recent pandemic which has highlighted the significance of healthy building environments.
Preventing Condensation and Mold Growth
High on can lead to complications such as condensation and mold growth, which not only compromise the integrity of the building materials but also pose health risks. This is particularly true in cooler climates or during the colder months when upon contact with cold surfaces, resulting in water buildup. A practical solution to this dilemma is the utilization of dehumidifiers. These devices are instrumental in , thus preventing the formation of condensation and inhibiting mold proliferation. For example, during the waterproofing of the Grand Hyatt Memphis's parking garage, Metro Waterproofing had to address the challenge of cold temperatures and sandy soil that retained moisture. By managing the air quality and moisture levels, it's possible to preserve the structural integrity of the project and safeguard the well-being of the workforce. Ensuring proper humidity control is not only a preventive measure but also an investment in the project's longevity and the health of the building environment.
Conclusion
In conclusion, optimal humidity control is crucial in the construction industry for protecting buildings and maintaining structural integrity. By integrating dehumidifier rental services, construction projects can effectively regulate and reduce humidity levels, avoiding delays and material losses. Dehumidifiers play a vital role in preventing condensation and inhibiting mold growth, safeguarding building materials and the health of the building environment.
Renting portable dehumidifiers offers numerous benefits, including maintaining optimal conditions for construction materials, cost-effectiveness, and access to the latest technology without the stress of equipment maintenance. By effectively managing humidity levels, construction projects can ensure the longevity of the project and the well-being of the workforce.
In conclusion, construction project managers should prioritize humidity control by opting for portable dehumidifier rentals. This practical and cost-effective solution allows for efficient regulation of humidity levels, preventing delays, material losses, and health risks associated with high humidity. Investing in proper humidity control is an investment in the success of the project and the overall quality and safety of the building environment.
Frequently Asked Questions
Why is humidity control important in construction?
Humidity control is essential in construction to protect the building from moisture-related issues such as material degradation and structural integrity challenges. It ensures the longevity of the construction and the safety and well-being of the workforce.
What are the four vital control layers in a structure?
The four vital control layers are water, air, vapor, and thermal. They are integral to preventing moisture intrusion and maintaining the building envelope's integrity.
How did the Metro Waterproofing project at the Grand Hyatt Memphis address humidity control?
Despite cold weather and sandy, water-retentive soil, the team used their knowledge and proactive management to ensure the integrity of the control layers, preventing moisture intrusion.
What advancements in materials technology are impacting building design for humidity and temperature control?
Innovations such as cool radiator materials and coatings are being used for passive cooling measures to maintain indoor comfort and reduce energy consumption.
What are the benefits of renting portable dehumidifiers for construction sites?
Renting portable dehumidifiers can enhance efficiency, maintain optimal conditions for construction materials and processes, and provide financial flexibility. Rental services usually include maintenance, support, and access to the latest dehumidifier technology.
What are the differences between refrigerant and desiccant dehumidifiers?
Refrigerant dehumidifiers condense moisture by passing air over cold coils, while desiccant dehumidifiers absorb moisture using a desiccant material. Refrigerant models are efficient in business settings, whereas desiccant models are better for extreme temperatures or low humidity levels.
How can moisture control reduce construction delays and material losses?
By effectively regulating humidity levels with dehumidifiers, construction projects can avoid delays due to prolonged drying times for materials like concrete and paint and prevent deterioration of building materials.
What factors should be considered when choosing a dehumidifier for a construction site?
Consider the area's square footage, the level of humidity, the number of occupants, the type of equipment used, and the dehumidifier's features such as capacity, portability, control options, and noise levels.
What are the negative effects of not managing humidity in construction?
Not managing humidity can lead to mold growth, health problems for employees, damage to sensitive equipment and products, and discomfort due to excessive or insufficient humidity levels.
What additional benefits do commercial dehumidifiers provide?
Commercial dehumidifiers offer improved air quality, prevent mold and mildew, protect products and equipment, enhance employee comfort and productivity, and contribute to energy savings.
How does preventing condensation and mold growth contribute to a construction project?
Preventing condensation and mold growth with dehumidifiers helps preserve the structural integrity of the project and ensures a healthy building environment, which is an investment in the project's success and longevity.
List of Sources
- The Importance of Humidity Control in Construction
- energogroup.com (https://www.energogroup.com)
- buildingenclosureonline.com (https://www.buildingenclosureonline.com/articles/92203-overcoming-waterproofing-weather-challenges)
- aalto.fi (https://www.aalto.fi/en/news/five-things-everyone-should-know-about-cooling-and-ventilation?utm_source=twitter&utm_medium=social_own)
- ohmconnect.com (https://www.ohmconnect.com/blog/home-improvement/what-are-the-four-control-layers-of-a-house-and-why-should-i-care)
- techxplore.com (https://techxplore.com/news/2023-09-sustainable-alternative-air-conditioning.html)
- theconversation.com (https://theconversation.com/three-ingenious-ways-architects-are-designing-buildings-to-stay-cool-in-a-heatwave-without-air-conditioning-237914?utm_source=twitter&utm_medium=bylinetwitterbutton)
- techcrunch.com (https://techcrunch.com/2024/08/09/humidity-sucks-transaera-has-a-new-way-to-deal-with-it/)
- constructionspecifier.com (https://www.constructionspecifier.com/back-to-basics-the-four-steps-to-creating-effective-concrete/?utm_content=buffer36a92&utm_medium=social&utm_source=twitter&utm_campaign=editorial)
- nature.org (https://www.nature.org/en-us/newsroom/humid-heat-risk-to-workers-in-tropics/)
- citizen.org (https://www.citizen.org/article/hot-take/)
- aalto.fi (https://www.aalto.fi/en/news/five-things-everyone-should-know-about-cooling-and-ventilation?utm_source=twitter&utm_medium=social_own)
- ohmconnect.com (https://www.ohmconnect.com/blog/home-improvement/what-are-the-four-control-layers-of-a-house-and-why-should-i-care)
- Benefits of Renting Portable Dehumidifiers
- lifehacker.com (https://lifehacker.com/home/best-places-to-rent-tools-and-equipment)
- usgbc.org (https://www.usgbc.org/articles/7-green-building-products-explore-2024)
- wired.com (https://www.wired.com/story/cutting-edge-technology-could-massively-reduce-the-amount-of-energy-used-for-air-conditioning/)
- techxplore.com (https://techxplore.com/news/2023-09-sustainable-alternative-air-conditioning.html)
- buildingenclosureonline.com (https://www.buildingenclosureonline.com/articles/92203-overcoming-waterproofing-weather-challenges)
- smallbiztrends.com (https://smallbiztrends.com/2023/09/commercial-dehumidifier.html)
- retailtechinnovationhub.com (https://retailtechinnovationhub.com/home/2024/5/15/cool-as-a-cucumber-the-benefits-of-having-an-air-cooler-in-your-home)
- bdcnetwork.com (https://www.bdcnetwork.com/renters-value-amenities-support-mobile-connected-lifestyle)
- Reducing Construction Delays and Material Losses
- gminsights.com (https://www.gminsights.com/industry-analysis/vapor-barriers-market)
- confessionsoftheprofessions.com (https://confessionsoftheprofessions.com/the-top-reasons-for-construction-project-delays/)
- commercialsearch.com (https://www.commercialsearch.com/news/why-globalization-creates-new-risks-and-liabilities-for-construction-execs/)
- infomeddnews.com (https://infomeddnews.com/allentown-llc-announces-the-acquisition-of-clordisys/)
- retailtechinnovationhub.com (https://retailtechinnovationhub.com/home/2024/6/23/including-gopuff-deliveroo-superdry-and-constructor-rtihs-most-read-retail-technology-articles-from-last-week)
- med-technews.com (https://www.med-technews.com/news/latest-medtech-news/guardtech-group-launches-new-guardware-cleanroom-hardware-brand/)
- smallbiztrends.com (https://smallbiztrends.com/2023/09/commercial-dehumidifier.html)
- ohmconnect.com (https://www.ohmconnect.com/blog/home-improvement/the-importance-of-performing-regular-maintenance-on-your-home-s-hvac)
- retailtechinnovationhub.com (https://retailtechinnovationhub.com/home/2023/10/11/cleaning-services-in-london-costs-tips-and-benefits)
- Preventing Condensation and Mold Growth
- buildingenclosureonline.com (https://www.buildingenclosureonline.com/articles/92203-overcoming-waterproofing-weather-challenges)
- gibraltarbuildingproducts.com (https://www.gibraltarbuildingproducts.com/lesson-plans/january2024?utm_campaign=2024%20Ask%20The%20Expert&utm_source=PSShare)
- techxplore.com (https://techxplore.com/news/2023-09-sustainable-alternative-air-conditioning.html)
- theconversation.com (https://theconversation.com/three-ingenious-ways-architects-are-designing-buildings-to-stay-cool-in-a-heatwave-without-air-conditioning-237914?utm_source=twitter&utm_medium=bylinetwitterbutton)
- newscientist.com (https://www.newscientist.com/article/2443236-the-surprising-wall-pattern-that-could-keep-buildings-cooler/?utm_campaign=RSS%7CNSNS&utm_source=NSNS&utm_medium=RSS&utm_content=home)
- ohmconnect.com (https://www.ohmconnect.com/blog/home-improvement/what-are-the-four-control-layers-of-a-house-and-why-should-i-care)
- constructionspecifier.com (https://www.constructionspecifier.com/back-to-basics-the-four-steps-to-creating-effective-concrete/?utm_content=buffer36a92&utm_medium=social&utm_source=twitter&utm_campaign=editorial)
- 33rdsquare.com (https://www.33rdsquare.com/can-you-get-sick-from-mold-in-the-toilet/?utm_source=rss&utm_medium=rss&utm_campaign=can-you-get-sick-from-mold-in-the-toilet)
- cnet.com (https://www.cnet.com/home/7-places-mold-could-be-hiding-inside-your-house/)
- cnet.com (https://www.cnet.com/home/7-places-mold-could-be-hiding-in-your-home/)
- smallbiztrends.com (https://smallbiztrends.com/2023/09/commercial-dehumidifier.html)