Introduction
Selecting the ideal car dolly is a critical decision when planning to transport a vehicle, whether for a long-distance move or a leisurely road trip. With the rising costs of vehicle shipment and rental, a car trailer offers a practical solution, allowing you to tow your vehicle behind a personal or rental truck. It's essential to understand the towing equipment requirements specific to your vehicle to ensure safe and efficient transportation.
By thoroughly researching and comparing the features of 4-wheel dollies and trailer dollies, you can select the most suitable option that aligns with your towing needs and embark on your journey with confidence.
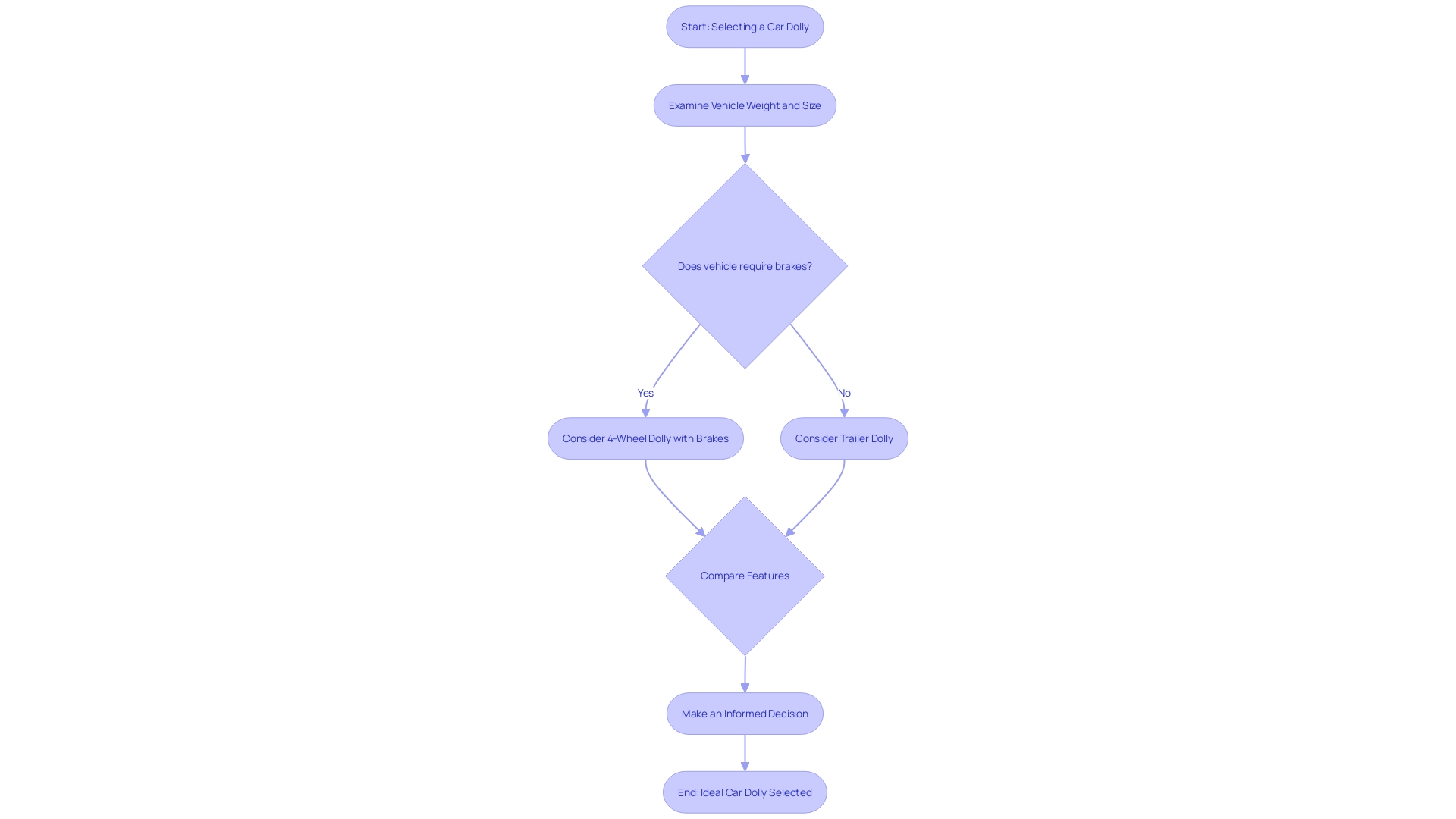
Choosing the Right Dolly for Your Needs
Selecting the ideal car dolly is a critical decision when planning to transport a vehicle, whether for a long-distance move or a leisurely road trip. With the rising costs of vehicle shipment and rental, a car trailer offers a practical solution, allowing you to tow your vehicle behind a personal or rental truck. It's essential to understand the towing equipment requirements specific to your vehicle to ensure safe and efficient transportation. This includes examining the weight and size of the vehicle to be towed, as well as particular needs such as the necessity for a dolly with brakes. By thoroughly researching and comparing the features of 4-wheel dollies and trailer dollies, you can select the most suitable option that aligns with your towing needs and embark on your journey with confidence.
Safety Tips for Using a Dolly
- Prioritize a thorough inspection of the dolly before each use. Look for any damage or signs of excessive wear that could compromise safety.
- Strictly adhere to the manufacturer's guidelines regarding proper operation and weight restrictions to avoid overloading.
- Always wear the recommended personal protective equipment such as gloves and safety goggles to prevent injuries while operating the dolly.
- Ensure the vehicle is firmly secured to the dolly with straps or chains, eliminating any risk of detachment during transit.
- Exercise caution during the loading and unloading process to avoid any mishaps or harm to the vehicle.
- Stay vigilant about the environment and potential hazards to navigate safely around obstacles.
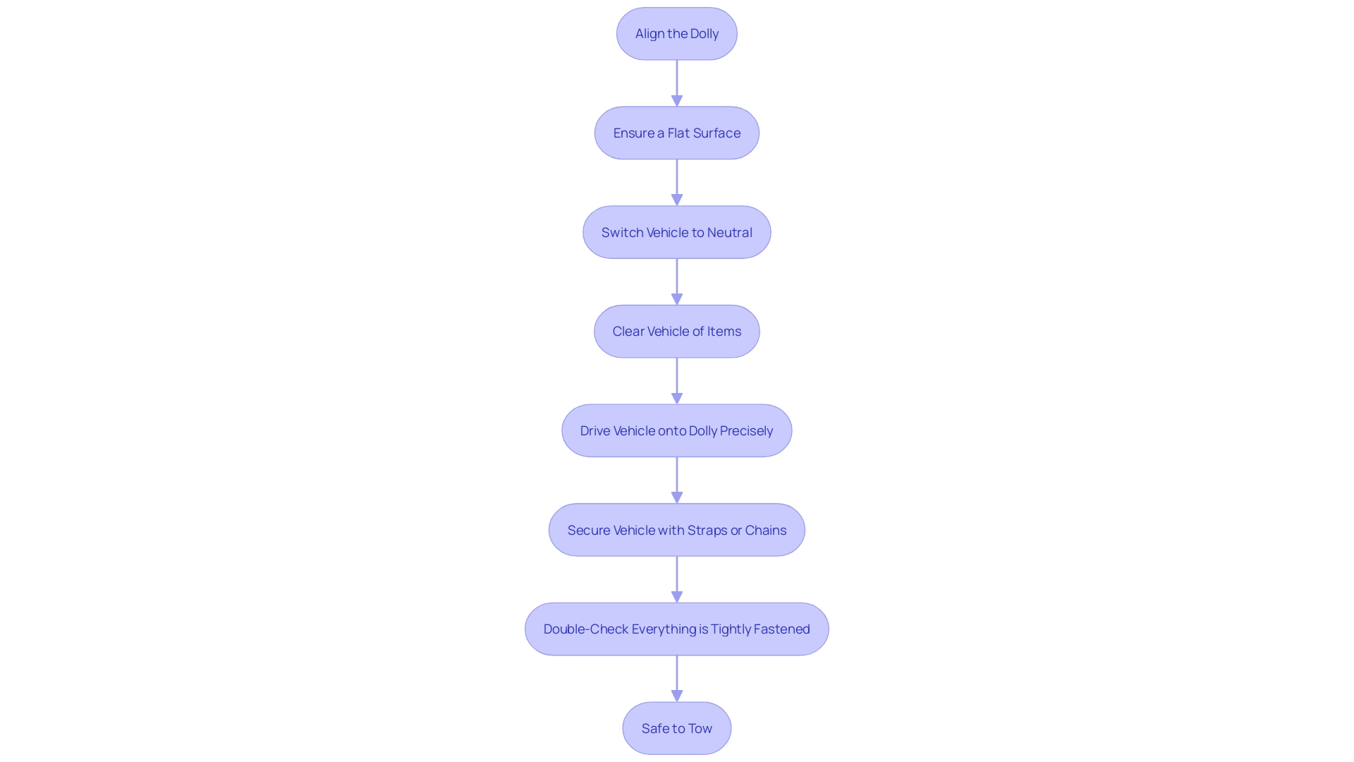
Step-by-Step Guide to Loading a Vehicle onto a Dolly
When preparing for a cross-country excursion or an extended vacation, you might consider how to in a cost-effective manner. using a is a practical solution that allows you to bring your without the need for a separate rental or shipping service. Here are detailed steps to help you load your vehicle onto a dolly safely:
- Align the dolly with your moving direction and ensure it's positioned on a flat surface.
- Switch the vehicle to neutral and set the parking brake. Clear the car of any items that could shift during transport.
- Drive the vehicle onto the dolly with precision, making sure the wheels are properly aligned with the dolly's platform or ramps.
- Once the vehicle is positioned on the dolly, use straps or chains to firmly secure it in place. It's crucial to double-check that everything is tightly fastened to prevent any movement during transit.
U-Haul, recognized as North America's top hitch installer, offers comprehensive guides and user manuals detailing the equipment requirements for towing. With over 1,500 installation locations, finding a nearby service to prepare your personal vehicle for towing is hassle-free. They provide all the necessary components and can recommend the right for your specific vehicle year, make, and model.
can be a daunting task, but with the right equipment and guidance, it becomes a manageable part of your travel preparations. Remember, safety is paramount; always follow the recommended procedures to ensure a secure and trouble-free towing experience.

Securing the Vehicle on the Dolly
When you're preparing for a long journey and need to bring your vehicle along, renting a car dolly or trailer is a practical solution. It's a cost-effective alternative to pricier options like vehicle shipping or rentals, and it grants you the freedom to transport your car across cities or even states. However, securing your vehicle to the dolly is an essential step that must be handled with great care to prevent any movement that could lead to damage or accidents during transit.
Here's how to ensure your vehicle is safely anchored:
- Select the right straps or chains: Make sure they are robust enough to handle your vehicle's weight and size. Inspect them for any signs of wear or damage before use.
- Proper attachment is key: Fasten the straps or chains to the vehicle's frame or the specific points designed for this purpose. They should be pulled tight to avoid any looseness.
- Tension matters: Re-examine the tightness of the straps or chains. They should be firm without being overtightened, as this could cause damage.
- Stability test: Gently rock the vehicle to ensure it is secure. If you observe any instability, adjust the straps or chains accordingly.
Following these steps not only safeguards your vehicle but also contributes to overall road safety. As recent initiatives, like the Safe Streets and Roads for All (SS4A) program, underscore the importance of safety in transportation with significant funding for community projects, adhering to proper towing practices aligns with these broader safety goals.
Moreover, with the National Highway Traffic Safety Administration reporting a slight decrease in motor vehicle-related deaths, it's clear that every safety measure counts. By securely strapping your vehicle to a dolly or trailer, you are playing a part in preventing accidents and ensuring that you, your vehicle, and fellow travelers reach your destination without incident.
Conclusion
Choosing the right car dolly is crucial for safe and efficient vehicle transportation. Thoroughly researching and comparing 4-wheel dollies and trailer dollies helps you select the best option for your towing needs. Prioritizing safety by conducting inspections, adhering to weight restrictions, wearing protective gear, and securely fastening the vehicle with straps or chains is essential.
When loading the vehicle onto the dolly, precision is key. Align the dolly, drive the vehicle carefully, and secure it tightly. Properly securing the vehicle on the dolly is vital to prevent damage or accidents.
Choose strong straps or chains, attach them correctly, ensure the right tension, and conduct a stability test. By following these steps, you not only protect your vehicle but also contribute to overall road safety. Your actions align with broader safety goals and initiatives.
In conclusion, selecting the ideal car dolly, prioritizing safety, and following proper loading and securing procedures allow you to embark on your journey confidently. With the right equipment and guidance, you can ensure the safe and efficient transportation of your vehicle.
Take the necessary steps to protect your vehicle and promote road safety today!
Frequently Asked Questions
What is a car dolly, and why would I use one?
A car dolly is a towing device that allows you to tow a vehicle behind a personal or rental truck. It is a practical solution for transporting a vehicle over long distances, such as during a move or road trip, and can be a cost-effective alternative to vehicle shipment or rental services.
How do I choose the right car dolly for my needs?
When selecting a car dolly, consider the weight and size of the vehicle you need to tow. Also, assess whether you need a dolly with brakes. Compare the features of 4-wheel dollies and trailer dollies to find the most suitable option for your towing needs.
What safety precautions should I take when using a dolly?
Always inspect the dolly for damage or signs of wear before each use, and adhere to the manufacturer's guidelines for operation and weight restrictions. Wear personal protective equipment, like gloves and safety goggles, secure the vehicle firmly with straps or chains, and exercise caution during the loading and unloading process.
What are the steps to load a vehicle onto a dolly?
To load a vehicle onto a dolly: 1. Position the dolly on a flat surface aligned with your moving direction. 2. Put the vehicle in neutral with the parking brake set. 3. Clear the car of any loose items. 4. Drive the vehicle onto the dolly, aligning the wheels correctly. 5. Secure the vehicle with straps or chains, ensuring they are tight to prevent movement during transit.
Where can I find installation services for tow hitches and other towing equipment?
U-Haul is recognized as North America's top hitch installer and offers over 1,500 installation locations. They provide comprehensive guides, user manuals, and can recommend the right trailer hitch for your specific vehicle model and year.
How do I ensure my vehicle is securely attached to the dolly?
To secure your vehicle on the dolly: - Use appropriate straps or chains that are strong and undamaged. - Attach them to the vehicle's frame or designated points. - Make sure the straps or chains are tight but not overly so to prevent damage. - Perform a stability test by gently rocking the vehicle to check for any movement, and adjust if necessary.
Why is it important to properly secure my vehicle on a dolly?
Properly securing your vehicle on a dolly is crucial to prevent movement that could cause damage or accidents during transit. It ensures your safety and the safety of other road users, aligning with broader safety goals like the Safe Streets and Roads for All (SS4A) program and contributing to a decrease in motor vehicle-related deaths.
List of Sources
- Choosing the Right Dolly for Your Needs
- autonews.com (https://www.autonews.com/live-blog/ces-2024-live-updates)
- truckingdive.com (https://www.truckingdive.com/)
- statista.com (https://www.statista.com/chart/31355/best-selling-vehicles-in-the-us/)
- uhaul.com (https://www.uhaul.com/Tips/Towing/Towing-My-Vehicle-Tow-Dolly-OR-Auto-Transport-26828/?utm_campaign=uhaulsm&utm_source=twitter&utm_medium=trailer&utm_content=20231110-getsetforroad)
- blog.adafruit.com (https://blog.adafruit.com/2023/12/28/transporting-a-milling-machine/)
- smallbiztrends.com (https://smallbiztrends.com/2023/09/pallet-jacks.html)
- activerain.com (https://activerain.com/blogsview/5807293/best-rental-truck-companies-reviewed--top-picks-for-easy-moving)
- uhaul.com (https://www.uhaul.com/Tips/Towing/Towing-My-Vehicle-Tow-Dolly-OR-Auto-Transport-26828/?utm_campaign=uhaulsm&utm_source=twitter&utm_medium=trailer&utm_content=20231110-getsetforroad)
- Safety Tips for Using a Dolly
- uhaul.com (https://www.uhaul.com/Tips/Towing/Towing-My-Vehicle-Tow-Dolly-OR-Auto-Transport-26828/?utm_campaign=uhaulsm&utm_source=twitter&utm_medium=trailer&utm_content=20231110-getsetforroad)
- aol.com (https://www.aol.com/7-steps-car-accident-130056505.html)
- science.slashdot.org (https://science.slashdot.org/story/23/09/14/016203/ian-wilmut-scientist-behind-dolly-the-cloned-sheep-is-dead-at-79?utm_source=rss1.0mainlinkanon&utm_medium=feed)
- cbsnews.com (https://www.cbsnews.com/news/baby-safe-products-cpsc-infant-death/)
- statista.com (https://www.statista.com/chart/31309/traffic-fatalities-during-different-holiday-periods-in-the-us/)
- kidsandcars.org (https://www.kidsandcars.org/?gclid=CjwKCAjwvdajBhBEEiwAeMh1U4D6JdAzUP_s7zRLdBsCVcd5VOoCfrviTBAIUDva09)
- cockroachlabs.com (https://www.cockroachlabs.com/blog/true-tales-bucket-brigade/)
- Step-by-Step Guide to Loading a Vehicle onto a Dolly
- mobilerobotguide.com (https://mobilerobotguide.com/2024/03/05/autonomous-container-unloading-systems-come-to-the-dock/)
- aboutamazon.com (https://www.aboutamazon.com/news/operations/amazon-unveils-titan-fulfillment-center-robot)
- forbes.com (https://www.forbes.com/advisor/legal/auto-accident/truck-accident-statistics/)
- uhaul.com (https://www.uhaul.com/Tips/Towing/Towing-My-Vehicle-Tow-Dolly-OR-Auto-Transport-26828/?utm_campaign=uhaulsm&utm_source=twitter&utm_medium=trailer&utm_content=20231110-getsetforroad)
- uhaul.com (https://www.uhaul.com/Tips/Towing/Towing-My-Vehicle-Tow-Dolly-OR-Auto-Transport-26828/?utm_campaign=uhaulsm&utm_source=twitter&utm_medium=trailer&utm_content=20231110-getsetforroad)
- Securing the Vehicle on the Dolly
- uhaul.com (https://www.uhaul.com/Blog/2023/10/18/making-holiday-shopping-easier/?utm_campaign=uhaulsm&utm_source=twitter&utm_medium=truckshare&utm_content=20231020-makingholidayshoppingeasier)
- uhaul.com (https://www.uhaul.com/Tips/Towing/Towing-My-Vehicle-Tow-Dolly-OR-Auto-Transport-26828/?utm_campaign=uhaulsm&utm_source=twitter&utm_medium=trailer&utm_content=20231110-getsetforroad)
- forbes.com (https://www.forbes.com/advisor/legal/auto-accident/truck-accident-statistics/)
- mailchi.mp (https://mailchi.mp/visionzeronetwork/february-2024-e-news)
- ghsa.org (https://www.ghsa.org/resources/directions/nov-dec23)