Introduction
Harnessing the power of a trencher can be a game-changer on a construction site, enabling swift and precise trench digging for underground utilities such as pipes, cables, and irrigation systems. The versatility of trenchers, with their various sizes and configurations, makes them indispensable for different projects. To fully leverage the benefits of renting such equipment, it's important to have a well-analyzed plan tailored to the project's requirements.
Drawing lessons from the meat processing company John Dee's experience, a meticulous multi-staged approach involving initial analysis, design level establishment, and development of alternatives, and a uniquely tailored solution can lead to significant productivity improvements.
Automated data collection and cloud-based workflows, akin to those in construction technology advances, can enhance the utilization of trenchers and other rented machinery on-site. Embedding sensors can gather real-time performance data, ensuring that equipment is used efficiently and safely, ultimately preventing project delays and additional costs. This approach not only maximizes productivity but also supports sustainable construction practices by minimizing resource waste and contributing to a safer working environment.
As the construction industry evolves with technologies like drones and smart automation, the strategic use of rented equipment like trenchers becomes crucial for staying competitive and meeting the growing demands for green building and efficient project management.
Understanding the Need for a Trencher
Harnessing the power of a trencher can be a game-changer on a , enabling swift and precise trench digging for underground utilities such as pipes, cables, and irrigation systems. The versatility of trenchers, with their various sizes and configurations, makes them indispensable for different projects. To fully leverage the benefits of , it's important to have a well-analyzed plan tailored to the project's requirements.
Drawing lessons from the meat processing company John Dee's experience, a meticulous multi-staged approach involving initial analysis, design level establishment, and development of alternatives, and a uniquely tailored solution can lead to significant productivity improvements.
Automated data collection and , akin to those in construction technology advances, can enhance the utilization of trenchers and other on-site. Embedding sensors can gather real-time performance data, ensuring that equipment is used efficiently and safely, ultimately preventing project delays and additional costs. This approach not only but also supports sustainable construction practices by minimizing resource waste and contributing to a safer working environment.
As the construction industry evolves with technologies like drones and smart automation, the strategic use of like trenchers becomes crucial for staying competitive and meeting the growing demands for green building and efficient project management.
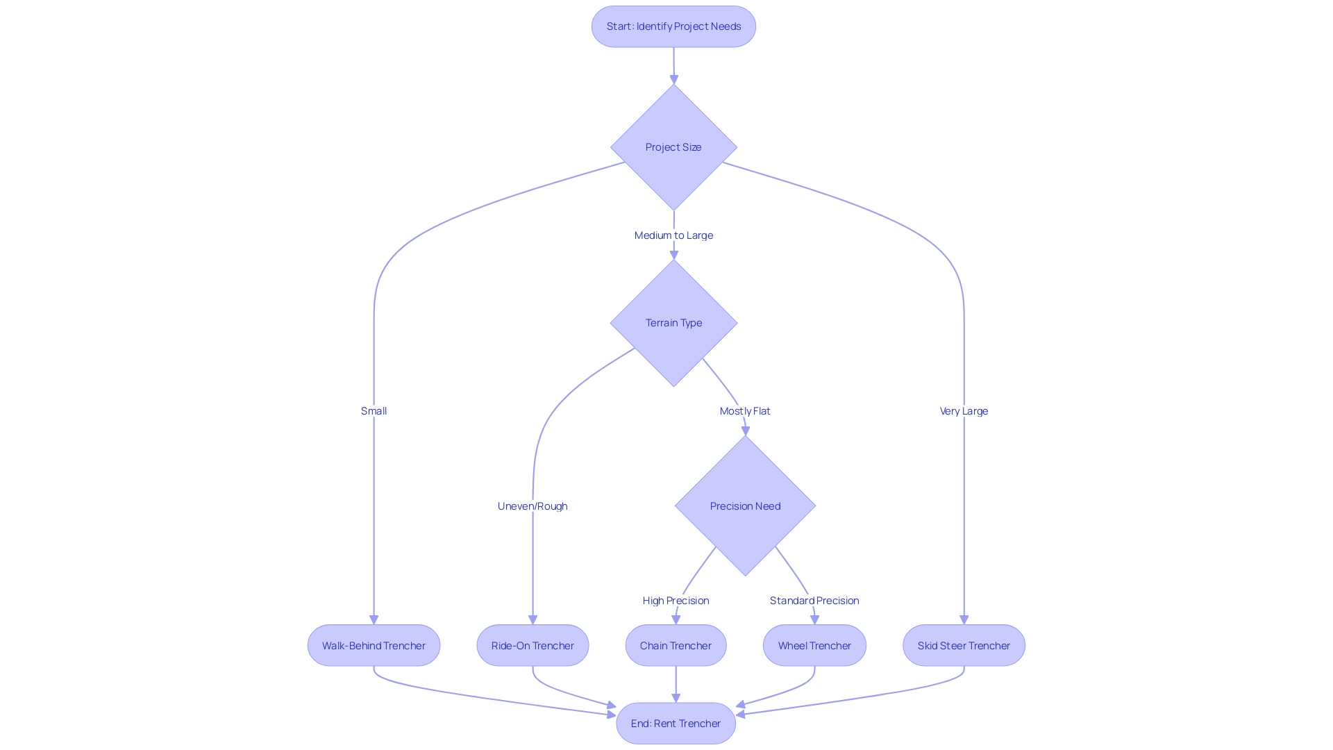
Types of Trenchers Available for Rent
Selecting the right trencher rental for your project can significantly impact efficiency and productivity. are indispensable for a variety of tasks, from laying irrigation systems to preparing for large infrastructure. Here's a guide to help you match the trencher to your project's demands:
- : These are the go-to for smaller jobs or confined spaces. Their compact size aids in maneuverability, making them perfect for residential landscaping or minor agricultural work.
- Ride-on trenchers: When you need to dig deeper and tackle larger areas, ride-on trenchers offer more power. They're the choice for major utility installations or extensive rural landscaping.
- Chain trenchers: For ultimate precision, chain trenchers employ a chain with cutting teeth. These are particularly useful for tasks where exact measurements are critical, such as installing delicate irrigation systems or electrical cables.
- Wheel trenchers: Recognized for their versatility, wheel trenchers can handle a range of soil types and conditions. Their rotating wheel with teeth can cut through hard ground, and they're often used in road works and heavy construction.
- : These attachments offer flexibility and agility, making them suitable for a variety of projects. They are particularly useful when the project site requires quick, adaptable trenching capabilities.
can streamline your construction process, similar to how innovative building designs, like the Arbe49, integrate efficiency into the core. The CNP Vita Assicura headquarters is a testament to how thoughtful planning and suitable tools can create a harmonious and productive work environment. In the same vein, the Higher Roch Tower project in Montpellier demonstrates the importance of using the right tools, like the Rhino-Grasshopper-Archicad suite, to bring visionary designs to fruition.
Moreover, the recent study by researchers at ISTA, which discovered energy savings by mimicking the human heart's pulsating method for pumping liquids, serves as an inspiration. It reminds us that sometimes, unconventional approaches can lead to better efficiency, much like selecting the appropriate trencher for your project.
In conclusion, by understanding the unique capabilities of various trenchers, you can ensure that you're equipped with the right machine that aligns with your project's scale, intricacy, and type of terrain.

Factors to Consider When Renting a Trencher
Selecting the right trencher for your project is a critical decision that can significantly impact the efficiency and productivity of your work. To ensure you make the best choice, it's essential to evaluate the following factors:
-
Project Specifications:
- Carefully assess the your project demands.
- Consider the soil conditions and any potential obstacles that could hinder the .
-
Trencher Features:
- Examine various trenchers' capabilities, such as cutting depth and width, horsepower, and type of fuel used.
- Match the trencher's features with your project's requirements to ensure .
-
Rental Time Frame:
- Determine how long you will need the trencher.
- Look for rental companies that offer to align with your project schedule and help manage costs effectively.
-
Cost Considerations:
- Compare rental prices among different suppliers.
- Take into account any extra fees, like delivery or pick-up charges, and weigh these against the equipment's quality and reliability.
-
Maintenance and Support:
- Inquire about the provided by the rental company.
- Confirm that the equipment is well-maintained and that assistance is readily available if any issues arise during use.
By carefully considering these key aspects, you can confidently choose a trencher that will contribute to the seamless execution of your , much like a construction manager ensures the coordination and management of all project facets from inception to completion.
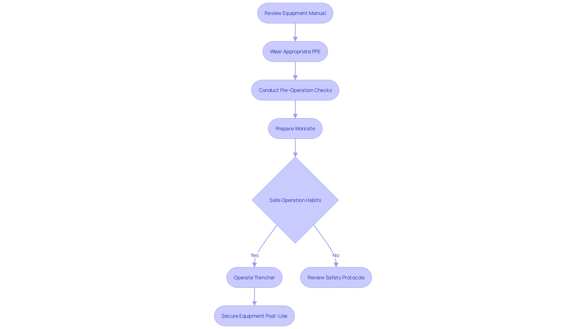
Safety Tips for Operating a Rented Trencher
When dealing with rented trenchers or any , awareness and adherence to are imperative. Each step from initial equipment inspection to post-operation procedures is critical to preventing accidents and ensuring the safety of all personnel on site.
- : Prior to operating a trencher, it's essential to understand its workings. Studying the manual equips operators with knowledge about controls, safety mechanisms, and correct usage.
- Wear Appropriate PPE: Protect yourself with the necessary . This includes a hard hat, safety glasses, high-visibility vest, gloves, and steel-toed boots.
- : Examine the trencher for any potential issues such as visible damage, worn cutting teeth, or compromised safety features. Report any concerns to the rental company immediately.
- Prepare the Worksite: Ensure the trenching area is clear of debris, rocks, and known underground utilities to prevent operational hazards.
- Safe Operation Habits: Handle the trencher at a careful speed, maintaining a firm control and avoiding abrupt movements. Vigilance and communication with the team are vital, especially in changing site conditions.
- : Follow the manufacturer's shutdown guidelines. After use, secure the trencher to deter unauthorized access.
The importance of these practices cannot be overstated, as evidenced by the tragic consequences of neglecting safety measures in recent news reports and case studies. Incidents like those in Italy, where workplace accidents led to numerous fatalities, underscore the critical nature of safety in industrial operations. Furthermore, the unfortunate loss of James Rourke, a recent geology graduate, due to his employer's health and safety oversights, highlights the devastating impact of insufficient .
To enhance workplace safety, it is also crucial to ensure that operators have proper training and certification, as highlighted by expert commentary on the subject. This preparation is not only a regulatory requirement but a fundamental responsibility to protect workers and maintain a safe working environment, especially when utilizing heavy-duty equipment like trenchers.
In conclusion, by following these outlined safety tips and learning from past incidents, construction project managers can significantly reduce the risk of accidents and ensure that operations involving rented trenchers are conducted efficiently and safely.

Best Practices for Maximizing Efficiency with a Rented Trencher
Maximizing the efficiency of is crucial for the timely completion of . By adhering to a few strategic practices, you can enhance the productivity of rented trenchers. Start by meticulously planning the and preparing the site.
It is essential to clearly mark the trench lines and eliminate any obstacles that could impede the trencher. Adopting the proper will allow for a smooth operation, ensuring consistent digging depth and preventing . Prompt backfilling of trenches is also important to maintain a clean work area.
Maintenance plays a pivotal role in the performance of a trencher. Adhering to the maintenance schedule provided by the rental company, keeping the trencher clean, and regularly checking and replacing cutting teeth are all practices that uphold the trencher's efficiency.
cannot be overstated— ensures that operators are well-versed in the trencher's use and safety protocols, which is critical for preventing accidents and optimizing equipment use.
Lastly, vigilance and adaptability are key. Regular monitoring and adjusting of the trenching process can preempt potential issues, minimizing delays or additional work.
By employing these best practices, you not only ensure the proficient use of the trencher but also support the broader goals of efficient resource management and project execution, reflecting the growing trend towards sustainability and practicality in the rental market.
Case Studies or Examples of Efficient Trencher Use
Exploring case studies reveals the practical advantages of with . In one instance, a company strategically utilized a rented ride-on trencher for installing an underground irrigation system as part of a substantial . By meticulously planning the trench layout and refining , the project was finalized ahead of the anticipated timeframe, leading to significant savings in time and labor expenses.
Another scenario involved a contractor employing a walk-behind trencher for a residential drainage system project. The contractor's commitment to following safety protocols and ensuring constant team communication resulted in an that reduced the inconvenience to the homeowner. These real-world examples underscore the effectiveness of in enhancing the efficiency of using and achieving commendable project completion.
References/Citations
Understanding the dynamics of and environmental accountability is critical in today's industry landscape. Take, for example, Rivian, an innovative electric vehicle manufacturer. They have not only set ambitious goals for net zero emissions by 2040 but also aim to minimize waste across their global operations.
With teams scattered across various US states, they face the challenge of maintaining productivity while . This mirrors the for smoother operations, as exemplified by Yuji Ito of the Obayashi JV who likens optimal workflow to uninterrupted traffic, enhancing both speed and efficiency.
In the realm of scientific research, the importance of clear communication is underscored by the perils of citation manipulation. As academic sleuths have uncovered, some have tried to inflate citation counts through metadata rather than merit, which threatens the credibility of the scientific community. This calls for a balance in scientific writing, where jargon is used judiciously to maintain readability.
After all, effective writing is not ancillary to science; it is an integral part of it, as is the use of active voice to create engaging prose that stands out.
This approach is not only about clarity but also about impact. Research shows that the most cited articles often employ straightforward grammar and present tense, suggesting that style matters. In the same vein, the 'Related Work' section of a paper is not just a formality; it is a strategic narrative that positions a study within the broader research landscape, as Martin Scorsese eloquently put it.
By carefully classifying existing studies, one can highlight the novelty and necessity of the research at hand.
In conclusion, whether it's managing dispersed teams to achieve sustainability in manufacturing or crafting a scientific manuscript, the common thread is the strategic use of language and processes to achieve desired outcomes. It's about driving productivity, embracing environmental responsibility, and communicating ideas with precision and influence.
Conclusion
In conclusion, understanding the capabilities of different trenchers and selecting the right one for your project is essential for efficient construction processes. Factors such as project specifications, trencher features, rental time frame, cost considerations, and maintenance and support should be carefully evaluated when renting a trencher. Safety is paramount when operating a rented trencher, and thorough equipment inspection, proper personal protective equipment, and site preparation are crucial to maintain a safe working environment.
To maximize efficiency, meticulous planning of the trench layout, adoption of proper trenching techniques, regular maintenance, and vigilant monitoring are necessary. Real-world examples demonstrate the benefits of strategic planning and technique optimization in achieving time and labor savings.
In conclusion, by understanding trencher capabilities, considering relevant factors when renting, prioritizing safety, and implementing best practices for efficiency, construction project managers can ensure that trenching activities are conducted efficiently and safely. The strategic use of rented trenchers aligns with the industry's goals of sustainability, resource management, and efficient project execution.
Frequently Asked Questions
What is a trencher, and why is it important in construction?
A trencher is a piece of heavy equipment used to dig trenches, typically for laying pipes, cables, or irrigation systems. It's crucial for construction because it enables precise, efficient, and swift trench digging, which can enhance productivity and safety on-site.
What types of trenchers are available for rent?
The main types of trenchers for rent include walk-behind trenchers, ride-on trenchers, chain trenchers, wheel trenchers, and skid steer trenchers. Each is suited to different tasks and project scales.
How do I select the right trencher for my project?
To choose the right trencher, consider factors like the required trench depth and width, soil conditions, trencher features (e.g., cutting depth, horsepower, fuel type), the rental timeframe, cost, and the maintenance and support services offered by the rental company.
What are the benefits of planning and using data collection in trencher operation?
Effective planning tailored to your project and utilizing automated data collection can enhance trencher utilization, promote sustainable construction practices, and prevent delays and additional costs by ensuring equipment is used efficiently and safely.
What safety tips should I follow when operating a rented trencher?
Safety tips include thoroughly reviewing the equipment manual, wearing appropriate personal protective equipment (PPE), conducting pre-operation checks, preparing the worksite, operating the trencher carefully, and securing the equipment after use.
Why is operator training important when using a trencher?
Proper operator training is critical to prevent accidents, optimize equipment use, and ensure that operators are well-versed in the trencher's use and safety protocols.
How can I maximize efficiency when using a rented trencher?
You can maximize efficiency by planning the trench layout, preparing the site, using proper trenching techniques, promptly backfilling trenches, adhering to maintenance schedules, and being vigilant and adaptable during the trenching process.
Can you give examples of efficient trencher use in construction projects?
Yes, case studies show that strategic use of trenchers, such as a rented ride-on trencher for an irrigation system or a walk-behind trencher for a residential drainage system, can lead to timely project completion and reduced labor costs when proper planning and safety protocols are followed.
What broader trends in the construction industry relate to the use of trenchers?
Trends include the increasing demand for green building, the strategic use of rental equipment to stay competitive, and the integration of technologies like drones and smart automation to improve project management and efficiency.
List of Sources
- Understanding the Need for a Trencher
- blog.bluebeam.com (https://blog.bluebeam.com/steve-wiley-mchugh-construction/)
- smallbiztrends.com (https://smallbiztrends.com/2023/11/how-to-hire-a-construction-manager.html)
- osha30construction.com (https://www.osha30construction.com/blog/construction-safety-topic-ideas/)
- dematic.com (https://www.dematic.com/en-au/insights/case-studies/john-dee-australia/)
- sierramiles.com (https://www.sierramiles.com/7-coolest-construction-project-technologies-of-2024/)
- tcf.org (https://tcf.org/content/report/up-to-2-1-million-u-s-construction-workers-are-illegally-misclassified-or-paid-off-the-books/)
- wandb.ai (https://wandb.ai/hobitts/REID%20Market-1501/reports/Trenovanie-Re-ID-modelu--VmlldzoxNDc0NTM1)
- Types of Trenchers Available for Rent
- wandb.ai (https://wandb.ai/hobitts/REID%20Market-1501/reports/Trenovanie-Re-ID-modelu--VmlldzoxNDc0NTM1)
- jbrec.com (https://jbrec.com/research/)
- smallbiztrends.com (https://smallbiztrends.com/2024/01/buy-a-food-truck.html)
- zillow.com (https://www.zillow.com/learn/renting/)
- activerain.com (https://activerain.com/blogsview/5807293/best-rental-truck-companies-reviewed--top-picks-for-easy-moving)
- tetris-db.com (https://www.tetris-db.com/en/projects/an-office-that-combines-functionality-dynamism-and-aesthetics/)
- toyotatimes.jp (https://toyotatimes.jp/en/series/beyondmobility/011.html)
- graphisoft.com (https://graphisoft.com/case-studies/higher-roch)
- techxplore.com (https://techxplore.com/news/2023-09-liquids-pulses-heart-friction-energy.html)
- smallbiztrends.com (https://smallbiztrends.com/2023/11/how-to-hire-a-construction-manager.html)
- census.gov (https://www.census.gov/library/stories/2024/02/realtors-use-census-data.html)
- fhwa.dot.gov (https://www.fhwa.dot.gov/policyinformation/tollpage/)
- Factors to Consider When Renting a Trencher
- rackspace.com (https://www.rackspace.com/case-studies/ifco)
- fastcompany.com (https://www.fastcompany.com/91004955/it-only-took-11-people-to-build-this-lego-like-apartment-complex-in-florida)
- smallbiztrends.com (https://smallbiztrends.com/2023/11/how-to-hire-a-construction-manager.html)
- wandb.ai (https://wandb.ai/hobitts/REID%20Market-1501/reports/Trenovanie-Re-ID-modelu--VmlldzoxNDc0NTM1)
- activerain.com (https://activerain.com/blogsview/5807293/best-rental-truck-companies-reviewed--top-picks-for-easy-moving)
- techxplore.com (https://techxplore.com/news/2023-09-liquids-pulses-heart-friction-energy.html)
- smallbiztrends.com (https://smallbiztrends.com/2023/10/how-to-start-a-dump-truck-business.html)
- Safety Tips for Operating a Rented Trencher
- bbc.com (https://www.bbc.com/news/uk-england-cambridgeshire-68007763)
- propublica.org (https://www.propublica.org/article/trains-railroad-kcs-kansas-city-southern-injuries-lawsuit)
- independent.co.uk (https://www.independent.co.uk/news/uk/crime/health-and-safety-executive-leicester-crown-court-birmingham-b2419682.html)
- confessionsoftheprofessions.com (https://confessionsoftheprofessions.com/3-common-mistakes-to-avoid-in-heavy-duty-equipment-handling-2/)
- smallbiztrends.com (https://smallbiztrends.com/2023/10/hire-a-forklift-operator.html)
- maxrealestateexposure.com (https://www.maxrealestateexposure.com/renting-trucks-lowes/)
- bls.gov (https://www.bls.gov/opub/ted/2023/fatal-work-injuries-up-in-2022.htm)
- gao.gov (https://www.gao.gov/products/gao-24-106742?utm_source=twitter&utm_medium=social&utm_campaign=video)
- railroads.fra.dot.gov (https://railroads.fra.dot.gov/elibrary/fames-alert-6)
- ansa.it (https://www.ansa.it/english/news/general_news/2024/04/29/worker-dies-5-days-after-being-hit-on-head-by-crane-piece_74321036-3f8e-46be-9c97-4debcf882f66.html)
- confessionsoftheprofessions.com (https://confessionsoftheprofessions.com/3-common-mistakes-to-avoid-in-heavy-duty-equipment-handling/)
- smallbiztrends.com (https://smallbiztrends.com/2023/10/hire-a-forklift-operator.html)
- Best Practices for Maximizing Efficiency with a Rented Trencher
- tandfonline.com (https://www.tandfonline.com/doi/full/10.1080/15568318.2024.2317754)
- wandb.ai (https://wandb.ai/andrewliao11/knn_crowdsourcing/reports/Worker-Construction-vs-priors--VmlldzoyOTU0NDc)
- renovated.com (https://renovated.com/construction-procurement-tips/)
- dematic.com (https://www.dematic.com/en-au/insights/case-studies/john-dee-australia/)
- aws.amazon.com (https://aws.amazon.com/blogs/machine-learning/keeping-an-eye-on-your-cattle-using-ai-technology/)
- smallbiztrends.com (https://smallbiztrends.com/2023/11/rental-business-ideas.html)
- investfourmore.com (https://investfourmore.com/top-5-mistakes-landlords-make/)
- smallbiztrends.com (https://smallbiztrends.com/2023/12/how-to-make-money-with-a-pickup-truck.html)
- activerain.com (https://activerain.com/blogsview/5807293/best-rental-truck-companies-reviewed--top-picks-for-easy-moving)
- mrmoneymustache.com (https://mrmoneymustache.com/2024/02/03/how-to-afford-a-house/)
- Case Studies or Examples of Efficient Trencher Use
- tetris-db.com (https://www.tetris-db.com/en/projects/an-office-that-combines-functionality-dynamism-and-aesthetics/)
- toyotatimes.jp (https://toyotatimes.jp/en/series/beyondmobility/011.html)
- graphisoft.com (https://graphisoft.com/case-studies/higher-roch)
- rpc.co.uk (https://www.rpc.co.uk/perspectives/construction/the-week-that-was-24-november-2023/)
- blog.bluebeam.com (https://blog.bluebeam.com/steve-wiley-mchugh-construction/)
- environmentamerica.org (https://environmentamerica.org/pennsylvania/center/resources/lawn-care-goes-electric/)
- forum.effectivealtruism.org (https://forum.effectivealtruism.org/posts/o2ERcHHFBmbBn9Miu/slaughter-of-farmed-seabass-and-seabream-in-europe)
- References/Citations
- insidehighered.com (https://www.insidehighered.com/opinion/career-advice/2023/09/15/data-how-writing-style-can-affect-number-citations-opinion)
- the-scientist.com (https://www.the-scientist.com/the-fundamentals-of-academic-science-writing-71742)
- nature.com (https://www.nature.com/articles/s41598-023-46050-x)
- varjo.com (https://varjo.com/case-studies/how-rivian-achieved-a-faster-design-process-with-virtual-reality/)
- toyotatimes.jp (https://toyotatimes.jp/en/series/beyondmobility/011.html)
- science.slashdot.org (https://science.slashdot.org/story/24/07/12/171218/when-scientific-citations-go-rogue?utm_source=rss1.0mainlinkanon&utm_medium=feed)
- yegor256.com (https://www.yegor256.com/2023/09/29/how-to-write-related-work-section.html)