Introduction
Selecting the right bucket lift for your construction project is crucial for productivity and safety. Just as specialized boats and barges are tailored to their specific purposes, your choice of a bucket lift should align with your unique project requirements. Consider factors such as the height you need to reach and the nature of your tasks.
Do you require additional attachments or features? As the construction industry continues to grow, it's more important than ever to have the right equipment to remain competitive and efficient. In this article, we will explore the importance of choosing the right bucket lift, the benefits of renting one, factors to consider for efficient rental, safety considerations, tips for maximizing efficiency, selecting the right rental company, and equipment inspection and maintenance.
By understanding these key aspects, you can ensure that your project runs smoothly and effectively, with the right tools at your disposal.
Understanding Your Project Needs
Choosing the suitable is essential for the efficiency and security of construction endeavors. It’s akin to ensuring smooth traffic flow as described by Yuji Ito from the Frontier Research Center, where efficient processes lead to reduced downtime. Just as boats and barges are specialized for their purposes, so too should your choice of a match your specific project requirements. Consider the height you need to reach and the nature of the tasks. Will you need additional attachments or features for your work? For example, if you're working on electrical lines, you might require an insulated hoist. For rough terrain, having a vehicle equipped with suitable tires is crucial. As the anticipates growth despite economic challenges, with a forecasted increase by Glenigan's UK Forecast, the right equipment is more important than ever to remain competitive and efficient. Keep in mind, the triumph of your undertaking depends on the instruments you use, so select a that matches the extent of your venture and improves your group's capacity to convey excellent work on schedule.
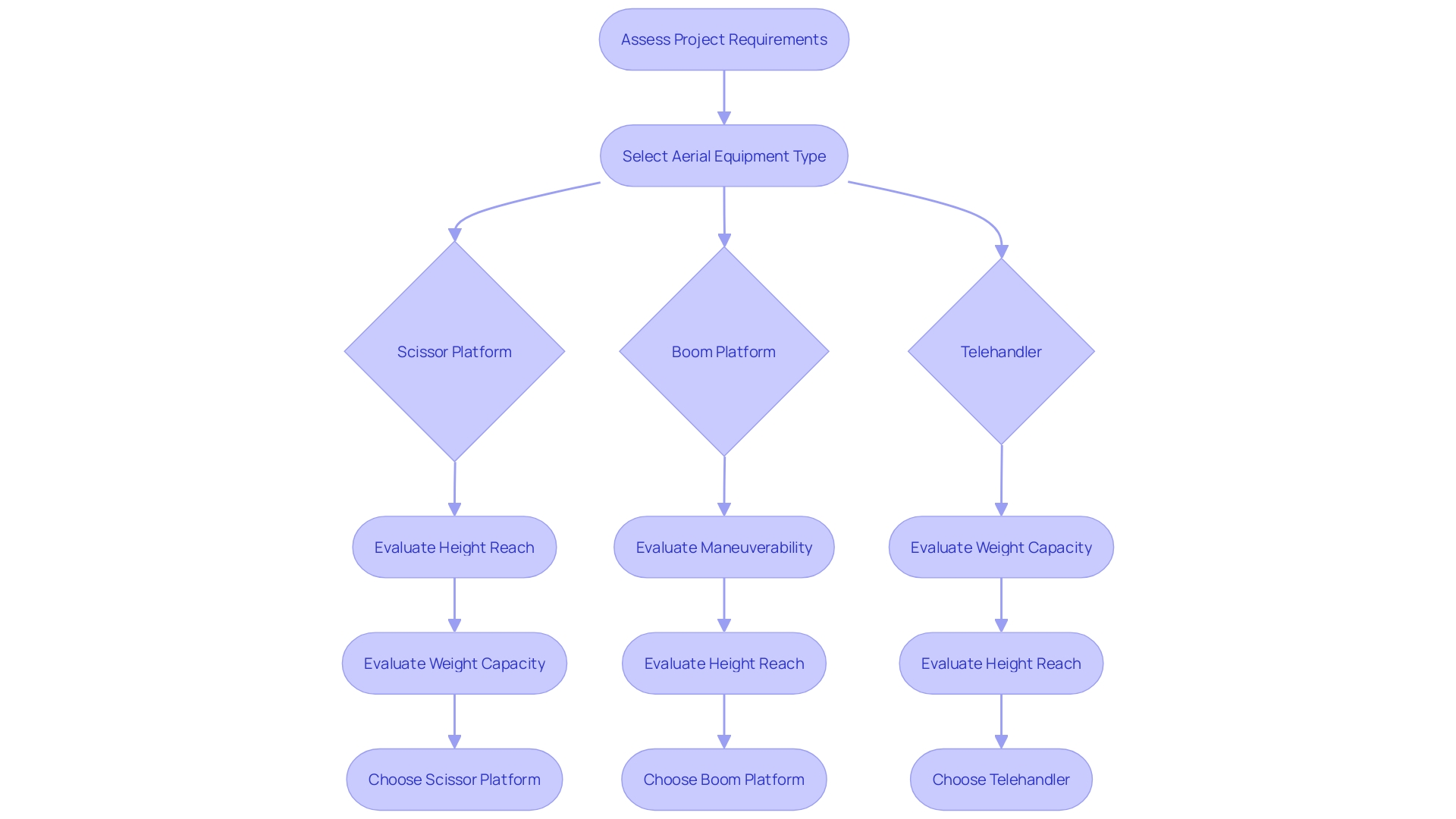
Choosing the Right Type of Aerial Lift
Choosing the appropriate for your undertaking is essential for attaining effectiveness and upholding safety guidelines. Numerous monumental construction feats, such as the creation of the Sydney Harbor Bridge or the Eureka Skydeck, were made possible with the help of advanced . Similarly, the innovative design of the Higher Roch Tower in Montpellier, with its wavy terraces and emphasis on outdoor living, relied on precise lifting solutions for its execution.
When contemplating a , it is crucial to assess the kind of aerial elevator that most effectively fits your project's particular requirements. , , and telehandlers are common choices, each with distinct features. provide a stable surface for vertical elevation, perfect for tasks that necessitate a direct ascent. Boom elevators offer extended reach and flexibility, ideal for areas with obstacles or for tasks that require a wider range of motion. Telehandlers, with their robust design, are suited for moving to significant heights and are indispensable on sites with heavy material handling requirements.
By comprehending the capabilities of each kind of hoist and aligning them with the requirements of your project—considering the height reach, maneuverability, and weight capacity—you can guarantee that you have the correct tool for the job. This foresight not only enhances efficiency but also maintains the safety of your workforce and the integrity of the construction endeavor

Benefits of Renting a Bucket Lift
Choosing can be a game-changer for , particularly when it involves balancing and accessing the most recent equipment. These leases remove the requirement for a significant initial capital, providing for the specific timeframe of your construction requirements. This not only means no long-term financial tie-ins but also no additional worries about storage and ongoing maintenance — a significant plus when managing a lean endeavor budget. Moreover, leasing services offer a variety of , allowing you to choose the ideal match for the size and length of your project. Whether you need the lift for a few hours or several days, the cost is tailored to your usage. For example, a typical power tool can be leased for approximately $30 to $50 per day, with expenses increasing depending on the kind of equipment and duration of lease. This flexibility is a foundation of contemporary leasing enterprises, bridging the market gap for temporary needs without the financial burden of ownership. Leasing not only conserves time and resources but also guarantees your endeavor gains from the most up-to-date technology, frequently with perspectives and different tactics from experienced leasing associates, similar to the valuable experiences shared by companies like Rackspace with IFCO. The result is a practical, that aligns with the growing focus on sustainability and smart resource management.

Factors to Consider for Efficient Rental
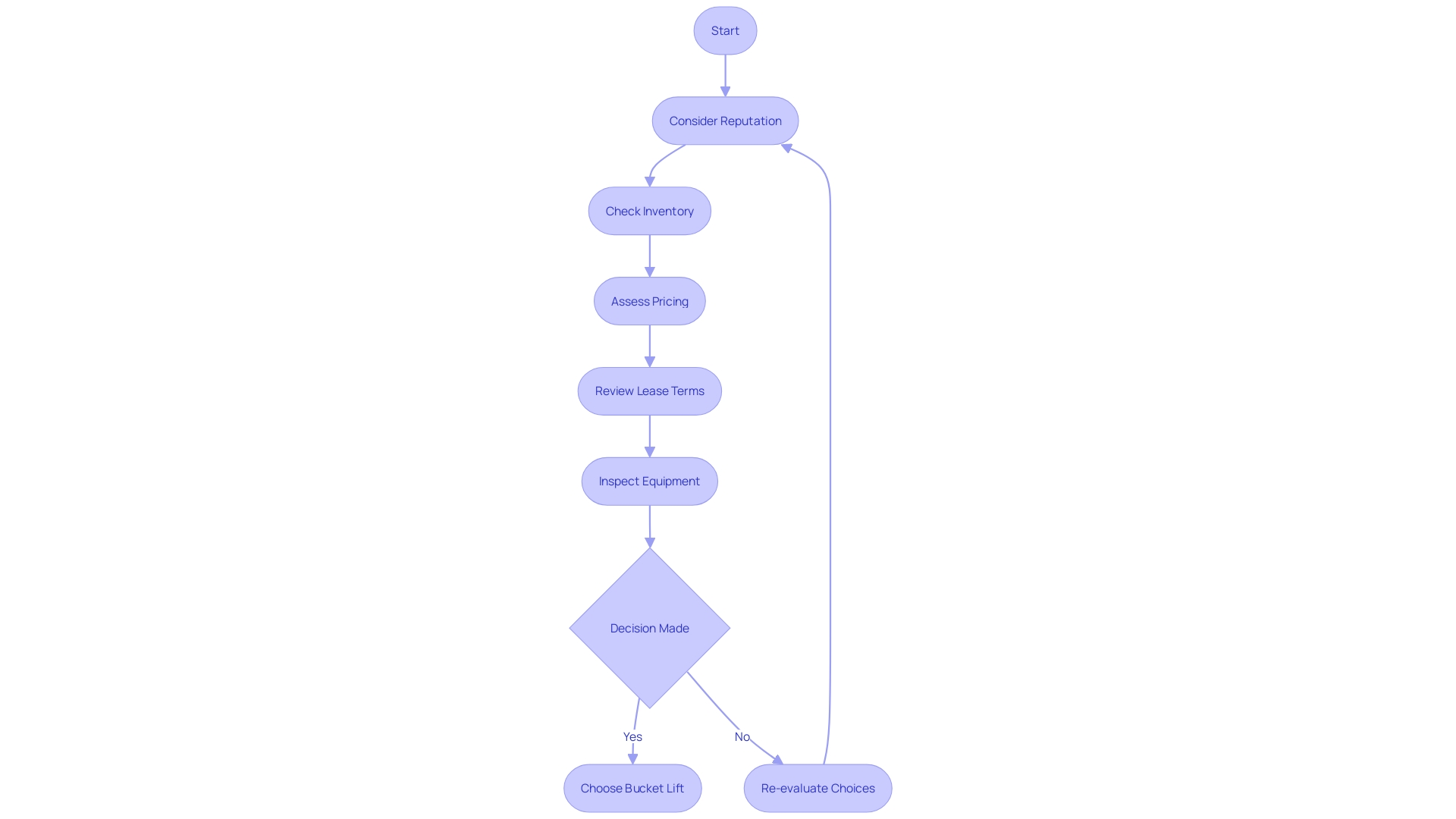
When choosing a for your construction work, it is essential to take into account various important factors that contribute to and the accomplishment of the task. Choosing a company that has a is crucial. The ideal provider should offer a , evidenced by positive feedback from customers. are also crucial; they must be in line with your budgetary limitations and schedule requirements.
Before making a commitment, perform a to confirm its operational state, reducing the likelihood of downtime caused by maintenance issues. Considering the significance of these factors collectively will enable you to make a well-informed choice, leading to a more for your project needs.

Safety Considerations for Aerial Lift Rentals
Following when using is not only a regulatory obligation; it is a vital practice that protects lives and equipment. When obtaining a , it's crucial to explore the specific to your operation. Engage with a rental service that doesn't merely hand over the keys but also imparts comprehensive and detailed operating instructions. Vigilance is key—meticulous inspection of the elevator for any signs of wear or potential malfunction is a daily necessity. Operationally, adherence to established is non-negotiable. This encompasses the donning of the correct and respecting the equipment's operational boundaries. In essence, safety is not a one-off checklist item but a continuous commitment that ensures a secure work environment and mitigates the risk of mishaps. Remember, the human element plays a decisive role in safety—the knowledge and attentiveness of the operator can prevent the majority of accidents that occur. Embrace a safety culture that prioritizes human lives and the integrity of your endeavor above all.

Tips for Maximizing Efficiency with Bucket Lift Rentals
Using can greatly enhance when employed strategically. Here's how to optimize their use:
- Schedule Efficiently - Organize tasks by leveraging the bucket's unique strengths, allowing for a smoother workflow and time savings.
- Team Training - Ensure all at operating the bucket hoist, merging safety with top performance.
- Equipment Upkeep - Conduct to avoid operational hiccups that could derail timelines.
- Attachments and Accessories - Utilize the appropriate add-ons to improve the , catering to specific requirements.
- Company Rapport - Maintain with your provider to swiftly tackle any complications that arise.
Incorporating these strategies not only maximizes efficiency but also positions your project for success amidst the competitive and ever-evolving construction landscape.
Selecting the Right Rental Company
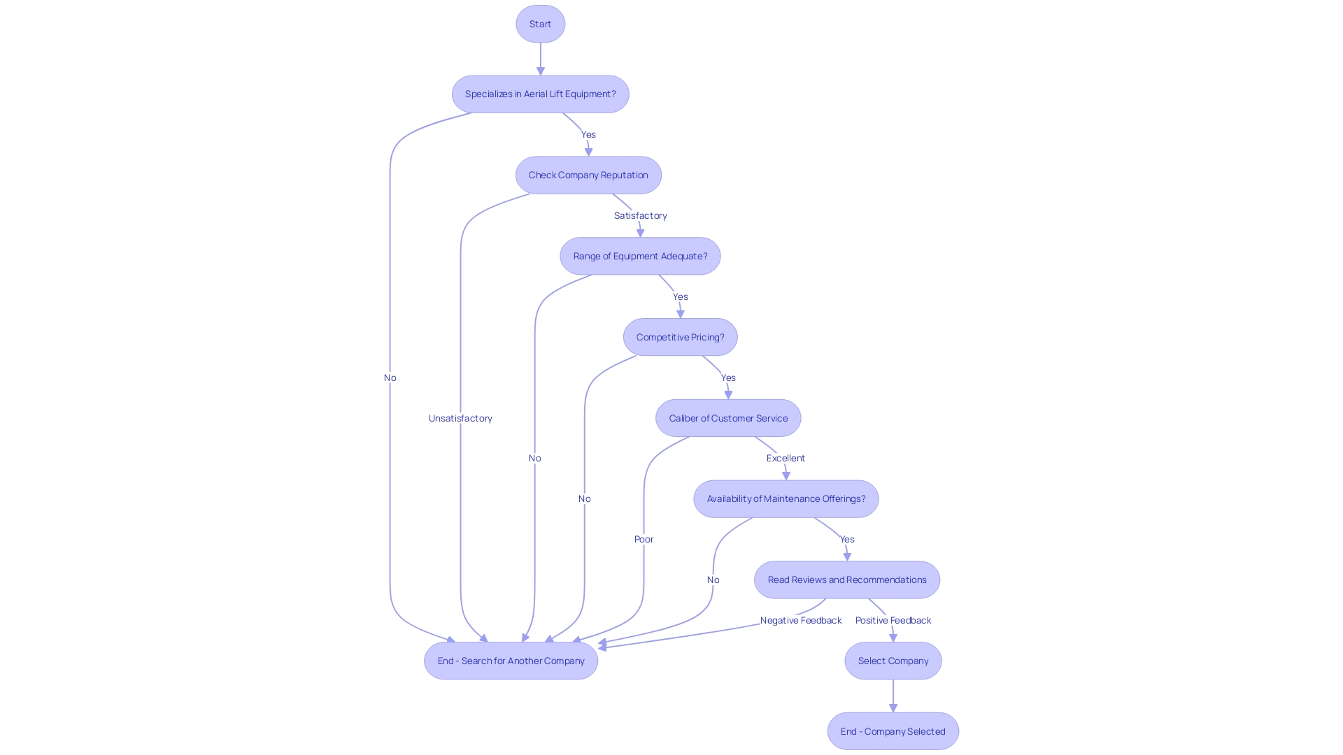
Choosing an excellent company is crucial to guaranteeing a trouble-free experience when it comes to . Seek out a provider that not only specializes in these types of equipment but also boasts a concrete reputation within the industry. Key considerations should include the , , the caliber of , and the availability of maintenance offerings. Tapping into can be incredibly beneficial. Choosing a results in , professional service, and extensive support, which play a crucial role in the seamless advancement of your construction projects.

Equipment Inspection and Maintenance
To ensure the smooth operation and safety of rented , a regime of diligent inspection and upkeep is vital. It is imperative to perform a comprehensive check for any signs of deterioration or damage before operating the machinery. This includes a of all controls, safety mechanisms, and attachments, with any irregularities promptly communicated to the leasing company. Following the procedures specified by the rental company, such as regular cleansing, lubricating, and servicing, is vital for the equipment's longevity and efficiency.
In the fast-paced industrial realm, regular monitoring and are crucial for reducing operational disruptions. Companies utilizing methods like condition monitoring and predictive care, as exemplified by Waites' groundbreaking 24/7 online monitoring systems, can greatly reduce unforeseen downtime and improve the management of asset lifecycles. With the introduction of , which can analyze sensor data to predict and prevent faults, the management of the system becomes a proactive and cost-efficient process.
Embracing a proactive approach to equipment care reflects the aviation industry's advanced preflight practices, where thorough inspections based on the aircraft's service history are customary. Similarly, conducting a thorough examination of a bucket lift's service records can provide valuable information for better inspections and upkeep strategies.
Recent innovations, like Atlas Copco Rental's I-Rent platform, underscore the benefits of real-time and data-driven . These digital solutions offer insights into machine performance, energy consumption, and environmental impact, facilitating informed decision-making and proactive scheduling.
The significance of reliability in is underscored by statistics revealing that 92% of plant maintenance decision-makers report increased uptime due to proper care, with 38% noting at least a 25% improvement. Furthermore, 75% of respondents believe that reliability enhances their business reputation and financial performance. With the majority planning to invest more in reliability and care, the trend towards outcome-based maintenance agreements is becoming increasingly prevalent.
Incorporating these advanced monitoring and maintenance practices ensures that rented operate at their best, safeguarding against costly downtime and promoting efficient project execution.
Conclusion
In conclusion, choosing the right bucket lift is essential for construction project success. Consider factors like height requirements and task nature. Renting a bucket lift offers cost efficiency and access to the latest equipment.
When selecting a rental company, consider reputation, inventory, pricing, and rental conditions.
Safety is paramount when using aerial lifts. Engage with a rental service that provides comprehensive safety training and follow established protocols.
To maximize efficiency with bucket lift rentals, schedule tasks strategically, ensure team members are trained, conduct regular equipment maintenance checks, and use the right attachments. Maintain open communication with the rental company.
Equipment inspection and maintenance are vital for smooth operation and safety. Perform thorough checks before use and adopt a proactive maintenance approach.
By understanding these key aspects and implementing the recommended strategies, you can ensure a smooth and effective construction project with the right tools at your disposal.
Frequently Asked Questions
Why is it important to choose the right aerial platform for construction projects?
Choosing the appropriate aerial platform is crucial for efficiency and safety in construction. It ensures smooth operations, reduces downtime, and enhances productivity, similar to how specialized boats and barges are tailored for specific tasks.
What factors should I consider when selecting a bucket hoist?
When selecting a bucket hoist, consider: the height you need to reach, the nature of the tasks (e.g., electrical work may require insulated hoists), terrain conditions (e.g., tires for rough ground), and any additional attachments or features you might need.
What types of aerial platforms are commonly used in construction?
Common types of aerial platforms include: Scissor Platforms (ideal for vertical elevation and stable surfaces), Boom Elevators (provide extended reach and flexibility for areas with obstacles), and Telehandlers (designed for moving heavy loads to significant heights).
How can bucket lift rentals benefit construction projects?
Bucket lift rentals can be cost-effective, eliminating the need for significant upfront investment. They provide access to high-quality equipment without long-term commitments, while also offering flexible rental terms tailored to project duration.
What should I look for in a bucket lift rental company?
A reputable bucket lift rental company should offer: a broad inventory of well-maintained equipment, competitive pricing and lease terms, positive customer feedback and a solid reputation, and comprehensive inspections to ensure operational readiness.
What safety protocols should be followed when using aerial lifts?
Safety protocols include: conducting thorough inspections of the equipment before each use, engaging with rental services that provide safety training and instructions, wearing the correct personal protective gear, and adhering strictly to operational guidelines and equipment limits.
How can I maximize the efficiency of using bucket lift services?
To maximize efficiency: schedule tasks that utilize the lift's strengths, train all team members on proper operation, perform regular maintenance checks to avoid downtime, use appropriate attachments for specific tasks, and maintain open communication with the rental provider to address any issues promptly.
What maintenance practices are essential for rented bucket lifts?
Essential maintenance practices include: conducting daily inspections for wear or damage, following the rental company’s maintenance guidelines, including cleaning and servicing, and utilizing advanced monitoring systems for proactive care and fault prediction.
Why is equipment reliability important in construction?
Reliable equipment ensures consistent project execution and minimizes costly downtimes. Proper maintenance can significantly improve uptime and operational efficiency, which is vital for maintaining competitiveness in the construction industry.
List of Sources
- Understanding Your Project Needs
- inc.com (https://inc.com/dan-furman/why-now-is-right-time-for-equipment-investment.html)
- peterjohnsen.substack.com (https://peterjohnsen.substack.com/p/help-science-go-faster)
- margotnote.com (https://margotnote.com/blog/project-considerations)
- confessionsoftheprofessions.com (https://confessionsoftheprofessions.com/tips-for-choosing-the-right-dump-truck-for-your-business)
- forkliftauthority.com (https://forkliftauthority.com/forklift-price)
- FactSet | Leading Financial Data, Market Analysis & Insights (https://factset.com)
- construction.com (https://construction.com/projects?country=USA)
- usatoday.com (https://usatoday.com/money/homefront/moving/home-renovation-statistics)
- toyotatimes.jp (https://toyotatimes.jp/en/series/beyondmobility/011.html)
- youtube.com (https://youtube.com/watch?v=BnicUoKz33M)
- rpc.co.uk (https://rpc.co.uk/perspectives/construction/the-week-that-was-24-november-2023)
- rpc.co.uk (https://rpc.co.uk/perspectives/construction/the-week-that-was-8-december-2023)
- Choosing the Right Type of Aerial Lift
- manmonthly.com.au (https://manmonthly.com.au/soaring-to-new-heights-with-titan-lifting)
- forkliftauthority.com (https://forkliftauthority.com/forklift-price)
- infomeddnews.com (https://infomeddnews.com/finding-the-right-bathtub-lift-for-safe-and-accessible-bathing)
- nextbigfuture.com (https://nextbigfuture.com/2023/11/darpa-aurora-high-speed-vertical-takeoff-x-plane.html?utm_source=dlvr.it&utm_medium=twitter)
- prnewswire.com (https://prnewswire.com/news-releases/supernal-debuts-evtol-product-concept-at-ces-2024-302030240.html)
- futuretimeline.net (https://futuretimeline.net/blog/2023/12/31-2023-highlights-science-technology.htm)
- verticalmag.com (https://verticalmag.com/features/a-look-at-whats-ahead-for-the-evtol-sector)
- aviationweek.com (https://aviationweek.com/aerospace/advanced-air-mobility/commentary-mark-moore-ranks-evtol-industry-leaders)
- worldacd.com (https://worldacd.com/market-data)
- graphisoft.com (https://graphisoft.com/case-studies/higher-roch)
- nrel.gov (https://nrel.gov/news/program/2024/electric-aircrafts-will-need-powerful-ports.html)
- jcb.com (https://jcb.com/en-gb/construction?utm_date=27-02-2024&utm_author=rs_cf&utm_campaign=na&utm_source=twitter&utm_sourcespecific=post&utm_medium=organic&utm_mediumtype=owned&utm_content=150X&419SJDOhare&utm_region=group&utm_publication=na&utm_category=construction&utm_machinegroup=non-product-related%09%09%09%09%09%09%09%09%09%09)
- jcb.com (https://jcb.com/en-gb/products/rotating-telehandlers/555-260r?utm_date=14-12-2023&utm_author=rs_cf&utm_campaign=na&utm_source=twitter&utm_sourcespecific=post&utm_medium=organic&utm_mediumtype=owned&utm_content=ItalyROTOIIEdilArt&utm_region=group&utm_publication=na&utm_category=construction&utm_machinegroup=rotating-telehandlers%09%09%09%09%09%09%09%09%09%09)
- Benefits of Renting a Bucket Lift
- lifehacker.com (https://lifehacker.com/home/best-places-to-rent-tools-and-equipment)
- infomeddnews.com (https://infomeddnews.com/finding-the-right-bathtub-lift-for-safe-and-accessible-bathing)
- aol.com (https://aol.com/renting-vs-buying-house-164940659.html)
- smallbiztrends.com (https://smallbiztrends.com/2023/11/rental-business-ideas.html)
- whdh.com (https://whdh.com/news/worker-injured-in-fall-at-assembly-row-in-somerville)
- mywaterdaily.com (https://mywaterdaily.com/newsletter/email-view/aa9e2b854722426094b3dd20d0d7402a)
- rackspace.com (https://rackspace.com/case-studies/ifco)
- cockroachlabs.com (https://cockroachlabs.com/blog/true-tales-bucket-brigade)
- nytimes.com (https://nytimes.com/interactive/2024/upshot/buy-rent-calculator.html)
- kiplinger.com (https://kiplinger.com/real-estate/buying-a-home/renting-is-cheaper-than-buying)
- forbes.com (https://forbes.com/advisor/renters-insurance/renting-statistics)
- cranehotline.com (https://cranehotline.com/articles/2024-outlook-for-equipment-acquisition-and-financing)
- elfaonline.org (https://elfaonline.org/news-and-publications/industry-news/read/2024/01/16/fleet-advantage-promotes-corporate-fleet-financial-health-during-january-financial-wellness-month-)
- Factors to Consider for Efficient Rental
- dermatologytimes.com (https://dermatologytimes.com/view/key-considerations-for-dermatology-practices-investing-in-new-equipment)
- pogodata.org (https://pogodata.org)
- trustpilot.com (https://trustpilot.com/review/apartmentguide.com)
- forkliftauthority.com (https://forkliftauthority.com/forklift-price)
- smallbiztrends.com (https://smallbiztrends.com/2023/10/hire-a-forklift-operator.html)
- infomeddnews.com (https://infomeddnews.com/finding-the-right-bathtub-lift-for-safe-and-accessible-bathing)
- vimeo.com (https://vimeo.com/455914227)
- rackspace.com (https://rackspace.com/case-studies/ifco)
- builtformars.com (https://builtformars.com/case-studies/ux-of-parcels|)
- ruv.is (https://ruv.is/english/2024-02-14-warning-for-car-rental-company-that-overcharged-customers-404986)
- zillow.com (https://zillow.com/learn/renting)
- wandb.ai (https://wandb.ai/vladsmirn_/construction_equipment/reports/-recall-valid-22-11-05-20-27-05---VmlldzoyOTE2NzY3)
- lectura-specs.com (https://lectura-specs.com/en/model/construction-machinery/rigid-dump-trucks-caterpillar/797f-11691916)
- Safety Considerations for Aerial Lift Rentals
- learjethistory.com (https://learjethistory.com/learjet-lost-to-lax-safety)
- bst-tsb.gc.ca (https://bst-tsb.gc.ca/eng/rapports-reports/aviation/2021/A21C0038/A21C0038.html)
- npr.org (https://npr.org/2024/03/12/1237262132/why-flying-safe-united-airlines-boeing)
- usatoday.com (https://usatoday.com/story/travel/columnist/2024/01/17/airplane-evacuation-tips-cruising-altitude/72232152007?utm_campaign=snd-autopilot)
- faa.gov (https://faa.gov/hazmat/safecargo)
- iata.org (https://iata.org/en/pressroom/2024-releases/2024-02-28-01)
- transportation.gov (https://transportation.gov/resources/individuals/aviation-consumer-protection/february-2024-air-travel-consumer-report)
- traveldailynews.com (https://traveldailynews.com/aviation/easa-proposes-first-eu-wide-regulation-on-ground-handling)
- medium.com (https://medium.com/faa/introduction-to-human-factors-and-safety-culture-fd6a7dd58897)
- boeing.com (https://boeing.com/safety)
- faa.gov (https://faa.gov/hazmat/safecargo)
- Tips for Maximizing Efficiency with Bucket Lift Rentals
- forkliftauthority.com (https://forkliftauthority.com/forklift-price)
- uhaul.com (https://uhaul.com/Tips/Loading/What-Is-U-Haul-Truck-Share-247-27466?utm_campaign=uhaulsm&utm_source=twitter&utm_medium=truckshare&utm_content=20231207-lifecanbefull)
- cockroachlabs.com (https://cockroachlabs.com/blog/true-tales-bucket-brigade)
- rpc.co.uk (https://rpc.co.uk/perspectives/construction/the-week-that-was-24-november-2023)
- construction.com (https://construction.com/projects?country=USA)
- heave.co (https://heave.co)
- Selecting the Right Rental Company
- aol.com (https://aol.com/buy-rent-boat-factors-consider-205144115.html)
- benzinga.com (https://benzinga.com/pressreleases/23/11/g35975004/canlift-achieves-100-growth-rate-in-two-years-exhibits-scalability-in-a-competitive-market)
- iad.uk.com (https://iad.uk.com)
- ruv.is (https://ruv.is/english/2024-02-14-warning-for-car-rental-company-that-overcharged-customers-404986)
- akiyainaka.com (https://akiyainaka.com/2023/10/17/following-an-akiya-inaka-buyer-journey)
- hype.aero (https://hype.aero/coverage/china)
- verticalmag.com (https://verticalmag.com/features/a-look-at-whats-ahead-for-the-evtol-sector)
- urbanairmobilitynews.com (https://urbanairmobilitynews.com/air-taxis/crisalion-mobility-and-bluenest-by-globalvia-work-together-on-advanced-air-mobility-projects-in-europe-and-latin-america)
- statista.com (https://statista.com/chart/31004/business-travel-most-commonly-booked-by-companies)
- smallbiztrends.com (https://smallbiztrends.com/2023/11/rental-business-ideas.html)
- smallbiztrends.com (https://smallbiztrends.com/2023/10/hire-a-forklift-operator.html)
- manmonthly.com.au (https://manmonthly.com.au/soaring-to-new-heights-with-titan-lifting)
- heave.co (https://heave.co)
- Equipment Inspection and Maintenance
- manmonthly.com.au (https://manmonthly.com.au/atlas-copco-rental-launches-innovative-i-rent-platform-for-manufacturing-efficiency)
- manmonthly.com.au (https://manmonthly.com.au/unexpected-breakdown-at-production-plant-atlas-copco-rental-is-already-on-the-way)
- medium.com (https://medium.com/faa/perfecting-your-preflight-inspection-17a2b6f2d21a)
- aol.com (https://aol.com/buy-rent-boat-factors-consider-205144115.html)
- canadianmanufacturing.com (https://canadianmanufacturing.com/manufacturing/abb-survey-reveals-unplanned-downtime-costs-295471?utm_source=rss&utm_medium=rss&utm_campaign=abb-survey-reveals-unplanned-downtime-costs)
- boston.com (https://boston.com/real-estate/renting/2023/12/05/five-things-that-arent-allowed-on-a-lease)
- silabs.com (https://silabs.com/applications/case-studies/waites-transforms-industrial-iot-condition-monitoring)
- bostondynamics.com (https://bostondynamics.com/case-studies/spot-becomes-part-of-the-team-at-national-grid)