Specialized Equipment for Unique Projects · · 13 min read

Renting a Sod Roller: Maximizing Efficiency for Lawn Care

Maximize lawn care efficiency with the right rented sod roller.

Renting a Sod Roller: Maximizing Efficiency for Lawn Care

Introduction

A Sod Roller: The Key to Achieving a Perfectly Level Lawn

Maintaining a lush and vibrant lawn requires more than just regular watering and mowing. Landscaping enthusiasts understand the importance of a smooth and even surface, which not only enhances the visual appeal but also contributes to the overall health of the grass. This is where a sod roller comes in.

In this article, we will explore what a sod roller is and how it works, the benefits of using one for lawn care, ideal scenarios for its use, and how to choose the right sod roller for your specific needs. By the end, you'll have a clear understanding of how this essential tool can help you achieve a picture-perfect lawn.

What is a Sod Roller and How Does it Work?

A sod roller, an essential tool for landscaping aficionados, performs the critical task of ensuring newly laid sod blends seamlessly with the existing terrain. By meticulously flattening the sod, it not only enhances the aesthetic appeal with a uniform, level surface, but also secures the sod's roots firmly to the soil beneath. The roller achieves this by its hefty cylindrical drum, which, when filled with water or sand, exerts the ideal pressure to foster robust root growth and a thriving lawn. Moreover, rolling over the sod eliminates detrimental air gaps, thus establishing a conducive environment for a verdant and healthy lawn.

Benefits of Using a Sod Roller for Lawn Care

The use of a sod roller is a game-changer in lawn care, streamlining the process of establishing a lush, even lawn. Its primary function is to create a uniform surface, which not only boosts the lawn's visual appeal but simplifies regular upkeep like mowing. By pressing down the sod, the roller eliminates air pockets and helps in preventing soil erosion, ensuring your lawn remains level and safe from tripping hazards. Moreover, it fosters improved water retention in the soil, crucial for a healthy, green lawn. Importantly, opting for a sod roller can also contribute to a more environmentally friendly approach to lawn care. Traditional gas-powered lawn tools contribute significantly to pollution, with some machines emitting as much pollution in an hour as hundreds of miles driven in a car. Switching to electric lawn care equipment, including sod rollers, is a positive step towards reducing this environmental impact. Cities and states can play a role by fostering policies that encourage the use of electric equipment and providing education and support to landscapers. This shift not only benefits the environment but also meets the evolving needs of commercial landscaping with a variety of electric options now available.

When to Use a Sod Roller: Ideal Scenarios

Sod rollers are invaluable tools in landscaping, especially during lawn establishment or renovation. For instance, when laying down new turf or replacing old grass, a sod roller ensures the ground is uniformly compacted, which promotes root establishment and a level lawn surface. Furthermore, in the aftermath of topdressing or overseeding, a sod roller is crucial to enhance seed contact with soil, fostering successful germination and growth of young grass. Should your lawn exhibit bumps or unevenness, a sod roller can be employed to correct these issues, resulting in an aesthetically pleasing and smoother lawn surface.

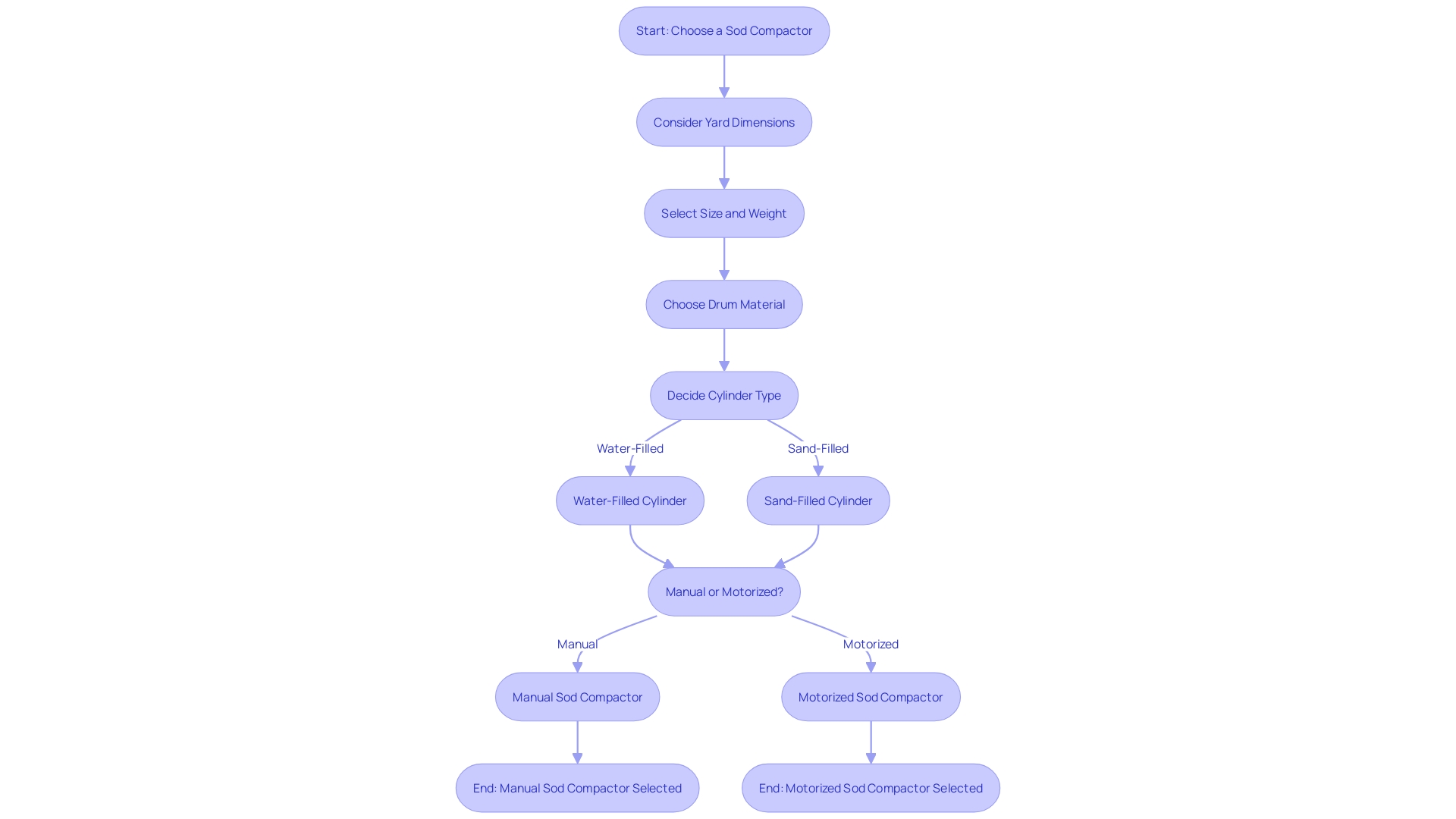
How to Choose the Right Sod Roller for Your Needs

When selecting a sod roller, it's essential to choose one that aligns with the specific needs of your lawn to ensure effectiveness and achieve the best results. Firstly, the size and weight of the roller must be appropriate for your lawn's dimensions. For expansive lawns, a heavier roller is recommended to ensure proper soil compaction. The choice of drum material is also crucial; steel drums offer durability for rigorous tasks, whereas polyethylene drums are lighter, making them easier to handle.

Additionally, you'll need to decide between water-filled or sand-filled rollers. Water-filled rollers are more convenient to transport and fill, while sand-filled rollers provide increased weight for better stability and compaction. Lastly, consider whether a manual or motorized sod roller suits your situation best. Manual rollers are suitable for smaller areas but require more physical effort, while motorized rollers can cover larger areas with ease, offering a more efficient solution.

Incorporating these considerations will facilitate the selection of a sod roller that meets your lawn care requirements perfectly, ensuring a lush and well-maintained lawn throughout the year.

Conclusion

In conclusion, a sod roller is an essential tool for achieving a perfectly level lawn. It flattens the sod, creating a uniform surface that enhances the visual appeal and overall health of the grass. By eliminating air gaps and promoting robust root growth, it fosters a verdant and healthy lawn.

Using a sod roller offers numerous benefits. It simplifies lawn care by making regular upkeep like mowing easier. It also prevents soil erosion, improves water retention, and contributes to a more environmentally friendly approach to lawn care.

Knowing when to use a sod roller is crucial. It is invaluable during lawn establishment or renovation, ensuring uniform compaction and promoting successful germination. It can also be used to correct bumps and unevenness, resulting in a smoother and aesthetically pleasing lawn surface.

Choosing the right sod roller is essential for effective lawn care. Consider the size, weight, and drum material that align with your lawn's dimensions and handling preferences. Decide between water-filled or sand-filled rollers based on convenience and stability.

Lastly, consider whether a manual or motorized sod roller suits your needs best.

In summary, a sod roller is a valuable tool for achieving a perfectly level lawn. It enhances the visual appeal, simplifies lawn care, and promotes healthy grass growth. By understanding the benefits, ideal scenarios, and considerations for choosing the right sod roller, you can effectively maintain a lush and well-maintained lawn throughout the year.

Find the perfect sod roller for your lawn care needs today!

Frequently Asked Questions

What is a sod roller?

A sod roller, also known as a sod flattener or compactor, is a landscaping tool used to smooth out newly laid sod, ensuring a uniform surface and promoting root contact with the soil.

How does a sod roller work?

It uses a heavy cylindrical drum, often filled with water or sand, to apply pressure to the sod. This flattens the sod, removes air gaps, and helps secure the sod's roots to the underlying soil, promoting better growth.

What are the benefits of using a sod roller?

Using a sod roller enhances the lawn's appearance, simplifies maintenance such as mowing, prevents erosion, improves water retention, and reduces tripping hazards by creating a level surface. Additionally, using electric sod rollers can reduce the ecological footprint compared to gas-powered yard equipment.

When should you use a sod roller?

You should use a sod roller when laying new turf, repairing or replacing old grass, after topdressing or overseeding, or when your lawn has bumps or uneven areas that need smoothing out.

How do you choose the right sod roller for your lawn?

Consider the size and weight appropriate for the dimensions of your yard, with larger lawns requiring heavier compactors. Decide between durable steel drums or lighter polyethylene drums, and between water-filled or sand-filled cylinders based on your needs for weight and convenience. Also, choose between manual or motorized rollers depending on the size of the area and the amount of physical effort you're willing to exert.

What's the difference between a water-filled and a sand-filled sod roller?

Water-filled cylinders are easier to transport and fill, while sand-filled cylinders provide more weight for increased stability and better compaction.

Why might someone choose an electric sod roller over a gas-powered one?

Electric sod rollers are more environmentally friendly, reducing pollution compared to gas-powered yard equipment. They also align with policies and educational efforts aimed at encouraging the use of electric landscaping equipment.

Can using a sod roller contribute to a more eco-conscious approach to lawn care?

Yes, by selecting electric sod rollers over conventional gas-powered equipment, you can help reduce pollution and support sustainable landscaping practices.

What should be considered regarding the drum material of a sod roller?

Steel drum rollers are more durable for heavy-duty tasks, while polyethylene drums are lighter and easier to manage, suitable for less intensive use.

Is it necessary to use a sod roller after overseeding?

Yes, using a sod roller after overseeding helps improve seed-to-soil contact, which is crucial for the successful germination and growth of new grass.

List of Sources

  1. What is a Sod Roller and How Does it Work?
    • tandfonline.com (https://www.tandfonline.com/doi/full/10.1080/14620316.2023.2237019)
    • smallbiztrends.com (https://smallbiztrends.com/2023/09/how-to-start-a-lawn-care-business.html)
    • parkwaypaving.com (https://www.parkwaypaving.com)
    • parker.com (https://www.parker.com/us/en/home.html)
    • libertylandscapellc.com (https://libertylandscapellc.com)
    • benzinga.com (https://www.benzinga.com/pressreleases/23/11/g35694760/artificial-turf-market-size-to-reach-4-07-bn-by-2028-the-insight-partners)
  2. Benefits of Using a Sod Roller for Lawn Care
    • environmentamerica.org (https://environmentamerica.org/pennsylvania/center/resources/lawn-care-goes-electric/)
    • getsunday.com (https://www.getsunday.com/custom-lawn-plan?irclickid=TOOwdbyCkxyPR020CBQbWUvEUkFQDizEmTe2zg0&utm_source=impa&utm_medium=aff&utm_campaign=Ziff%20Davis%2C%20LLC.&utm_term=10915&utm_content=&irgwc=1)
    • landscapemanagement.net (https://www.landscapemanagement.net/graze-robotics-commercial-grade-robotic-lawn-mower-available-for-pre-order/)
    • igrownews.com (https://igrownews.com/biobest-latest-news/?ml_recipient=108718611935266537&ml_link=108718483639895700&utm_source=newsletter&utm_medium=email&utm_term=2023-12-27&utm_campaign=Discover+Today+s+AgTech+News)
    • cnet.com (https://www.cnet.com/home/yard-and-outdoors/dont-let-extreme-temps-fry-your-lawn-heres-how-to-keep-it-beautiful-all-summer/)
    • parkwaypaving.com (https://www.parkwaypaving.com)
  3. When to Use a Sod Roller: Ideal Scenarios
    • parkwaypaving.com (https://www.parkwaypaving.com)
    • melbournebusinessblogs.wordpress.com (https://melbournebusinessblogs.wordpress.com/2024/05/10/common-backyard-root-problems/)
    • libertylandscapellc.com (https://libertylandscapellc.com)
    • environmentamerica.org (https://environmentamerica.org/pennsylvania/center/resources/lawn-care-goes-electric/)
    • boston.com (https://www.boston.com/tag/local-news/)
  4. How to Choose the Right Sod Roller for Your Needs
    • cnet.com (https://www.cnet.com/home/yard-and-outdoors/dont-let-extreme-temps-fry-your-lawn-heres-how-to-keep-it-beautiful-all-summer/)
    • smallbiztrends.com (https://smallbiztrends.com/2023/09/how-to-start-a-lawn-care-business.html)
    • parkwaypaving.com (https://www.parkwaypaving.com)
    • environmentamerica.org (https://environmentamerica.org/pennsylvania/center/resources/lawn-care-goes-electric/)
    • gitnux.org (https://gitnux.org/lawn-care-statistics/)
    • cnet.com (https://www.cnet.com/home/yard-and-outdoors/best-riding-mowers/)
    • libertylandscapellc.com (https://libertylandscapellc.com)
    • binstorenearme.com (https://binstorenearme.com)
    • parkwaypaving.com (https://www.parkwaypaving.com)

Read next