Introduction
Selecting the right extension ladder is fundamental for ensuring safety and efficiency in various tasks. A 40-foot ladder must meet specific requirements, such as adequate weight capacity and durable construction materials like aluminum or fiberglass. It's essential to consider the ladder's duty rating, aligning it with the project's demands, whether light, medium, or heavy-duty.
Modern ladders come with safety features like non-slip feet and stabilizing bars, significantly minimizing accident risks. The versatility of extension ladders, which can adjust to multiple heights, makes them cost-effective and space-saving for small businesses, eliminating the need for multiple ladders and reducing long-term expenses by avoiding frequent equipment rentals.
Choosing the Right Ladder
Choosing the suitable for your particular task is vital for safety and efficiency. For a , ensure it meets the required weight capacity and is made of durable materials such as aluminum or fiberglass. Consider the duty rating of the —select one that aligns with the demands of your project, whether it’s light, medium, or heavy-duty. Contemporary extension devices are equipped with like non-slip feet and stabilizing bars, which significantly reduce the risk of accidents. can adjust to multiple heights, making them versatile for various tasks without needing multiple units. This flexibility is particularly beneficial for small businesses, as it saves on costs and storage space. Furthermore, is a one-time investment that can save you money over time by or hire experts repeatedly.

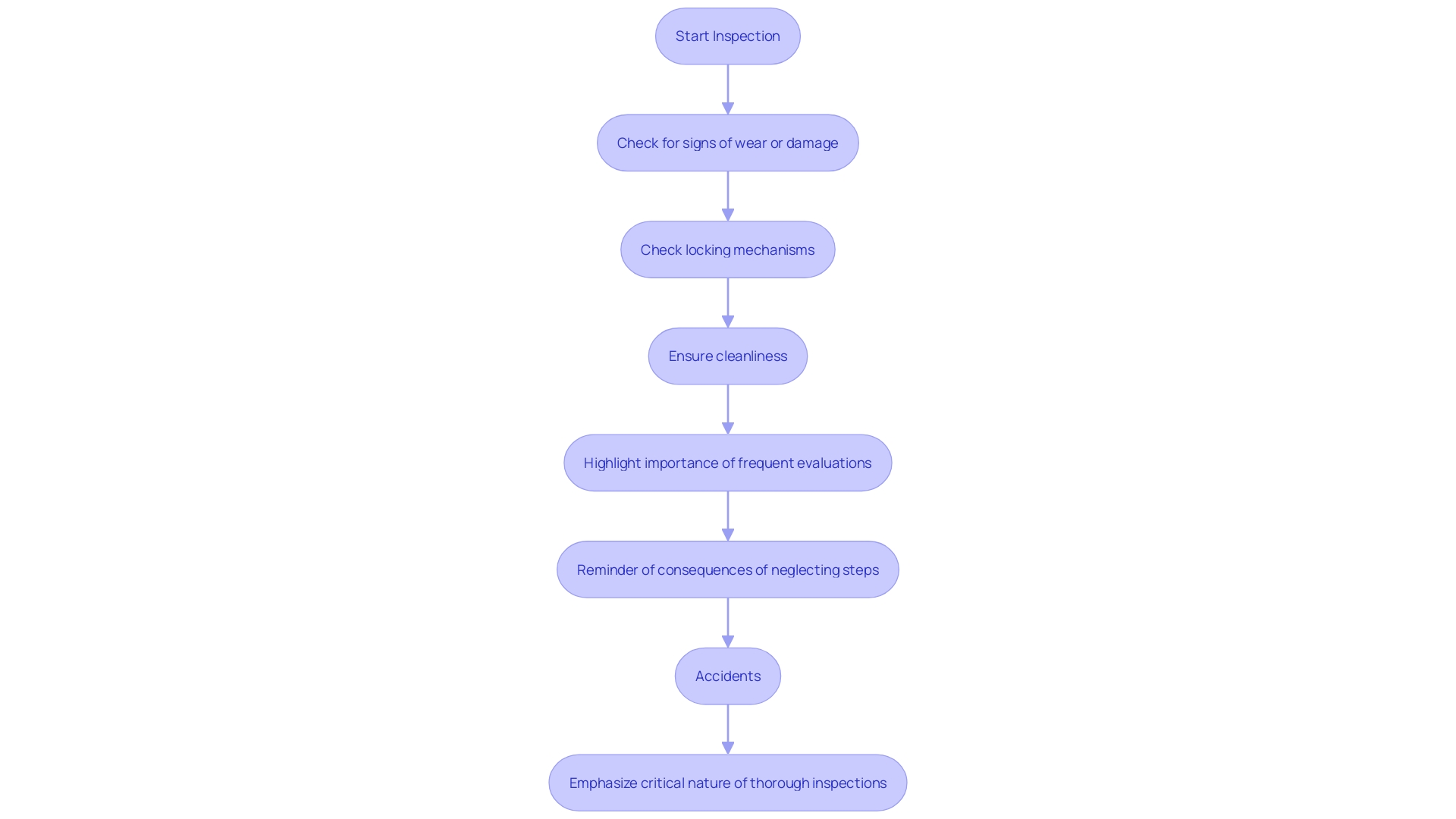
Ladder Inspection Checklist
Before utilizing your , it is essential to perform a . Look for any signs of wear or damage, such as cracks, bent rungs, or loose components. Ensure all are operating properly and that the equipment is clean and free from debris. Frequent evaluations are crucial to avoid mishaps and guarantee the structure's dependability. As emphasized by recent mishaps, such as caused by defective steps, the significance of cannot be overstated. Furthermore, contemporary extension devices are constructed with such as non-slip bases and stabilizing bars, which further diminish the chance of accidents. and examination methods is crucial to guaranteeing the security and efficiency of your equipment.

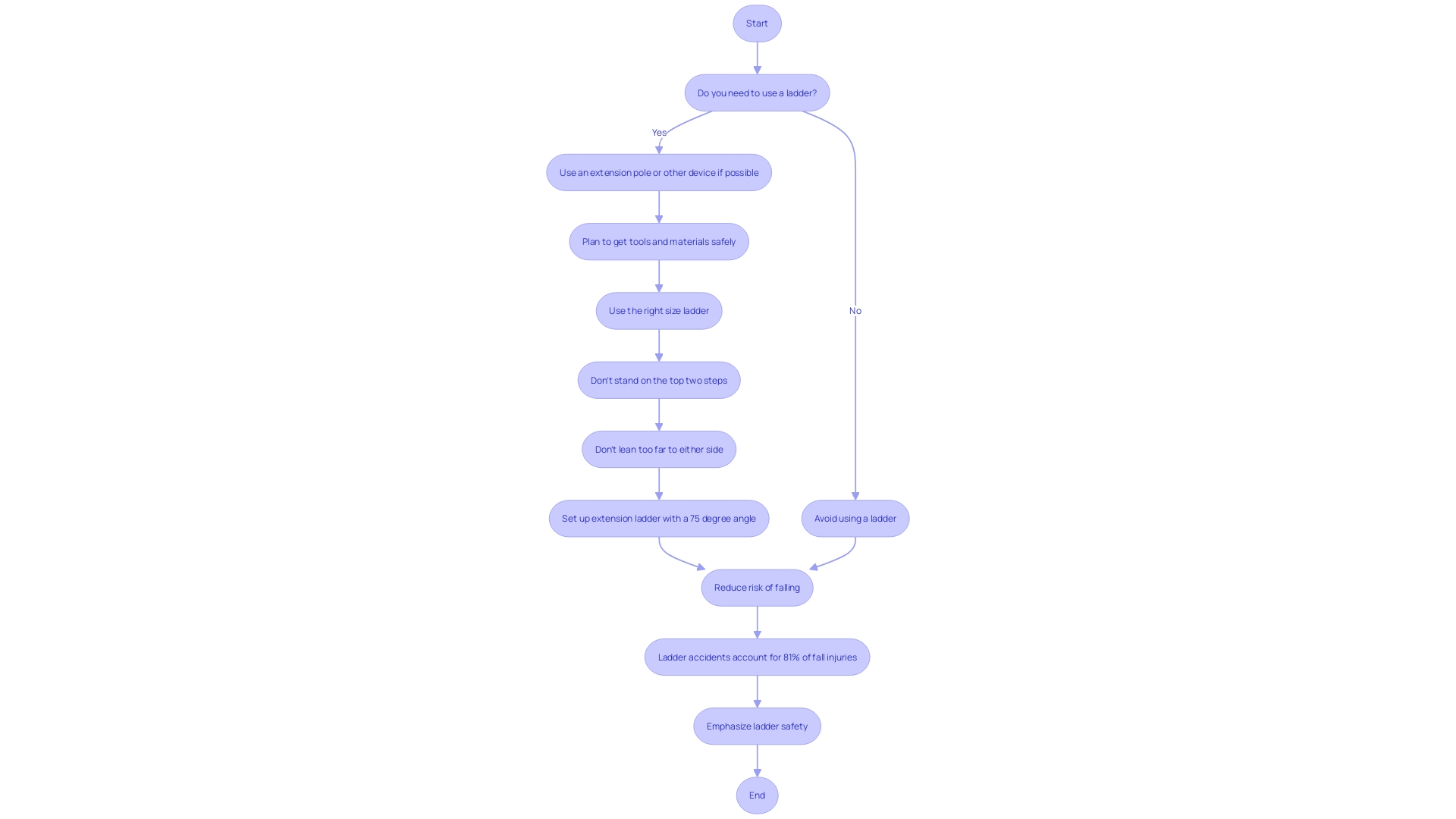
Proper Setup and Angle
Positioning your properly is essential for security and effectiveness. Ensure the equipment is positioned on stable, level ground to prevent any imbalance. Extend it at a 75-degree angle by placing the base one foot away from the wall for every four feet of height. This optimal angle maximizes stability and significantly reduces the risk of tipping. Contemporary extension devices are crafted with protective elements like non-slip bases and stabilizing rods, which are crucial for avoiding mishaps. Keep in mind, account for 81% of fall injuries, so following these is essential for ensuring a safe working environment.

Three Points of Contact
To guarantee protection while ascending or descending steps, keeping three points of contact is essential. This means having two hands and one foot, or two feet and one hand, in contact with the climbing structure at all times. This practice is not merely a suggestion but an essential precaution that can avert accidents and injuries. As stated by the Bureau of Labor Statistics, falls remain a primary reason for deaths in the , with 700 out of 865 fatalities in 2022 caused by falls from elevated surfaces, including scaffolding. Such alarming statistics emphasize the importance of .
In practical situations, the outcomes of ignoring climbing precautions can be serious. For instance, incidents in Kentucky in 2022 and Florida in 2018 led to fingertip amputations due to pinch points on dock ladders. These cases highlight the essential requirement for and routine drills to promote a culture of security. Creating and following thorough protective protocols, including government regulations and emergency response guidelines, helps ensure that every aspect of the work environment is covered. Regular training and precautionary drills are essential for keeping all team members well-versed in best practices, ultimately .

Avoiding Overreaching and Maintaining Balance
Avoid overreaching while on a step structure to maintain safety. Always keep your body centered between the side rails. If you need to extend your reach, climb down and instead. This practice aids in and reduces the likelihood of accidents. on modern , such as non-slip feet and stabilizing bars, further reduce the likelihood of accidents. Following precautionary measures is vital, particularly given that represented 40 out of 135 work-related fatalities in 2022-23, with about a third happening in the .

Safety Precautions for High Distances
When working at heights, additional safety measures are essential to protect workers. A (PFAS) should be employed if the ladder exceeds certain heights. This system, consisting of an anchorage point, a body harness, and a connection device, is designed to "catch" a person during a descent, limiting the free drop to 6 feet and minimizing injury. Shock absorbers within the system cushion the fall, reducing the force of impact.
Stabilizers or outriggers can improve stability, while ensuring the area beneath is clear of obstacles and personnel to prevent injuries from falling objects. Fix ladders may have a positioning anchor to facilitate material transport. If using a PFAS in a hoist area, it must be rigged to allow only enough movement to the edge of the walking surface.
The importance of these measures is underscored by . In New York State, warehouse worker injuries have more than doubled from 3.6 to 8.8 cases per 100 workers between 2017 and 2022. Such statistics emphasize the critical need for to safeguard workers at heights.
As expert John Dillon emphasized at the UK Material Handling Association’s annual Convention, to take responsibility for their well-being is key to fostering a successful culture of protection. This approach not only improves security but also boosts productivity, demonstrating the value of a committed and informed workforce.

OSHA Regulations and Compliance
Understanding and adhering to is essential for . Not only does compliance ensure the implementation of , thereby reducing accident risks, but it is also a legal obligation. OSHA requires that employers offer exposed to elevation hazards, enabling them to recognize and reduce these dangers. this training through written certification records, detailing the employee's training date and the trainer's signature. Inadequate training can lead to severe consequences, including fatalities and catastrophic injuries, as illustrated by OSHA's Severe Violators Enforcement Program. Employers have an obligation to ensure , and neglecting to adhere can lead to citations and penalties, highlighting the significance of strict protection standards.
Additional Safety Measures and Best Practices
Improving climbing safety starts with using that offers excellent grip, avoiding slips and falls. Avoid using in adverse weather conditions, which can compromise stability and increase the risk of accidents. Avoid utilizing for unintended purposes, such as scaffolding, to prevent structural failures and potential injuries.
play a crucial role in . For instance, focused on protection have significantly reduced accident rates and enhanced the culture of security in various industries. Workers who undergo specialized instruction feel more informed and proactive in recognizing and addressing risks. This proactive approach not only improves individual security but also encourages a shared obligation for maintaining a secure work environment.
Practical illustrations show the effectiveness of thorough training in . Companies have seen dramatic decreases in accident rates and increased employee engagement after implementing customized safety programs. These programs address specific hazards and encourage open communication about potential risks, contributing to a safer and more efficient workplace.
Conclusion
Selecting the right extension ladder is a critical step in ensuring safety and efficiency across various tasks. A thorough understanding of ladder specifications, including weight capacity, materials, and duty ratings, is essential for aligning the ladder with project demands. The incorporation of modern safety features, such as non-slip feet and stabilizing bars, plays a significant role in minimizing accident risks.
Additionally, the versatility of extension ladders makes them a wise investment for small businesses, reducing long-term costs associated with equipment rentals.
Conducting regular inspections and adhering to safety guidelines during setup are paramount in preventing accidents. Proper ladder positioning, maintaining three points of contact, and avoiding overreaching are practices that enhance safety while working at heights. Furthermore, the implementation of Personal Fall Arrest Systems and other additional safety measures can significantly mitigate risks associated with high-distance work.
Compliance with OSHA regulations is not just a legal requirement but a fundamental aspect of fostering a culture of safety. Providing appropriate training and resources empowers employees to recognize and address potential hazards effectively. Ultimately, a commitment to rigorous safety standards, combined with ongoing training and awareness programs, not only enhances individual safety but also cultivates a collective responsibility for maintaining a safe working environment.
By prioritizing these practices, organizations can create a safer, more efficient workplace for everyone involved.
Frequently Asked Questions
Why is it important to choose suitable extension equipment?
Choosing the right extension equipment is vital for both safety and efficiency in your tasks. It ensures that the equipment can handle the required weight and is made from durable materials.
What materials should I look for in extension equipment?
Extension equipment should be made of durable materials such as aluminum or fiberglass to ensure longevity and safety during use.
What is a duty rating, and why does it matter?
The duty rating indicates the weight capacity of the climbing equipment. It's important to select an equipment rating that aligns with the demands of your project—light, medium, or heavy-duty.
What safety features should modern extension devices have?
Modern extension devices often include safety features like non-slip feet and stabilizing bars, which significantly reduce the risk of accidents.
How does the versatility of extension equipment benefit small businesses?
Extension equipment that can adjust to multiple heights reduces the need for multiple units, saving on costs and storage space for small businesses.
What should I inspect before using climbing equipment?
Before using climbing equipment, check for signs of wear or damage, ensure all locking mechanisms are functioning, and make sure the equipment is clean and free from debris.
How often should I inspect extension equipment?
Frequent evaluations are crucial to avoid accidents and ensure the equipment's reliability.
What is the correct way to position climbing equipment?
Position the equipment on stable, level ground and extend it at a 75-degree angle. For every four feet of height, the base should be one foot away from the wall.
What is the importance of maintaining three points of contact while climbing?
Maintaining three points of contact (two hands and one foot, or two feet and one hand) helps prevent falls and enhances safety while using climbing equipment.
What precautions should I take to avoid overreaching?
To maintain stability, keep your body centered between the side rails of the equipment. If you need to extend your reach, climb down and reposition the equipment.
What additional safety measures are needed when working at heights?
When working at heights, use a Personal Fall Arrest System (PFAS) if the ladder exceeds certain heights, and ensure the area below is clear of obstacles to prevent injuries from falling objects.
Why is it necessary to comply with OSHA regulations?
Compliance with OSHA regulations is crucial for ensuring best practices, reducing accident risks, and meeting legal obligations. Employers must provide training for employees exposed to elevation hazards.
How can proper training and awareness improve climbing safety?
Customized training programs focused on safety can significantly reduce accident rates and foster a culture of security in the workplace, empowering employees to recognize and address risks.
What footwear is recommended for climbing safety?
Using suitable footwear that offers excellent grip can help avoid slips and falls when using climbing equipment.
What should be avoided to ensure safe climbing practices?
Avoid using climbing equipment in adverse weather conditions, for unintended purposes (like scaffolding), and overreaching to maintain safety and prevent accidents.
List of Sources
- Choosing the Right Ladder
- compositesworld.com (https://compositesworld.com/articles/top-10-compositesworld-news-items-of-2023?utm_source=twitter&utm_medium=social&utm_campaign=social23&utm_content=Explore202)
- news.slashdot.org (https://news.slashdot.org/story/24/10/16/0618259/sustainable-building-effort-reaches-new-heights-with-wooden-skyscrapers?utm_source=rss1.0mainlinkanon&utm_medium=feed)
- elfaonline.org (https://elfaonline.org/news-and-publications/industry-news/read/2024/07/09/peac-and-liugong-north-america-announce-partnership-for-u-s-financing-program)
- smallbiztrends.com (https://smallbiztrends.com/2023/12/extension-ladders-for-sale.html)
- railroads.dot.gov (https://railroads.dot.gov/elibrary/stakeholder-perceptions-fatigue-and-safety-locomotive-engineers-0)
- plantengineering.com (https://plantengineering.com/articles/modernize-monitor-and-maintain-to-make-aging-switchgear-safer)
- Ladder Inspection Checklist
- smallbiztrends.com (https://smallbiztrends.com/2023/12/extension-ladders-for-sale.html)
- wevolver.com (https://wevolver.com/article/elevating-safety-and-efficiency-in-flare-stack-inspections)
- plantengineering.com (https://plantengineering.com/articles/modernize-monitor-and-maintain-to-make-aging-switchgear-safer)
- cpsc.gov (https://cpsc.gov/Newsroom/News-Releases/2024/CPSC-Warns-Consumers-to-Immediately-Stop-Using-Floatstep-Dock-Ladders-Due-to-Risk-of-Fingertip-Amputation-and-Crushing-Injuries-Manufactured-by-Atlantic-Aluminum-and-Marine-Products)
- safetyandhealthmagazine.com (https://safetyandhealthmagazine.com/articles/24721-oshas-top-10-2023)
- bls.gov (https://bls.gov/iif/state-data/fatal-injury-rates-by-state-and-industry-2022.htm#BLStable_2023_12_4_17_12_footnotes)
- vancouverisawesome.com (https://vancouverisawesome.com/highlights/vancouver-construction-crane-death-comes-after-calls-to-better-certify-bc-operators-8344444)
- dol.gov (https://dol.gov/newsroom/releases/osha/osha20231107)
- propertytribes.com (https://propertytribes.com/major-new-guide-around-prs-electrical-checks-t-127661418.html)
- gov.uk (https://gov.uk/government/news/ofsted-confirms-plans-for-inspecting-supported-accommodation)
- medium.com (https://medium.com/faa/perfecting-your-preflight-inspection-17a2b6f2d21a)
- Proper Setup and Angle
- rpc.co.uk (https://rpc.co.uk/perspectives/construction/the-week-that-was-24-november-2023)
- nature.com (https://nature.com/articles/d41586-024-01384-y)
- safetyandhealthmagazine.com (https://safetyandhealthmagazine.com/articles/24721-oshas-top-10-2023)
- injuryfacts.nsc.org (https://injuryfacts.nsc.org/work/work-overview/top-work-related-injury-causes)
- smallbiztrends.com (https://smallbiztrends.com/2023/12/extension-ladders-for-sale.html)
- europeanbusinessreview.com (https://europeanbusinessreview.com/a-guide-to-safety-efficiency-on-construction-sites)
- startup.ml (https://startup.ml/12ft-ladder)
- lifehacker.com (https://lifehacker.com/home/avoid-these-common-diy-injuries)
- adamondra.com (https://adamondra.com/enjoy-new-tips-tricks-and-push-your-climbing-to-the-next-level?utm_source=YouTube&utm_medium=video&utm_campaign=free-video&utm_content=YouTube)
- lizcore.com (https://lizcore.com)
- Three Points of Contact
- nyc.gov (https://nyc.gov/site/buildings/dob/pr-cons-safety-week-2024.page)
- blog.dol.gov (https://blog.dol.gov/2024/05/02/taking-a-stand-to-prevent-falls)
- cpsc.gov (https://cpsc.gov/Newsroom/News-Releases/2024/CPSC-Warns-Consumers-to-Immediately-Stop-Using-Floatstep-Dock-Ladders-Due-to-Risk-of-Fingertip-Amputation-and-Crushing-Injuries-Manufactured-by-Atlantic-Aluminum-and-Marine-Products)
- europeanbusinessreview.com (https://europeanbusinessreview.com/a-guide-to-safety-efficiency-on-construction-sites)
- safetyandhealthmagazine.com (https://safetyandhealthmagazine.com/articles/24721-oshas-top-10-2023)
- railroads.dot.gov (https://railroads.dot.gov/elibrary/stakeholder-perceptions-fatigue-and-safety-locomotive-engineers-0)
- safety4transit.org (https://safety4transit.org)
- transit.dot.gov (https://transit.dot.gov/de-escalation-training)
- lifehacker.com (https://lifehacker.com/home/avoid-these-common-diy-injuries)
- Avoiding Overreaching and Maintaining Balance
- smallbiztrends.com (https://smallbiztrends.com/2023/12/extension-ladders-for-sale.html)
- injuryfacts.nsc.org (https://injuryfacts.nsc.org/work/work-overview/top-work-related-injury-causes)
- bls.gov (https://bls.gov/opub/ted/2023/fatal-work-injuries-up-in-2022.htm)
- bls.gov (https://bls.gov/iif/state-data/fatal-injury-rates-by-state-and-industry-2022.htm#BLStable_2023_12_4_17_12_footnotes)
- cpwrconstructionsolutions.org (https://cpwrconstructionsolutions.org/roofing/solution/717/personal-fall-arrest-systems.html)
- the-cover.com (https://the-cover.com/articles/the-impact-of-changes-to-working-at-height-legislation)
- lifehacker.com (https://lifehacker.com/home/avoid-these-common-diy-injuries)
- Safety Precautions for High Distances
- logisticsit.com (https://logisticsit.com/articles/2023/10/31/empowering-a-workforce-key-to-implementing-a-functioning-safety-culture,-the-ukmha’s-national-safety-convention-is-told)
- mhdsupplychain.com.au (https://mhdsupplychain.com.au/2024/08/27/jungheinrich-enhancing-forklift-safety)
- nelp.org (https://nelp.org/publication/the-human-toll)
- injuryfacts.nsc.org (https://injuryfacts.nsc.org/work/work-overview/top-work-related-injury-causes)
- cpwrconstructionsolutions.org (https://cpwrconstructionsolutions.org/roofing/solution/717/personal-fall-arrest-systems.html)
- nelp.org (https://nelp.org/publication/the-human-toll)
- cdc.gov (https://cdc.gov/mmwr/volumes/73/wr/mm7305a3.htm?s_cid=mm7305a3_w)
- OSHA Regulations and Compliance
- osha.gov (https://osha.gov/news/newsreleases/national/01162024)
- dol.gov (https://dol.gov/newsroom/releases/osha/osha20240222-0)
- dol.gov (https://dol.gov/newsroom/releases/osha/osha20231219)
- safetyandhealthmagazine.com (https://safetyandhealthmagazine.com/articles/24721-oshas-top-10-2023)
- bls.gov (https://bls.gov/iif/state-data/fatal-injury-rates-by-state-and-industry-2022.htm#BLStable_2023_12_4_17_12_footnotes)
- smallbiztrends.com (https://smallbiztrends.com/2024/01/long-island-construction-company-admits-to-worker-safety-violations-leading-to-employees-death.html)
- Additional Safety Measures and Best Practices
- qeios.com (https://qeios.com/read/4I1MIC)
- news.slashdot.org (https://news.slashdot.org/story/24/10/16/0618259/sustainable-building-effort-reaches-new-heights-with-wooden-skyscrapers?utm_source=rss1.0mainlinkanon&utm_medium=feed)
- elearningindustry.com (https://elearningindustry.com/custom-online-employee-safety-training-program-a-quick-guide-and-case-study)
- cdph.ca.gov (https://cdph.ca.gov/Programs/CID/DCDC/Pages/COVID-19/COVID-19-Isolation-Guidance.aspx)
- financialpost.com (https://financialpost.com/investing/new-way-use-old-retirement-laddering-strategy-manage-risk)
- cpsc.gov (https://cpsc.gov/Newsroom/News-Releases/2024/CPSC-Warns-Consumers-to-Immediately-Stop-Using-Floatstep-Dock-Ladders-Due-to-Risk-of-Fingertip-Amputation-and-Crushing-Injuries-Manufactured-by-Atlantic-Aluminum-and-Marine-Products)
- newsweek.com (https://newsweek.com/doctor-warning-shoes-indoors-health-risks-bacteria-virus-1861460)