Introduction
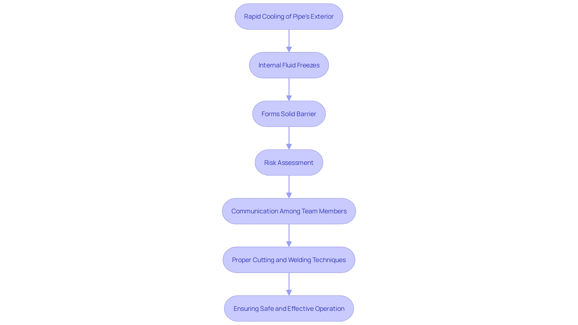
Pipe freezing offers a highly effective solution for halting the flow of liquids in pipelines, enabling maintenance or repairs without the need to drain entire systems. This method relies on forming an ice plug within the pipe, which effectively seals off the section requiring attention. By rapidly cooling the pipe's exterior, the internal fluid freezes, creating a solid barrier.
This technique is particularly valuable in scenarios where draining the system would be impractical or time-consuming, such as in aging pumping stations or during storm events when wastewater systems are overwhelmed.
Operators must perform thorough risk assessments to identify potential hazards and develop mitigation strategies before initiating pipe freezing operations. Proper cutting and welding techniques, along with effective communication among team members and stakeholders, are crucial to ensure pipeline integrity and coordination. Understanding the physics behind pipe freezing is essential for its safe and effective application, helping to prevent blowouts and other potential issues.
Ultimately, pipe freezing provides a controlled and efficient method for handling maintenance and repair tasks in various industrial contexts.
Principles of Pipe Freezing
Freezing of conduits provides an efficient method for stopping the movement of liquids in tubes, allowing maintenance or repairs without the necessity of draining complete systems. This technique relies on forming an ice plug within the tube, effectively sealing off the section that requires attention. The process begins with rapidly cooling the pipe's exterior, causing the internal fluid to freeze and create a solid barrier.
'This method is particularly valuable in scenarios where emptying the setup would be impractical or time-consuming.'. For instance, in the U.S., aging pumping stations are under strain due to increased demand and limited capacity for expansion. allows for necessary . Moreover, the use of is essential during storm occurrences when wastewater systems are overloaded, guaranteeing that repairs can be conducted promptly to avoid system disruptions.
Operators must perform to identify potential hazards and develop mitigation strategies before initiating the operation. Proper cutting and welding techniques ensure the pipeline's integrity, while effective communication among team members and stakeholders coordinates the operation.
Grasping the science behind the solidification of fluids is crucial for its efficient and secure use, and it aids in avoiding possible problems like blowouts, which can result in dangerous material discharges or detonations. In conclusion, tube chilling offers a regulated and effective approach for managing maintenance and repair activities in different industrial settings.

The Process of Pipe Freezing
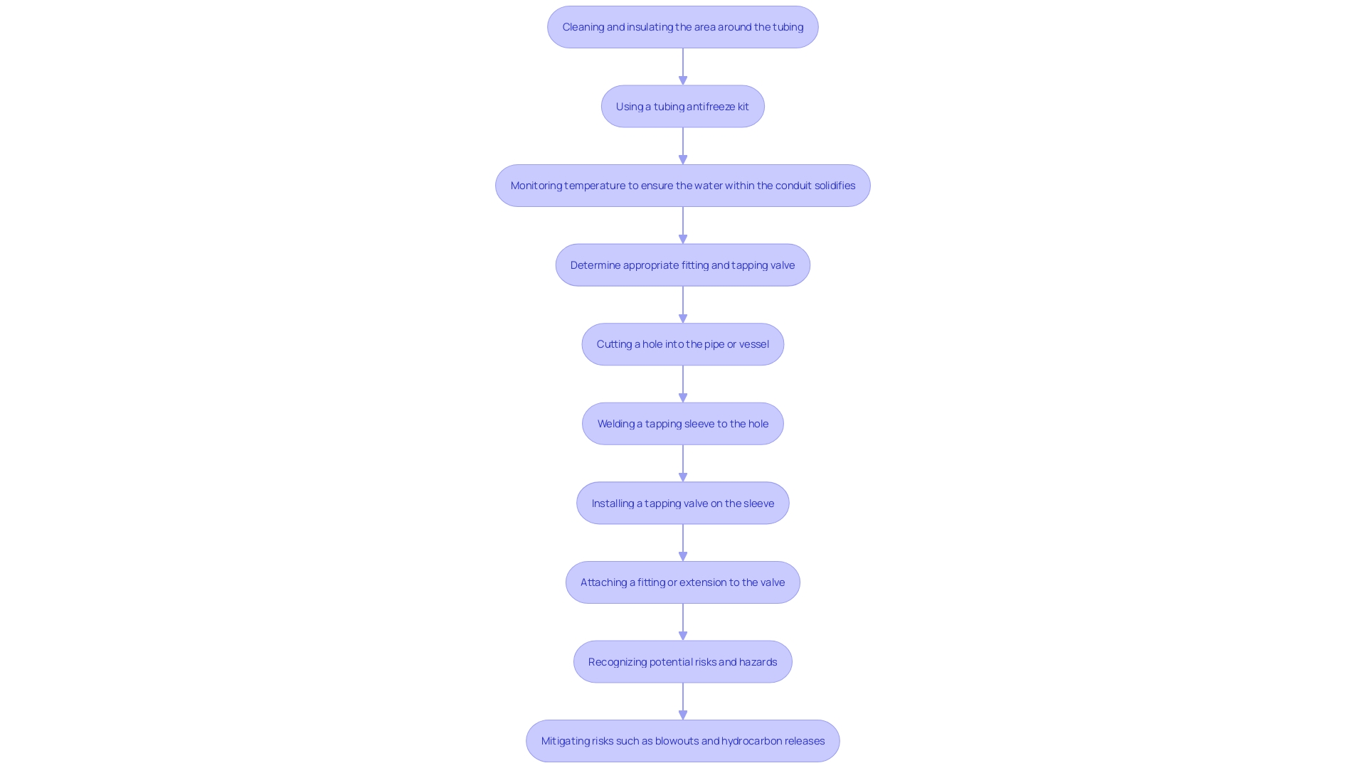
The method of tube chilling is a careful operation that necessitates multiple essential stages to guarantee achievement. Initially, the area surrounding the conduit must be thoroughly cleaned and insulated to optimize the freezing process. Next, a tubing antifreeze kit, which usually contains a refrigerant machine, is used to circulate a cooling substance around the tubing. The temperature is cautiously reduced until the water within the conduit solidifies, creating an efficient ice barrier. Constant monitoring throughout this process is essential to maintain the correct temperature and prevent any thawing. This method is especially beneficial in , where both outside and inside tubing are at risk of freezing. Consistent application of a tube chilling set can assist in preventing the possible catastrophe of ruptured conduits, a frequent problem during chilly periods. Maintaining proper temperature controls and insulation can significantly enhance efficiency and safety, much like the advancements seen in industrial applications such as the AutoStore Multi-Temperature Solution, which has revolutionized operational efficiency in food distribution.

Equipment and Tools Needed for Pipe Freezing
Freezing conduits effectively requires the right set of tools and equipment. A standard tubing chill kit contains a , chilling collars, and . The refrigerant machine cools the tube to the necessary temperature to form a solid ice plug. Freeze collars ensure the refrigerant is evenly distributed around the tube's circumference, which is crucial for a uniform freeze. are utilized to reduce heat transfer from the surroundings, preserving the low temperatures required to keep the tube frozen. As stated by the U.S. Department of Energy, rise when temperatures fall to 20 degrees Fahrenheit or lower, especially in areas where water lines are less likely to be insulated. This is particularly important for pipes situated in basements, attics, and outside walls, which are more prone to becoming icy. Proper preparation and the use of these tools can prevent costly damage and ensure the continuity of water supply during extreme cold weather.

Benefits and Applications of Pipe Freezing
Pipe freezing offers numerous advantages in both commercial and residential applications. This technique allows for without requiring extensive drain-downs, thereby saving valuable time and reducing costs. It proves particularly advantageous for essential networks like , where is crucial.
Additionally, the process of solidifying is very adaptable, appropriate for different situations such as valve exchanges, leak fixes, and modifications to the setup. This approach guarantees uninterrupted functionality, even in extreme weather situations where water conduits are susceptible to becoming solid. Applying methods for chilling in plumbing and HVAC setups can avert possible harm from , which can rupture and lead to considerable water loss and damage.
Moreover, keeping a steady temperature inside a structure and tackling drafty spots can further reduce the threat of . Experts recommend , especially those in attics, exterior walls, and crawl spaces, to enhance the resilience of during freezing conditions. By adopting these measures, homeowners and businesses can effectively safeguard their infrastructure, ensuring continuous and efficient operation even in the harshest climates.

Conclusion
Pipe freezing serves as a crucial method for maintaining and repairing pipelines without the need for extensive system drain-downs. By forming an ice plug within the pipe, this technique effectively halts the flow of liquids, allowing for necessary repairs in scenarios where draining would be impractical or time-consuming. Its application is particularly valuable in aging infrastructure and during extreme weather events, where swift action can prevent system overloads and ensure operational continuity.
The meticulous process involves proper preparation, including cleaning and insulating the area around the pipe, as well as using the right equipment such as refrigerant machines and freeze collars. These tools are essential for achieving the desired temperatures and maintaining them throughout the operation. Understanding the physics behind pipe freezing is vital to ensuring safety and preventing potential hazards, such as blowouts that could lead to significant risks.
The benefits of pipe freezing extend beyond immediate repairs; it enhances the resilience of plumbing systems, particularly in critical applications like HVAC and water supply. By implementing these techniques and taking preventative measures, such as insulating vulnerable pipes, both homeowners and businesses can safeguard their infrastructure against the damaging effects of freezing temperatures. Ultimately, embracing pipe freezing as a reliable solution can lead to more efficient operations and reduced costs in the long run.
Frequently Asked Questions
What is the freezing of conduits?
Freezing of conduits is a method used to stop the movement of liquids in tubes by creating an ice plug within the tube. This allows for maintenance or repairs without needing to drain entire systems.
How does the freezing process work?
The process involves rapidly cooling the exterior of the pipe, which causes the internal fluid to freeze and form a solid barrier. This ice plug effectively seals off the section of the tube that requires attention.
Why is this method beneficial?
This technique is particularly useful when emptying the system would be impractical or time-consuming. It allows for maintenance in critical situations, such as during storms when wastewater systems are overloaded.
What are the essential steps involved in tube chilling?
The tube chilling process includes: thoroughly cleaning and insulating the area around the conduit; using a tubing antifreeze kit to circulate a cooling substance around the tubing; carefully reducing the temperature until the fluid inside solidifies; and constantly monitoring the temperature to prevent any thawing.
What tools and equipment are needed for freezing conduits?
A standard tubing chill kit typically includes: a refrigerant device, chilling collars (to ensure even refrigerant distribution), and insulating materials (to minimize heat transfer from the environment).
What risks are associated with this method?
Operators must conduct risk assessments to identify potential hazards. Proper cutting and welding techniques are necessary to maintain pipeline integrity, and effective communication among team members is essential to coordinate operations.
In what scenarios is freezing conduits particularly useful?
Freezing conduits is advantageous in various situations, including valve exchanges, leak repairs, modifications to the system, and maintaining functionality during extreme weather conditions.
How can freezing conduits help prevent damage during cold weather?
By maintaining proper temperature controls and insulation, freezing conduits can prevent the common issue of burst water lines during cold weather, especially in uninsulated areas like basements and attics.
What are the advantages of using pipe freezing in plumbing and HVAC systems?
The benefits include time and cost savings by avoiding extensive drain-downs, adaptability for various types of repairs, and prevention of damage from frozen water lines.
How can homeowners and businesses enhance the resilience of their plumbing systems?
Insulating pipes, especially those in attics, exterior walls, and crawl spaces, can improve the resilience of plumbing systems and reduce the risk of freezing and ruptured lines during harsh weather conditions.
List of Sources
- Principles of Pipe Freezing
- medicalplasticsnews.com (https://medicalplasticsnews.com/news/latest-medical-plastics-news/ics-cool-energy-enhances-preventive-maintenance-plans)
- valin.com (https://valin.com/resources/blog)
- rangeline.com (https://rangeline.com/a-brief-guide-to-hot-tapping-safety-protocols)
- iii.org (https://iii.org/article/surviving-severe-cold-weather)
- blog.rismedia.com (https://blog.rismedia.com/2023/everything-you-need-to-know-about-repairing-a-burst-pipe)
- Safety with heating equipment | NFPA (https://nfpa.org/education-and-research/home-fire-safety/heating)
- southernliving.com (https://southernliving.com/how-to-thaw-frozen-pipes-8409584?utm_campaign=southernliving_southernliving&utm_content=link&utm_medium=social&utm_source=twitter.com&utm_term=657d12cd1b24a10001524a8d)
- southernliving.com (https://southernliving.com/how-to-thaw-frozen-pipes-8409584?utm_campaign=southernliving_southernliving&utm_content=link&utm_medium=social&utm_source=twitter.com&utm_term=657d12cd1b24a10001524a8d)
- rangeline.com (https://rangeline.com/a-brief-guide-to-hot-tapping-safety-protocols)
- The Process of Pipe Freezing
- cnet.com (https://cnet.com/home/energy-and-utilities/6-tips-to-prevent-frozen-pipes-and-costly-repairs-this-winter)
- rismedia.com (https://rismedia.com/2024/05/01/how-to-avoid-and-manage-frozen-pipes)
- cmmonline.com (https://cmmonline.com/news/prepare-your-facility-for-winter-weather)
- edson.ca (https://edson.ca/town/town-news/post/prevent-frozen-pipes-this-winter)
- theclancygroup.co.uk (https://theclancygroup.co.uk/case-study/anglian-water-chawston-to-wyboston-sewerage-pipeline)
- retailtechinnovationhub.com (https://retailtechinnovationhub.com/home/2024/9/13/world-first-claimed-as-autostore-installation-handling-frozen-foods-is-installed-by-strongpoint)
- iii.org (https://iii.org/article/surviving-severe-cold-weather)
- rangeline.com (https://rangeline.com/a-brief-guide-to-hot-tapping-safety-protocols)
- energystar.gov (https://energystar.gov/products/ask-the-experts/what-uniform-energy-factor-and-why-does-it-matter)
- rangeline.com (https://rangeline.com/a-brief-guide-to-hot-tapping-safety-protocols)
- Equipment and Tools Needed for Pipe Freezing
- rangeline.com (https://rangeline.com/a-brief-guide-to-hot-tapping-safety-protocols)
- edson.ca (https://edson.ca/town/town-news/post/prevent-frozen-pipes-this-winter)
- iii.org (https://iii.org/article/surviving-severe-cold-weather)
- Safety with heating equipment | NFPA (https://nfpa.org/education-and-research/home-fire-safety/heating)
- al.com (https://al.com/news/2024/01/how-to-protect-your-pipes-in-freezing-weather.html?utm_campaign=aldotcom_sf&utm_medium=social&utm_source=twitter)
- chubb.com (https://chubb.com/us-en/businesses/resources/6-ways-to-prepare-your-business-for-winter-weather.html)
- medicalplasticsnews.com (https://medicalplasticsnews.com/news/latest-medical-plastics-news/ics-cool-energy-enhances-preventive-maintenance-plans)
- benzinga.com (https://benzinga.com/pressreleases/23/11/g35694351/vacuum-insulated-pipe-market-size-worth-1-38-bn-globally-by-2028-exclusive-report-by-the-insight-p)
- medicalplasticsnews.com (https://medicalplasticsnews.com/medical-plastics-industry-insights/latest-medical-plastics-insights/top-5-tips-to-help-reduce-costs-in-process-cooling-systems)
- ottawa.ca (https://ottawa.ca/en/city-hall/city-news/newsroom/thawed-keeping-ottawas-water-flowing)
- chubb.com (https://chubb.com/us-en/businesses/resources/6-ways-to-prepare-your-business-for-winter-weather.html)
- Benefits and Applications of Pipe Freezing
- phcc.org.nz (https://phcc.org.nz/briefing/money-down-drain-high-cost-leaking-water-pipes)
- iii.org (https://iii.org/article/surviving-severe-cold-weather)
- content.naic.org (https://content.naic.org/article/will-my-homeowners-insurance-policy-cover-water-damage-burst-pipe)
- nist.gov (https://nist.gov/news-events/news/2024/04/big-quantum-chill-nist-scientists-modify-common-lab-refrigerator-cool)
- energy.gov (https://energy.gov/articles/doe-announces-leading-heat-pump-manufacturers-successfully-develop-next-generation)
- rismedia.com (https://rismedia.com/2024/05/01/how-to-avoid-and-manage-frozen-pipes)
- edson.ca (https://edson.ca/town/town-news/post/prevent-frozen-pipes-this-winter)
- southernliving.com (https://southernliving.com/how-to-thaw-frozen-pipes-8409584?utm_campaign=southernliving_southernliving&utm_content=link&utm_medium=social&utm_source=twitter.com&utm_term=657d12cd1b24a10001524a8d)
- cnet.com (https://cnet.com/home/energy-and-utilities/heres-how-insulating-your-water-pipes-can-save-you-money-this-winter)
- cnet.com (https://cnet.com/home/energy-and-utilities/6-tips-to-prevent-frozen-pipes-and-costly-repairs-this-winter)
- sciencedirect.com (https://sciencedirect.com/science/article/pii/S2949790624000077)
- iii.org (https://iii.org/article/surviving-severe-cold-weather)