Introduction
Renting a shot blaster for a project involves more than just picking up the equipment and getting to work. To ensure a smooth and successful operation, several critical factors must be considered. First and foremost, assess the specific needs of the project, such as the type of surface and the desired finish level.
Choosing the right equipment based on these requirements can significantly impact the efficiency and outcome of the project. Additionally, understanding the rental terms and conditions helps mitigate risks and ensures compliance. Operator training and certification are essential for safety and productivity, while regular equipment inspections and maintenance prevent downtimes and costly repairs.
Finally, clear billing and payment policies, along with best practices for efficient use, can streamline the entire rental process and enhance overall project success. This comprehensive guide navigates through these key considerations, providing valuable insights to optimize shot blaster rental and usage.
Assessing Your Project Needs
Before renting a shot blaster, it's crucial to thoroughly assess your task requirements. Start by considering the size of the area that needs blasting and the you'll be working on. For instance, surfaces in the medical industry demand exceptional precision and reliability, as seen with companies like Rösler, which maintain stringent quality control over their tools to meet .
Next, assess the expected level of finish required for your project. This aids in identifying the needed for optimal performance. Companies like Primetals Technologies showcase the importance of integrating advanced solutions for efficiency and reliability in complex industries. By understanding these factors, you ensure that the equipment rented will meet your , leading to a more efficient and successful outcome.

Choosing the Right Equipment
Selecting the appropriate is essential for the success of your endeavor. Begin by exploring , focusing on their blast width, power, and efficiency. Each model provides various functionalities, so it's crucial to of your task. Engaging with service representatives can offer useful perspectives, making sure the matches seamlessly with your project's requirements. This approach not only but also , contributing to the .
Understanding Rental Terms and Conditions
Thoroughly review the , concentrating on essential aspects such as duration, maintenance duties, and liability provisions. For instance, understanding liability clauses is essential to avoid unexpected costs. A clear understanding of these terms ensures compliance and helps mitigate risks. According to a report by the Common Paper Committee, over 1,000 companies highlighted that governing laws and chosen courts are the most variable terms in contracts, emphasizing the importance of these details. Additionally, rulings by the Complaints Committee for the purchase of goods and services have shown how disputes often arise from misunderstandings of contract terms, such as maintenance and liability. Ensuring clarity on these points can prevent costly disputes and ensure smoother operations during the leasing period.

Operator Training and Certification
Proper for operators are crucial for enhancing both safety and efficiency. Studies reveal a direct link between the quality of training and workplace safety, emphasizing that comprehensive can significantly reduce accidents and improve operational effectiveness. Numerous leasing firms not only provide access to high-performing products but also offer training sessions or recommend certified trainers to ensure that operators are well-prepared. Prioritizing this aspect not only aligns with industry standards but also fosters a culture of , reducing potential risks and legal complications while maximizing productivity.
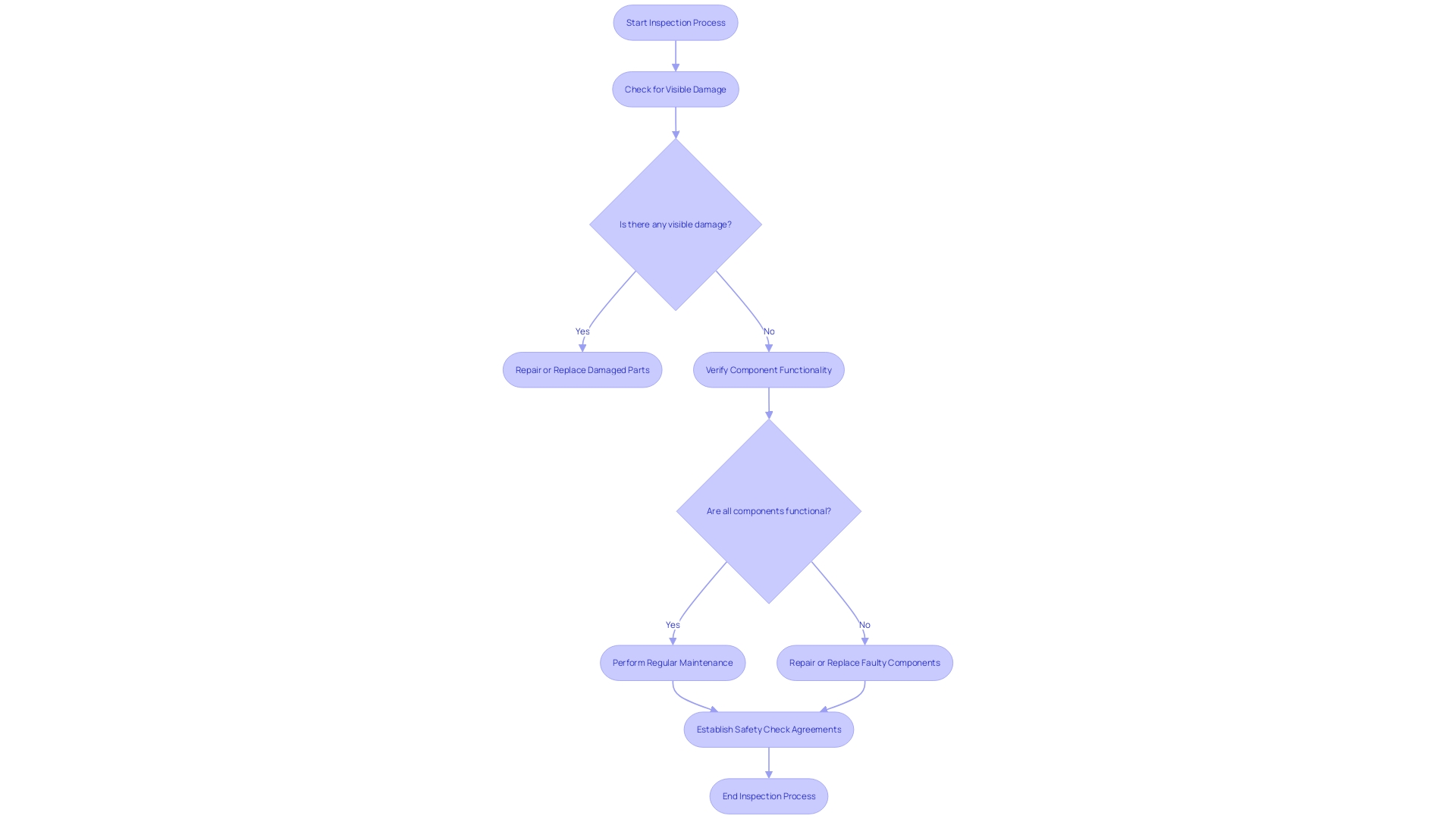
Equipment Inspection and Maintenance
Before utilizing leased tools, conduct a thorough examination to confirm everything is in ideal state. Look for any visible damage and verify that all components are working correctly. Proper maintenance throughout the leasing period is crucial for and extending the equipment's lifespan. Familiarize yourself with basic maintenance procedures to prevent and costly repairs. As David Powell, Electrical Installation Safety Engineer at Electrical Safety First, highlights, it is essential to establish and agree on the extent and limitations of safety checks. This approach ensures thorough and , reducing risks and maintaining high operational standards.

Billing and Payment Policies
Before finalizing the lease agreement, it's crucial to understand the in detail. Ensure clarity on , any required deposits, and policies concerning late returns or damages. This knowledge is vital for and . For example, the servitisation model often adopted by companies means that rather than a one-off payment, you might encounter an ongoing expense based on the services consumed. This shift from capex to opex can impact your significantly. Additionally, familiarizing yourself with the provider's , refund options, and any is essential to avoid potential headaches and additional costs. A clear understanding of these elements will streamline your rental process and help manage your resources efficiently.
Best Practices for Efficient Use
To maximize efficiency when using a shot blaster, it's essential to develop a well-structured plan. Strategically allocate usage periods to reduce inactivity and ensure that all operators are thoroughly familiar with the settings and . Regular monitoring of progress allows for adjustments to techniques, ensuring optimal results. As per industry specialists, enhancing overall machinery effectiveness (OEE) is a vital measure for achievement. OEE benchmarks , , and quality output, providing a comprehensive view of productivity. For example, a significant improvement in a mining operation was achieved by meticulously auditing and , leading to substantial cost savings. Implementing these can significantly enhance the effectiveness and efficiency of your .

Conclusion
Evaluating the critical aspects of renting a shot blaster reveals the importance of thorough preparation and understanding. Assessing project needs, such as the specific surface type and desired finish, is fundamental in selecting the appropriate equipment. By aligning the rental choice with these requirements, efficiency and project success can be significantly enhanced.
Equally vital is choosing the right equipment model that matches the project demands. Engaging with rental service representatives can provide insights that ensure optimal performance and timely completion of tasks. Additionally, understanding the rental terms and conditions, particularly regarding liability and maintenance responsibilities, can prevent misunderstandings and costly disputes.
Operator training and equipment inspection play crucial roles in maximizing safety and efficiency. Prioritizing proper training fosters a culture of compliance, while regular maintenance and inspections sustain equipment performance. Furthermore, clarity in billing and payment policies ensures effective budget management, helping avoid unexpected costs during the rental period.
Finally, implementing best practices for efficient use can lead to significant improvements in overall productivity. Developing a structured plan that includes strategic scheduling and continuous monitoring will enhance equipment effectiveness. By addressing these key considerations, a seamless and successful shot blaster rental experience can be achieved, ultimately contributing to the project's overall success.
Frequently Asked Questions
What should I assess before renting a shot blaster?
Before renting a shot blaster, consider the size of the area that needs blasting, the specific type of surface you will be working on, especially if it requires precision, such as in the medical industry, and the expected level of finish for your project.
How do I select the right shot blaster model?
To select the appropriate shot blaster, explore various models available for rent, focusing on their blast width, power, and efficiency. Align the functionalities of the models with your project's specific requirements and engage with service representatives for insights.
What should I review in the lease contract?
When reviewing a lease contract, focus on the duration of the lease, maintenance duties, liability provisions to avoid unexpected costs, and clarity on governing laws and chosen courts, as these are often variable terms.
Why is training important for shot blasting operators?
Proper training and certification are crucial because they enhance safety and efficiency. Comprehensive training can significantly reduce accidents and improve operational effectiveness, and many leasing firms offer training sessions or recommend certified trainers.
What maintenance should I perform on leased tools?
Before using leased tools, conduct a thorough examination for visible damage and ensure all components are functioning correctly. Familiarize yourself with basic maintenance procedures to prevent unexpected downtimes and establish safety checks for thorough inspections.
What should I understand about the billing structure before leasing?
Before finalizing the lease agreement, clarify payment methods and any required deposits, policies regarding late returns or damages, and the provider's return policies, refund options, and any associated fees for effective budget management.
How can I maximize the efficiency of my shot blasting operations?
To maximize efficiency, develop a structured plan for usage periods to reduce inactivity, ensure all operators are familiar with the equipment settings and safety protocols, and regularly monitor progress to adjust techniques as needed.
What is Overall Equipment Effectiveness (OEE) and why is it important?
OEE is a measure of equipment uptime, overall output, and quality output. It provides a comprehensive view of productivity and is essential for enhancing overall machinery effectiveness in shot blasting operations.
List of Sources
- Assessing Your Project Needs
- smallbiztrends.com (https://smallbiztrends.com/2023/11/how-to-hire-a-construction-manager.html)
- smallbiztrends.com (https://smallbiztrends.com/2024/01/farm-equipment-suppliers.html)
- primetals.com (https://primetals.com/press-media/news/blastr-green-steel-chooses-primetals-technologies-as-technological-partner-for-low-carbon-emissions-plant)
- australianmanufacturing.com.au (https://australianmanufacturing.com.au/orica-launches-new-underground-blasting-technology?utm_source=rss&utm_medium=rss&utm_campaign=orica-launches-new-underground-blasting-technology)
- retailtechinnovationhub.com (https://retailtechinnovationhub.com/home/2023/11/20/an-ultimate-guide-to-renovating-your-retail-store-with-ease)
- jbrec.com (https://jbrec.com/research)
- medicalplasticsnews.com (https://medicalplasticsnews.com/medical-plastics-industry-insights/medical-plastics-3d-printing-insights/mass-finishing-and-shot-blasting-for-medical-applications)
- nytimes.com (https://nytimes.com/2023/11/25/arts/rust-killing-forces-hollywood-to-make-choices-on-guns.html)
- retailtechinnovationhub.com (https://retailtechinnovationhub.com/home/2023/11/20/an-ultimate-guide-to-renovating-your-retail-store-with-ease)
- fstoppers.com (https://fstoppers.com/architecture/ultimate-checklist-staging-property-photography-647997?utm_source=FS_RSS&utm_medium=RSS&utm_campaign=Main_RSS)
- Choosing the Right Equipment
- wandb.ai (https://wandb.ai/chu7zpah/FSCIL/reports/Phase-1-1-8-Shot-Experiment---VmlldzozNDgxOTU2)
- retailtechinnovationhub.com (https://retailtechinnovationhub.com/home/2024/2/3/securing-the-wager-technologys-role-in-safe-and-responsible-gambling)
- taffinc.com (https://taffinc.com/blog/impact-of-artificial-intelligence-on-the-firearms-industry)
- futuretimeline.net (https://futuretimeline.net/blog/2023/12/31-2023-highlights-science-technology.htm)
- nextbigfuture.com (https://nextbigfuture.com/2023/11/bullet-proof-vending-machines-to-reduce-theft.html)
- dpreview.com (https://dpreview.com/news/4152412776/lensrentals-to-acquire-borrowlenses)
- eeweb.com (https://eeweb.com/industrial-lighting)
- mdpi.com (https://mdpi.com/2075-5309/13/11/2779)
- asmedigitalcollection.asme.org (https://asmedigitalcollection.asme.org)
- sciencedirect.com (https://sciencedirect.com/science/article/pii/S2214785321051233)
- Understanding Rental Terms and Conditions
- commonpaper.com (https://commonpaper.com/resources/contract-benchmark-2024-q1)
- nerdwallet.com (https://nerdwallet.com/h/data/studies-and-data-analysis)
- decadirect.org (https://decadirect.org/articles/case-study-of-the-week-to-rent-or-to-buy)
- ruv.is (https://ruv.is/english/2024-02-14-warning-for-car-rental-company-that-overcharged-customers-404986)
- armis.com (https://armis.com/case-studies/pioneering-audio-visual-experience-company-embraces-the-armis-advantage-to-support-secure-innovation-and-operations?utm_source=twitter&utm_medium=organic-social)
- 20for20.com (https://20for20.com/white-paper)
- elfaonline.org (https://elfaonline.org/news-and-publications/industry-news/read/2023/12/01/the-art-of-the-possible-elfa-innovation-roundtable-takeaways)
- eur-lex.europa.eu (https://eur-lex.europa.eu/legal-content/EN/TXT?uri=OJ:L_202401799)
- consilium.europa.eu (https://consilium.europa.eu/en/press/press-releases/2023/12/14/agreement-between-the-council-and-the-european-parliament-makes-eu-liability-rules-fit-for-the-digital-age-and-circular-economy)
- hotellaw.jmbm.com (https://hotellaw.jmbm.com/critical-consideration-on-hospitality-contract-dispute-clauses.html)
- hospitalitynet.org (https://hospitalitynet.org/opinion/4120002.html)
- Operator Training and Certification
- home.sandvik (https://home.sandvik/en/about-us/business-areas/sandvik-mining-and-rock-solutions)
- pneumatictips.com (https://pneumatictips.com/compressed-air-fail-drive-by-shooting)
- aem.org (https://aem.org/not-found)
- nationalacademies.org (https://nationalacademies.org/event/845_02-2024_trb-webinar-asphalt-content-of-recycled-mixes-by-ignition-testing?utm_source=twitter&utm_medium=social&utm_term=nasemtrb&utm_content=82f66f0c-cca1-471f-92d7-4179f0faafca&utm_campaign=hootsuite)
- nytimes.com (https://nytimes.com/2023/12/11/us/brain-blast-army-robert-card-maine-lewiston.html)
- elearningindustry.com (https://elearningindustry.com/elevating-safety-training-in-the-energy-industry-with-rapid-elearning)
- logisticsit.com (https://logisticsit.com/articles/2023/12/11/poor-training-linked-to-safety-issues-in-manufacturing)
- asisonline.org (https://asisonline.org/publications--resources/security-issues-research/2023-24/2023-access-control-research?utm_source=twitter&utm_medium=social-media-post&utm_content=2023-december&utm_campaign=access-control-report)
- IATA Annual Safety Report Executive Summary (https://iata.org/en/publications/safety-report/executive-summary)
- elfaonline.org (https://elfaonline.org/news-and-publications/industry-news/read/2024/01/30/csi-leasing-expands-european-footprint-by-opening-subsidiaries-in-hungary-and-austria)
- elfaonline.org (https://elfaonline.org/news-and-publications/industry-news/read/2023/12/05/mitsubishi-hc-capital-america-highlights-2024-trends-for-equipment-finance-industry)
- Equipment Inspection and Maintenance
- insights.shijigroup.com (https://insights.shijigroup.com/lets-talk-quality-assurance-with-martin-faist-at-absolute-hotel-services)
- prylada.com (https://prylada.com/post/manufacturing-industry-research-intelligent-asset-monitoring-challenges)
- elfaonline.org (https://elfaonline.org/news-and-publications/industry-news/read/2023/12/01/the-art-of-the-possible-elfa-innovation-roundtable-takeaways)
- wevolver.com (https://wevolver.com/article/asset-tracking-how-to-to-optimize-usage-and-maintenance)
- retailtechinnovationhub.com (https://retailtechinnovationhub.com/home/2023/11/20/an-ultimate-guide-to-renovating-your-retail-store-with-ease)
- propertytribes.com (https://propertytribes.com/major-new-guide-around-prs-electrical-checks-t-127661418.html)
- infomeddnews.com (https://infomeddnews.com/medical-equipment-maintenance-market-size-worth-94-13-billion-globally-by-2030-at-10-67-cagr-verified-market-research)
- aem.org (https://aem.org/not-found)
- ahrinet.org (https://ahrinet.org/news-events/news/ahri-releases-december-2023-us-heating-and-cooling-equipment-shipment-data)
- transportation.gov (https://transportation.gov/resources/individuals/aviation-consumer-protection/february-2024-air-travel-consumer-report)
- elektormagazine.com (https://elektormagazine.com/articles/electronic-equipment-repair-tools-techniques)
- Billing and Payment Policies
- smallbiztrends.com (https://smallbiztrends.com/2024/01/return-policy-example-2.html)
- smallbiztrends.com (https://smallbiztrends.com/2024/01/business-renters-insurance.html)
- smallbiztrends.com (https://smallbiztrends.com/2023/11/cash-boxes.html)
- iot-now.com (https://iot-now.com/2024/10/21/147391-servitisation-is-transforming-the-manufacturing-sector)
- retailtechinnovationhub.com (https://retailtechinnovationhub.com/home/2024/10/18/brexit-blues-shuttered-stores-and-dark-doubles-rtih-rustles-up-the-retail-technology-week-in-numbers)
- juniperresearch.com (https://juniperresearch.com)
- athelas.com (https://athelas.com/insights/how-billing-became-a-revenue-amplifier-at-meier-marsh-pt)
- arnon.dk (https://arnon.dk/the-14-pains-of-billing)
- armis.com (https://armis.com/case-studies/pioneering-audio-visual-experience-company-embraces-the-armis-advantage-to-support-secure-innovation-and-operations?utm_source=twitter&utm_medium=organic-social)
- antientropy.org (https://antientropy.org/services/resource-portal)
- Best Practices for Efficient Use
- toddzabelle.com (https://toddzabelle.com/?utm_source=Earned_Media&utm_campaign=B2F_Book_Launch%2F)
- volvoce.com (https://volvoce.com/europe/en/electric-construction/benefits?utm_source=twitter&utm_medium=social&utm_campaign=emea_social&utm_term=eu_eng&utm_content=organic_video_l25-riga-zoo)
- wandb.ai (https://wandb.ai/pku_rl/SafePO/reports/MACPO-Training-Curves--Vmlldzo1MTgxOTU1)
- news.northropgrumman.com (https://news.northropgrumman.com/news/releases/northrop-grumman-unveils-the-next-generation-of-bushmasterR-chain-gunR)
- govtech.com (https://govtech.com/biz/police-tech-firm-wrap-is-betting-big-on-non-lethal-weapons)
- highways.today (https://highways.today/2023/12/21/electric-rollers-hamm)
- aem.org (https://aem.org/not-found)
- pneumatictips.com (https://pneumatictips.com/compressed-air-fail-drive-by-shooting)
- advancedtech.com (https://advancedtech.com/blog/maintenance-best-practices-for-achieving-better-overall-equipment-effectiveness-oee)
- ogj.com (https://ogj.com/white-papers/whitepaper/55018854/op-tips-for-unlocking-operational-efficiency-using-ultrasonic-meters?utm_campaign=Oktopost-USA+-+2024+-+Clean+Industries+&utm_content=Oktopost-twitter&utm_medium=social&utm_source=twitter)
- fabricatingandmetalworking.com (https://fabricatingandmetalworking.com/2023/11/making-the-most-of-your-machine-tool-setup)
- medicalplasticsnews.com (https://medicalplasticsnews.com/medical-plastics-industry-insights/medical-plastics-3d-printing-insights/mass-finishing-and-shot-blasting-for-medical-applications)