Introduction
Navigating the complexities of heavy equipment acquisition can be a daunting task for many businesses. The decision to rent rather than buy equipment like SkyTrak machinery presents a viable solution that addresses both financial and operational challenges. This article delves into the numerous benefits of renting SkyTrak equipment, highlighting how this approach can enhance flexibility, manage costs effectively, and provide access to the latest technological advancements.
By understanding rental agreements and adopting best practices, companies can optimize their equipment management strategies to stay competitive and efficient in a rapidly evolving market.
Benefits of Renting SkyTrak Equipment
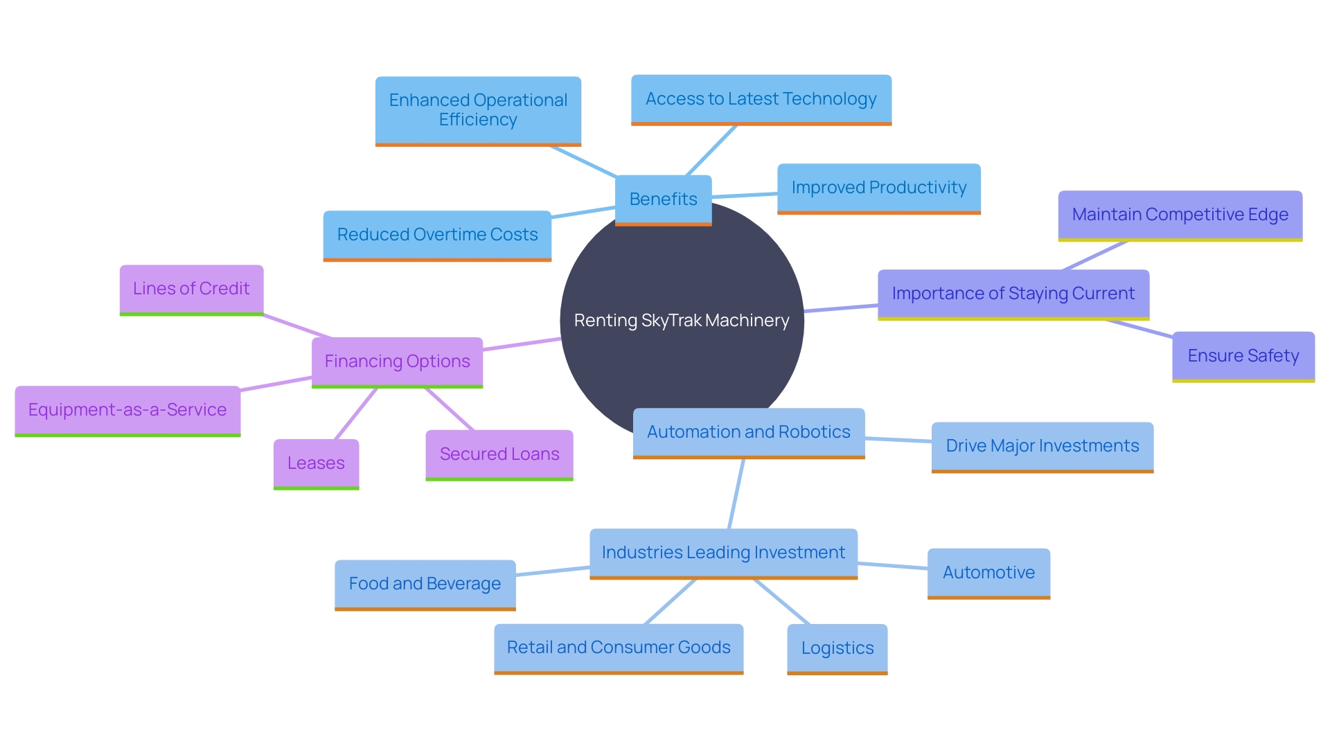
Renting SkyTrak tools offers immediate access to top-notch machinery without the heavy financial commitment of purchasing. This approach is particularly beneficial for enterprises aiming to effectively. By choosing to lease, companies evade the and can distribute their resources more wisely, concentrating on particular project requirements instead of managing the upkeep and storage of tools. Case studies, such as Purdue University's through resource optimization, highlight the practical benefits of this model. Furthermore, the and sustainability makes it an attractive option for contemporary enterprises, allowing them to remain nimble and adaptable to market demands.

Flexibility and Cost Management
' offer remarkable adaptability, enabling companies to modify their tools requirements based on project needs. With more than half of asset purchases expected to be funded in 2024, and eight out of ten enterprises choosing leases, secured loans, or lines of credit, renting becomes an increasingly appealing option. This model can be particularly beneficial for managing costs effectively, whether dealing with short-term assignments or longer projects.
The , which is gaining traction across various industries, further supports this flexibility. By permitting companies to fund their entire balance sheet, this method alleviates monetary pressure while guaranteeing crucial tools are consistently accessible. Moreover, with industrial automation anticipated to increase by over 8% each year, and considerable funding expected in robotics and automation, companies can utilize leasing alternatives to remain competitive and current without the weight of direct acquisitions.
also provide like capital leases, buyout upon termination, and fixed price acquisition options, adding dimensions of economic strategy to equipment management. These options assist businesses in planning their budgets more precisely and sustaining economic well-being. The adaptability of not only alleviates but also ensures that companies have the right tools at the right time, enhancing overall project efficiency and success.

Access to Latest Technology and Models
Renting SkyTrak machinery ensures that users have access to the latest technology and models available in the market. This can lead to and efficiency on job sites, as newer models often come equipped with that enhance performance. For instance, in a case study by Office Depot, implementing like Zebra’s Workcloud Task Management software resulted in a 95% saving on overtime and significantly improved operational efficiency. Keeping current with the newest tools can also decrease the dangers linked to obsolete technology. Additionally, automation and robotics are propelling considerable investments throughout numerous sectors, with more than fifty percent of asset purchases projected to be funded in 2024. This trend is supported by the need for businesses to maintain a competitive edge while ensuring safety and efficiency. As Ken Simonson, the chief economist for The Associated General Contractors of America, noted, can help balance work-life concerns for workers while allowing companies to work more efficiently.

Understanding Rental Agreements and Contracts
Before leasing SkyTrak equipment, it's essential to meticulously . This includes understanding the , liability clauses, and any additional fees that may apply. For instance, disputes such as those managed by the Consumer Association's Complaints Committee emphasize the significance of clarity in to avoid unexpected expenses. Ensuring clear communication with the can help avoid misunderstandings and align expectations. As Tim Yalich from Wolters Kluwer observes, the resilience of American companies in highlights the necessity for comprehensive . Effectively overseeing these agreements can safeguard against possible conflicts and monetary losses, ensuring a more seamless leasing experience.

Best Practices for Renting Heavy Equipment
When renting heavy machinery like SkyTrak, conducting thorough is crucial. Evaluate services, prices, and item conditions to make certain you are receiving the best value. Requesting and reading can significantly enhance your decision-making process, leading to more satisfactory results. Organizing leasing durations in alignment with project schedules and employing leasing extensions when needed can enhance resource utilization and lower expenses. Excellent is also key; positive experiences can lead to repeat business and referrals. Additionally, consider the need for insurance coverage to protect against potential damages or liabilities. Recent trends indicate that cost-efficiency and of , making it a practical choice for many .

Conclusion
Renting SkyTrak equipment emerges as a strategic solution for businesses navigating the complexities of heavy machinery needs. By opting for rentals, companies can access high-quality equipment without the burden of significant upfront costs, allowing for better cash flow management and resource allocation. The flexibility that comes with renting enables businesses to adjust their equipment needs in line with project demands, ensuring that they remain agile and responsive in a competitive market.
Additionally, the ability to leverage the latest technology and models through rentals cannot be overstated. This access enhances productivity and efficiency on job sites, reducing operational risks associated with outdated equipment. As industries increasingly embrace automation and robotics, renting becomes an invaluable option for staying current with advancements, ultimately supporting a company's competitive edge.
Understanding rental agreements and implementing best practices are critical to maximizing the benefits of equipment rentals. Clear communication with rental providers and thorough contract management can prevent misunderstandings and unexpected costs. By conducting diligent research on rental options and planning effectively, businesses can optimize their equipment management strategies.
Emphasizing these approaches will ensure that companies not only meet their immediate operational needs but also position themselves for sustained success in the evolving landscape of heavy equipment use.
Frequently Asked Questions
What are the benefits of renting SkyTrak tools instead of purchasing them?
Renting SkyTrak tools offers immediate access to high-quality machinery without the financial burden of a purchase. This approach allows companies to maintain flexibility, manage cash flow effectively, and focus resources on specific project needs without worrying about tool maintenance and storage.
How does leasing SkyTrak tools help with cash flow management?
Leasing helps companies avoid significant upfront costs associated with purchasing equipment. This enables better resource allocation and financial planning, allowing businesses to invest in projects without the pressure of large capital expenditures.
What trends are influencing the leasing market for equipment like SkyTrak?
The leasing market is trending toward cost-efficiency and sustainability, with a notable increase in the use of as-a-service models across industries. These trends help businesses remain adaptable to market demands and maintain access to the latest technology without heavy investments.
How can renting SkyTrak tools improve project efficiency?
Renting ensures access to the latest technology and models, which often feature advanced capabilities that enhance performance. This can lead to improved productivity and operational efficiency on job sites, reducing the risks associated with outdated equipment.
What customized leasing options are available for SkyTrak tools?
SkyTrak offers various leasing solutions, including capital leases, buyout options upon termination, and fixed-price acquisitions. These options help businesses better plan their budgets and enhance economic stability.
What should companies do before leasing SkyTrak equipment?
Before leasing, it's crucial to review agreements and contracts carefully. Businesses should understand the terms of use, liability clauses, and any potential additional fees. Clear communication with the leasing provider is essential to avoid misunderstandings.
Why is it important to research rental providers?
Conducting thorough research on rental providers is vital to ensure that companies receive the best value. Evaluating services, prices, item conditions, and customer reviews can lead to better decision-making and more satisfactory rental experiences.
How can companies ensure they are choosing the right rental duration?
Aligning leasing durations with project schedules and considering extensions when necessary can optimize resource utilization and minimize costs. This strategic approach helps businesses manage their projects more effectively.
What role does customer service play in renting equipment?
Excellent customer service is crucial in the rental process. Positive experiences with rental providers can lead to repeat business and referrals, making it an important factor in the overall satisfaction with the rental service.
Is insurance coverage necessary when renting SkyTrak tools?
Yes, considering insurance coverage is important to protect against potential damages or liabilities that may arise during the rental period. This precaution helps mitigate financial risks associated with equipment rental.
List of Sources
- Benefits of Renting SkyTrak Equipment
- accelerator.nyc (https://accelerator.nyc/case-study/harlem)
- meraki.cisco.com (https://meraki.cisco.com/customers/purdue-university)
- meraki.cisco.com (https://meraki.cisco.com/customers/wrexham-county-borough-council?utm_team=com&utm_medium=social&utm_source=twitter&utm_campaign=general&unique_id=738970a950&utm_audience=general&utm_industry=edu&utm_content=link&utm_id=7016Q000001Y5r5)
- nytimes.com (https://nytimes.com/interactive/2024/upshot/buy-rent-calculator.html)
- smallbiztrends.com (https://smallbiztrends.com/2023/11/rental-business-ideas.html)
- cranehotline.com (https://cranehotline.com/articles/2024-outlook-for-equipment-acquisition-and-financing)
- inc.com (https://inc.com/dan-furman/why-now-is-right-time-for-equipment-investment.html)
- wevolver.com (https://wevolver.com/article/asset-tracking-how-to-to-optimize-usage-and-maintenance)
- prnewswire.com (https://prnewswire.com/news-releases/this-week-in-tech-news-13-stories-you-need-to-see-302253751.html?utm_medium=owned_social&utm_source=twitter&utm_content=content&utm_campaign=prn-roundups)
- toptechtidbits.com (https://toptechtidbits.com/tidbits2024/09122024)
- microsoft.com (https://microsoft.com/en-us/research/publication/early-llm-based-tools-for-enterprise-information-workers-likely-provide-meaningful-boosts-to-productivity)
- upstream.ag (https://upstream.ag/p/dynamics-of-data-in-agriculture-highlights)
- Flexibility and Cost Management
- inc.com (https://inc.com/dan-furman/why-now-is-right-time-for-equipment-investment.html)
- agriculture.com (https://agriculture.com/interest-rates-and-equipment-prices-the-case-for-leasing-farm-equipment-8649959?hid=3c0545dd1a819ca74fc0f935afb4da17b0035420&did=13054547-20240517&utm_campaign=todays-news_newsletter&utm_source=ag&utm_medium=email&utm_content=051724&lctg=3c0545dd1a819ca74fc0f935afb4da17b0035420)
- cranehotline.com (https://cranehotline.com/articles/2024-outlook-for-equipment-acquisition-and-financing)
- elfaonline.org (https://elfaonline.org/news-and-publications/industry-news/read/2024/01/16/fleet-advantage-promotes-corporate-fleet-financial-health-during-january-financial-wellness-month-)
- ccr-mag.com (https://ccr-mag.com/elfa-survey-monthly-leasing-finance-index)
- elfaonline.org (https://elfaonline.org/news-and-publications/industry-news/read/2023/12/05/mitsubishi-hc-capital-america-highlights-2024-trends-for-equipment-finance-industry)
- manmonthly.com.au (https://manmonthly.com.au/atlas-copco-rental-launches-innovative-i-rent-platform-for-manufacturing-efficiency)
- phocuswright.com (https://phocuswright.com/Travel-Research/Technology-Innovation/The-State-of-Travel-Funding-2023?utm_source=pcwi&utm_medium=social&utm_campaign=all)
- upstream.ag (https://upstream.ag/p/dynamics-of-data-in-agriculture-highlights)
- activantcapital.com (https://activantcapital.com/research/industrial-intelligence)
- Access to Latest Technology and Models
- nber.org (https://nber.org/papers/w32536)
- cranehotline.com (https://cranehotline.com/articles/2024-outlook-for-equipment-acquisition-and-financing)
- newsnationnow.com (https://newsnationnow.com/business/tech/ai/buildings-ai-new-tech-construction?utm_campaign=socialflow&utm_medium=referral&utm_source=t.co)
- retailtechinnovationhub.com (https://retailtechinnovationhub.com/home/2024/1/12/nrf-24-case-study-office-depot-improves-staff-performance-and-cx-with-zebra-cloud-tech)
- n8n.io (https://n8n.io/case-studies/delivery-hero)
- agriculture.com (https://agriculture.com/interest-rates-and-equipment-prices-the-case-for-leasing-farm-equipment-8649959?hid=3c0545dd1a819ca74fc0f935afb4da17b0035420&did=13054547-20240517&utm_campaign=todays-news_newsletter&utm_source=ag&utm_medium=email&utm_content=051724&lctg=3c0545dd1a819ca74fc0f935afb4da17b0035420)
- kioskmarketplace.com (https://kioskmarketplace.com/articles/arc-teams-with-brendamour-to-meet-surging-demand-for-intelligent-locker-solutions)
- elfaonline.org (https://elfaonline.org/news-and-publications/industry-news/read/2023/12/01/the-art-of-the-possible-elfa-innovation-roundtable-takeaways)
- inc.com (https://inc.com/dan-furman/why-now-is-right-time-for-equipment-investment.html)
- cranehotline.com (https://cranehotline.com/articles/2024-outlook-for-equipment-acquisition-and-financing)
- rockwellautomation.com (https://rockwellautomation.com/en-us/capabilities/digital-transformation/state-of-smart-manufacturing.html)
- Understanding Rental Agreements and Contracts
- elfaonline.org (https://elfaonline.org/news-and-publications/industry-news/read/2023/12/01/the-art-of-the-possible-elfa-innovation-roundtable-takeaways)
- agriculture.com (https://agriculture.com/interest-rates-and-equipment-prices-the-case-for-leasing-farm-equipment-8649959?hid=3c0545dd1a819ca74fc0f935afb4da17b0035420&did=13054547-20240517&utm_campaign=todays-news_newsletter&utm_source=ag&utm_medium=email&utm_content=051724&lctg=3c0545dd1a819ca74fc0f935afb4da17b0035420)
- smallbiztrends.com (https://smallbiztrends.com/2023/11/rental-business-ideas.html)
- rpc.co.uk (https://rpc.co.uk/perspectives/construction/the-week-that-was-24-november-2023)
- australianmanufacturing.com.au (https://australianmanufacturing.com.au/management-controls-highlights-top-trends-and-predictions-for-heavy-asset-industry?utm_source=rss&utm_medium=rss&utm_campaign=management-controls-highlights-top-trends-and-predictions-for-heavy-asset-industry)
- elfaonline.org (https://elfaonline.org/news-and-publications/industry-news/read/2024/08/14/wolters-kluwer-second-quarter-equipment-lease-finance-digital-transformation-index-shows-strongest-quarter-on-record)
- ruv.is (https://ruv.is/english/2024-02-14-warning-for-car-rental-company-that-overcharged-customers-404986)
- arxiv.org (https://arxiv.org/abs/2312.09312)
- papers.ssrn.com (https://papers.ssrn.com/sol3/papers.cfm?abstract_id=4705062)
- aol.com (https://aol.com/equipment-loan-does-171716208.html)
- smallbiztrends.com (https://smallbiztrends.com/2024/01/farm-equipment-suppliers.html)
- Best Practices for Renting Heavy Equipment
- jdpower.com (https://jdpower.com/business/press-releases/2024-us-customer-service-index-csi-study)
- canadianmanufacturing.com (https://canadianmanufacturing.com/manufacturing/toromont-industries-acquires-tri-city-equipment-rentals-302673)
- igrownews.com (https://igrownews.com/bee-vectoring-technologies-news?ml_recipient=108537305554224744&ml_link=108537282756085446&utm_source=newsletter&utm_medium=email&utm_term=2023-12-25&utm_campaign=Discover+The+Today+s+AgTech+News)
- cranehotline.com (https://cranehotline.com/articles/2024-outlook-for-equipment-acquisition-and-financing)
- iot-analytics.com (https://iot-analytics.com/product/industrial-iot-industry-4-0-case-study-report-2023)
- smallbiztrends.com (https://smallbiztrends.com/2023/11/rental-business-ideas.html)
- smallbiztrends.com (https://smallbiztrends.com/2024/01/farm-equipment-suppliers.html)