Introduction
When faced with the challenge of ensuring a reliable power supply, particularly in critical situations, a 10 kW diesel generator often emerges as a practical solution. This article delves into the essential components and specifications of these generators, highlighting their operational efficiency and reliability. It also explores the types of fuel that optimize performance and how to achieve the best fuel efficiency.
Proper sizing and load management are crucial to prevent inefficiencies and potential damage, while safety protocols and maintenance plans ensure the longevity and safe operation of the generator. Lastly, the article provides guidelines for selecting and installing the right generator, emphasizing the importance of professional installation and compliance with safety standards. This comprehensive guide aims to equip readers with the knowledge needed to make informed decisions about using a 10 kW diesel generator effectively.
Key Components and Specifications
A 10 kW diesel generator is composed of several critical components that ensure its performance and reliability. The key elements include the engine, alternator, fuel system, cooling system, and control panel, all of which work in harmony to deliver efficient power. The engine, typically a robust four-stroke diesel, generates the torque required to drive the alternator, which then converts mechanical energy into electrical energy. Specifications such as voltage output, frequency, and phase are crucial in determining the generator's suitability for various applications. Notably, power electronic inverters play a significant role in enhancing power quality by providing a robust control strategy for voltage regulation, which is essential for integrating cleaner energy systems. As highlighted in recent studies, the proper control of these power electronic interfaces ensures optimal performance and reliability of the generator, making them a vital component in modern energy supply systems.
Fuel Types and Efficiency
Engines that run on petroleum primarily function using this type of oil, which is well-known for its high energy concentration and effectiveness. Using premium diesel is essential for improving the efficiency of a by guaranteeing optimal combustion and reducing emissions. Understanding is vital when selecting the right generator, as it directly influences operational costs. Moreover, considering bio-diesel blends can provide a more environmentally friendly option without sacrificing performance. Life cycle analysis completed by Argonne National Laboratory has shown that emissions for 100% biodiesel are 74% lower than those from petroleum fuel, making it a viable choice for reducing greenhouse gas emissions while maintaining efficiency. This aligns with the increasing focus on sustainable energy solutions and the need for cost-effective, energy-efficient designs to reduce carbon dioxide emissions.

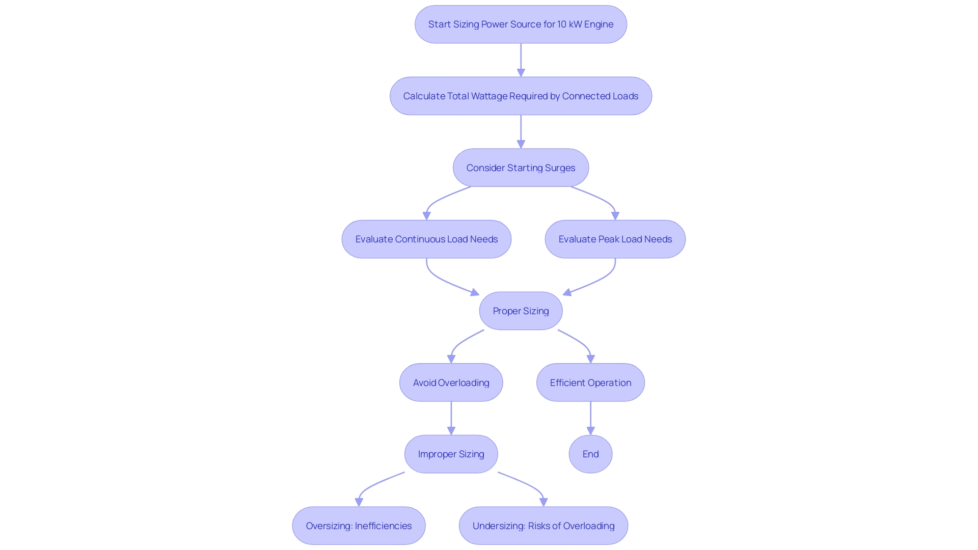
Generator Sizing and Load Considerations
Generator Sizing and Load Considerations
Appropriate sizing of the generator is crucial to guarantee that a 10 kW diesel engine sufficiently fulfills the energy requirements of connected loads. Calculating the total wattage required by all appliances and equipment, including starting surges, is vital. Oversizing can cause inefficient operation, while undersizing may lead to overloading and potential damage. For instance, Dominion Energy's analysis of their emergency diesel generator demonstrated a capacity to operate for six hours in a crisis, showcasing the importance of evaluating both continuous and peak load needs. Precise dimensions assist in preventing inefficiencies and guarantees dependable operation, making it an essential phase in choosing the appropriate capacity of the generator.

Safety and Maintenance Considerations
Safety protocols are critical when operating a 10 kW diesel generator to ensure the wellbeing of personnel and the longevity of equipment. Proper ventilation and outdoor usage are essential to prevent the accumulation of harmful emissions. Regular maintenance, such as oil changes, filter replacements, and battery checks, is crucial for sustaining the generator's reliable performance and extending its lifespan. A structured maintenance plan is indispensable for identifying potential issues early, thereby minimizing downtime and costly repairs. According to industry experts, maintenance plans are complex and require continuous improvements as processes and methodologies evolve. This approach not only enhances efficiency but also ensures the safety of personnel and assets. Moreover, in today's stringent economic environment, adhering to traditional practices is insufficient, especially with aging equipment. Implementing lessons learned and adapting to new challenges are key to a successful maintenance strategy.
Best Practices for Selection and Installation
Selecting the right 10 kW diesel generator requires a thorough assessment of its intended use, budget, and specific power needs. Diesel is often hailed as the most efficient generator fuel, making it a popular choice despite its lower performance in cold temperatures. Key features to evaluate include portability, noise levels, and fuel efficiency.
For instance, Dominion Energy's analysis demonstrated that their emergency diesel generator could operate for six hours in an emergency, highlighting the importance of understanding a generator’s operational capacity.
Installation should be conducted by qualified professionals to ensure compliance with local codes and safety standards. This not only enhances performance but also significantly reduces operational hazards. As noted by Don Whaley, founder of Direct Energy, the largest expense is the cost of purchasing and installing the generator. While portable generators have minimal installation costs, whole-home generators require a more permanent and costly setup.
Proper installation and maintenance strategies are critical to extending the generator's lifetime and reliability, ensuring it meets your needs effectively and safely.
Conclusion
A comprehensive understanding of the 10 kW diesel generator reveals its critical components, operational efficiency, and the importance of proper maintenance. The engine, alternator, and fuel system work together seamlessly to provide reliable power, while selecting high-quality diesel fuel enhances efficiency and reduces emissions. The exploration of fuel types, particularly the benefits of biodiesel, underscores the generator's potential for sustainable energy solutions.
Generator sizing and load management are paramount to avoid inefficiencies and ensure optimal performance. Accurate calculations of power demands prevent both oversizing and undersizing, which can lead to operational issues. Additionally, adherence to safety protocols and regular maintenance plans is crucial for the longevity of the equipment and the safety of personnel, highlighting the need for a proactive approach to upkeep.
Ultimately, selecting and installing a 10 kW diesel generator requires careful consideration of specific needs, compliance with safety standards, and professional installation. By following best practices in these areas, users can ensure their generator operates effectively and reliably, addressing power supply challenges in various applications.
Frequently Asked Questions
What are the main components of a 10 kW fuel-powered generator?
The key components include the engine, alternator, fuel system, cooling system, and control panel. These elements work together to ensure efficient power delivery.
How does the engine in a 10 kW generator function?
Typically a robust four-stroke diesel engine, it generates the necessary torque to drive the alternator, which converts mechanical energy into electrical energy.
Why are specifications like voltage output and frequency important?
These specifications determine the generator's suitability for various applications, ensuring it meets the specific power needs of connected devices.
What role do power electronic inverters play in a generator?
Power electronic inverters enhance power quality by providing robust control strategies for voltage regulation, which is crucial for integrating cleaner energy systems.
What type of fuel is best for a 10 kW generator?
Using premium diesel is recommended to improve efficiency and reduce emissions. Bio-diesel blends are also a more environmentally friendly option that maintains performance.
How does fuel efficiency affect operational costs?
Fuel efficiency directly influences operational costs, as more efficient generators consume less fuel, leading to lower expenses over time.
What should be considered when sizing a 10 kW generator?
It's important to calculate the total wattage required by all connected loads, including starting surges. Proper sizing prevents inefficient operation, overloading, and potential damage.
Why is routine maintenance necessary for a 10 kW generator?
Routine maintenance, including oil changes and filter replacements, is essential for ensuring reliable operation and prolonging the generator's lifespan.
What safety protocols should be followed when using a 10 kW generator?
Proper ventilation and outdoor usage are crucial to avoid harmful emissions. Additionally, a structured maintenance plan helps identify issues early and reduces downtime.
How should I choose the right 10 kW diesel power source?
Consider factors such as the intended application, budget, energy requirements, and key features like portability and noise levels. Professional installation is also recommended for safety and compliance.
What is the impact of oversizing or undersizing a generator?
Oversizing can lead to inefficient operation, while undersizing may cause overloading and potential damage to the generator and connected devices.
How can I ensure my generator operates safely and efficiently?
Implement a comprehensive maintenance strategy, adhere to safety protocols, and ensure proper installation by qualified professionals to extend the generator's reliability.
List of Sources
- Key Components and Specifications
- ans.org (https://ans.org/news/article-5653/summers-inoperable-diesel-leads-to-nrc-safety-finding/|)
- sciencedirect.com (https://sciencedirect.com/science/article/pii/S2772783123000304)
- pubmed.ncbi.nlm.nih.gov (https://pubmed.ncbi.nlm.nih.gov/37693656)
- powermag.com (https://powermag.com/partner-content/power-a-cleaner-future-today-with-propane-generators)
- iogp.org (https://iogp.org/bookstore/product/ipieca-iogp-compendium-of-energy-and-ghg-efficient-technologies-and-practices)
- eia.gov (https://eia.gov/energyexplained/electricity/data-and-statistics.php)
- nrel.gov (https://nrel.gov/analysis/standard-scenarios.html)
- elektor.com (https://elektor.com/products/renewable-energy-at-home)
- eeweb.com (https://eeweb.com/a-short-tutorial-on-dc-power-supplies)
- Fuel Types and Efficiency
- afdc.energy.gov (https://afdc.energy.gov/vehicles/diesels-emissions)
- eia.gov (https://eia.gov/energyexplained/diesel-fuel/where-our-diesel-comes-from.php)
- asme.org (https://asme.org/topics-resources/content/blog-gas-power-plants-are-efficiency-giants)
- wartsila.com (https://wartsila.com/insights/article/revolutionising-energy-provision-the-effectiveness-of-gas-engine-technology?utm_source=linkedin&utm_medium=social-org&utm_term=corp&utm_content=in-gasengines&utm_campaign=in-eb)
- eia.gov (https://eia.gov/tools/glossary?id=Renewable%20diesel%20fuel)
- iogp.org (https://iogp.org/bookstore/product/ipieca-iogp-compendium-of-energy-and-ghg-efficient-technologies-and-practices)
- ornl.gov (https://ornl.gov/news/2023-review-top-10-ornl-news-stories)
- fuelcellsworks.com (https://fuelcellsworks.com/news/caterpillar-to-develop-hydrogen-hybrid-power-solution-for-off-highway-applications?utm_source=rss&utm_medium=rss&utm_campaign=caterpillar-to-develop-hydrogen-hybrid-power-solution-for-off-highway-applications)
- matec-conferences.org (https://matec-conferences.org/articles/matecconf/abs/2018/79/matecconf_icmsc2018_03010/matecconf_icmsc2018_03010.html)
- ijee.net (https://ijee.net/article_171867_f32df35f853145741d8fec4c70a68cae.pdf)
- nrel.gov (https://nrel.gov/news/program/2023/transportation-annual-technology-baseline-expands-to-include-new-technologies.html)
- Generator Sizing and Load Considerations
- ans.org (https://ans.org/news/article-5653/summers-inoperable-diesel-leads-to-nrc-safety-finding/|)
- enercon.de (https://enercon.de/en/wb-online/concentrated-power-for-new-performance-levels)
- powermag.com (https://powermag.com/powers-top-5-posts-from-2023)
- epsa.org (https://epsa.org/expert-insights-a-look-at-system-reliability-and-nercs-2023-long-term-reliability-assessment)
- sciencedirect.com (https://sciencedirect.com/science/article/pii/S2772783123000304)
- iogp.org (https://iogp.org/bookstore/product/ipieca-iogp-compendium-of-energy-and-ghg-efficient-technologies-and-practices)
- cnet.com (https://cnet.com/home/energy-and-utilities/how-much-do-home-generators-cost-and-are-they-worth-it)
- cnet.com (https://cnet.com/home/energy-and-utilities/the-cost-of-owning-a-home-generator-is-it-worth-it)
- nrel.gov (https://nrel.gov/esif/esi-news-202408.html#powered-by)
- aopa.org (https://aopa.org/news-and-media/all-news/2024/september/10/training-and-safety-tip-essential-electricity)
- Safety and Maintenance Considerations
- plantengineering.com (https://plantengineering.com/articles/modernize-monitor-and-maintain-to-make-aging-switchgear-safer)
- dnv.com (https://dnv.com/article/2024-dnv-advisory-north-america-operations-and-maintenance-services-253141)
- ans.org (https://ans.org/news/article-5653/summers-inoperable-diesel-leads-to-nrc-safety-finding/|)
- ferc.gov (https://ferc.gov/news-events/events/innovations-and-efficiencies-generator-interconnection-workshop-09102024)
- ornl.gov (https://ornl.gov/news/2023-review-top-10-ornl-news-stories)
- powermag.com (https://powermag.com/tips-for-hrsg-maintenance-and-upgrade-success)
- Best Practices for Selection and Installation
- pubmed.ncbi.nlm.nih.gov (https://pubmed.ncbi.nlm.nih.gov/37693656)
- iogp.org (https://iogp.org/bookstore/product/ipieca-iogp-compendium-of-energy-and-ghg-efficient-technologies-and-practices)
- manmonthly.com.au (https://manmonthly.com.au/eniquest-diesel-generators-reaches-distribution-deal-with-power-equipment)
- offshore-energy.biz (https://offshore-energy.biz/wartsila-unveils-four-new-engines-capable-of-running-on-methanol)
- fuelcellsworks.com (https://fuelcellsworks.com/2024/09/04/energy-innovation/enapter-ag-positive-company-development-with-significant-growth-in-electrolyzers-in-the-megawatt-range-reflected-in-half-year-figures-for-2024-forecast-for-2024-confirmed)
- wartsila.com (https://wartsila.com/insights/article/revolutionising-energy-provision-the-effectiveness-of-gas-engine-technology?utm_source=linkedin&utm_medium=social-org&utm_term=corp&utm_content=in-gasengines&utm_campaign=in-eb)
- cnet.com (https://cnet.com/home/energy-and-utilities/how-much-do-home-generators-cost-and-are-they-worth-it)
- cnet.com (https://cnet.com/home/energy-and-utilities/the-cost-of-owning-a-home-generator-is-it-worth-it)
- ans.org (https://ans.org/news/article-5653/summers-inoperable-diesel-leads-to-nrc-safety-finding/|)
- cat.com (https://cat.com/en_US/products/new/power-systems/electric-power/gas-generator-sets.html)