Introduction
In the ever-evolving landscape of construction, the role of boring machines is pivotal, offering diverse types and techniques tailored to specific project needs. From horizontal directional drilling (HDD) that facilitates utility installations beneath urban landscapes to tunnel boring machines (TBMs) essential for large-scale underground projects, understanding the nuances of each type is crucial. This article delves into the different kinds of boring machines and techniques, providing insights into their unique advantages and applications.
It also explores the key considerations for renting these machines, the importance of choosing the right equipment, and essential safety and operational guidelines. Additionally, budgeting and maintenance strategies, common applications and challenges, and best practices for the rental process are discussed. By examining these aspects, construction managers can make informed decisions, ensuring efficiency, safety, and the successful completion of their projects.
Types of Boring Machines and Techniques
Boring machines are crucial in the construction sector, providing different types to satisfy particular requirements. Horizontal directional drilling (HDD) is especially efficient for placing utilities under barriers without disturbing the surface, making it a favored option for urban assignments. For instance, the renovation of the Tomei Express Tamagawa Bridge benefited from HDD, allowing essential utility installations while minimizing disruption.
Auger boring is another technique favored for its ability to handle soil stability concerns, ideal for pipeline installations in challenging terrains. The flexibility of this method guarantees it can adjust to various soil conditions, boosting productivity and minimizing delays.
Tunnel boring equipment (TBMs) are essential for large-scale subterranean endeavors. These machines, like those used in soft ground and rock tunneling, offer precise and efficient excavation capabilities. The segmentation of TBMs into closed and open types allows for tailored solutions based on ground conditions and project requirements. Closed TBMs, fitted with supportive materials behind the cutting head, prevent collapses and water intrusion, ensuring security and stability during excavation.
Each variety of boring equipment offers unique benefits, ranging from boosting productivity to guaranteeing safety and accuracy. By choosing the suitable equipment based on assignment details, construction managers can efficiently tackle the difficulties of tight deadlines, budget limitations, and stakeholder collaboration.
Key Considerations for Bore Machine Rentals
When leasing drilling equipment, several important factors must be considered to guarantee the success of the endeavor. Firstly, understanding the type of task and specific soil conditions is crucial. Various devices operate best in unique surroundings, so a thorough soil evaluation is essential. For instance, light friable soils are vulnerable to erosion and nutrient leaching, requiring specific actions to protect them during boring operations.
Project duration significantly influences rental terms and costs. Longer undertakings may benefit from flexible rental agreements that can be adjusted based on evolving needs. Moreover, assessing the device's abilities, including bore diameter and depth, guarantees it satisfies the technical requirements of the endeavor. This includes the importance of Overall Equipment Effectiveness (OEE), which considers availability, use, and quality to optimize machinery performance.
Lastly, understanding the rental company’s support services, such as training and maintenance, is essential for smooth operations. Effective use of automation technologies and sensors can provide real-time data, enabling site managers to monitor machine performance and make informed decisions. This approach not only enhances efficiency but also addresses potential issues promptly, ensuring the task's timely and cost-effective completion.

Choosing the Right Boring Equipment
Choosing the suitable boring tools necessitates a careful assessment of project-specific requirements. Begin by analyzing the ground conditions and the types of materials to be encountered. For example, rocky terrains require more durable machinery, like the ones utilized in the successful proposal by Michels Trenchless Inc., which employed sprayed-in-place geopolymer lining for challenging tunnel endeavors. Consider the diameter and depth of the bore, as these factors will guide the selection of the appropriate size of tools.
It's critical to factor in the equipment's ease of use and the availability of spare parts, which can significantly impact downtime. Utilizing proprietary software packages like Track Record and Project Mapper can streamline information management by storing and providing easy access to safety, design, and environmental data. This approach ensures all partners can collaborate efficiently, leading to better decision-making and reduced delays.
Moreover, the sustainability of the apparatus should be considered. As noted by Petri Virrankoski, President of Surface Drilling at Sandvik Mining and Rock Solutions, the shift towards more sustainable mining practices is transforming the operating environment. Choosing equipment that aligns with these sustainable practices can not only enhance productivity but also contribute to the long-term success of an endeavor.
In summary, thorough preparation and the right tools are key. Evaluate the excavation depth, soil conditions, and equipment viability to guarantee the selected boring device fulfills all task specifications effectively. This comprehensive evaluation will set the stage for a successful and timely project completion.

Safety and Operational Guidelines
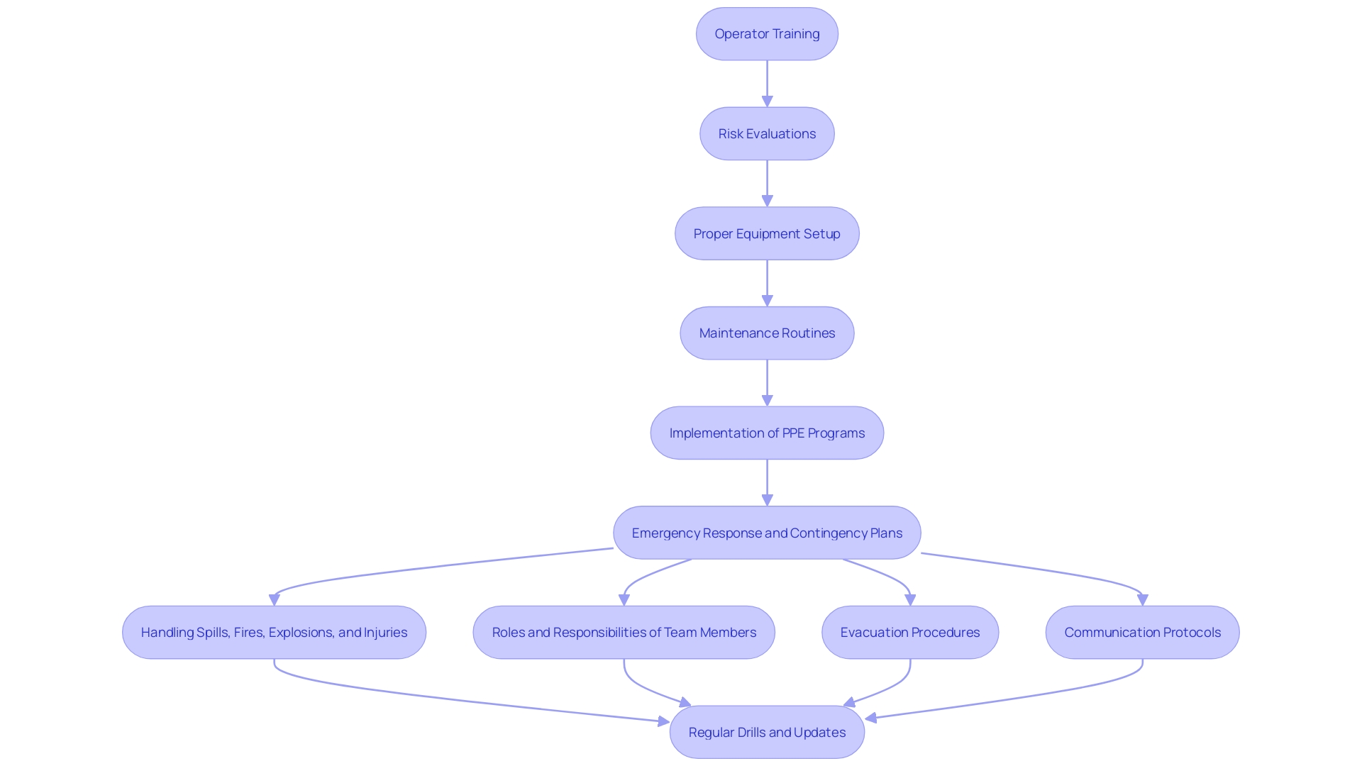
Protection is paramount when operating boring machines, and adherence to robust protection protocols is essential to prevent accidents and ensure smooth workflow. Operators must be well-trained and experienced in handling specific machinery to mitigate risks effectively. Routine evaluations for risks are essential to recognize possible dangers, such as electrocution, falls, and device failures, which are prevalent in the construction industry.
Proper equipment setup and routine maintenance are vital to minimize risks and ensure operational efficiency. An efficient Personal Protective Equipment (PPE) program is a significant investment in worker protection, boosting productivity and preventing financial losses from accidents. Personal protective equipment, including helmets, gloves, and goggles, must be worn at all times on-site to protect workers against potential injuries.
Involving employees in the decision-making process for protection programs encourages a sense of shared responsibility and dedication to maintaining standards. This collaborative approach ensures that safety measures are practical and adhered to, thereby enhancing overall site safety. The recent decrease in construction-related fatalities highlights the progress made, but continuous efforts are needed as even one injury is too many. Safety management practices must be strengthened to maintain a healthy and stable work environment, ensuring that every worker returns home safely.

Budgeting and Cost Considerations
Budgeting for bore machine rentals involves more than just the rental fee. It's essential to factor in additional costs such as transportation, setup, and operational expenses. For instance, in 2024, more than half (54%) of asset acquisitions are forecast to be financed, highlighting the importance of considering financing options to manage these additional costs. Unexpected delays can also lead to increased expenses, so having contingency funds available is critical. The recent data indicates a moderate enhancement in business expenditure on tools, but that investment continues to be limited by elevated borrowing costs, which must be considered in the budgeting process. Comparing rental offers from different companies can provide insights into market rates and help in selecting the most cost-effective option. Leveraging digital documentation not only streamlines operations but also enhances efficiency, security, and sustainability, which can further optimize budgeting efforts. Comprehending the total cost of ownership compared to rental can also inform choices for long-term endeavors, particularly in an unstable economic climate where staying informed about market conditions is essential.

Inspection and Maintenance of Boring Equipment
Regular inspection and maintenance of drilling tools are crucial to ensure operational efficiency and safety. Before commencing any task, machines must undergo thorough checks to identify faults or signs of wear. Adhering to maintenance schedules that include lubrication, component replacement, and performance testing is essential. An accurate initial assessment helps establish a solid foundation for maintenance plans, avoiding redundant activities and minimizing unexpected failures. Maintaining tools in optimal condition not only extends their lifespan but also boosts productivity, which is essential in today’s competitive environment. According to a 2023 survey, 92% of plant maintenance decision-makers reported increased uptime due to maintenance, with 38% noting a significant improvement. This shows how vital maintenance is to reliability, which in turn positively impacts business reputation and financial performance. By implementing rigorous maintenance strategies, construction endeavors can meet deadlines, stay within budget, and ensure the safety of both equipment and personnel.

Common Applications and Challenges
Boring machines are essential for various applications, including utility installation, road construction, and tunneling. However, these operations come with their own set of challenges. Unexpected geological conditions can disrupt progress, leading to delays and increased costs. For instance, Michels Trenchless Inc. successfully tackled such challenges by using a sprayed-in-place geopolymer lining for the Lilac and Red Mountain tunnels, demonstrating the importance of innovative solutions.
Equipment breakdowns are another common issue that can halt operations. Michels Trenchless utilized exclusive software packages such as Track Record and Project Mapper to manage and store essential information, ensuring all collaborators had access to current data. This proactive approach helps in quickly addressing and resolving equipment-related problems.
Environmental regulations also pose significant challenges. Adhering to these regulations requires meticulous planning and execution. Michels Trenchless's use of NSF/ANSI/CAN-61 standard-compliant materials emphasizes how adherence can be accomplished without sacrificing performance or timelines.
Project managers must be prepared to adapt to these challenges with well-thought-out contingency plans. A thorough grasp of typical challenges in tedious tasks, like those faced by Michels Trenchless, can greatly reduce risks and result in successful completion.

Rental Process and Best Practices
The leasing procedure for drilling equipment necessitates thoughtful evaluation to guarantee the success of the endeavor. Begin by selecting a reputable rental company known for its high service levels and reliability. Examine the available equipment to align with specific task requirements. A crucial step is to thoroughly understand the rental agreements, including insurance coverage to protect against potential damages or liabilities.
Conveying details about the assignment with the rental supplier is crucial to obtain the appropriate equipment. Optimal techniques involve carrying out pre-rental evaluations to assess the machine's state, ensuring delivery timelines to match with task schedules, and detailing maintenance obligations throughout the rental duration. This ensures that all parties are aware of their duties, reducing the risk of disputes.
Establishing a strong relationship with the rental company can facilitate smoother transactions and provide additional support. Excellent customer service is vital, as it can lead to repeat business and referrals. For instance, Purdue University’s consistent high service levels and innovative approaches have contributed to its recognition as a top institution, demonstrating the importance of quality service and reliability.
The Equipment Leasing and Finance Association (ELFA) highlights that in 2024, more than half of equipment acquisitions will be financed, with many businesses preferring leases or loans over outright purchases. This trend underscores the importance of understanding financing options and selecting reputable rental companies that offer comprehensive support, including delivery and maintenance services. Prioritizing these elements can significantly impact the efficiency and success of your construction projects.
Conclusion
Boring machines play a critical role in the construction industry, providing tailored solutions for various project needs. From horizontal directional drilling to tunnel boring machines, each type offers unique advantages that can enhance productivity and safety. Understanding the specific applications and challenges of these machines allows construction managers to make informed decisions, ensuring that projects are completed efficiently and within budget.
Key considerations for renting boring machines encompass evaluating soil conditions, project duration, and the capabilities of the equipment. By conducting comprehensive assessments and understanding the rental company's support services, managers can optimize machine performance and avoid potential pitfalls. Moreover, selecting the right equipment is essential for addressing specific project requirements, and it should align with sustainability practices to contribute to long-term success.
Safety and maintenance are paramount in the operation of boring machines. Implementing robust safety protocols and regular maintenance schedules mitigates risks and enhances operational efficiency. Budgeting for rentals must also account for additional costs and unexpected delays, emphasizing the importance of thorough financial planning.
In conclusion, the rental process for boring machines requires careful attention to detail, from selecting reputable providers to establishing clear communication about project needs. By prioritizing these elements, construction managers can navigate the complexities of boring operations, ensuring successful project outcomes while addressing challenges effectively.