Key Highlights
- Rental machinery is essential for contractors, allowing access to specialised tools without ownership costs.
- Leasing provides flexibility to adapt to changing project demands, enhancing operational efficiency.
- Approximately 72% of contractors utilise rental machinery for both short- and long-term needs.
- Financial benefits include reduced initial capital investment, maintenance services, and avoidance of hidden ownership costs.
- The global machinery leasing market is projected to reach $159.39 billion by 2026, indicating strong growth.
- Rental agreements can be tailored for short-term or extended use, accommodating project scope changes.
- 62% of contractors prefer rental machinery for flexibility and reduced overhead costs.
- Quick access to rental machinery minimises downtime and enhances project efficiency and productivity.
- The U.S. equipment leasing market is expected to reach USD 10,336.16 million by 2026, reflecting increasing reliance on leasing.
Introduction
In the fast-paced construction industry, accessing reliable machinery is crucial for project success. As contractors increasingly opt for rental equipment, they uncover numerous advantages - ranging from financial savings to improved operational flexibility - that can significantly impact project outcomes. However, with a plethora of options available, construction companies must determine how to effectively leverage rental machinery to maximize efficiency and minimize costs. This article explores the strategies that can help contractors make informed decisions in their equipment rental choices.
Establishing the Necessity of Rental Machinery in Construction
In the dynamic building landscape, access to reliable and efficient machinery is crucial for success. For contractors, rental machinery has become an indispensable resource, allowing them to utilize specialized tools without the financial burden of ownership. This approach is particularly beneficial given the diverse nature of building projects, which often require tools that may only be needed for a limited time. By opting for leases, construction companies can swiftly adapt to changing demands, ensuring they have the right equipment when necessary.
The flexibility inherent in leasing contracts allows firms to adjust their machinery usage based on task size and duration, significantly enhancing operational efficiency and minimizing downtime. This adaptability is essential in an industry marked by tight deadlines and unpredictable schedules. Notably, approximately 72% of contractors rely on rental machinery to meet both short- and long-term project needs, underscoring a strong market acceptance.
Industry insights emphasize the advantages of leasing; it enables contractors to mitigate financial risks and manage expenses effectively, especially in an environment where machinery costs are on the rise. Equipment such as boom lifts and forklifts are vital for enhancing efficiency and safety in construction projects, further underscoring the importance of having access to the right machinery. EZ Equipment Rental offers a variety of boom lifts and forklifts tailored to meet diverse project requirements, ensuring contractors can find the appropriate tools for their specific tasks.
Moreover, the global machinery leasing market is projected to reach $159.39 billion by 2026, indicating a robust growth trajectory that reflects the increasing reliance on leasing solutions. As the construction industry continues to evolve, the trend toward rental machinery options is expected to grow, driven by the demand for flexibility and cost-effectiveness in accessing tools.

Exploring Financial Benefits of Equipment Rental
Leasing rental machinery for construction presents significant financial advantages that can greatly impact a venture's profitability. By eliminating the need for large initial capital investments, construction companies can redirect resources toward essential elements such as labor and materials. For example, a mid-range mini excavator may cost around $40,000, while a forklift can range from $8,000 to $50,000. Instead of incurring these costs, businesses can opt for rental machinery contracts that often include maintenance and repair services, thereby reducing ongoing expenses associated with ownership.
This strategy not only preserves capital but also minimizes downtime. Rental companies typically provide quick replacements in the event of equipment failure, ensuring that projects remain on schedule. Furthermore, renting helps avoid hidden ownership costs, such as storage, insurance, and depreciation, which can accumulate over time. For instance, the average rental cost for a forklift is about $480 per day or $1,000 per week, while mini excavators can be rented for approximately $300 per day or $900 per week. These figures illustrate how renting can be a financially sound decision, particularly for short-term or occasional tasks.
The shift towards leasing models is further supported by the growing demand for rental machinery, which is driven by government infrastructure investments and the need for flexibility in management. The Construction Machinery Rentals industry is expected to benefit from government funding through the Bipartisan Infrastructure Law until 2026, enhancing the financial benefits of renting. As construction companies navigate economic fluctuations, the ability to lease equipment allows them to scale operations quickly without the financial burden of ownership. Overall, the financial benefits of rental machinery make it a crucial strategy for achieving success in construction. In conclusion, renting not only lowers expenses but also provides the necessary flexibility to adapt to changing demands.

Understanding Flexibility and Convenience in Equipment Rentals
Flexibility stands out as a key benefit of using rental machinery from EZ Equipment Rental. Our rental agreements are tailored to meet the specific needs of your project, enabling contractors to utilize rental machinery for short-term use or extend the rental period as required. This adaptability is especially valuable in construction, where project scopes can shift rapidly due to unforeseen circumstances or client demands.
Moreover, boom lifts offer essential advantages, including enhanced safety and improved access to hard-to-reach areas, making them indispensable on any job site. The convenience of accessing a wide range of quality tools, including reliable boom lifts, without the burdens of ownership simplifies logistics for contractors. They can swiftly acquire the necessary machinery for each job site, ensuring they are always prepared to tackle the tasks at hand.
This convenience not only streamlines operations but also enhances overall productivity, allowing contractors to focus on their core competencies rather than managing logistics. In fact, 62% of contractors opted for rental machinery in 2022, citing flexibility and reduced overhead as primary reasons for their choice. Choose EZ Equipment Rental for exceptional customer support and adaptable terms that cater to your construction needs.

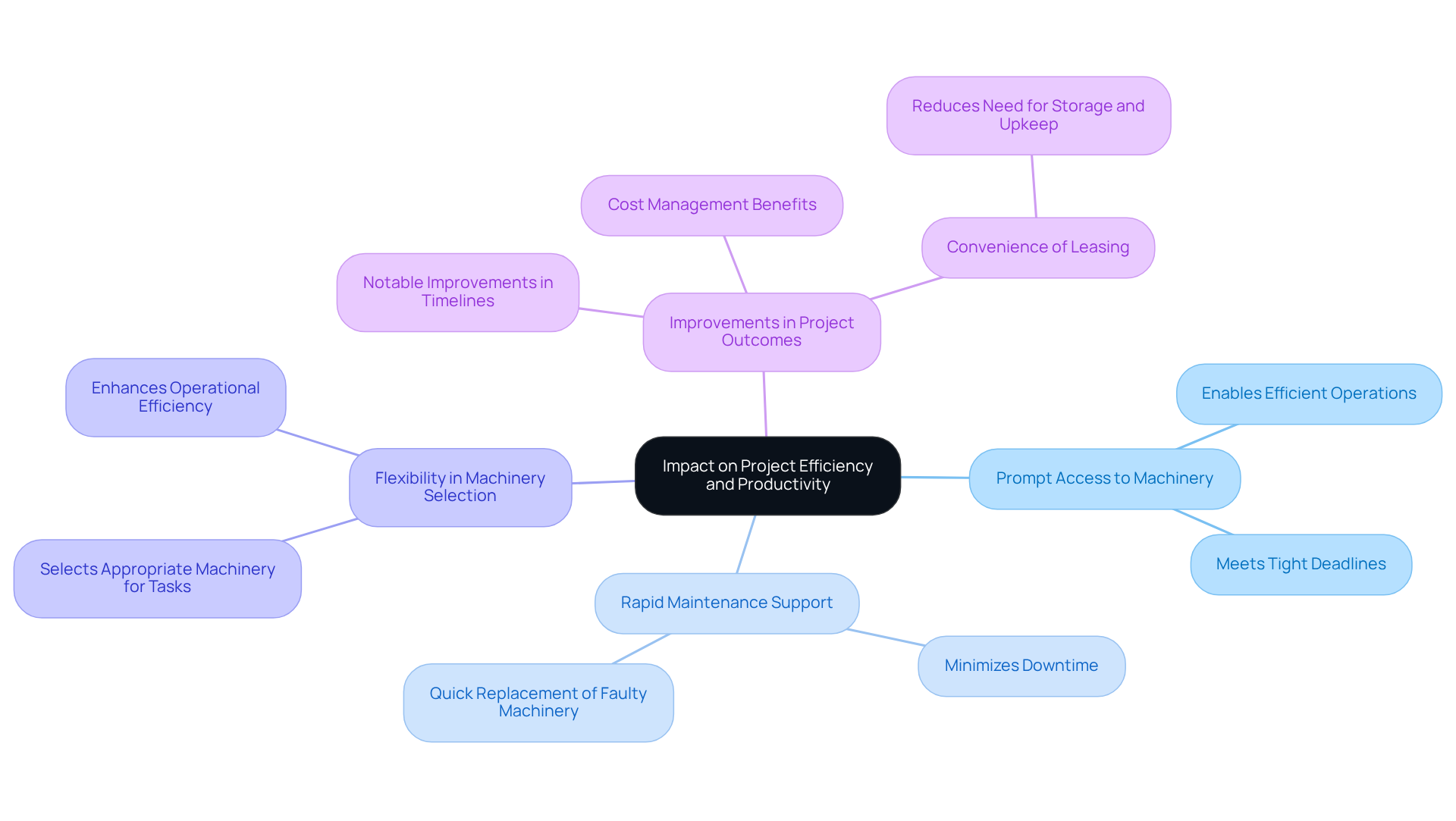
Assessing the Impact on Project Efficiency and Productivity
Leasing machinery significantly impacts project efficiency and productivity. Services like EZ Equipment Rental provide prompt access to rental machinery, which enables construction teams to operate more efficiently and meet tight deadlines. In an industry where delays can incur substantial financial repercussions, the ability to quickly replace faulty machinery minimizes downtime, as EZ Equipment Rental typically offers rapid maintenance support. Additionally, the flexibility to select the most appropriate machinery for specific tasks enhances operational efficiency, allowing teams to execute their work with greater accuracy and speed.
Contractors utilizing specialized leasing tools from EZ Equipment Rental have reported notable improvements in project timelines and cost management. As Shubham Desale states, "Leasing is more convenient, as it reduces the need for storage and upkeep," underscoring the operational advantages of leasing solutions. Furthermore, the U.S. equipment leasing market is projected to reach USD 10,336.16 million by 2026, reflecting a growing reliance on leasing services.
Ultimately, the strategic use of rental machinery enhances productivity and is crucial for the successful completion of construction projects, ensuring they are delivered on time and within budget.

Conclusion
The significance of rental machinery in the construction industry is profound. By offering contractors access to specialized equipment without the financial burden of ownership, rental solutions enhance adaptability and efficiency in a constantly changing project landscape. This model not only meets immediate equipment needs but also aligns with long-term strategic goals, reinforcing the notion that renting machinery is essential for effective construction management.
Key insights throughout the article underscore the numerous benefits of utilizing rental machinery:
- Financial advantages, such as reduced capital expenditures and minimized hidden costs, complement the operational flexibility that enables quick adjustments in response to project demands.
- The increasing trend towards equipment leasing, fueled by market dynamics and government investments, highlights its critical role in maintaining competitiveness within the industry.
Ultimately, embracing rental machinery transcends mere financial considerations; it represents a strategic necessity that can enhance efficiency, improve project timelines, and contribute to overall success in construction endeavors. As the industry continues to evolve, leveraging the benefits of rental equipment will be vital for contractors seeking to excel in a competitive environment. Investing in rental solutions today prepares contractors for the challenges of tomorrow, paving the way for more efficient and successful construction projects.
Frequently Asked Questions
Why is rental machinery important in construction?
Rental machinery is crucial in construction as it allows contractors to access specialized tools without the financial burden of ownership, enabling them to adapt to the diverse and changing demands of building projects.
How does leasing machinery benefit construction companies?
Leasing machinery enhances operational efficiency by allowing companies to adjust their equipment usage based on task size and duration, minimizing downtime and ensuring they have the right tools when needed.
What percentage of contractors rely on rental machinery?
Approximately 72% of contractors rely on rental machinery to meet both short- and long-term project needs.
What financial advantages does leasing offer contractors?
Leasing enables contractors to mitigate financial risks and manage expenses effectively, especially in an environment where machinery costs are rising.
What types of equipment are commonly rented in construction?
Equipment such as boom lifts and forklifts are commonly rented, as they are vital for enhancing efficiency and safety in construction projects.
What is the projected growth of the global machinery leasing market?
The global machinery leasing market is projected to reach $159.39 billion by 2026, reflecting a robust growth trajectory and increasing reliance on leasing solutions.
What factors are driving the trend toward rental machinery in the construction industry?
The trend toward rental machinery is driven by the demand for flexibility and cost-effectiveness in accessing tools as the construction industry evolves.
List of Sources
- Establishing the Necessity of Rental Machinery in Construction
- Construction Equipment Rental Market Size, Share, Trends 2034 (https://fortunebusinessinsights.com/construction-equipment-rental-market-102247)
- ibisworld.com (https://ibisworld.com/united-states/industry/construction-machinery-rentals/6477)
- 7 Must-Know Statistics About Equipment Rentals (https://gocodes.com/construction/equipment-rentals-statistics)
- Construction Equipment Rental Market Statistics 2025-2034 (https://statifacts.com/outlook/us-construction-equipment-rental-market)
- micoequipment.com (https://micoequipment.com/blog/2026-market-trends-for-used-construction-equipment-rental-growth)
- Exploring Financial Benefits of Equipment Rental
- blog.whitecap.com (https://blog.whitecap.com/2024/08/07/renting-equipment-can-save-you-big)
- ibisworld.com (https://ibisworld.com/united-states/industry/construction-machinery-rentals/6477)
- The Benefits of the Construction Equipment Rental Model (https://enr.com/articles/56953-the-benefits-of-the-construction-equipment-rental-model)
- Construction Equipment Rental Market Size, Share, Trends 2034 (https://fortunebusinessinsights.com/construction-equipment-rental-market-102247)
- 10 ‘food for thought’ quotes on equipment rental in 2024 (https://internationalrentalnews.com/news/words-of-wisdom-of-2024-so-far-10-quotes-providing-food-for-thought/8038427.article)
- Understanding Flexibility and Convenience in Equipment Rentals
- The Benefits of the Construction Equipment Rental Model (https://enr.com/articles/56953-the-benefits-of-the-construction-equipment-rental-model)
- 10 ‘food for thought’ quotes on equipment rental in 2024 (https://internationalrentalnews.com/news/words-of-wisdom-of-2024-so-far-10-quotes-providing-food-for-thought/8038427.article)
- Survey: Contractors lean more toward renting in 2025 (https://equipmentworld.com/market-pulse/article/15755011/survey-contractors-lean-more-toward-renting-in-2025)
- Construction Equipment Rental Market Statistics 2025-2034 (https://statifacts.com/outlook/us-construction-equipment-rental-market)
- Assessing the Impact on Project Efficiency and Productivity
- Construction Equipment Rental Market Size, Share, Trends 2034 (https://fortunebusinessinsights.com/construction-equipment-rental-market-102247)
- micoequipment.com (https://micoequipment.com/blog/2026-market-trends-for-used-construction-equipment-rental-growth)
- Construction Equipment Rental Business Report 2025: Market to Reach $189.4 Billion by 2030 - Budget Pressures, Short-Term Project Needs, and Advanced Equipment Management Technologies Boost Growth (https://finance.yahoo.com/news/construction-equipment-rental-business-report-080400436.html)
- Construction Equipment Rental Market Statistics 2025-2034 (https://statifacts.com/outlook/us-construction-equipment-rental-market)
- Heavy Equipment Rental in the US Industry Analysis, 2026 (https://ibisworld.com/united-states/industry/heavy-equipment-rental/1378)