Key Highlights
- EZ Equipment Rental offers specialised mould remediation equipment, including air scrubbers, dehumidifiers, and HEPA vacuums, tailored for contractors.
- Air scrubbers filter airborne pollutants, capturing particles as small as 0.3 microns to improve indoor air quality during mould removal.
- Dehumidifiers lower humidity levels to prevent fungal growth, with optimal humidity maintained below 60%.
- Personal Protective Equipment (PPE) such as N95 respirators, gloves, and goggles is essential for contractor safety during mould cleanup.
- HEPA vacuums trap 99.97% of airborne particles, preventing cross-contamination and ensuring thorough cleanup of mould spores.
- Moisture metres help contractors detect hidden moisture problems that can lead to fungal growth, allowing for proactive remediation.
- Negative air machines create negative pressure to prevent spore migration, enhancing safety during the cleanup process.
- Containment materials like heavy-duty plastic sheeting are crucial for isolating affected areas and reducing the spread of spores.
- Specialised cleaning agents with antifungal properties are vital for eliminating fungi and preventing future growth.
- Mould testing kits are essential for assessing fungal presence before and after remediation, ensuring a safe indoor environment.
Introduction
The increasing awareness of health risks linked to mold exposure has thrust contractors into a pivotal role in maintaining safe indoor environments. As they confront the challenges of mold remediation, having the right equipment is essential for effective and efficient cleanup. This article delves into ten crucial mold remediation equipment rentals that contractors can utilize to elevate their operations and protect their teams and clients. What are the consequences of overlooking the right tools, and how can contractors ensure they are fully prepared to tackle the hidden threats posed by mold?
In addition, the right equipment not only enhances the effectiveness of mold remediation efforts but also ensures the safety of everyone involved. Each tool plays a vital role in the cleanup process, from air scrubbers that filter out harmful spores to dehumidifiers that prevent further mold growth. By investing in high-quality equipment, contractors can significantly improve their service delivery and client satisfaction. Furthermore, testimonials from satisfied customers highlight the reliability and quality of these tools, reinforcing their importance in the remediation process.
Ultimately, the choice of equipment can make or break a mold remediation project. Contractors must be proactive in selecting the right tools to combat mold effectively. By doing so, they not only protect their clients but also enhance their reputation in the industry. Ready to equip your team with the best tools for mold remediation? Explore our extensive range of equipment rentals today and ensure you’re prepared to face the challenges of mold head-on.
EZ Equipment Rental: Comprehensive Mold Remediation Equipment for Contractors
EZ Equipment Rental stands out as a premier supplier of essential tailored specifically for contractors. Our extensive inventory features vital equipment such as:
- Air scrubbers
- Dehumidifiers
Each is crucial for effective removal and the creation of a . With the increasing awareness of , the demand for high-quality restoration tools has surged. Contractors can trust EZ Equipment Rental's unwavering commitment to quality and customer satisfaction, solidifying our position as a top choice in the Dallas-Fort Worth area.
Our focus on providing reliable equipment aligns seamlessly with the latest industry trends, where are gaining prominence. By choosing , contractors can manage costs efficiently while gaining access to . This approach not only ensures successful project outcomes but also enhances overall operational efficiency. For your upcoming project, consider EZ Equipment Rental as your go-to source for the finest tools designed for the .
Air Scrubber: Essential for Air Quality Control During Mold Remediation
, actively filtering airborne pollutants, including spore particles, to . These devices, equipped with HEPA filters, capture particles as small as 0.3 microns with an impressive efficiency of 99.97%. This capability is essential, as disturbing hidden fungal colonies can release a significant number of spores into the air, increasing . For , contractors should strategically position in confined areas where fungi are prevalent, ensuring throughout the restoration process.
Real-world applications underscore the effectiveness of . For instance, during a recent contamination removal project, the deployment of multiple not only improved air quality but also fostered a safer working environment for technicians, leading to quicker job completion. Research indicates that using can enhance air quality by an average of 50% during cleanup, .
Experts in environmental health emphasize the importance of air quality management during . Jacob Smith, a seasoned professional in the field, states, " are crucial for eliminating spores since they maintain air quality, prevent cross-contamination, and safeguard our workers and your property." By consistently operating during and after the cleanup process, workers can ensure that any lingering spores are captured, contributing to a safer environment before declaring the area safe for occupancy.

Dehumidifier: Key Tool for Moisture Control in Mold Remediation
s are essential in , which can be supported by . By effectively lowering humidity levels, they create an environment that is less conducive to . Keeping below 60% significantly reduces the likelihood of fungal reemergence.
When selecting a , it’s vital to choose one with the for the size of the affected area. This ensures efficient moisture removal, maximizing the effectiveness of your fungus removal strategy. In addition, investing in a reliable not only aids in immediate remediation but also helps prevent .
Don’t underestimate the importance of maintaining . By prioritizing dehumidification, you’re taking a proactive step towards safeguarding your space from the damaging effects of mold, which can be addressed with . Act now to secure the right for your needs and protect your environment.

Personal Protective Equipment (PPE): Safeguarding Contractors During Mold Cleanup
Use english for answers
Protect Your Team with Essential
is not just important; it’s essential for contractors engaged in fungus removal. Key items such as N95 respirators, gloves, goggles, and protective clothing play a crucial role in to harmful fungal spores and other hazardous substances. By equipping your team with these , you ensure their safety and well-being on the job.
Why Choose Quality PPE?
Each piece of PPE serves a specific purpose. , providing a reliable barrier against inhalation of spores. Gloves protect the skin from direct contact with contaminants, while goggles shield the eyes from irritants. , minimizing the risk of exposure. Investing in high-quality PPE not only meets but also enhances the confidence of your workforce.
Take Action for Safety
Contractors must . Don’t leave safety to chance-ensure your crew is prepared with the right equipment. Contact us today to learn more about our PPE rental options and how we can help you maintain a safe working environment. Your team’s safety is our priority!

HEPA Vacuum: Critical for Effective Mold Spore Removal
HEPA vacuums are indispensable for effective fungus cleanup. These specialized vacuums are engineered to trap an impressive . Their advanced filtration technology ensures that spores do not become airborne during the cleanup process, .
In extensive cleanup projects, for example, workers utilize HEPA vacuums after the initial fungus removal to guarantee that any remaining spores are thoroughly collected. This practice is crucial for maintaining a safe environment for residents. The effectiveness of HEPA vacuums is further highlighted by their ability to capture particles that standard vacuums would otherwise recirculate into the air, thereby enhancing indoor air quality.
Industry specialists emphasize that incorporating and preventing the spread of fungal spores. By using these specialized vacuums, builders can ensure a comprehensive cleanup, safeguarding both the property and its occupants from the harmful effects of fungal contamination. Don't compromise on safety - choose HEPA vacuums for your next cleanup project.

Moisture Meter: Important for Assessing Mold Risk Areas
are essential tools for contractors tasked with assessing risk zones for fungi. These instruments accurately measure moisture levels in construction materials, enabling the detection of hidden moisture problems that can lead to . For instance, building inspectors often point out that unnoticed moisture can remain trapped behind walls or under flooring, creating ideal conditions for fungi to thrive. Regular monitoring with a moisture meter not only helps identify these issues but also empowers builders to take before problems escalate.
In structures facing , average , significantly increasing the risk of fungal proliferation. By employing , contractors can effectively regulate moisture levels during the , ensuring a thorough and efficient remediation. This proactive approach is crucial, as fungi can begin to develop within just 24-48 hours after water damage, making timely intervention vital for maintaining healthy indoor environments.
Moreover, fungi cause more wood damage annually than all fires and termites combined, highlighting the severe consequences of neglecting this issue. The is staggering, amounting to $5.6 billion each year in the U.S. This underscores the urgent need for effective fungus removal strategies. As building inspectors emphasize, addressing moisture problems promptly can prevent costly repairs and health risks associated with fungal exposure.
](https://blog.ezequipmentrental.com/p/565b0813-49ab-4ca9-b067-fc6c7b85ddfb/)](https://blog.ezequipmentrental.com/p/565b0813-49ab-4ca9-b067-fc6c7b85ddfb/)](https://blog.ezequipmentrental.com/p/565b0813-49ab-4ca9-b067-fc6c7b85ddfb/)](https://blog.ezequipmentrental.com/p/565b0813-49ab-4ca9-b067-fc6c7b85ddfb/)](https://blog.ezequipmentrental.com/p/565b0813-49ab-4ca9-b067-fc6c7b85ddfb/), while the branches illustrate their roles, the consequences of ignoring moisture issues, and the economic implications of fungal infestations.](https://images.tely.ai/telyai/qnpzkacg-the-central-node-represents-the-importance-of-moisture-meters-while-the-branches-illustrate-their-roles-the-consequences-of-ignoring-moisture-issues-and-the-economic-implications-of-fungal-infestations.webp)
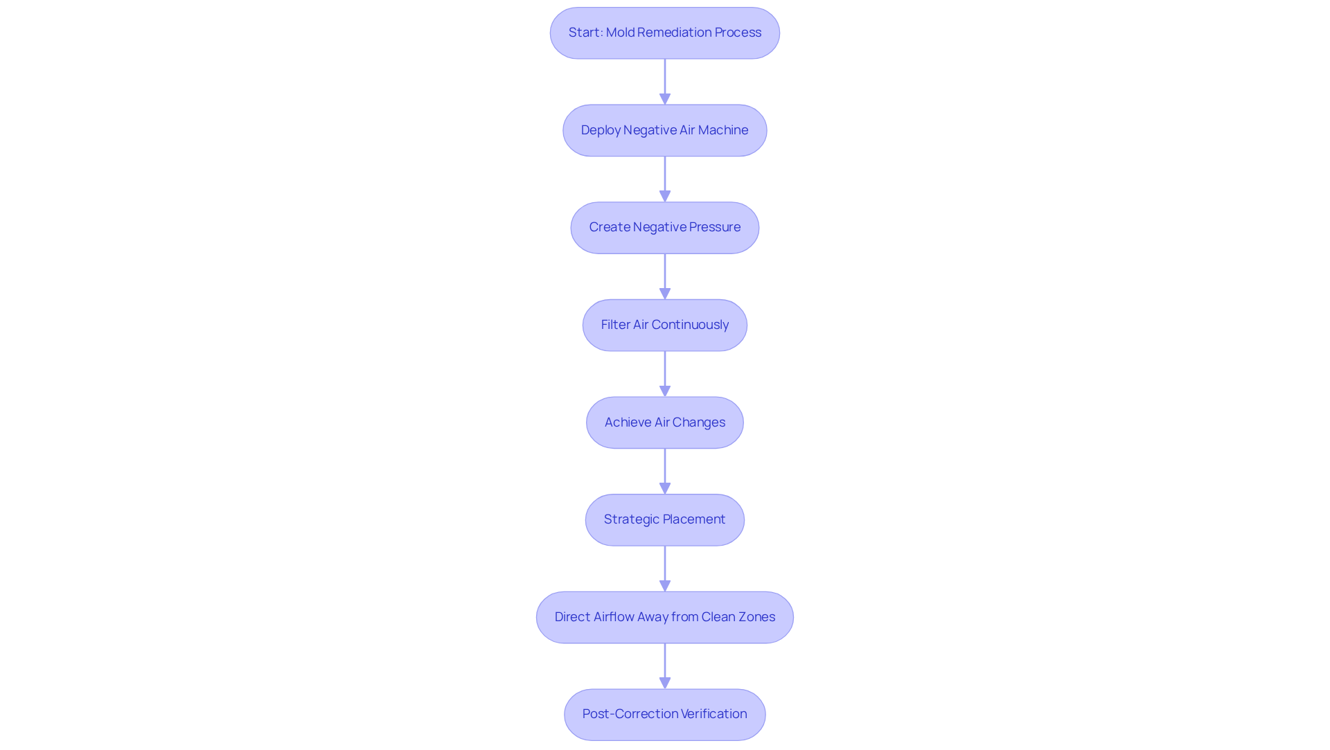
Negative Air Machine: Preventing Mold Spore Spread During Remediation
are indispensable in , creating negative pressure that effectively halts spore migration into unaffected areas. By continuously filtering the air, these machines remove contaminants with remarkable efficiency. For example, a negative air machine pulling 500 CFM from a 2,500 cubic foot area can achieve complete air changes every five minutes, resulting in 12 . This rapid filtration is crucial for maintaining a safe environment during restoration efforts. In fact, accounts for 2.7% of years of life lost to premature death globally, underscoring the serious health risks associated with poor during remediation.
Strategic placement of is vital to maximize their effectiveness. They should be arranged to create a regulated airflow that directs spores away from clean zones. In real-world applications, such as the fungal incident at a New York City hospital in 2019, the deployment of was key in isolating contaminated areas and preventing further exposure to healthcare workers.
Experts in environmental safety emphasize the importance of these machines in . They assert that effective , including the use of , significantly mitigates the risk of cross-contamination. As noted by the Institute of Medicine, "Effective air management is essential in preventing health problems associated with exposure to fungi." By utilizing alongside containment barriers made of 4-6 millimeters of polyethylene sheeting, contractors can create a safer working environment, ultimately safeguarding both workers and occupants from the detrimental effects of mold exposure. Furthermore, (PRV) samples should be collected to evaluate the effectiveness of the correction process, ensuring the environment is safe for reoccupation.

Containment Materials: Essential for Isolating Mold Affected Areas
Containment materials, including heavy-duty plastic sheeting and specialized tape, play a crucial role in isolating mold-affected areas during cleanup. By effectively sealing these zones, builders can significantly reduce the risk of fungal spores spreading to unaffected parts of the structure. This not only safeguards overall air quality but also enhances the effectiveness of remediation efforts. Typically, the average cost for these containment materials ranges from $100 to $300, depending on the size of the area being sealed and the specific materials utilized.
Real-world examples underscore the effectiveness of . For example, a case study highlighted that a contractor's failure to adequately contain a fungal bloom led to throughout the home. This situation emphasizes the necessity of . Experts in the field assert that genuine containment must encompass the entire building envelope, not just the visible areas of fungal development. Such a comprehensive approach is vital for preventing further contamination and ensuring successful recovery outcomes.

Specialized Cleaning Agents: Vital for Effective Mold Remediation
Specialized play a vital role in effective remediation, boasting that not only eliminate existing fungi but also prevent future growth. For instance, tea tree oil has demonstrated an impressive 100% growth suppression against common indoor fungi like Aspergillus fumigatus and Penicillium chrysogenum, making it a top choice for builders. In practical applications, a cleaning scheme that combines 3% papain with 7% biosurfactants achieved over 50% on mold stains, showcasing the potential of innovative cleaning solutions.
When selecting , professionals must consider the specific surfaces being treated to ensure optimal results. For example, vinegar has shown limited antifungal action, effectively inhibiting only Penicillium chrysogenum, while 70% ethanol was found to have no inhibitory effect on the growth of either fungi. This highlights the necessity for builders to choose agents that align with the unique challenges of each restoration project.
The latest antifungal , such as , have been evaluated for their effectiveness in indoor environments. While Cavicide demonstrated moderate growth inhibition, it is crucial to note that "Cavicide may have limited viability for use in the indoor air environment due to its chemical composition." Understanding the characteristics and limitations of these agents is essential for effective fungus removal.
Experts stress the importance of selecting the right antifungal agents, as many may only inhibit growth temporarily without affecting spore viability. This underscores the need for comprehensive cleaning strategies that combine immediate removal with sustainable practices to ensure a healthier living environment. By utilizing and understanding their functions, professionals can significantly enhance their efforts in tackling .

Mold Testing Kit: Ensuring Thorough Assessment Before and After Remediation
are essential tools for contractors, enabling precise evaluation of fungal presence before and after remediation efforts. These kits facilitate a comprehensive assessment of , ensuring that all fungi have been effectively eradicated. Properties with fungal contamination are identified when spore counts exceed 10,000 per cubic meter of air, posing significant health risks, including respiratory issues and allergies. By conducting these tests, contractors not only validate the success of their remediation efforts but also reassure clients that their .
Moreover, real-world examples demonstrate that . This often leads to improved air quality and reduced health risks. This proactive approach is vital, considering that approximately , with Furthermore, poorly maintained HVAC systems can foster fungal growth, highlighting the importance of regular testing and maintenance.
Incorporating insights from environmental health professionals, such as Dr. Scott McMahon, who points out that many doctors unknowingly treat mold illness, underscores the critical need for effective mold management. By prioritizing rigorous testing and remediation, contractors can significantly enhance indoor air quality and safeguard public health. Don't wait - ensure your environment is safe and healthy today!

Conclusion
The importance of utilizing the right mold remediation equipment cannot be overstated for contractors aiming to ensure effective cleanup and a safe indoor environment. Specialized tools such as air scrubbers, dehumidifiers, HEPA vacuums, and personal protective equipment significantly enhance remediation processes while adhering to safety standards. Furthermore, integrating advanced technologies and eco-friendly practices underscores the need for high-quality equipment rentals, making it easier to manage costs and achieve successful outcomes.
Key insights highlighted throughout this article include:
- The critical functions of air scrubbers in air quality control
- The necessity of dehumidifiers for moisture management
- The role of HEPA vacuums in removing harmful spores
- The importance of personal protective equipment
- The need for thorough mold testing to safeguard both workers and occupants from the health risks associated with mold exposure
Each piece of equipment serves a unique purpose that contributes to a comprehensive mold remediation strategy.
In conclusion, the significance of investing in reliable mold remediation equipment cannot be ignored. Contractors are encouraged to prioritize the rental of essential tools to improve operational efficiency and protect the health of their teams and clients. By staying informed about the latest equipment options and best practices, contractors can navigate the challenges of mold remediation effectively, ensuring a healthier, safer environment for all. Don't wait - take action today and equip yourself with the best tools for the job!
Frequently Asked Questions
What types of equipment does EZ Equipment Rental provide for mold remediation?
EZ Equipment Rental offers essential fungus removal tools including air scrubbers, dehumidifiers, and HEPA vacuums.
Why are air scrubbers important in mold remediation?
Air scrubbers filter airborne pollutants and spore particles, enhancing indoor air quality by capturing particles as small as 0.3 microns with 99.97% efficiency, which is crucial during fungus removal to reduce health risks.
How do dehumidifiers contribute to mold remediation?
Dehumidifiers lower humidity levels, creating an environment less conducive to fungal growth. Keeping indoor humidity below 60% significantly reduces the likelihood of mold reemergence.
What is the benefit of renting mold remediation equipment from EZ Equipment Rental?
Renting equipment allows contractors to manage costs efficiently while accessing high-quality, cutting-edge tools for effective fungus removal and improving operational efficiency.
How can contractors ensure optimal results with air scrubbers during remediation?
Contractors should strategically position air scrubbers in confined areas where fungi are prevalent and operate them continuously during and after the cleanup process to enhance air quality and capture lingering spores.
What should contractors consider when selecting a dehumidifier for mold remediation?
Contractors should choose a dehumidifier with the appropriate capacity for the size of the affected area to ensure efficient moisture removal and maximize the effectiveness of their fungus removal strategy.
What impact do air scrubbers have on air quality during cleanup?
Research indicates that using air scrubbers can enhance air quality by an average of 50% during cleanup, significantly reducing the risk of airborne allergens and respiratory issues.
How does EZ Equipment Rental ensure customer satisfaction?
EZ Equipment Rental is committed to quality and customer satisfaction, making it a trusted choice for contractors in the Dallas-Fort Worth area for mold remediation equipment.
List of Sources
- EZ Equipment Rental: Comprehensive Mold Remediation Equipment for Contractors
- Mold Remediation Service Market Size, Demand, Price, Forecast (https://sphericalinsights.com/reports/mold-remediation-service-market)
- Stellar Market Research (https://stellarmr.com/report/mold-removal-services-market/2739)
- Mold Remediation Service Market Report | Global Forecast From 2025 To 2033 (https://dataintelo.com/report/mold-remediation-service-market)
- Mold Remediation Service Market Size and Forecast, 2025-2032 (https://coherentmarketinsights.com/market-insight/mold-remediation-service-market-5614)
- Mold Remediation Service Market Size & Share Report, 2030 (https://grandviewresearch.com/industry-analysis/mold-remediation-service-market-report)
- Air Scrubber: Essential for Air Quality Control During Mold Remediation
- Modern Mold Remediation: Tech-Powered Solutions (https://primehomeservices.ca/mold-remediation/modern-mold-remediation-techniques-technology)
- The Importance of Air Scrubbers | FDP Mold Remediation (https://fdpmoldremediation.com/resources/air-scrubbers-in-mold-remediation)
- Air Scrubbers for Mold (https://airoasis.com/blogs/articles/air-scrubbers-for-mold?srsltid=AfmBOoqoXfnChn4VLF95pHtqhXG4VQHb9s1TOaZzGEBP-L-7U0xHT0YK)
- What Is the Role of Air Scrubbers in Mold Remediation? - RAMM Water Restoration and Mold Remediation (https://rammwaterrestoration.com/what-is-the-role-of-air-scrubbers-in-mold-remediation)
- Dehumidifier: Key Tool for Moisture Control in Mold Remediation
- Oregon Health Authority : Mold in Your Home : Toxic Substances : State of Oregon (https://oregon.gov/oha/ph/healthyenvironments/healthyneighborhoods/toxicsubstances/pages/mold.aspx)
- Ideal Indoor Humidity Levels: Protecting Your Home From Hidden Mold | Howard Environmental (https://howardenvironmental.com/ideal-indoor-humidity-level)
- At What Humidity Does Mold Need to Grow? - Deye (https://deye.com/at-what-humidity-does-mold-need-to-grow-understanding-ideal-conditions-for-mold-formation)
- Mold Statistics (2026) (https://rubyhome.com/blog/mold-stats)
- livescience.com (https://livescience.com/do-dehumidifiers-help-with-mold)
- Personal Protective Equipment (PPE): Safeguarding Contractors During Mold Cleanup
- appruv.com (https://appruv.com/blog/5-alarming-contractor-safety-statistics)
- Personal Protective Equipment (PPE) Statistics To Know In 2025 (https://oshagear.com/blog/ppe-statistics)
- Knowledge, Attitudes, and Practices Related to Mold Remediation Following Hurricane Ida in Southeast Louisiana (https://mdpi.com/1660-4601/21/11/1412)
- The Importance of Personal Protective Equipment (PPE) in Mold Remediation and Biohazard Cleanup - 360 Hazardous Cleanup (https://360haz.com/the-importance-of-personal-protective-equipment-ppe-in-mold-remediation-and-biohazard-cleanup)
- The Importance of Proper PPE in Water Damage, Mold Remediation, Fire Cleanup, and Restoration Work (https://swiftrestorationcompany.com/the-importance-of-proper-ppe-in-water-damage-mold-remediation-fire-cleanup-and-restoration-work)
- HEPA Vacuum: Critical for Effective Mold Spore Removal
- The Benefits of a HEPA Vacuuming Service | Bactronix (https://bactronix.com/blog/hepa-vacuuming-service-for-mold-remediation)
- HEPA Filters: Help or Hype? - Allergy & Asthma Network (https://allergyasthmanetwork.org/news/hepa-help-hype)
- What is a HEPA filter? | US EPA (https://epa.gov/indoor-air-quality-iaq/what-hepa-filter)
- How Effective Are HEPA Filters in Mold Remediation? (https://ccsrestore.com/blogs/how-effective-are-hepa-filters-in-mold-remediation)
- HEPA Filters and Black Mold: What You Need to Know (https://airoasis.com/blogs/articles/hepa-filters-and-black-mold-what-you-need-to-know?srsltid=AfmBOoqUvgJX5fuq1oAXAzta23WFCLHDBt1ymS28MkWUhOrzCAPZCV07)
- Moisture Meter: Important for Assessing Mold Risk Areas
- realtimelab.com (https://realtimelab.com/mold-statistics)
- Mold Statistics (2026) (https://rubyhome.com/blog/mold-stats)
- What Percentage of Houses Have Mold? | Advanced 24/7 Restoration (https://damagerestorationexpert.com/what-percentage-of-houses-have-mold)
- truthaboutmold.info (https://truthaboutmold.info/statistics)
- Negative Air Machine: Preventing Mold Spore Spread During Remediation
- Managing Airflow During Mold Remediation (https://guaranteerestoration.com/blog/managing-airflow-during-mold-remediation)
- 53 indoor air quality statistics - HouseFresh (https://housefresh.com/indoor-air-quality-statistics)
- Market Projections for Negative Air Machines and Air Scrubbers Industry 2025-2033 (https://marketreportanalytics.com/reports/negative-air-machines-and-air-scrubbers-347036)
- Why Mold Abatement Requires Negative Air Pressure & HEPA Filtration (https://hepacart.com/blog/why-mold-abatement-requires-negative-air-pressure-hepa-filtration)
- Containment Materials: Essential for Isolating Mold Affected Areas
- The Importance of Proper Containment during Mold Remediation (https://randrmagonline.com/articles/87916-the-importance-of-proper-containment-during-mold-remediation)
- Mold Remediation Service Market Size & Share Report, 2030 (https://grandviewresearch.com/industry-analysis/mold-remediation-service-market-report)
- Mold Statistics (2026) (https://rubyhome.com/blog/mold-stats)
- Why Mold Containment Is Important (https://moldcareer.com/blog/mold-containment-important?srsltid=AfmBOopUoIG5QoI8kG6Q6QljgVi67KwP7Oc40Rj6GSmmz-7Kjbs_eDyp)
- Mold Statistics | FDP Mold Remediation (https://fdpmoldremediation.com/case-study/mold-statistics)
- Specialized Cleaning Agents: Vital for Effective Mold Remediation
- An Evaluation of Antifungal Agents for the Treatment of Fungal Contamination in Indoor Air Environments (https://researchnow.flinders.edu.au/en/publications/an-evaluation-of-antifungal-agents-for-the-treatment-of-fungal-co)
- What are customer testimonials saying about mildew removal services in 2025? - Cutting Edge Window Cleaning Services (https://cuttingedgewindowcleaningservices.com/what-are-customer-testimonials-saying-about-mildew-removal-services-in-2025)
- An Evaluation of Antifungal Agents for the Treatment of Fungal Contamination in Indoor Air Environments - PMC (https://pmc.ncbi.nlm.nih.gov/articles/PMC4483703)
- (PDF) An Evaluation of Antifungal Agents for the Treatment of Fungal Contamination in Indoor Air Environments (https://researchgate.net/publication/279155291_An_Evaluation_of_Antifungal_Agents_for_the_Treatment_of_Fungal_Contamination_in_Indoor_Air_Environments)
- A biological cleaning agent for removing mold stains from paper artifacts - npj Heritage Science (https://nature.com/articles/s40494-023-01083-3)
- Mold Testing Kit: Ensuring Thorough Assessment Before and After Remediation
- realtimelab.com (https://realtimelab.com/mold-statistics)
- 47 Mold Statistics: Black Mold Deaths Per Year (https://bookcleango.com/blog/mold-statistics)
- masterymedical.com (https://masterymedical.com/7-key-statements-from-the-who-about-mold-exposure)
- Mold Statistics (2026) (https://rubyhome.com/blog/mold-stats)
- Mold Statistics | FDP Mold Remediation (https://fdpmoldremediation.com/case-study/mold-statistics)