Choosing the Right Rental Equipment · · 13 min read

4 Essential Light Tower Solutions for Construction Project Success

Explore essential light tower solutions to enhance safety and efficiency in construction projects.

4 Essential Light Tower Solutions for Construction Project Success

Key Highlights

  • Light towers enhance visibility on construction sites, reducing the risk of incidents due to inadequate lighting.
  • Proper lighting can lower workplace injuries, with over 60,000 incidents reported annually in the construction sector.
  • LED light towers are energy-efficient, with a projected market share of 59.9% by 2024, making them ideal for long-duration tasks.
  • The U.S. light tower market is expected to grow at a CAGR of 3.5% from 2025 to 2033, indicating rising demand.
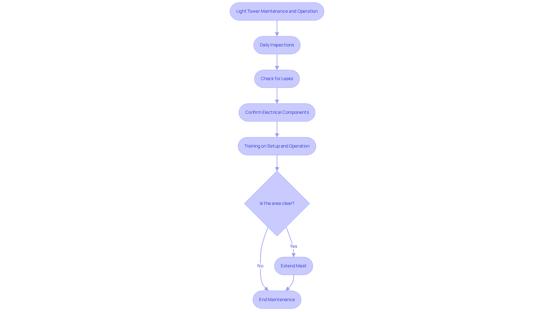
  • Regular maintenance, including daily inspections and operator training, is crucial for optimal light tower performance.
  • The illumination rental market is projected to grow at a CAGR of 5.18%, emphasising the need for effective maintenance practises.
  • Integrating light towers into project planning improves site efficiency and safety, with a systematic approach reducing incidents by 30%.
  • Proactive planning for illumination structures can enhance project completion rates, which were only 52% on time globally in 2018.

Introduction

Light towers are essential assets on construction sites, providing crucial illumination for safety and efficiency, particularly as daylight diminishes. Understanding the vital role these structures play allows project managers to leverage their benefits, reducing accidents and enhancing productivity. This ensures that work can continue smoothly, even after sunset.

However, selecting the appropriate type of light tower and implementing effective maintenance practices poses a challenge. How can construction teams effectively utilize light tower solutions to meet deadlines while safeguarding their workforce?

Understand the Role of Light Towers in Construction

Light towers are essential on construction sites, especially when work extends into the evening or in dimly lit conditions. They deliver bright, focused illumination that significantly enhances visibility, allowing workers to navigate safely and perform tasks with precision. The presence of light towers can drastically reduce the risk of accidents associated with poor visibility, ensuring that all areas of the site are adequately lit. For instance, studies indicate that proper lighting can decrease workplace injuries, with over 60,000 fatalities or injuries reported globally in construction each year. Moreover, light towers enable teams to sustain productivity during off-hours, which is vital for adhering to tight project deadlines. Additionally, boom lifts can complement the use of light towers by providing elevated access to areas that require lighting, ensuring that all tasks can be performed safely and efficiently. By leveraging the advantages of light towers and boom lifts, project managers can effectively plan their deployment, ensuring that both safety and operational requirements are met, ultimately leading to improved project outcomes.

Select the Right Light Tower for Your Project Needs

Selecting the right light tower involves evaluating several key factors, including the nature of the work, the area size to be illuminated, and the power source. LED light towers stand out due to their energy efficiency and extended lifespan, making them particularly suitable for long-duration projects. For instance, LED units can produce up to 86,400 lumens, significantly enhancing visibility and safety on construction sites. Furthermore, LED lamps are anticipated to hold a 59.9% market share in 2024, reflecting their growing preference in the industry. When considering mobility, portable models are advantageous for projects requiring flexibility, while stationary units are ideal for sustained illumination in fixed locations. The height of the mast is also crucial; towers with heights ranging from 30 to 60 feet capture a significant market share of 47.40%, reflecting their effectiveness in various applications. Additionally, the U.S. light tower market is projected to grow at a CAGR of 3.5% from 2025 to 2033, indicating increasing demand for these solutions in construction. By thoroughly assessing these factors, project managers can choose the most appropriate light tower, ultimately boosting safety and productivity on site.

Implement Best Practices for Using and Maintaining Light Towers

To ensure optimal performance of light towers, regular maintenance is essential. This includes daily inspections of fluid levels, checking for leaks, and ensuring that all electrical components are functioning correctly. Additionally, operators should be trained on proper setup and operation to prevent accidents. For instance, light towers should be positioned on stable ground, and the mast should be fully extended only after ensuring the area is clear. Following a maintenance schedule and addressing any issues promptly can significantly extend the lifespan of the equipment and maintain safety standards on site. With the light tower rental market projected to grow at a CAGR of 5.18%, the importance of effective maintenance practices becomes even more critical. Expert opinions emphasize that operational training not only enhances safety but also improves productivity, making it a vital aspect of light tower management. Furthermore, common challenges in light tower maintenance, such as equipment durability and maintenance costs, highlight the need for a proactive approach to ensure reliable performance in the face of increasing demand.

Integrate Light Towers into Project Planning and Execution

Incorporating light towers into the project planning phase is crucial for maximizing their effectiveness on construction sites. This process begins with a thorough assessment of the site layout to determine the optimal placement of light towers, ensuring comprehensive illumination coverage. Project managers should strategically schedule tasks that require lighting during hours when light towers can be utilized effectively, thereby enhancing productivity and safety. As Winston Churchill noted, 'Those who plan do better than those who do not plan,' emphasizing the importance of effective planning in achieving project success. Furthermore, integrating light tower usage into safety protocols and training sessions fosters awareness among workers about the significance of proper lighting in maintaining a secure work environment. For instance, a construction team that implemented a structured light tower placement strategy reported a 30% reduction in safety incidents related to inadequate lighting. Given that only 52% of projects worldwide were completed on time in 2018, proactive planning for light tower use can significantly contribute to smoother operations and improved efficiency, ultimately leading to successful project outcomes.

Conclusion

Light tower solutions are essential for ensuring safety and efficiency on construction sites, particularly when work extends into low-light conditions. By providing focused illumination, these structures significantly enhance visibility, reducing the risk of accidents and enabling workers to perform their tasks confidently. The strategic implementation of light towers not only supports safety but also boosts productivity, allowing teams to meet tight deadlines without compromising operational standards.

This article presented key insights on the importance of:

  1. Selecting the right light tower based on project needs
  2. Maintaining equipment for optimal performance
  3. Integrating lighting solutions into project planning

The discussion highlighted the advantages of LED technology, the necessity of regular maintenance, and the impact of effective planning on safety and efficiency. Each of these elements plays a crucial role in fostering a safer work environment and achieving project success.

Ultimately, integrating light towers into construction practices is not merely a matter of compliance; it represents a proactive approach to enhancing overall project outcomes. As the construction industry continues to evolve, embracing advanced light tower technology and best practices will be vital for improving safety standards and operational efficiency. By prioritizing effective lighting solutions, project managers can ensure that their teams work in well-lit environments, paving the way for successful and timely project completions.

Frequently Asked Questions

What is the primary purpose of light towers in construction?

Light towers provide bright, focused illumination on construction sites, enhancing visibility and enabling workers to navigate safely and perform tasks with precision, especially during evening work or in poorly lit conditions.

How do light towers contribute to safety on construction sites?

Light towers significantly reduce the risk of incidents associated with inadequate visibility, ensuring that all areas of the site are well-lit, which can lower workplace injuries and fatalities.

What impact does proper lighting have on workplace injuries in construction?

Research indicates that proper lighting can lower workplace injuries, with over 60,000 fatalities or injuries reported globally in the construction sector each year.

How do light towers affect productivity on construction sites?

Light towers enable teams to maintain productivity during off-hours, which is crucial for meeting tight deadlines.

What is the role of boom lifts in conjunction with light towers?

Boom lifts improve the effectiveness of lighting units by providing elevated access to areas that require illumination, ensuring that all tasks can be carried out safely and efficiently.

How can managers effectively coordinate the use of light towers and boom lifts?

By leveraging the advantages of lighting structures and boom lifts, managers can coordinate their use to meet both safety and operational needs, ultimately leading to improved outcomes on construction sites.

List of Sources

  1. Understand the Role of Light Towers in Construction
    • Light Towers: Why They Matter in Construction (https://dozr.com/blog/light-towers-in-construction)
    • Lighting Towers for Construction: Safety & Efficiency Boost (https://lightingtowers.in/blog/boosting-safety-productivity-the-role-of-portable-lighting-towers-in-construction)
    • Impact of Lighting on the Safety and Productivity of Nighttime Construction Workers (https://stacks.cdc.gov/view/cdc/224821)
    • How Lighting Towers Improve Safety on Construction Sites - PowerLink UK (https://powerlinkenergy.co.uk/how-lighting-towers-improve-safety-on-construction-sites)
  2. Select the Right Light Tower for Your Project Needs
    • Light Tower Market Size, Share & Growth Analysis Report, 2031 (https://mordorintelligence.com/industry-reports/light-tower-market)
    • Light Tower Market Report: Trends, Forecast and Competitive Analysis to 2031 (https://marketresearch.com/Lucintel-v2747/Light-Tower-Trends-Forecast-Competitive-42691574)
    • North America Light Tower Market Size, Growth Statistics 2032 (https://gminsights.com/industry-analysis/north-america-light-tower-market)
    • U.S. Light Tower Market Size & Share | Industry Report, 2033 (https://grandviewresearch.com/industry-analysis/us-light-tower-market-report)
    • Light Tower Market Size, Industry Share | Forecast, 2026-2034 (https://fortunebusinessinsights.com/light-tower-market-103938)
  3. Implement Best Practices for Using and Maintaining Light Towers
    • North America Light Tower Market Size, Growth Statistics 2032 (https://gminsights.com/industry-analysis/north-america-light-tower-market)
    • Light Towers Market Growth Drivers & Opportunities (https://marketsandmarkets.com/Market-Reports/light-tower-market-227191154.html)
    • Light Tower Market Size, Share & Growth Analysis Report, 2031 (https://mordorintelligence.com/industry-reports/light-tower-market)
    • U.S. Light Tower Market Size & Share | Industry Report, 2033 (https://grandviewresearch.com/industry-analysis/us-light-tower-market-report)
    • Light Tower Market Size, Industry Share | Forecast, 2026-2034 (https://fortunebusinessinsights.com/light-tower-market-103938)
  4. Integrate Light Towers into Project Planning and Execution
    • Project Delays in Construction: Key Metrics for 2026 (https://buildern.com/resources/blog/project-delays-in-construction)
    • Study on the Main Causes of Project Schedule Delays (https://projectmanagement.com/articles/634519/--study-on-the-main-causes-of-project-schedule-delays)
    • The 62 Most Inspiring Project Management Quotes (https://inloox.com/company/blog/articles/the-62-most-inspiring-project-management-quotes)
    • 35 Best Project Management Quotes (https://projectmanager.com/blog/10-best-project-management-quotes)
    • Key Construction Project Planning Statistics to Know (https://rcademy.com/construction-project-planning)

Read next