Key Highlights:
- Renting large excavators reduces upfront capital investment, preserving cash flow for construction projects.
- In 2026, purchasing a large excavator can cost hundreds of thousands, making rental a cost-effective alternative.
- 44.3% of individuals who leased equipment found it more cost-effective than buying.
- Rental agreements typically include maintenance, simplifying budgeting and reducing unexpected costs.
- Renting can save companies up to 50% compared to owning and maintaining equipment.
- Renting alleviates storage and transportation challenges, enhancing operational efficiency.
- Rental payments are fully deductible as business expenses, providing immediate tax relief.
- Smaller construction firms can compete against larger companies by renting high-quality machinery without ownership costs.
- EZ Equipment Rental offers a diverse inventory and flexible terms, catering to various project needs.
- The U.S. machinery leasing market is projected to grow, indicating increasing demand for rental options.
Introduction
Renting large excavators is reshaping the landscape for construction managers, providing a financially prudent alternative to the significant costs associated with ownership. With average purchase prices for these machines reaching into the hundreds of thousands, leasing not only preserves cash flow but also enhances operational flexibility. This approach allows managers to allocate resources more effectively, adapting to project demands without the burden of long-term commitments.
However, the pivotal question remains: how can construction managers leverage these rentals to save money while gaining a competitive edge in an ever-evolving industry? By strategically utilizing rental options, they can access the latest equipment without the financial strain of ownership, ensuring they remain agile and responsive to market changes.
Avoid Large Upfront Costs with Large Excavator Rental
Renting large excavator rentals significantly alleviates the burden of upfront capital investment, a common challenge for construction managers. In 2026, the average cost of purchasing a large excavator can exceed hundreds of thousands of dollars, making large excavator rental an appealing alternative. By opting to lease, companies can preserve cash flow, allowing them to allocate funds to other essential areas, such as additional resources or labor. This strategic approach not only boosts efficiency but also aligns with the insights of financial experts who highlight the importance of cash flow management.
Richard Branson emphasizes that cash flow is the lifeblood of business, while Peter Drucker asserts that it is paramount for entrepreneurs. Furthermore,
- 44.3% of individuals who leased equipment reported it was more cost-effective than purchasing, and
- 40% of those planning to rent more are doing so due to an expanded scope.
Construction projects utilizing large excavator rental options frequently report improved financial flexibility, enabling them to adapt to changing project demands without the long-term commitment associated with ownership.

Enjoy Predictable Monthly Payments and Lower Maintenance Costs
Renting large excavator rental provides construction managers with predictable monthly payments, simplifying budgeting and financial planning. Typically, these rental agreements include maintenance and repair services, which alleviates the burden of unexpected costs associated with equipment upkeep. This organized approach not only enhances financial predictability but also allows managers to concentrate on task execution without the distraction of fluctuating maintenance expenses.
Moreover, boom lifts are well-regarded for their effectiveness and reliability on construction sites, making them an ideal choice for various projects. Specialists indicate that large excavator rental can help companies save as much as 50% compared to owning and maintaining equipment, presenting a financially sound option for numerous construction endeavors. By utilizing lease agreements from EZ Equipment Rental, construction managers can effectively reduce maintenance costs while ensuring access to high-quality machinery like boom lifts.
Additionally, EZ Equipment Rental offers a comprehensive inventory and flexible terms, further supporting the case for renting over ownership. It is crucial to document the item's condition upon rental and return to prevent disputes, underscoring the advantages of renting.

Eliminate Storage and Transportation Challenges with Rentals
Renting large excavator rental from EZ Equipment Rental alleviates the burdens of storage space and transportation logistics, which can often be cumbersome and costly. Construction managers benefit from having tools delivered directly to the job site, ensuring prompt availability when needed. This streamlined process not only saves valuable time but also minimizes the risk of damage during transport, a common issue when moving heavy machinery.
Transportation expenses for forklifts and similar equipment average around $480 daily, making logistics management potentially expensive. While the average transportation costs for large excavator rental can vary, they typically reflect similar logistical challenges. By opting for leases from EZ Equipment Rental, construction teams can focus on project execution rather than the complexities of transport and storage, ultimately enhancing operational efficiency.
The flexibility of leasing allows teams to easily scale their agreements up or down, adapting to fluctuating demand without the constraints of ownership. As one construction manager noted, "Renting tools allows us to avoid the headaches of storage and ensures we have what we need, when we need it." This approach underscores the reliability and quality of EZ Equipment Rental's services.

Maximize Tax Benefits by Renting Large Excavators
Renting large excavator rental offers significant tax advantages, as rental payments are generally fully deductible as business expenses. This contrasts with purchased equipment, which must be depreciated over its useful life, typically spanning five to ten years under the Modified Accelerated Cost Recovery System (MACRS). By leveraging these deductions, project managers can effectively lower their taxable income, resulting in considerable savings during tax season.
For instance, if a construction manager utilizes a large excavator rental for a project costing $10,000, that entire amount can be deducted from their taxable income, unlike a purchase that allows only gradual deductions. This immediate tax relief can improve cash flow, enabling managers to reinvest in other essential areas of their projects. It is advisable to consult with qualified tax professionals for tailored advice on substantial machinery deductions and to ensure compliance with tax regulations.
Additionally, maintaining detailed records is crucial for effectively claiming these deductions. Overall, the strategic use of rental payments not only conserves capital but also provides a clear pathway to reducing tax liabilities.

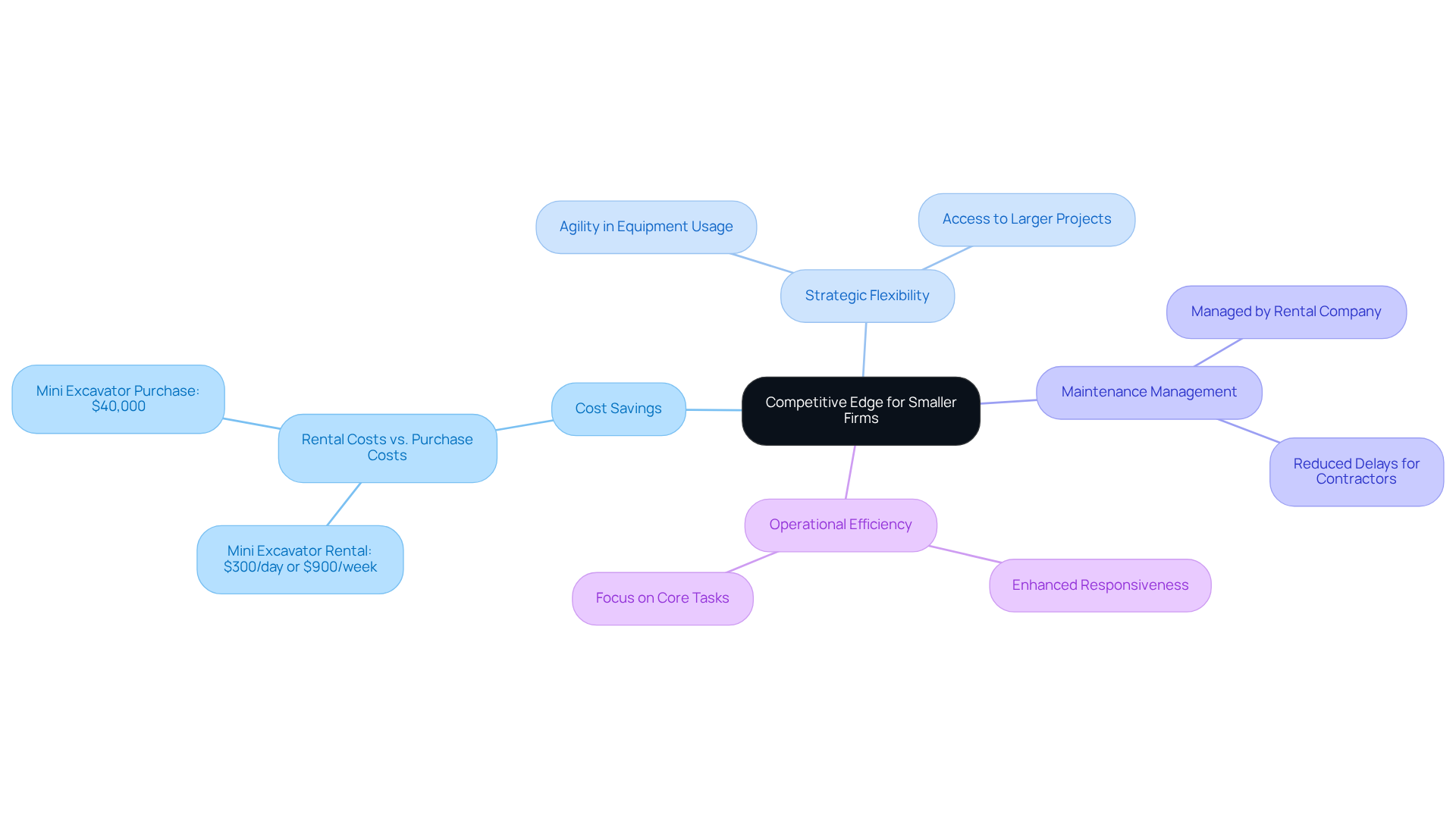
Gain a Competitive Edge Against Larger Companies
Renting large excavator rental from EZ Equipment Rental provides smaller construction firms with access to high-quality machinery without the financial burden of ownership. For example, mini excavators can be rented for approximately $300 per day or $900 per week, while purchasing one costs around $40,000. This strategic flexibility allows these firms to pursue larger projects that may have previously been out of reach, effectively leveling the competitive landscape against larger companies.
Moreover, EZ Equipment Rental manages maintenance and repairs, alleviating additional costs and delays for contractors. The ability to quickly adjust equipment usage in response to demand significantly enhances their agility and responsiveness. Smaller contractors have successfully leveraged rental options, such as large excavator rental from EZ Equipment Rental, to secure substantial contracts, demonstrating that with the right tools, they can compete for and win larger projects.
As industry leaders emphasize, utilizing advanced machinery without the burden of ownership not only boosts operational efficiency but also fosters a more equitable playing field in the construction sector.

Access Flexible Equipment Options for Diverse Project Needs
Renting large excavator rental from EZ Equipment Rental allows construction managers to tailor their machinery selections to meet the specific requirements of each task. This flexibility is particularly beneficial for short-term jobs that may require specialized machinery or for long-term projects that demand robust equipment. With a large excavator rental inventory of over 50 different models available in 2026, managers can easily find the right fit for their unique needs. This adaptability is crucial in the fast-paced construction sector, where project requirements can change unexpectedly. As one project manager noted, "Renting allows us to pivot quickly and access the right tools without the burden of ownership."
Furthermore, the U.S. machinery leasing market is projected to grow at a CAGR of 4.73% from 2022 to 2029, highlighting the increasing demand for leasing options. This strategic approach not only enhances operational efficiency but also supports effective management, ensuring that teams are equipped to tackle evolving challenges. Another construction supervisor emphasized, "Renting enhances our company’s cash flow and its capacity to bid on additional ventures," showcasing the financial benefits of utilizing rental tools.
At EZ Equipment Rental, located at 1307 W Airport Fwy, Irving, TX 75062, we are committed to providing quality machinery and exceptional customer support. This ensures that you have the right tools for every project. Contact us today at (214) 951-7800 to learn more about our services and reserve your equipment!
Experience Convenience and Ease with Large Excavator Rentals
Large excavator rental streamlines the entire process for construction managers. With simple online reservations and prompt delivery and collection, leasing allows managers to focus on their projects rather than logistics. At EZ Equipment Rental, we provide a wide selection of well-maintained machinery, including:
- Large excavator rentals
- Skid steers
- Forklifts
This ensures you can access high-quality equipment without the significant upfront costs associated with ownership.
Our knowledgeable team offers tailored recommendations based on your specific needs, providing support and guidance throughout the leasing process. We are committed to quality and customer satisfaction, which means you can trust that your rental experience will be seamless and efficient. By choosing EZ Equipment Rental, you are not just renting equipment; you are partnering with a reliable provider dedicated to helping you succeed in your projects.

Conclusion
Renting large excavators offers a strategic advantage for construction managers, enabling them to navigate complex project demands without the financial burden of ownership. This approach not only preserves cash flow but also enhances operational flexibility, allowing teams to adapt swiftly to changing conditions while ensuring access to high-quality equipment.
Key benefits of large excavator rentals include:
- The elimination of substantial upfront costs
- Predictable monthly payments
- Reduced maintenance responsibilities
- Alleviation of storage and transportation challenges
Furthermore, the tax advantages associated with renting equipment can significantly improve financial management. Smaller firms can leverage these rentals to compete effectively against larger companies, while the flexibility to choose from a diverse range of equipment ensures that construction managers can meet various project needs efficiently.
Ultimately, embracing large excavator rentals is not merely a practical choice; it is a powerful strategy that can transform construction project management. By prioritizing rentals, construction managers can enhance operational efficiency, improve financial health, and position their firms for success in a competitive landscape. Engaging with reputable rental providers like EZ Equipment Rental can further streamline operations, ensuring that the right tools are always available when needed.
Frequently Asked Questions
What are the financial benefits of renting large excavators instead of purchasing them?
Renting large excavators alleviates the burden of upfront capital investment, preserves cash flow, and allows companies to allocate funds to other essential areas. In 2026, purchasing a large excavator can exceed hundreds of thousands of dollars, making rental an appealing alternative. Additionally, 44.3% of individuals who leased equipment reported it was more cost-effective than purchasing.
How does renting large excavators affect cash flow management for construction projects?
Renting large excavators improves financial flexibility, enabling construction projects to adapt to changing demands without the long-term commitment of ownership. This aligns with insights from financial experts who emphasize the importance of cash flow management for businesses.
What are the advantages of predictable monthly payments in large excavator rentals?
Predictable monthly payments simplify budgeting and financial planning for construction managers. Rental agreements typically include maintenance and repair services, alleviating unexpected costs associated with equipment upkeep.
How much can companies save by renting instead of owning large excavators?
Companies can save as much as 50% compared to owning and maintaining equipment by opting for large excavator rentals.
What services are included in large excavator rental agreements?
Rental agreements for large excavators often include maintenance and repair services, which help manage costs and reduce the burden of unexpected expenses.
What should be documented when renting large excavators?
It is crucial to document the item's condition upon rental and return to prevent disputes, ensuring a smooth rental experience.
What additional support does EZ Equipment Rental provide for construction managers?
EZ Equipment Rental offers a comprehensive inventory and flexible terms, further supporting the case for renting over ownership, while ensuring access to high-quality machinery like boom lifts.
List of Sources
- Avoid Large Upfront Costs with Large Excavator Rental
- EquipmentWatch report sheds light on equipment buying, renting (https://equipmentworld.com/market-pulse/article/15671508/equipmentwatch-report-sheds-light-on-equipment-buying-renting)
- Top 10: Favourite Cash Flow Quotes from Cashbook (https://cashbook.com/top-10-favourite-cash-flow-quotes-from-cashbook)
- Heavy Equipment Rental vs. Buying: Which Makes Sense for Your Job? (https://jtbrentals.com/heavy-equipment-rental-vs-buying-which-makes-sense-for-your-job)
- Construction Equipment Rental Market Statistics 2025-2034 (https://statifacts.com/outlook/us-construction-equipment-rental-market)
- Managing Equipment Costs with Inflation: When to Rent vs Buy (https://conexpoconagg.com/news/managing-equipment-costs-with-inflation-when-to-re)
- Enjoy Predictable Monthly Payments and Lower Maintenance Costs
- Complete Guide To Construction Equipment Rental Agreements (https://sentgh.com/understanding-rental-agreements-for-construction-equipment)
- Construction Cost Case Studies (https://partneresi.com/resources/references/white-papers/construction-cost-case-studies)
- 10 ‘food for thought’ quotes on equipment rental in 2024 (https://internationalrentalnews.com/news/words-of-wisdom-of-2024-so-far-10-quotes-providing-food-for-thought/8038427.article)
- US equipment rental trends spilling into global market (https://equipmentfinancenews.com/news/rentals/us-equipment-rental-trends-spilling-into-global-market)
- Eliminate Storage and Transportation Challenges with Rentals
- The Benefits of the Construction Equipment Rental Model (https://enr.com/articles/56953-the-benefits-of-the-construction-equipment-rental-model)
- Construction Equipment Rental Market Statistics 2025-2034 (https://statifacts.com/outlook/us-construction-equipment-rental-market)
- Benefits of Construction Equipment Rentals | GT Mid Atlantic (https://gtmidatlantic.com/benefits-of-construction-equipment-rentals)
- 10 ‘food for thought’ quotes on equipment rental in 2024 (https://internationalrentalnews.com/news/words-of-wisdom-of-2024-so-far-10-quotes-providing-food-for-thought/8038427.article)
- 11 Benefits of Renting Heavy Equipment for Your Project | Warren CAT (https://warrencat.com/knowledge-center/articles/benefits-of-renting-heavy-equipment-for-your-project)
- Maximize Tax Benefits by Renting Large Excavators
- A Simple Guide To Heavy Equipment Tax Deductions (https://cat.com/en_US/blog/guide-to-heavy-equipment-tax-deductions.html)
- Heavy Equipment Tax Write-Offs: Section 179 and More | DEVELON (https://na.develon-ce.com/en/news-stories/the-cutting-edge/heavy-equipment-tax-write-offs)
- Common Tax Deductions for Construction Contractors | STACK (https://stackct.com/blog/16-common-tax-deductions-for-construction-contractors)
- What Recent Tax Law Changes Mean for Equipment Rental Companies | Renterra (https://getrenterra.com/blog-posts/what-recent-tax-law-changes-mean-for-equipment-rental-companies)
- Renting Equipment Can Save You Big (https://blog.whitecap.com/2024/08/07/renting-equipment-can-save-you-big)
- Gain a Competitive Edge Against Larger Companies
- 40 Construction Quotes to Motivate Your Team (https://projectmanager.com/blog/construction-quotes)
- Construction Equipment Rental Market Statistics 2025-2034 (https://statifacts.com/outlook/us-construction-equipment-rental-market)
- The Benefits of the Construction Equipment Rental Model (https://enr.com/articles/56953-the-benefits-of-the-construction-equipment-rental-model)
- Get Motivated with 20 Classic Quotes About Construction (https://planhub.com/resources/get-motivated-with-20-classic-quotes-about-construction)
- 15 of the Most Inspiring Quotes about Construction - Digital Builder (https://autodesk.com/blogs/construction/inspiring-construction-quotes)
- Access Flexible Equipment Options for Diverse Project Needs
- Construction Equipment Rental Market Statistics 2025-2034 (https://statifacts.com/outlook/us-construction-equipment-rental-market)
- 2026 Market Trends for Used Construction Equipment Rental Growth (https://micoequipment.com/blog/2026-market-trends-for-used-construction-equipment-rental-growth)
- Top 10 quotes shaping the equipment rental sector in 2024 (https://internationalrentalnews.com/news/10-quotes-from-the-equipment-rental-industry-in-2024/8049351.article)
- U.S. Construction Equipment Rental Market Size, Industry Report & Forecast (https://arizton.com/market-reports/us-construction-equipment-rental-market)
- 40 Construction Quotes to Motivate Your Team (https://projectmanager.com/blog/construction-quotes)
- Experience Convenience and Ease with Large Excavator Rentals
- 5 Benefits of a Large Excavator Rental - Bobcat Company (https://bobcat.com/na/en/buying-resources/excavators/5-benefits-large-excavator-rental)
- Construction Equipment Rental Market Statistics 2025-2034 (https://statifacts.com/outlook/us-construction-equipment-rental-market)
- 50 Customer Service Quotes to Inspire Your Team (https://qualtrics.com/articles/customer-experience/customer-service-quotes-to-inspire-your-team)
- US equipment rental trends spilling into global market (https://equipmentfinancenews.com/news/rentals/us-equipment-rental-trends-spilling-into-global-market)