Key Highlights:
- EZ Equipment Rental is a leading provider of stand up skid steer rentals in the Dallas-Fort Worth area, known for their well-maintained equipment and exceptional customer service.
- The company offers competitive pricing and flexible leasing terms, catering to both personal and business needs.
- Wheeled skid steers are efficient on flat surfaces, while tracked skid steers excel in uneven or muddy terrains, providing better traction and stability.
- Radial lift loaders are ideal for tasks requiring forward reach, while vertical lift loaders are suited for high lift heights and material loading.
- Choosing the right skid steer type depends on specific project requirements, including terrain and task nature.
- Various attachments for skid steers, such as buckets and grapples, enhance versatility and can improve productivity by up to 30%.
- Skid steers are versatile for seasonal applications, including snow removal in winter and landscaping in spring and summer.
- It's essential to review rental terms carefully to avoid hidden costs and ensure clarity in lease agreements.
- Prioritising customer support is crucial for a smooth rental experience, as effective communication minimises downtime and enhances project execution.
- EZ Equipment Rental emphasises customer satisfaction, fostering trust through transparent pricing and reliable equipment maintenance.
Introduction
Navigating the world of skid steer rentals can be a daunting task. With a myriad of options and considerations, it’s essential to understand the nuances of different skid steer types, lift mechanisms, and essential attachments. This knowledge is crucial for ensuring project success. In this article, we’ll explore seven key considerations that can make or break your rental experience, providing valuable insights for both contractors and DIY enthusiasts. What hidden pitfalls could derail your project, and how can you avoid them to maximize efficiency and reduce costs?
EZ Equipment Rental: Your Source for Reliable Skid Steer Rentals in Dallas-Fort Worth
EZ Equipment Rental is your premier destination for stand up skid steer rental in the Dallas-Fort Worth area. With a diverse collection of well-maintained equipment that undergoes routine servicing and inspections, they ensure customers have access to reliable and efficient machines for their projects. Their commitment to customer satisfaction shines through their knowledgeable support team, who assist clients in selecting the right equipment and provide comprehensive maintenance and support. Customers have praised the team for their responsiveness and expertise, with one stating, "The support from EZ Equipment Rental made all the difference in our project."
In addition to exceptional service, EZ Equipment Rental offers competitive pricing and flexible leasing terms. This makes them the preferred choice for both personal and business equipment needs in the area. Their equipment is not only reliable but also designed to meet the demands of various tasks, ensuring that you can tackle any project with confidence. Furthermore, the company’s dedication to quality is reflected in their routine maintenance practices, which guarantee that all machines are in top condition.
For those looking to rent equipment, EZ Equipment Rental stands out as a trustworthy partner for stand up skid steer rental. Their extensive inventory and commitment to customer care make it easy to find the right tools for your needs. Whether you’re a contractor or a DIY enthusiast, you can rely on their expertise to guide you in making the best choice. Don’t miss out on the opportunity to experience the difference that quality equipment and dedicated support can make in your projects. Contact EZ Equipment Rental today to learn more about their offerings and get started on your next project!
Understand Skid Steer Types: Wheeled vs. Tracked Options
When it comes to compact loader rentals, understanding the differences between wheeled and tracked varieties is crucial. Wheeled compact vehicles are engineered for efficiency on flat, hard surfaces. They offer faster speeds, making them particularly effective in urban environments. Their agility allows for quick navigation and execution, making them ideal for tasks that require rapid movement.
On the other hand, tracked vehicles shine in challenging landscapes, such as muddy or uneven terrains. Their enhanced traction and stability are invaluable in these conditions. Construction experts frequently highlight that tracked loaders reduce ground pressure, significantly lowering the chances of getting stuck. This feature is vital for maintaining productivity in tough situations. For instance, tracked loaders are often preferred in deep snow and icy conditions due to their increased surface area and stability.
To ensure you select the right vehicle type for your project, assess your specific terrain and needs. Consider factors such as soil type, slope, and weather conditions. This evaluation will help you make an informed decision, maximizing performance and efficiency for your construction efforts in 2025. Don’t hesitate to reach out for expert guidance on choosing the right compact loader for your project!

Choose the Right Lift Type: Radial vs. Vertical Lift Skid Steers
Understanding Skid Loaders: Radial vs. Vertical Lift
Skid loaders come in two primary lift types: radial and vertical. Radial lift compact loaders shine in tasks that require forward reach, making them particularly effective for digging and grading applications. Their design not only enhances visibility but also simplifies maintenance, which is a significant advantage for smaller projects. Moreover, radial lift loaders are generally more affordable and easier to maintain due to their less complex mechanics.
On the other hand, vertical lift vehicles are engineered for higher lift heights, making them the preferred choice for loading materials into trucks or containers. These loaders achieve maximum lift heights without sacrificing performance, ensuring load stability throughout the lift path. This capability enhances efficiency on larger construction sites, where every second counts.
When choosing the right lift type, it’s crucial to consider the specific tasks at hand. For instance, tasks that involve extensive material handling or require high dumping capabilities will greatly benefit from vertical lift machines. Conversely, radial lift compact vehicles are ideal for mid-height tasks, where visibility and maneuverability are paramount.
Construction managers emphasize the importance of aligning the lift type with task requirements. As Kevin Forestell aptly noted, "Both radial and vertical lift loaders can perform the same tasks but have different levels of efficiency." Utilizing radial lift compact vehicles for excavation tasks can significantly boost efficiency, while vertical lift models are better suited for loading operations. Understanding these distinctions can profoundly impact timelines and overall productivity, ensuring that the right equipment is employed for each specific task.

Explore Skid Steer Attachments: Maximizing Equipment Versatility
To fully leverage the versatility of your stand up skid steer rental, exploring the wide array of attachments available is essential. Common options include:
- Buckets
- Grapples
- Augers
- Snow blades
Each designed for specific tasks such as excavation, material handling, and snow removal. For example, using a tooth bucket for soil breaking followed by a rock bucket for debris clearance can significantly streamline workflows.
When choosing attachments, carefully evaluate your task requirements. Augers equipped with interchangeable bits can adapt to various soil conditions, making them ideal for tasks like fence post installation. Additionally, grapple buckets enhance material control and reduce spillage, leading to improved productivity on site.
The impact of these attachments on loader productivity is substantial; research indicates that using the appropriate attachments can enhance efficiency by as much as 30%. Furthermore, operators can switch between tasks quickly, minimizing downtime and labor costs. As one equipment rental expert noted, maximizing the versatility of stand up skid steer rental with attachments not only enhances operational efficiency but also reduces overall costs.
In 2025, a trend towards smarter attachments has emerged, with advancements in technology allowing for real-time monitoring and automatic adjustments based on terrain and load. This evolution underscores the importance of selecting the right attachments to meet specific requirements, ultimately resulting in enhanced control, accuracy, and safety on the job site. Regular operator training and maintenance are also crucial for maximizing the effectiveness and safety of these attachments.

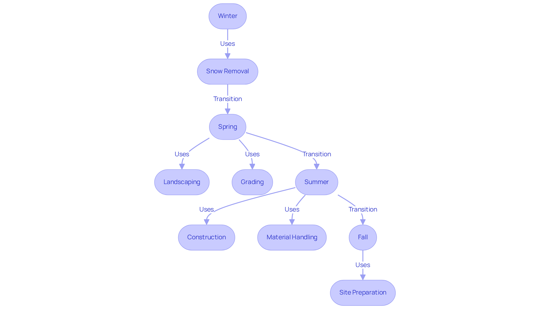
Consider Seasonal Use: Renting Skid Steers for All-Year Applications
Skid loaders are incredibly versatile machines, perfect for a variety of applications year-round. In winter, they shine at snow removal, efficiently clearing driveways and parking lots. As the seasons transition to spring and summer, their utility expands to landscaping tasks like grading and soil preparation, along with construction projects that demand material handling and site preparation.
Renting a stand up skid steer rental from EZ Equipment Rental provides contractors the flexibility to meet seasonal demands without the financial burden of ownership. With a broad selection of well-maintained machinery, EZ Equipment Rental ensures access to the right equipment when needed. This aligns with the growing trend of contractors opting for leases tailored to their project-specific needs. Industry specialists note that short-term leasing agreements are increasingly popular, capturing a significant market share as they cater to varying project pipelines and seasonal requirements.
For instance, many contractors have successfully utilized compact loaders throughout the year, adjusting their rental strategies to tackle the unique challenges posed by different seasons. Usage rates for compact loaders can fluctuate significantly, with heightened demand during the summer months for construction and landscaping, while winter sees a focus on snow removal. This adaptability underscores the strategic advantage of stand up skid steer rental from EZ Equipment Rental, which facilitates efficient project execution across all seasons.

Review Rental Terms: Avoid Hidden Costs and Ensure Clarity
Before concluding your stand up skid steer rental in 2025, it’s crucial to examine the terms closely to avoid unforeseen expenses. Hidden fees - like delivery charges, fuel surcharges, and maintenance costs - can significantly impact your budget. A recent survey revealed that over 30% of customers expressed dissatisfaction due to undisclosed charges in lease agreements. Therefore, ensure that the leasing agreement clearly outlines the responsibilities of both parties, including insurance coverage and liability.
As legal expert Jane Doe emphasizes, "Thoroughly understanding lease agreements is essential to avoid hidden costs that can derail project budgets." Clear leasing conditions for stand up skid steer rental not only enhance customer satisfaction but also foster trust between service providers and contractors. For example, companies that offer transparent, upfront pricing often experience a 25% reduction in customer complaints. By diligently reviewing these details, you can ensure a smooth leasing experience and mitigate potential financial surprises.

Prioritize Customer Support: Ensuring a Smooth Rental Experience
When renting a skid steer, it is crucial to prioritize companies that excel in customer support for stand up skid steer rental. EZ Equipment Rental stands out with its experienced team, ready to assist you in selecting the right equipment, providing operational guidance, and swiftly resolving any issues during your rental period. Exceptional customer support not only enhances your leasing experience but is also vital for the successful execution of your projects.
In 2025, construction managers increasingly recognize that effective communication and proactive support are essential for minimizing downtime and keeping initiatives on track. EZ Equipment Rental excels in this area, ensuring their equipment undergoes regular maintenance to reduce the risk of breakdowns during critical operations. This commitment to reliability fosters trust and confidence among clients, making it easier for them to focus on their core tasks.
According to industry insights, positive customer experiences lead to loyalty, transforming first-time buyers into repeat customers. By cultivating a culture of responsiveness and expertise, EZ Equipment Rental significantly enhances the overall rental experience. This allows project managers to concentrate on their objectives without the added stress of equipment issues.
Don't settle for less when it comes to your equipment rental needs. For unparalleled support and reliability, choose EZ Equipment Rental for your stand up skid steer rental needs. Contact us today to learn more about our services and how we can help you succeed!
Conclusion
Renting a stand-up skid steer can dramatically boost project efficiency and effectiveness when approached with the right considerations. Understanding the various types of skid steers, lift options, and attachments available is essential to ensure that the chosen equipment meets project requirements. Furthermore, recognizing the seasonal versatility of these machines allows for better planning and resource allocation throughout the year.
Key insights emphasize the importance of selecting the appropriate skid steer type - whether wheeled or tracked - along with understanding the distinctions between radial and vertical lift models. The right attachments can further enhance productivity, while a careful review of rental terms can help avoid unexpected costs. Prioritizing customer support is equally crucial, as it fosters a smoother rental experience and helps maintain project momentum.
In conclusion, leveraging these considerations not only streamlines operations but also positions contractors and DIY enthusiasts for success in their projects. By choosing a reliable rental partner like EZ Equipment Rental, individuals can ensure access to top-quality equipment and support tailored to their specific needs. Embracing these strategies will lead to greater efficiency, reduced costs, and ultimately, successful project outcomes.
Frequently Asked Questions
What is EZ Equipment Rental?
EZ Equipment Rental is a premier destination for stand up skid steer rentals in the Dallas-Fort Worth area, offering a diverse collection of well-maintained equipment.
What types of equipment does EZ Equipment Rental provide?
EZ Equipment Rental provides reliable and efficient stand up skid steers that are routinely serviced and inspected for optimal performance.
How does EZ Equipment Rental ensure customer satisfaction?
They have a knowledgeable support team that assists clients in selecting the right equipment and provides comprehensive maintenance and support, ensuring a positive rental experience.
What do customers say about the support from EZ Equipment Rental?
Customers have praised the team for their responsiveness and expertise, noting that the support made a significant difference in their projects.
What are the pricing and leasing terms like at EZ Equipment Rental?
EZ Equipment Rental offers competitive pricing and flexible leasing terms, making it a preferred choice for both personal and business equipment needs.
What are the differences between wheeled and tracked skid steers?
Wheeled skid steers are designed for efficiency on flat, hard surfaces and offer faster speeds, ideal for urban environments. Tracked skid steers provide enhanced traction and stability in challenging landscapes, such as muddy or uneven terrains.
When should I choose a tracked skid steer over a wheeled one?
Tracked skid steers are preferable in challenging conditions like deep snow or icy terrains due to their increased surface area and stability, which help reduce the chances of getting stuck.
How can I determine which type of skid steer is right for my project?
Assess your specific terrain and needs, considering factors such as soil type, slope, and weather conditions to make an informed decision on the suitable skid steer type.
How can I contact EZ Equipment Rental for more information?
You can contact EZ Equipment Rental directly to learn more about their offerings and get started on your next project.