Introduction
Transporting a vehicle can often be a daunting task, especially when dealing with non-operational cars or the need to tow multiple vehicles. Enter car dollies—specialized equipment that simplifies this process by lifting vehicles off the ground for safe and efficient towing.
However, the journey doesn't end with just choosing a dolly; understanding how to rent, use, and maintain it is equally vital. From safety considerations to navigating rental agreements, this article offers essential insights and best practices to ensure a smooth and successful vehicle transport experience.
Whether a first-time user or someone looking to refresh their knowledge, the following sections will equip readers with the necessary tools to tackle any challenges that may arise while using car dollies.
Understanding Car Dollies: What They Are and How They Work
are specialized tools created to enable the safe and efficient transport of automobiles. They typically consist of a wheeled platform that supports the front or rear wheels of an automobile, allowing for behind another machine. Understanding how work is crucial for anyone considering their use.
Essentially, they raise the automobile off the ground, making it easier to maneuver. This is especially beneficial when using for or when needing to tow multiple vehicles. Getting acquainted with the various kinds of available—such as two-wheel and four-wheel options—can greatly improve your , ensuring you select the right tool for your specific needs.

Best Practices for Renting and Using Car Dollies
When using , several best practices can enhance your experience. First, ensure that you select a with a good track record for and equipment maintenance. Before completing your lease, examine the cart for any indications of damage, and ensure it satisfies the criteria for towing your particular vehicle.
It's also important to understand the of the you are using to avoid overloading. Familiarize yourself with the setup and operation of the —read the user manual if available, and don't hesitate to ask the rental staff for a demonstration. Additionally, practice , including checking your connection and using appropriate mirrors for visibility.
Adhering to these practices can help prevent accidents and guarantee a successful transport experience.

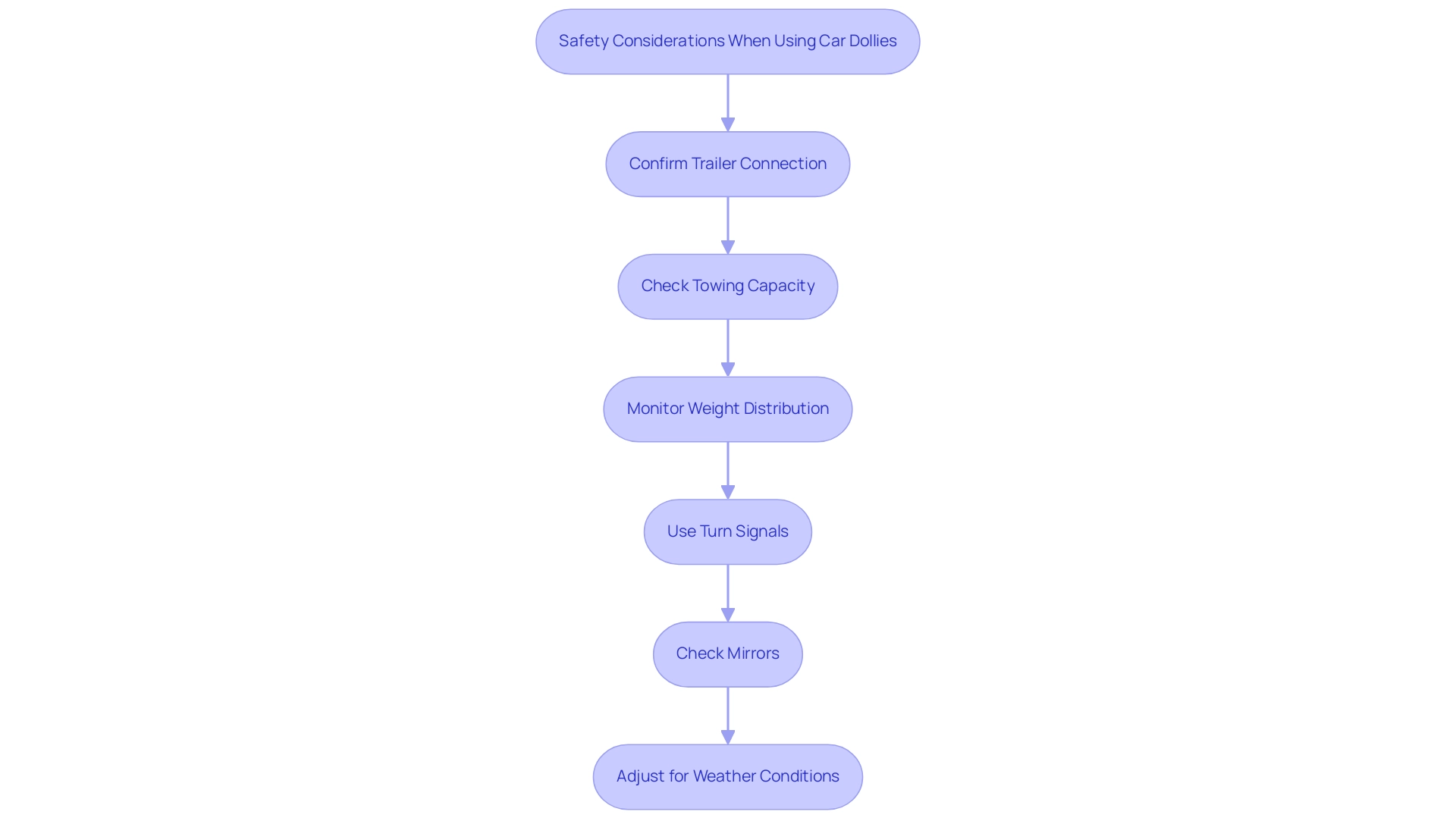
Safety Considerations When Using Car Dollies
Safety should always be a top priority when using car lifts. Before you begin towing, confirm that the trailer is properly connected to the and that all safety chains are securely fastened. Familiarize yourself with your automobile's towing capacity and never exceed it, as doing so can lead to loss of control.
Keep an eye on the to avoid . Furthermore, always use turn signals and check mirrors regularly to guarantee visibility of the trailer and to monitor any vehicles behind you. If you encounter , adjust your driving speed and be extra cautious.
Following these can significantly reduce the risk of accidents during your .

Maintenance Tips for Car Dollies
Maintaining vehicle supports is essential to make certain they operate effectively and safely during use. After each rental of , for any signs of damage, such as bent frames or worn-out tires, and to the rental company immediately. Regularly lubricate to prevent rust and guarantee smooth operation.
Check the before each use, as under-inflated tires can lead to poor handling and increased wear. If the cart has brakes, ensure they are functioning correctly. Finally, store the dolly in a dry, clean place to prevent deterioration when not in use.
Following these maintenance tips can help you have a dependable and .

Understanding Rental Agreements and Insurance
Understanding the terms of is essential for a smooth leasing experience when using . Before signing, read the agreement carefully and clarify any unclear terms related to with the leasing company. Pay attention to the lease duration, fees for late returns, and any associated with .
Additionally, inquire about . Certain leasing firms provide protection for harm to the vehicle being towed or the cart when utilizing . Assess whether your personal auto insurance includes coverage for equipment, as this can save you money.
It’s crucial to know your on the road. Being well-informed about these agreements helps protect you from and ensures compliance with rental policies.

Conclusion
Transporting vehicles using car dollies can be a straightforward process when equipped with the right knowledge and practices. Understanding the mechanics of car dollies, including the various types available and their specific uses, is the first step in ensuring a smooth rental experience. By selecting a reputable rental company and conducting thorough inspections, users can mitigate potential issues before they arise.
Safety considerations play a critical role in the successful use of car dollies. Properly attaching the dolly, adhering to weight limits, and practicing safe towing techniques are essential for minimizing risks on the road. Additionally, regular maintenance checks and understanding the rental agreements are vital to avoid unexpected complications and ensure compliance with rental policies.
In conclusion, being well-prepared and informed transforms the potentially daunting task of vehicle transport into a manageable and efficient process. By following best practices for renting, using, and maintaining car dollies, users can navigate their vehicle transport needs with confidence. Embracing these insights not only enhances safety but also contributes to a more successful and hassle-free towing experience.
Frequently Asked Questions
What are car dollies and how do they function?
Car dollies are specialized tools designed for the safe and efficient transport of automobiles. They consist of a wheeled platform that supports either the front or rear wheels of a vehicle, allowing for easy towing behind another machine.
What are the benefits of using car dollies rentals?
Car dollies rentals raise the automobile off the ground, making it easier to maneuver. They are particularly beneficial for transporting non-operational cars or when towing multiple vehicles.
What types of car lifts are available for rental?
There are various types of car lifts available for rental, including two-wheel and four-wheel options. Familiarizing yourself with these types can enhance your leasing experience by ensuring you select the right tool for your needs.
What best practices should I follow when renting car dollies?
To enhance your experience, choose a reputable leasing company, inspect the dolly for damage before leasing, understand the weight limits, familiarize yourself with the setup and operation, and practice safe towing methods.
How can I ensure safety while using car dollies?
Confirm that the trailer is properly connected, secure all safety chains, know your vehicle's towing capacity, monitor weight distribution, use turn signals, and check mirrors regularly for visibility. Adjust your driving speed in adverse weather conditions.
What maintenance should I perform on car dollies after use?
After each rental, inspect the dolly for damage, lubricate moving parts, check tire pressure, ensure brakes are functioning, and store the dolly in a dry place to prevent deterioration.
Why is it important to understand lease agreements for car dollies rentals?
Understanding lease agreements is crucial for a smooth leasing experience. It helps you clarify terms related to lease duration, fees for late returns, penalties for damages, and insurance options, protecting you from unexpected costs.
What should I inquire about regarding insurance when renting car dollies?
Ask the leasing company about insurance options for damage to the towed vehicle or the dolly itself. Additionally, check if your personal auto insurance covers equipment rentals to potentially save on costs.