Choosing the Right Rental Equipment · · 11 min read

Best Practices for Striping Equipment Rental: Tips for Success

Explore essential tips and best practices for successful striping equipment rental.

Best Practices for Striping Equipment Rental: Tips for Success

Introduction

The decision between renting and purchasing striping equipment can significantly impact a contractor's project efficiency and budget. With the growing demand for high-quality striping services, understanding the nuances of each option is crucial. Renting may offer flexibility and lower initial costs, perfect for short-term projects, while purchasing could lead to long-term savings for frequent use.

This article delves into the critical considerations for contractors, providing essential tips for successful rentals, insights into navigating rental agreements, and strategies for maintaining equipment during the rental period. By equipping themselves with this knowledge, contractors can make informed decisions that enhance their operational effectiveness and project outcomes.

Renting vs. Purchasing: Making the Right Choice for Striping Equipment

When considering striping equipment, contractors often face the choice between renting and purchasing. Renting can be more advantageous for short-term projects where equipment will not be needed long-term. It reduces upfront costs and maintenance responsibilities, allowing projects to allocate funds more strategically. Conversely, purchasing equipment may be more cost-effective over time for frequent use, as it eliminates rental fees and provides full control over the equipment. It's essential to conduct a thorough cost-benefit analysis, factoring in project duration, frequency of use, and associated costs such as storage and maintenance. For instance, if a contractor stripes parking lots regularly, investing in a high-quality striping machine might yield better returns than renting multiple times a year.

Essential Tips for Successful Striping Equipment Rentals

To ensure successful striping equipment rentals, consider the following essential tips: First, assess your project's specific needs—this includes the type of surface to be striped and the complexity of the striping design. Second, communicate clearly with rental companies about your needs to ensure you receive the right equipment. Third, inspect the equipment before accepting it; check for any signs of wear or damage and ensure it meets safety standards. Additionally, understand the rental terms, including the rental period, fees for late returns, and maintenance responsibilities while the equipment is in your possession. Lastly, always have a contingency plan in place should the equipment fail, such as knowing the rental company's policies for emergency replacements or repairs. By following these tips, contractors can mitigate risks associated with renting and enhance the overall efficiency of their striping projects.

Understanding Rental Agreements and Terms

When entering into a rental agreement for striping equipment, it is essential to thoroughly review the terms and conditions. Key aspects to consider include the rental duration, payment terms, and any deposit requirements. Pay attention to clauses regarding equipment maintenance and liability—determine who is responsible for repairs during the rental period. Additionally, review the terms regarding early returns, penalties for damages, and insurance coverage. Understanding these agreements will not only protect your interests but also ensure that you are fully aware of your responsibilities while using the equipment.

Maintaining Striping Equipment During Rental

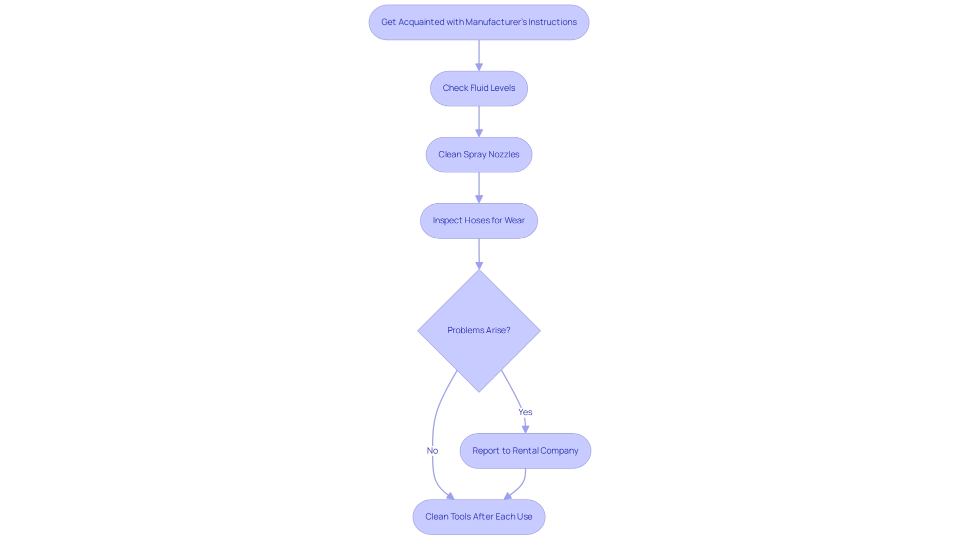
To maintain striping equipment during the rental period, start by familiarizing yourself with the manufacturer's guidelines for operation and maintenance. Regularly check fluid levels, clean the spray nozzles, and inspect hoses for wear. After each use, clean the equipment to prevent paint residue buildup, which can affect performance. Additionally, if problems arise, report them immediately to the rental company to avoid being held liable for damages. By taking these maintenance steps, contractors can ensure that the equipment performs optimally and meets project standards.

Choosing the Right Equipment for Your Project

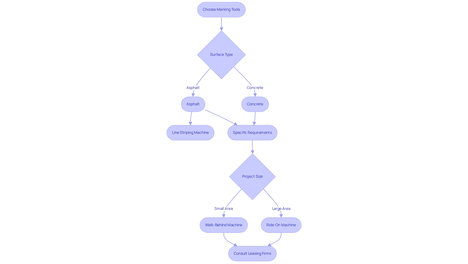
When selecting striping equipment, it's essential to consider the type of project and the surfaces you will be working on. For asphalt surfaces, consider using a line striping machine that can handle thicker paint, while for concrete surfaces, a different machine may be necessary to achieve smooth lines. Additionally, evaluate whether you need a walk-behind or ride-on machine based on the size and scope of your project. For larger areas, a ride-on machine can save time and labor costs. Consulting with rental companies can also provide valuable advice on the best equipment suited for specific applications.

Monitoring and Assessing Rental Equipment Performance

To ensure that rented striping equipment performs effectively, establish a routine for monitoring its performance throughout the rental period. Keep an eye on factors such as the consistency of the paint application, the functionality of the spray nozzles, and any unusual sounds or operational issues. Document any performance irregularities and communicate with the rental company if problems arise. Regular assessments help identify issues before they impact project timelines, enabling timely interventions that can enhance the overall quality of the striping work.

Conclusion

Making the right choice between renting and purchasing striping equipment is crucial for contractors aiming to optimize both their budget and project efficiency. This article has outlined the advantages and disadvantages of each option, emphasizing the importance of conducting a thorough cost-benefit analysis based on project duration and frequency of use. Understanding these factors can lead to more informed decisions that align with specific project needs.

Successful rentals hinge on careful planning and communication. By following essential tips, such as assessing project requirements, inspecting equipment, and understanding rental agreements, contractors can significantly mitigate risks and enhance their operational effectiveness. Additionally, maintaining rented equipment ensures optimal performance, safeguarding against potential liabilities and project delays.

Ultimately, choosing the right striping equipment involves careful consideration of the project’s scope and surface type. Regular monitoring and assessment of equipment performance during the rental period are vital for achieving high-quality results. By equipping themselves with the knowledge shared in this article, contractors can approach their striping projects with confidence, ensuring both efficiency and quality in their work.

Ready to optimize your project efficiency? Contact EZ Equipment Rental today to explore our wide range of striping equipment and get started with your rental!

Frequently Asked Questions

Should I rent or purchase striping equipment?

Renting striping equipment is beneficial for short-term projects where tools won't be needed for long, as it lowers initial costs and maintenance duties. Purchasing may be more cost-effective for frequent use, eliminating rental fees and providing full control over the equipment.

What factors should I consider when deciding between renting and purchasing equipment?

Consider the duration of use, frequency of use, and associated costs such as storage and maintenance. A thorough cost-benefit analysis can help determine the best option for your needs.

What are some essential tips for successful striping equipment rental?

Assess your project's specific needs, communicate clearly with leasing firms, inspect the equipment before accepting it, understand leasing conditions, and have a backup plan in case of equipment failure.

What key aspects should I review in a leasing agreement for striping equipment?

Review the lease duration, payment terms, deposit requirements, maintenance responsibilities, liability clauses, terms for early returns, penalties for damages, and insurance coverage.

How can I maintain striping equipment during the rental period?

Familiarize yourself with the manufacturer's instructions, regularly check fluid levels, clean spray nozzles, inspect hoses, and clean the equipment after use to prevent paint residue buildup.

What should I consider when choosing marking tools for different surfaces?

Choose marking tools based on the surface type (asphalt or concrete) and project scope. For larger areas, a ride-on machine may be more efficient, while a line striping machine is suitable for thicker paint on asphalt.

How can I monitor the performance of leased marking equipment?

Establish a routine to monitor paint application consistency, spray nozzle functionality, and any unusual sounds or operational issues. Document any irregularities and communicate with the rental company if problems arise.

Read next