Introduction
Choosing the right garden tiller for rent can significantly impact the ease and success of your gardening projects. It is essential to consider factors such as garden size and soil type to ensure the tiller you select matches your specific needs. Whether you are breaking new ground or maintaining existing plots, different tillers cater to various tasks, from robust rear-tine tillers for tough soil to maneuverable front-tine and mini tillers for smaller spaces.
Renting a garden tiller offers the advantage of accessing advanced tools without the financial burden of ownership, making it an attractive option for occasional gardeners. By following key tips on checking equipment condition and maintenance history, you can secure a reliable tiller that enhances your gardening efficiency and enjoyment.
Factors to Consider When Choosing a Garden Tiller Rental
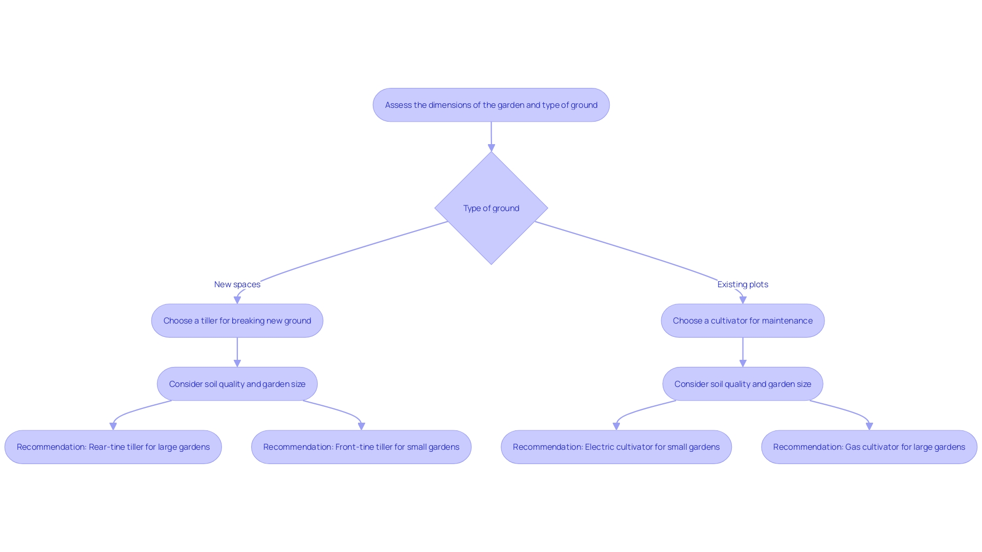
When selecting a to rent, it's essential to assess the dimensions of your garden and the kind of ground you're dealing with. For example, if you're intending to grow in a sizable planter box, such as one that is 4 feet wide by 6 feet long, you'll require a tool that can manage effectively. Various also need particular kinds of cultivators; necessitates a more durable implement compared to one utilized for blending soil amendments in established beds. Correctly , like whether you are preparing new spaces or caring for , will assist you in choosing the most . This consideration ensures that you are equipped with the right tool to achieve a thriving garden, as garden maintenance can be a fulfilling yet demanding activity.

Types of Garden Tillers Available for Rent
Garden cultivators are crucial implements for , and they are available in various forms to meet diverse requirements. Rear-tine cultivators are strong devices perfect for expansive spaces and challenging, dense ground. They are outfitted with powerful engines and tines positioned at the rear, offering outstanding grip and deep ground penetration. This makes them perfect for breaking new ground or handling challenging terrain.
Front-mounted cultivators, in contrast, are more appropriate for smaller plots and lighter activities. Their tines are positioned at the front, which makes them more maneuverable in tight spaces. They are excellent for tasks such as weeding and mixing compost into the soil, offering a balance of power and control for medium-sized planting areas.
Mini cultivators provide the highest mobility and are ideal for operating in limited areas. These lightweight machines are ideal for small garden beds and raised plots, making them easy to handle and transport. Despite their small dimensions, mini cultivators can efficiently aerate the ground and get it ready for planting.
Investing in the appropriate kind of cultivator can make your gardening tasks easier and more efficient. With the suitable cultivator, you can guarantee that your soil is well-prepared, resulting in healthier plants and improved yields.
Benefits of Renting vs. Buying a Garden Tiller
Renting a garden cultivator can significantly reduce your , making it a more than buying, particularly for . Renting allows you to choose from the latest models equipped with , which can enhance efficiency and ease of use. Additionally, you avoid the that come with ownership. This flexibility is particularly beneficial for occasional gardeners, as it enables them to access without the long-term financial commitment. According to a survey, the average cost of renting equipment can be substantially lower than ownership costs, which include maintenance and storage expenses. This approach aligns well with the trend of leveraging advanced tools to simplify gardening tasks, making it easier and more accessible for everyone.

Tips for Renting a Garden Tiller: Checking Equipment Condition and Maintenance
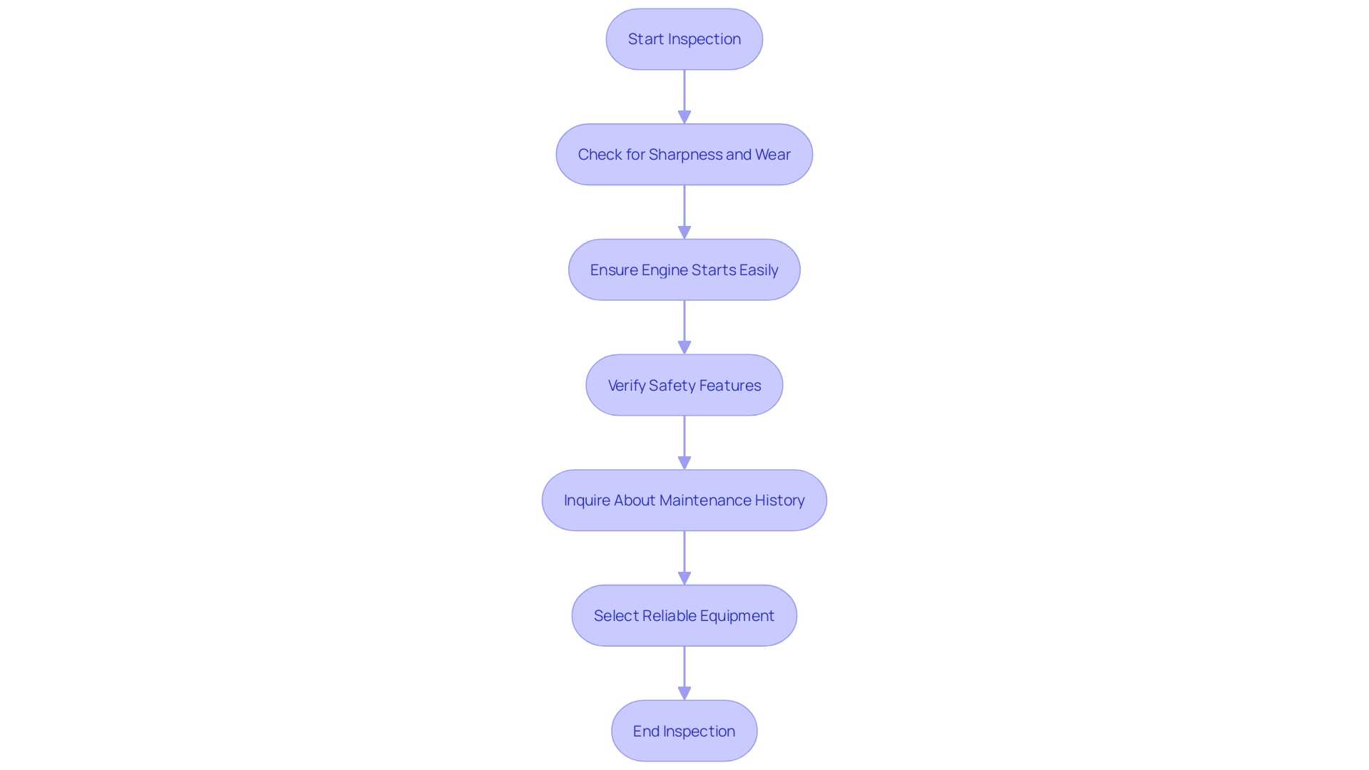
Before concluding your rental, it's essential to carefully examine the equipment to ensure it meets your requirements and will function dependably. Start by examining the times for sharpness and wear, as these are essential for . Confirm that the engine starts easily, as a well-maintained engine is a good indicator of overall . Additionally, check that all are functional to ensure safe operation. Inquiring about the maintenance history of the into its performance and help you avoid potential issues during your rental period. Major brands like John Deere, Case IH, New Holland, and Kubota are known for their durability and reliability, making them popular choices among renters. Also, remember that renting might be a more for short-term or occasional use compared to purchasing.

Conclusion
Choosing the right garden tiller for rent is essential for successful gardening, as it directly influences the efficiency and ease of managing soil preparation tasks. Key factors such as garden size and soil type play a pivotal role in determining the most suitable tiller. By carefully assessing specific gardening needs, such as whether the focus is on breaking new ground or maintaining existing plots, gardeners can select the appropriate equipment that enhances their gardening experience.
Understanding the different types of garden tillers available for rent is crucial. Rear-tine tillers offer power and depth for larger areas and tough soil, while front-tine tillers provide maneuverability for smaller gardens. Mini tillers, being lightweight and portable, are perfect for confined spaces.
Selecting the right type of tiller not only simplifies the gardening process but also ensures optimal soil preparation, leading to healthier plants and improved yields.
Renting a garden tiller presents numerous advantages, including reduced upfront costs and access to the latest models without the burden of ownership expenses. This flexibility is particularly beneficial for occasional gardeners, allowing them to utilize high-quality tools as needed. Moreover, conducting thorough inspections of rented equipment enhances reliability, ensuring that the tiller performs effectively throughout the gardening project.
By following these guidelines, gardeners can maximize their gardening potential while minimizing costs and challenges.
Frequently Asked Questions
What should I consider when selecting a garden cultivator to rent?
When selecting a garden cultivator, assess the dimensions of your garden and the type of ground. Consider the size of your planting area, such as a 4 feet by 6 feet planter box, and whether you are breaking new ground or maintaining existing plots.
What are the different types of garden cultivators available?
There are three main types of garden cultivators: Rear-tine cultivators, suitable for large spaces and tough ground; Front-mounted cultivators, best for smaller plots and ideal for weeding and mixing compost; and Mini cultivators, lightweight and portable, perfect for small garden beds and raised plots.
Why is it beneficial to rent a garden cultivator instead of buying one?
Renting a garden cultivator can significantly reduce upfront costs, especially for short-term projects. It allows access to the latest models with advanced features and avoids ongoing maintenance and storage costs associated with ownership.
How does renting affect the cost compared to ownership?
Renting can be substantially cheaper than owning equipment, as it eliminates maintenance and storage expenses. This makes it a suitable choice for occasional gardeners.
What should I check before concluding a rental agreement for a cultivator?
Before finalizing a rental, inspect the equipment for sharpness and wear of the tines, easy engine start, and functionality of safety features. Additionally, inquire about the maintenance history of the tiller for insights into its reliability.
Which brands are recommended for renting garden cultivators?
Popular brands known for their durability and reliability include John Deere, Case IH, New Holland, and Kubota.
How can the right cultivator contribute to garden success?
Using the appropriate cultivator ensures your soil is well-prepared, leading to healthier plants and improved yields, making gardening tasks easier and more efficient.
List of Sources
- Factors to Consider When Choosing a Garden Tiller Rental
- smallbiztrends.com (https://smallbiztrends.com/2024/01/farm-equipment-suppliers.html)
- yardcare.com (https://yardcare.com/types-of-lawn-aerators?utm_medium=Social&utm_campaign=Toro_RLC_&utm_source=TWITTER)
- illustrarch.com (https://illustrarch.com/articles/21034-what-are-the-key-components-needed-for-garden-maintenance.html)
- nebg.org (https://nebg.org/2024/10/17/tlc-for-your-garden-tools)
- tatertotsandjello.com (https://tatertotsandjello.com/how-to-make-a-simple-garden-planter-box)
- vitalytennant.com (https://vitalytennant.com/how-to-take-better-care-of-your-garden-at-home)
- bobvila.com (https://bobvila.com/articles/tertill-weeding-robot-review?utm_medium=social&utm_source=twitter&utm_campaign=socialflow)
- igrownews.com (https://igrownews.com/adeptag-latest-news)
- igrownews.com (https://igrownews.com/biobest-latest-news?ml_recipient=108718611935266537&ml_link=108718483639895700&utm_source=newsletter&utm_medium=email&utm_term=2023-12-27&utm_campaign=Discover+Today+s+AgTech+News)
- acumenresearchandconsulting.com (https://acumenresearchandconsulting.com/indoor-plants-market)
- benzinga.com (https://benzinga.com/pressreleases/23/11/g35887748/agricultural-tractors-market-size-projected-to-touch-usd-118-37-billion-2031-at-a-cagr-of-4-transp)
- gao.gov (https://gao.gov/products/gao-24-105962)
- savanagarden.com (https://savanagarden.com/blogs/raised-beds-gardening-blog/march-garden-projects-ideas-for-enhancing-your-outdoor-space)
- Types of Garden Tillers Available for Rent
- smallbiztrends.com (https://smallbiztrends.com/2024/01/farm-equipment-suppliers.html)
- vitalytennant.com (https://vitalytennant.com/how-to-take-better-care-of-your-garden-at-home)
- freedoniagroup.com (https://freedoniagroup.com/industry-study/us-snow-blowers)
- illustrarch.com (https://illustrarch.com/articles/21034-what-are-the-key-components-needed-for-garden-maintenance.html)
- richmond.com (https://richmond.com/life-entertainment/nation-world/home-gardening/8-must-have-tools-for-beginner-gardeners/collection_a783bec4-5f7b-583c-8c20-94405c91329a.html?utm_campaign=snd-autopilot&utm_medium=social&utm_source=twitter_RTDCulture)
- farmersguardian.com (https://farmersguardian.com/news/4165410/grassland-gear-lamma-show-2024)
- bobvila.com (https://bobvila.com/articles/tertill-weeding-robot-review?utm_medium=social&utm_source=twitter&utm_campaign=socialflow)
- schemperharvesting.com (https://schemperharvesting.com/p/about.html)
- bobvila.com (https://bobvila.com/reviews/troy-bilt-super-bronco-review?utm_medium=social&utm_source=twitter&utm_campaign=socialflow)
- Benefits of Renting vs. Buying a Garden Tiller
- bls.gov (https://bls.gov/cpi/factsheets/tenants-household-insurance.htm)
- upstream.ag (https://upstream.ag/p/dynamics-of-data-in-agriculture-highlights)
- nytimes.com (https://nytimes.com/interactive/2024/upshot/buy-rent-calculator.html?smid=tw-share)
- aol.com (https://aol.com/renting-vs-buying-house-164940659.html)
- nytimes.com (https://nytimes.com/interactive/2024/upshot/buy-rent-calculator.html)
- vitalytennant.com (https://vitalytennant.com/how-to-take-better-care-of-your-garden-at-home)
- lifehacker.com (https://lifehacker.com/home/you-can-rent-goats-to-eat-your-weeds)
- smallbiztrends.com (https://smallbiztrends.com/2024/01/farm-equipment-suppliers.html)
- retail-focus.co.uk (https://retail-focus.co.uk/machinery-for-organic-farming-what-you-need-to-know)
- bobvila.com (https://bobvila.com/articles/tertill-weeding-robot-review?utm_medium=social&utm_source=twitter&utm_campaign=socialflow)
- igrownews.com (https://igrownews.com/adeptag-latest-news)
- igrownews.com (https://igrownews.com/plenty-unlimited-news)
- rhs.org.uk (https://rhs.org.uk/garden-inspiration/design/budget-friendly-garden)
- advanceamerica.net (https://advanceamerica.net/money-saving-tips/home-and-family/starting-a-garden-on-a-budget)
- Tips for Renting a Garden Tiller: Checking Equipment Condition and Maintenance
- smallbiztrends.com (https://smallbiztrends.com/2024/01/farm-equipment-suppliers.html)
- aem.org (https://aem.org/not-found)
- rhs.org.uk (https://rhs.org.uk/garden-inspiration/design/budget-friendly-garden)
- biggerpockets.com (https://biggerpockets.com/blog/rental-property-inspections)
- vitalytennant.com (https://vitalytennant.com/how-to-take-better-care-of-your-garden-at-home)
- upstream.ag (https://upstream.ag/p/dynamics-of-data-in-agriculture-highlights)
- farm-equipment.com (https://farm-equipment.com/articles/22317-sloan-implement-purchases-alliance-tractor-llc)
- aol.com (https://aol.com/buying-rental-car-know-151051117.html)
- indianautosblog.com (https://indianautosblog.com/understanding-the-auto-inspection-process-a-step-by-step-breakdown-p326957)