Introduction
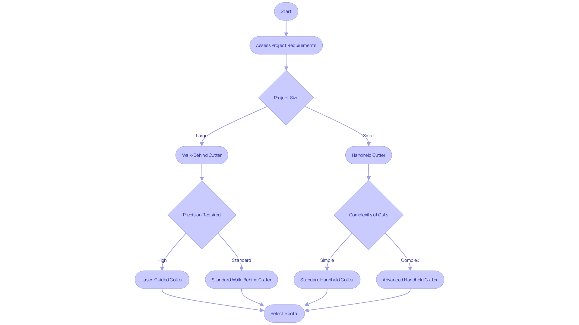
Diving into the world of concrete cutter rentals reveals a plethora of options tailored to various construction endeavors. From handheld electric concrete saws for small to mid-sized tasks to walk-behind concrete saws for larger-scale operations, there is a wide range of tools available. Wall saws offer unparalleled accuracy for precision cuts in concrete walls, while diamond wire saws are perfect for the most challenging cuts.
Renting these tools not only provides cost-effective solutions but also saves time and eliminates maintenance and storage worries. With rental prices starting at approximately $30 to $50 per day, construction managers can access the latest technology in concrete cutting without hefty investment costs. Rental providers ensure top condition equipment and offer expert advice, making concrete saw rental a smart choice for managing the demands of modern construction.
By understanding rental prices and duration options, considering additional expenses, and exploring different rental locations, construction professionals can make informed decisions and find the most suitable concrete cutter rental for their needs.
Types of Concrete Cutters Available for Rent
Diving into the world of concrete cutter rentals reveals a plethora of options tailored to various construction endeavors. For small to mid-sized tasks where precision and ease of use are paramount, handheld electric concrete saws shine with their lightweight design, reduced noise, and minimal emissions. On the flip side, their gas-powered counterparts deliver a robust performance required for more demanding projects, albeit with added weight and noise.
Larger-scale operations, such as road construction, benefit from the enhanced power of walk-behind concrete saws. These behemoths excel in heavy-duty cutting, seamlessly slicing through concrete expanses. When precision cuts in concrete walls are on the agenda, wall saws are indispensable. Mounted on tracks, they offer unparalleled accuracy, making them a go-to for creating openings in walls.
For the most challenging cuts, including heavily reinforced concrete or complex shapes, diamond wire saws are the answer. Their diamond-encrusted wires make short work of even the toughest materials. The selection of concrete cutters available for rent is vast, each serving a unique purpose in the construction toolkit.
Cost considerations are integral when selecting rental tools. Tool-shares and tool libraries present an economical alternative, often offering basic tools and large equipment for free or at nominal rates. Rental prices, however, vary based on the equipment's grade, rental duration, and local market conditions. Basic power tools might start at approximately $30 to $50 per day, with costs escalating for larger, more sophisticated equipment. Despite the potential expense, renting frequently emerges as a cost-effective solution compared to purchasing outright or hiring professional services.
Moreover, the construction industry is witnessing a shift towards precast concrete, which is molded off-site in controlled factory conditions before being transported to the job site. This approach saves significant time—a precious commodity in construction.
In the words of an industry expert, 'Time is money in the construction industry,' and the wise selection of concrete saws and cutters for rental can exemplify this maxim by ensuring that the right tool is at hand for the task, without the need for hefty investments in ownership.

Key Features and Benefits of Rental Concrete Saws
For construction managers facing the challenge of completing projects on time and within budget, the decision to rent a concrete saw can be a game-changer. With rental costs for basic power tools ranging from $30 to $50 per day, it is not only a cost-effective alternative to purchasing but also eliminates the worry of maintenance and storage expenses. The diverse selection available from rental companies means you can find the perfect fit for your job—be it a handheld saw for precision tasks or a walk-behind saw for larger projects. Moreover, renting provides access to the latest technology in concrete cutting, ensuring your work benefits from the most advanced tools without the hefty investment costs. Rental providers ensure their tools are in top condition, offering peace of mind that the equipment will perform reliably. Additionally, the expert advice available from knowledgeable rental company staff can guide you to the right tool choice and usage, further enhancing the efficiency and outcome of your construction projects. The flexibility and convenience of renting, coupled with the support of specialized staff, make concrete saw rental a smart choice for managing the demands of modern construction.
Rental Prices and Duration Options
Navigating the costs of concrete cutter rentals requires a comprehensive understanding of various influencing factors, such as the equipment's type and size, rental duration, and the location of your project. Here are some insights to guide you:
-
Rental Rates: The daily, weekly, or monthly charges for renting concrete cutters can differ significantly. Higher-end, professional-grade cutters will naturally command higher rental fees compared to their lower-end counterparts. By shopping around and comparing rates from multiple providers, you're more likely to secure a more economical deal that aligns with your budgetary constraints.
-
Additional Expenses: It's not just the base rental rate you need to be concerned with; accessories, consumables like blades, delivery, and pick-up can also add to the total cost. A clear discussion with the rental company about these potential additional charges is crucial to avoid any unexpected financial surprises.
-
Discounts for Extended Use: If your project timeline extends over a longer period, you may be eligible for discounts. Rental services often encourage longer-term rentals with reduced rates, which can offer substantial savings for projects with extended schedules.
-
Policy Awareness: Understanding the reservation and cancellation policies of your chosen rental company is vital. During peak construction seasons, demand can skyrocket, making advance bookings essential. Being well-acquainted with these policies helps ensure a seamless rental process.
By taking into account these aspects, you'll be equipped to make informed decisions, optimize your project budget, and select the most suitable concrete cutter rental for your construction needs.
Locations for Concrete Cutter Rentals
When it comes to sourcing a concrete cutter for your project, the right rental option can enhance efficiency and convenience. Local equipment rental stores provide a personalized touch and often have a range of models at competitive rates. For broader selections, large home improvement centers feature extensive rental departments with various tools. The rise of online rental marketplaces has introduced a wealth of choices, connecting you to numerous providers with the added benefit of convenience. Specialized construction equipment rental firms are tailored for the industry's needs, boasting comprehensive inventories. Occasionally, local contractors may also offer rentals, which could integrate seamlessly if they're already involved in your project. Tool-shares and tool libraries offer a community-driven approach, where tools are borrowed, often free or at minimal cost. Costs for renting tools like concrete cutters can vary based on the item's quality, rental duration, and local market rates, typically ranging from $30 to $50 a day for basic power tools. It's essential to assess proximity, availability, and the rental company's reputation to ensure you choose the most optimal source for your concrete cutting needs.
Conclusion
In conclusion, concrete cutter rentals offer a wide range of options for construction projects. Handheld electric and gas-powered saws are available for small to mid-sized tasks, while walk-behind saws and wall saws excel in larger-scale operations and precision cuts, respectively. Diamond wire saws are ideal for challenging cuts.
Renting concrete cutters provides cost-effective solutions, saving time and eliminating maintenance and storage worries. Rental prices start at approximately $30 to $50 per day, allowing construction managers to access the latest technology without hefty investment costs. Rental providers ensure top condition equipment and offer expert advice, making concrete saw rental a smart choice for managing the demands of modern construction.
Understanding rental prices, considering additional expenses, and exploring different rental locations are crucial for making informed decisions. By doing so, construction professionals can find the most suitable concrete cutter rental for their needs, optimizing their project budget and efficiency.
In summary, by understanding rental options and considering various factors, construction professionals can make informed decisions and find the most suitable concrete cutter rental for their needs. Renting provides cost-effective solutions, saves time, and eliminates maintenance and storage worries. With access to the latest technology and expert advice, concrete saw rental is a smart choice for managing the demands of modern construction.