Introduction
Renting a tree shredder can provide numerous benefits, both financially and practically, for individuals and businesses alike. This cost-effective alternative allows users to efficiently dispose of branches, brush, trees, and wood without the need to purchase expensive equipment. With rental services offering convenience and flexibility, users can manage expenses better and allocate resources more judiciously.
Moreover, renting a shredder eliminates the long-term commitment and maintenance responsibilities associated with ownership, providing a pragmatic and eco-friendly approach to managing projects and resources. In this article, we will explore the advantages of renting a tree shredder, reduced manual labor, cost-effectiveness, environmental benefits, versatility in landscaping tasks, access to the latest technology, flexibility in rental terms, choosing the right wood chipper, safety considerations, personal protective equipment, operational safety tips, cost comparison between renting and buying, common uses for wood chippers in landscaping, and tips for efficient wood chipper operation. By delving into these topics, readers will gain a comprehensive understanding of the benefits and considerations when it comes to renting a tree shredder.
Benefits of Renting a Tree Shredder
Understanding the financial and practical aspects of is crucial for efficient branch, brush, tree, and wood disposal. These services fill a vital market gap for individuals and businesses by providing a to purchasing expensive equipment. The rental industry has seen a surge due to its , offering significant savings over buying, especially for items needed only temporarily.
This allows users to manage expenses better and allocate resources more judiciously.
For instance, tool libraries offer an affordable or free borrowing system for basic and large tools, and rental costs can vary depending on the type, quality, and rental duration of the tool. A basic power tool might cost around $30 to $50 per day to rent, with prices increasing for larger equipment. Moreover, the convenience of such as delivery and collection further simplifies the process, particularly when time is a constraint.
Local independent hardware stores, known for personalized customer service and knowledgeable staff, often provide a selection of rental tools. On the other hand, dedicated rental companies offer a wider range of specialized equipment, with over 950 Sunbelt Rentals locations across the country, some of which include delivery services.
To financially justify the rental of such equipment, one can use the formula: Net Benefit = (Value of Items × Depreciation Shield) − (Monthly Cost × Months). This helps evaluate the versus purchasing, considering the value of the items and the associated costs over time.
Renting offers flexibility and financial liquidity, which is particularly valuable in uncertain times, such as during the pandemic. It allows individuals to avoid the long-term commitment and maintenance responsibilities associated with ownership, providing a pragmatic and eco-friendly approach to managing projects and resources.
Reduced Manual Labor and Project Timelines
offer a compelling solution for efficiently handling . The utilization of these heavy-duty machines translates into remarkable time savings and a substantial decrease in manual labor. Consider the processing of recycled paper pulp, where moisture content plays a critical role in both operations and economic outcomes.
An accurate measurement of this moisture is crucial to avoid unnecessary waste of time, resources, and finances. Similarly, a enables precise and rapid processing of branches and wood, streamlining project timelines and reducing the need for labor-intensive methods.
Understanding tree growth parameters sheds light on the importance of managing . Trees allocate a significant amount of carbon to wood production, especially in their early growth stages, to establish height and structure. When these trees are eventually cleared or trimmed, the resulting biomass is better recycled through shredding, aligning with sustainable practices by converting it into mulch or other byproducts.
This not only aligns with environmental stewardship but also contributes to the economic viability of tree-related businesses.
For those in the small business sector, such as tree nurseries, the ability to process excess wood can be a game-changer. It enables efficient site maintenance and preparation of saplings for sale or transplantation. With some trees requiring up to eight years to mature for harvest, the can help manage the interim waste, ensuring a clean and productive nursery space.
Furthermore, the are significant. Drawing parallels from the pulp industry, where precise measurements can lead to substantial annual savings, the use of shredders in tree management can similarly optimize financial outcomes. By reducing labor costs and enhancing project efficiency, prove to be an invaluable asset for those managing tree farms, nurseries, or any operation involving significant amounts of tree-related waste.
Cost-Effective Option: No Large Upfront Investment
Choosing to rent provides a practical and for project-based needs. This approach is ideal for those who face or do not require these machines on a continual basis. The flexibility of renting enables users to access the latest shredder models with optimal performance for their specific project duration, without the financial burden of ownership such as maintenance costs or depreciation.
Moreover, renting can address the immediate needs for of tasks without the commitment to a single piece of equipment, allowing for adaptability in response to varying project demands.

Environmental Benefits: On-Site Processing and Eco-Friendly Disposal
are not just an operational necessity; they are a critical component in the commitment to . Through the of branches, brush, tree, and wood debris, these services eliminate the need for extensive transportation, thereby reducing the carbon footprint significantly. The shredded material isn't merely waste—it's a valuable resource that can be repurposed for mulching or composting, enriching soil health, and supporting plant growth, which leads to improved air quality and urban environments.
Environmental agencies and innovative companies are already recognizing the importance of responsible . For instance, Recycling Alternative has grown to employ dozens of people, offering services that range from shredding to composting, ensuring that waste is not just discarded but given a new lease on life. Similarly, Arrowhead Landfill has built a disposal facility that not only manages waste across 33 states but also works closely with the community to provide both environmental and economic benefits.
The commitment to green technologies is gaining momentum globally. In recent news, Tadweer announced the development of a plant to generate electricity from waste in Uzbekistan, emphasizing the importance of managing waste in an environmentally sound manner. Such initiatives showcase the potential of waste to be a power source rather than just a problem.
Closer to home, local businesses, like Let's Get Trash, are addressing junk removal challenges by offering solutions that align with the latest regulations and best practices. They strive to make simple and efficient while taking care of the community's well-being. Similarly, the benefits of trees and green spaces have been widely documented, with studies showing that children living near green spaces exhibit better mood, behavior, and attention.
In the field of medical waste, which has seen an alarming increase, the Korea Institute of Machinery and Materials, in collaboration with VITALS Co., Ltd., has developed an on-site disposal type medical waste sterilization system capable of processing over 100 kilograms of waste per hour, showcasing the advancements in waste processing technology.
By renting a shredder, project managers not only streamline their operations but also play a pivotal role in a larger movement towards sustainability. The shredded material from your projects can be the foundation for new growth, contributing to a where every byproduct is a potential resource. It's a smart, practical step that aligns with the broader goal of preserving our planet for future generations.

Versatility in Landscaping Tasks
Tree shredders are not just a tool for managing post-storm debris; they are a multifaceted asset for any . From refining your property's appearance to handling , shredders effectively break down a variety of vegetation. Indeed, according to the principles of McHugh's Junk Removal Good Samaritan Policy, utilizing a tree shredder aligns with by facilitating the repurposing or safe disposal of organic waste.
Moreover, aligns with the trend towards sharing economy, as mentioned by Mansur, that allows individuals access to without the hefty price tag of ownership. Costs for renting can vary, but a basic power tool may range from $30 to $50 a day, providing an to your landscaping needs.
In an industry estimated to be worth around $105.1 billion, it's clear that maintaining and enhancing green spaces is a priority for many. Renting a shredder is not only a but also a step towards sustainable practices, as electric lawn equipment gains traction in the commercial sector for its environmentally friendly attributes.
Access to Latest Technology Without Commitment
Opting for provides a tangible boost to your business's efficiency and productivity without the weight of hefty investments in ownership. As manufacturers continually evolve shredder technology, introducing models with superior features and capabilities, the flexibility of renting means you can always have the at hand. This approach not only spares you from the depreciation and obsolescence associated with owning machinery but also aligns with by promoting a sustainable lifecycle for the equipment.
Furthermore, often incorporate such as swift repairs or replacements, ensuring uninterrupted operations and effectively turning a potential challenge into an opportunity for smart, .

Flexibility in Rental Terms
cater to a diverse range of project timelines, offering rental agreements that are as adaptable as your project demands. Whether you need a shredder for a quick clean-up or for a longer-term endeavor, these services can to seamlessly align with your project's schedule. The advantage of this customizability is apparent: you gain the efficiency of having the right equipment only for as long as needed, translating into cost savings and logistical convenience.
Just as the Complaints Committee ensures fairness and efficiency in resolving consumer disputes, strive to provide a streamlined and equitable service. This approach echoes the ethos of industry leaders like Boels Rental Group, who offer a vast array of equipment across Europe, emphasizing and operational excellence. In a market where customer expectations are high, as demonstrated by Lensrentals' commitment to impeccable service and equipment quality, follow suit, ensuring they deliver tailored to the specific duration and needs of each unique construction or landscaping project.

Choosing the Right Wood Chipper for Your Needs
Selecting the ideal for your project demands careful consideration of the machine's capabilities relative to your specific requirements. The size of the motor and the dimensions of the chipper's throat are critical factors, as they determine the and the volume of material that can be processed efficiently. can guide you to the most appropriate equipment, ensuring that your are performed effectively and without unnecessary delays or equipment malfunctions.

Gas, Diesel, or Electric Models: Which to Choose
for tree, brush, and wood disposal come in various models, tailored to meet the specific demands of any project. offer the convenience of portability, allowing them to be used in areas without readily available power sources. These robust machines are a solid choice for project sites that are remote or lack infrastructure.
On the other hand, diesel-powered shredders are celebrated for their exceptional durability and potent performance. These workhorses are not only reliable but also capable of handling more demanding tasks, which makes them an excellent option for larger projects that require .
, meanwhile, stand out for their and quieter operation, making them suitable for urban projects where noise and emissions regulations are strict. Given the growing attention to green energy and cleaner technologies in sectors like Indian renewable energy investments and Southeast Asia's solar capacity expansions, align well with eco-friendly construction practices. They are part of a broader trend towards reducing the environmental impact of equipment, as seen with the increasing popularity of electric lawn and garden tools.
When for your rental, it's crucial to consider not just the power source but also the specific needs of your project, such as the volume of material to be processed and . Each type of shredder brings a set of advantages that can cater to different project requirements, ensuring efficiency and compliance with standards.
Safety Considerations When Using a Wood Chipper
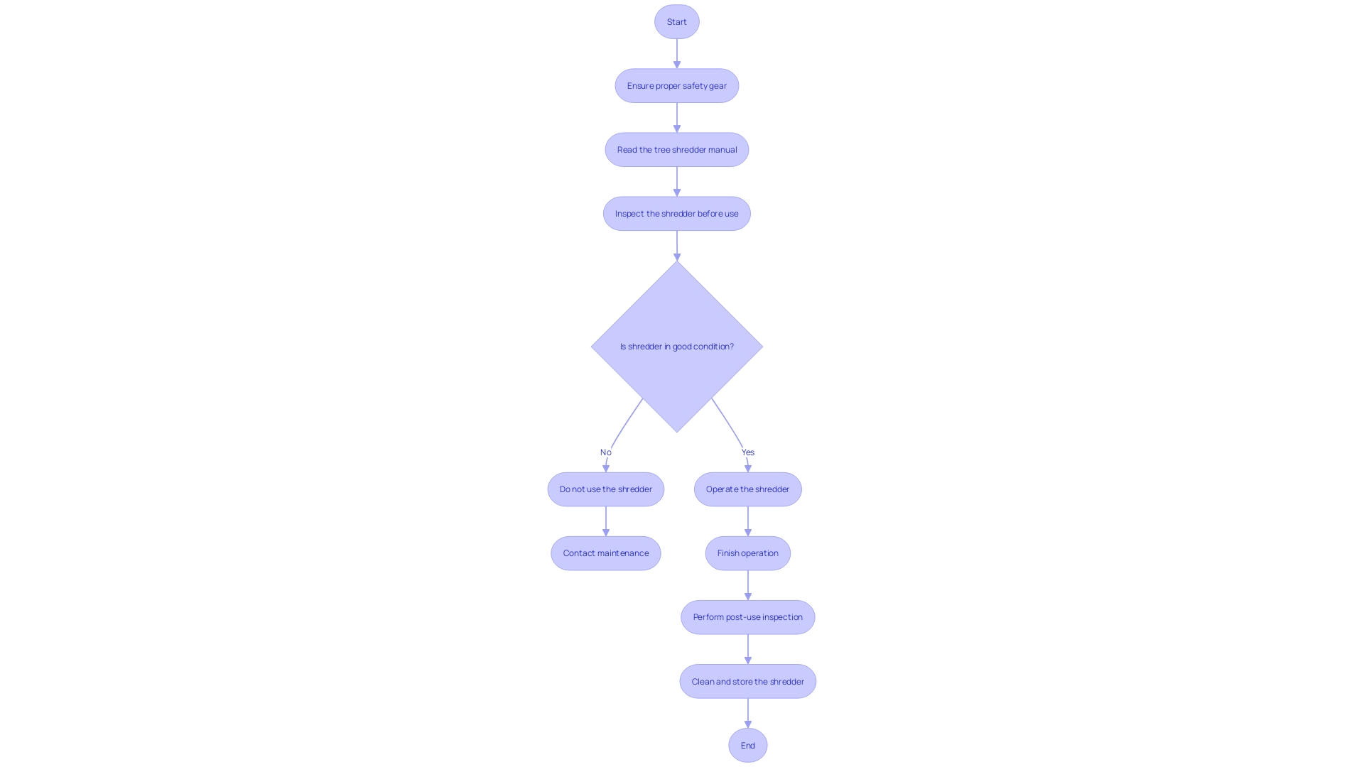
When renting shredders for branch, brush, tree, and wood disposal, safety isn't just a priority; it's a necessity. With the right approach to safety, using these powerful machines can be done effectively and without incident. Ensuring you're equipped with the 's is the first step.
Whether you're familiar with the equipment or it's your first time, don't skip a thorough provided by the rental service. Equally important is donning the appropriate , which includes sturdy gloves, eye protection, and hearing protection. Adhering strictly to the recommended not only promotes a safe working environment but also aligns with the industry's commitment to preventing accidents, as emphasized by safety reports such as the 2023 IATA Annual Safety Report, which highlights the importance of diligence to achieve safety milestones.
Embracing these safety measures is everyone's responsibility, ensuring that every use of a and efficiency.

Personal Protective Equipment: Importance and Recommendations
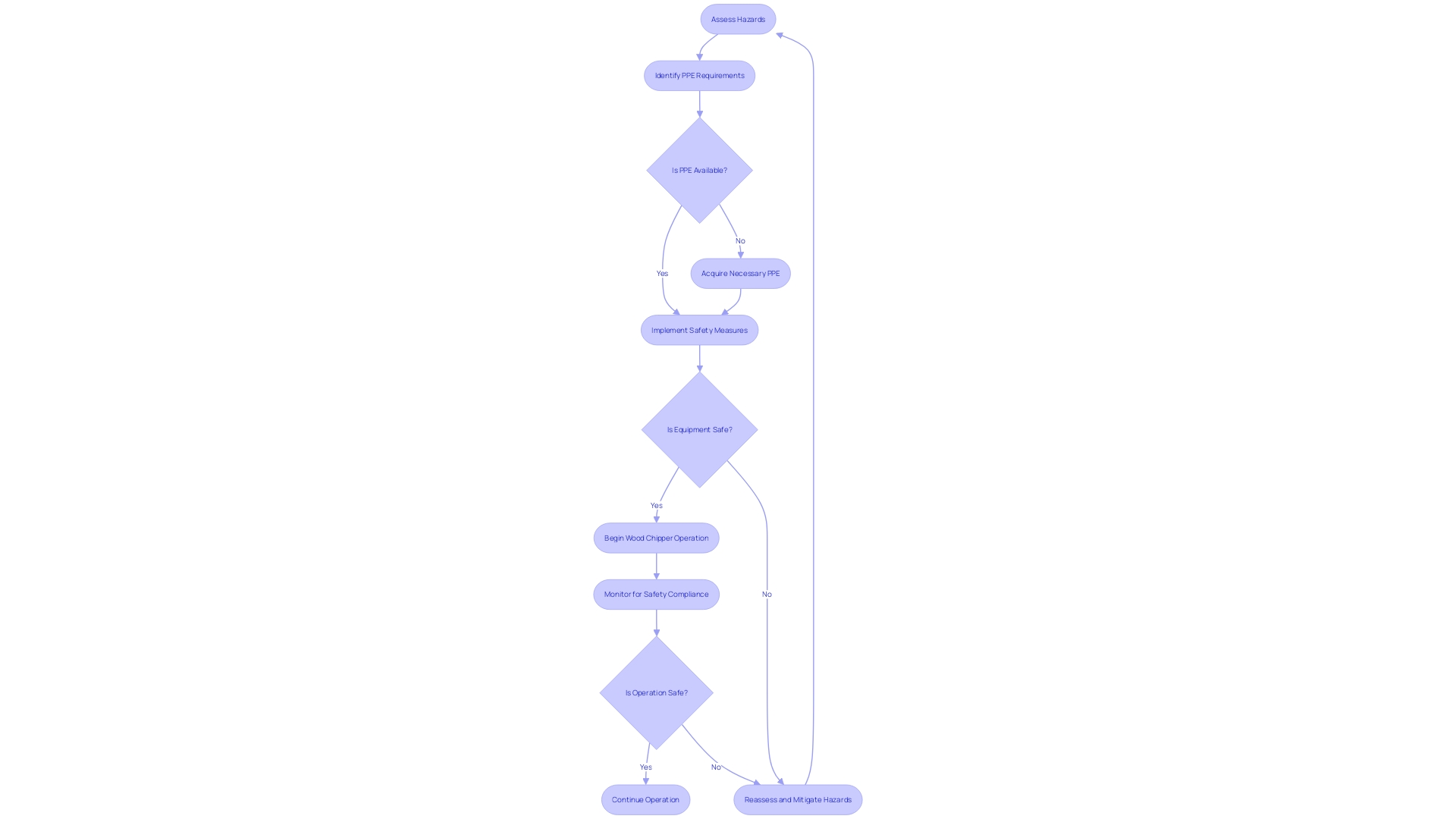
For individuals operating wood chippers, is an indispensable . Renting a tree shredder necessitates equipping oneself with the , which includes to shield the eyes from flying debris, ear protection to mitigate the risk of hearing damage from the machine's noise, gloves to prevent cuts and abrasions, and sturdy footwear to ensure a stable footing and protect the feet. These measures not only help but also foster a .
Assessing the hazards specific to the task at hand is the first step in ing workers, as it allows for the anticipation and recognition of potential risks. For example, the energy sector identifies electrocution, falls, and environmental stress among the primary risks to workers, with the proper use of PPE being critical. Proactive measures like these are vital, as seen in various industries where the lack of hazard assessment and adequate protection has led to regrettable incidents, such as respiratory issues from exposure to allergens in cannabis production or catastrophic injuries in packaging facilities.
By adhering to the recommended PPE protocols, workers can significantly reduce their risk of injury and ensure that during the rental period.

Operational Safety Tips: Avoiding Common Hazards
When opting for , it's imperative to prioritize to prevent accidents and ensure the equipment functions properly. Adequate training is the cornerstone of safe operation. Before using a , take the time to educate yourself about its features and functions.
Understand the mechanics and associated with the machine, as continuous education is vital for staying abreast of the latest and technological advancements.
It's critical to adopt a proactive approach to safety by eliminating potential hazards before they pose a risk. For instance, ensure that the work area is free from debris and obstacles that could disrupt the shredding process. Loose clothing and jewelry should be avoided as they can become entangled in the machinery.
Conduct regular inspections of the shredder to identify and address any signs of damage or malfunction. This vigilance is not just about adherence to safety standards but also about maintaining the machine's efficiency and reliability.
By implementing these practices, operators can significantly reduce the likelihood of accidents, which is crucial given the high-risk nature of working with . The U.S. Bureau of Labor Statistics highlights that certain occupations, including those involving tree pruning and related activities, face a much higher fatality rate than the national average across professions, emphasizing the importance of stringent .

Cost Comparison: Renting vs. Buying a Wood Chipper
When weighing the options between renting and purchasing a , it's essential to consider several . Renting a means you avoid the substantial initial cost of purchase and bypass the ongoing expenses of maintenance and storage, making it an attractive choice for infrequent or . On the flip side, could be a smart investment if you're looking to build equity in equipment over time.
It's a commitment that could pay off if your projects are frequent enough to justify the purchase, as homeownership often symbolizes financial stability and long-term value. According to a U.S. Census Bureau report, the homeownership rate in Q3 2023 stood at 66%, indicating a strong preference towards owning assets. In the realm of home electrification, for example, variability in upfront costs is a known challenge, and the same can be true for s.
Massachusetts and California provide cost data sets that highlight the fluctuating prices for similar equipment. This variability underscores the importance of a thorough tailored to your specific financial situation and project needs.
Common Uses for Wood Chippers in Landscaping
In the world of landscaping, play a vital role in maintaining the aesthetics and health of outdoor environments. These robust machines are designed to tackle a variety of organic materials, including branches, brush, and wood. They are particularly useful in , where they assist in removing unwanted vegetation, thus preparing the area for new projects or reducing the risk of fire.
Moreover, are instrumental in creating and compost that can enrich soil and promote plant growth.
For instance, in the Santa Lucia Mountains, a community dedicated to environmental stewardship used to manage vegetation while constructing a residence designed to meet The Living Building Challenge standards. This demonstrates the wood chipper's role in .
Furthermore, in the case of Oxley Wood, a woodland manager employed a wood chipper to process tree seed, highlighting the machine's versatility in forestry operations. Even in the recycled paper industry, contribute by processing pulpwood, underscoring their importance in recycling and waste management.
As landscapers seek to improve efficiency and reduce their environmental impact, electric are gaining traction. They offer a quieter and more eco-friendly alternative to traditional gas-powered models, aligning with the industry's shift towards sustainable practices. In fact, the move towards is backed by statistics showing an increasing array of options in the commercial sector.
It's evident that understanding the capabilities and applications of is crucial for anyone involved in landscaping or environmental management. Their ability to process organic materials efficiently not only simplifies project workflows but also contributes to larger .
Tips for Efficient Wood Chipper Operation
Enhancing the performance of a wood shredder requires a thorough understanding of the equipment and the material being processed. When , it's crucial to maintain a consistent feed rate, preventing overloading and potential jamming of the machine. Regular maintenance of is also key to ensuring they remain sharp and effective, thereby improving the chipper's efficiency and extending its lifespan.
A case in point is the critical role precise moisture assessment plays in the recycling of paper pulp. Too much moisture equates to 'dead weight' and can negatively impact the economic value of the material. Likewise, understanding the growth parameters of trees, such as the rate of carbon capture and allocation to different structures, can inform the for various types of wood.
Moreover, as industries like pulp and paper advance in digitalization, embracing IIoT solutions and data management, so too must the evolve. Adopting can lead to better and proactive maintenance schedules.
Lastly, being cognizant of the broader industry trends, such as the push towards greener energy and the need for cyber-security in an increasingly connected world, can influence operational practices and investment decisions in . As we strive for efficiency, we must not overlook the importance of integrating these innovative approaches into our wood chipping operations.

Conclusion
Renting a tree shredder offers numerous benefits, both financially and practically. It provides a cost-effective alternative to purchasing expensive equipment, allowing for better expense management and resource allocation. Renting eliminates long-term commitments and maintenance responsibilities associated with ownership, providing a pragmatic and eco-friendly approach to project management.
The reduction in manual labor and project timelines is a significant advantage of renting a tree shredder. These machines streamline project timelines and efficiently process wood waste, contributing to sustainable practices and economic viability for tree-related businesses.
Choosing to rent a tree shredder is a cost-effective option that eliminates the need for a large upfront investment. It provides access to the latest shredder models without the financial burden of ownership, offering flexibility and adaptability to project demands.
Shredder rental services play a crucial role in environmental sustainability by enabling on-site processing of organic waste. The shredded material can be repurposed for mulching or composting, enriching soil health and supporting plant growth.
Renting a tree shredder provides versatility in landscaping tasks, refining property appearance and facilitating extensive clean-ups. It aligns with the sharing economy trend, providing affordable solutions for landscaping needs and promoting sustainable practices.
Access to the latest technology without the commitment of ownership is another advantage of renting a tree shredder. Rental services often include value-added offerings such as swift repairs or replacements, ensuring uninterrupted operations and cost-effective project management.
Flexibility in rental terms is a key feature of shredder rental services, catering to diverse project timelines. Customizable rental periods allow users to have the right equipment for as long as needed, resulting in cost savings and logistical convenience.
Prioritizing safety and efficient operation is essential when using a wood chipper. Operators should adhere strictly to recommended safety practices and be equipped with the proper personal protective equipment.
In conclusion, renting a tree shredder provides a cost-effective and practical solution for individuals and businesses. It streamlines project management, promotes environmental sustainability, and offers flexibility, access to the latest technology, and safety considerations. Renting a tree shredder is a smart choice for efficient and eco-friendly wood waste disposal.
Frequently Asked Questions
Why should I consider renting a tree shredder?
Renting a tree shredder can be cost-effective, especially if you only need it temporarily. It offers financial flexibility, avoids long-term commitments, and eliminates maintenance responsibilities. Rental services often include delivery and collection for added convenience.
What financial formula can help me decide between renting and purchasing equipment?
You can use the formula: Net Benefit = (Value of Items × Depreciation Shield) − (Rental Cost × Rental Duration) to evaluate the financial sensibility of renting versus purchasing.
How does renting a tree shredder reduce manual labor and project timelines?
A tree shredder enables precise and rapid processing of branches and wood, which streamlines project timelines and reduces the need for labor-intensive methods.
What are the environmental benefits of renting a tree shredder?
Renting a tree shredder supports on-site processing of debris, reducing the need for transportation and the associated carbon footprint. The shredded material can be repurposed for mulching or composting, contributing to soil health and environmental sustainability.
How does renting a shredder align with sustainable practices?
Renting allows for the use of the latest models with optimal performance and aligns with sustainable practices by promoting a sustainable lifecycle for the equipment.
Can I rent a shredder for a flexible period?
Yes, shredder rental services offer flexible rental agreements that can be tailored to your project's needs, whether short-term or long-term.
What should I consider when choosing the right wood chipper for my needs?
Consider the size of the motor and the dimensions of the chipper's throat, which determine the maximum branch diameter and volume of material it can process. Consulting with rental professionals can ensure you select the most appropriate equipment.
What types of shredder models are available for rent?
Shredder rentals come in gas, diesel, or electric models. Gas-powered shredders offer portability, diesel models provide durability and performance, and electric shredders are environmentally friendly and quieter, suitable for urban projects.
What safety considerations should I keep in mind when using a wood chipper?
Familiarize yourself with the shredder's safety features and operation instructions, and always wear appropriate personal protective gear such as gloves, eye and hearing protection.
Why is personal protective equipment (PPE) important when operating a wood chipper?
PPE is critical in protecting operators from potential injuries caused by flying debris, noise, and other hazards associated with using a wood chipper.
What are some common uses for wood chippers in landscaping?
Wood chippers are used for land clearing, creating mulch and compost, and processing organic materials for various projects, contributing to environmental management and sustainability.
Are there any tips for efficient wood chipper operation?
Maintain a consistent feed rate, keep shredder blades sharp, and embrace modern technology for better equipment performance and maintenance. Understanding the material being processed and industry trends can also enhance efficiency.
List of Sources
- Benefits of Renting a Tree Shredder
- forbes.com (https://www.forbes.com/sites/joshuabecker/2023/09/19/crunching-the-numbers-is-your-storage-unit-worth-the-expense/)
- smallbiztrends.com (https://smallbiztrends.com/2023/11/rental-business-ideas.html)
- maxrealestateexposure.com (https://www.maxrealestateexposure.com/rent-or-sell-my-house/)
- businessinsider.com (https://www.businessinsider.com/personal-finance/owned-home-now-prefer-renting-2023-9)
- insider.com (https://www.insider.com/guides/home/best-leaf-blower)
- wapt.com (https://www.wapt.com/article/families-embrace-eco-friendly-living-christmas-trees/46154363?utm_campaign=snd-autopilot)
- aol.com (https://www.aol.com/sell-house-rent-170048307.html)
- lifehacker.com (https://lifehacker.com/home/best-places-to-rent-tools-and-equipment)
- sixthtone.com (https://www.sixthtone.com/news/1014813)
- realbestlife.substack.com (https://realbestlife.substack.com/p/a-3000-trash-tree?fbclid=IwAR2krg9DAlVeXlqD0Bip9UjAEYqVIVLQ8uhJUuoYJq4dGcD4OvZpRhr5eRA)
- Reduced Manual Labor and Project Timelines
- smallbiztrends.com (https://smallbiztrends.com/2023/12/how-to-start-a-tree-farm.html)
- ouster.com (https://ouster.com/insights/case-studies/dunakontroll?utm_source=Company+Referral&utm_medium=Organic-Social)
- livingcarbon.com (https://www.livingcarbon.com/post/%20a-new-idea-to-optimize-forestry-to-maximize-carbon-removal)
- wandb.ai (https://wandb.ai/masterscrat/flatland/reports/Copy-of-masterscrat-s-Activation-Worker-per-env-Gridsearch--VmlldzoxMTc0MzQ)
- moontowermeta.com (https://moontowermeta.com/notes-from-rentec-ceo-peter-brown-on-the-gs-podcast/#Man_vs_machine_stories)
- biggerpockets.com (https://www.biggerpockets.com/blog/ai-tools-can-save-you-10-hours-in-real-estate)
- Cost-Effective Option: No Large Upfront Investment
- dermatologytimes.com (https://www.dermatologytimes.com/view/key-considerations-for-dermatology-practices-investing-in-new-equipment)
- meraki.cisco.com (https://meraki.cisco.com/customers/purdue-university/)
- ceeblue.net (https://ceeblue.net/managed-vs-self-managed/)
- economist.com (https://www.economist.com/united-states/2023/11/30/is-it-cheaper-to-rent-or-buy-property)
- nytimes.com (https://www.nytimes.com/interactive/2024/upshot/buy-rent-calculator.html)
- inc.com (https://www.inc.com/dan-furman/why-now-is-right-time-for-equipment-investment.html)
- engineeringleadership.xyz (https://www.engineeringleadership.xyz/p/lesson-27-the-great-build-vs-buy)
- aol.com (https://www.aol.com/renting-vs-buying-house-164940659.html)
- zillow.com (https://www.zillow.com/learn/renting-vs-buying-pros-and-cons/)
- environmentamerica.org (https://environmentamerica.org/pennsylvania/center/resources/lawn-care-goes-electric/)
- forbes.com (https://www.forbes.com/advisor/renters-insurance/renting-statistics/)
- wandb.ai (https://wandb.ai/tworck/lifetime_policy_ai_crra/reports/Sweep-for-Lifecycle-Policy-Portfolio-Project--Vmlldzo1MzI3MDg)
- Environmental Benefits: On-Site Processing and Eco-Friendly Disposal
- goodenergycollective.org (https://www.goodenergycollective.org/policy/faq-recycling-nuclear-waste)
- bdc.ca (https://www.bdc.ca/en/articles-tools/sustainability/environment/vancouver-trash-is-this-company-treasure?utm_source=twitter.com&utm_medium=social&utm_campaign=bdcsocial)
- senecameadows.com (https://senecameadows.com/)
- arrowheadlandfill.com (https://www.arrowheadlandfill.com/)
- health.harvard.edu (https://www.health.harvard.edu/blog/how-do-trees-and-green-spaces-enhance-our-health-202404193034)
- letsgettrash.com (https://www.letsgettrash.com)
- kun.uz (https://kun.uz/en/40706365)
- startribune.com (https://www.startribune.com/recycled-plastic-bags-might-go-new-facility-in-rogers-for-a-second-life-reuse-closed-loop-circular/600328145/?utm_campaign=star_tribune&utm_medium=social&utm_source=twitterx)
- news-medical.net (https://www.news-medical.net/news/20240314/KIMM-develops-an-on-site-disposal-type-medical-waste-sterilization-system.aspx)
- nrel.gov (https://www.nrel.gov/news/program/2024/renewable-energy-is-green-but-we-can-make-it-greener.html)
- dep.pa.gov (https://www.dep.pa.gov/Business/Land/Waste/SolidWaste/MunicipalWaste/Construction-Demolition-Waste/Pages/default.aspx)
- miami.gov (https://www.miami.gov/My-Government/Departments/Solid-Waste)
- Versatility in Landscaping Tasks
- environmentamerica.org (https://environmentamerica.org/pennsylvania/center/resources/lawn-care-goes-electric/)
- gitnux.org (https://gitnux.org/lawn-care-statistics/)
- mchughjunkremoval.com (https://mchughjunkremoval.com/)
- boston.com (https://www.boston.com/tag/local-news/)
- biztoc.com (https://biztoc.com/t/jonvanderark)
- lifehacker.com (https://lifehacker.com/home/best-places-to-rent-tools-and-equipment)
- mexlandscaping.com (https://mexlandscaping.com)
- Access to Latest Technology Without Commitment
- biztoc.com (https://biztoc.com/t/clearcut)
- biztoc.com (https://biztoc.com/t/vlsitechnology)
- letsgettrash.com (https://www.letsgettrash.com)
- smallbiztrends.com (https://smallbiztrends.com/2024/02/hedge-trimmers.html)
- inc.com (https://www.inc.com/dan-furman/why-now-is-right-time-for-equipment-investment.html)
- ooodles.com (https://www.ooodles.com/)
- lifehacker.com (https://lifehacker.com/home/you-can-rent-goats-to-eat-your-weeds)
- elfaonline.org (https://www.elfaonline.org/news-and-publications/industry-news/read/2023/12/05/mitsubishi-hc-capital-america-highlights-2024-trends-for-equipment-finance-industry)
- elfaonline.org (https://www.elfaonline.org/news-and-publications/industry-news/read/2024/05/07/wolters-kluwer-first-quarter-equipment-lease-finance-digital-transformation-index-shows-accelerated-growth)
- mchughjunkremoval.com (https://mchughjunkremoval.com/)
- health.harvard.edu (https://www.health.harvard.edu/blog/how-do-trees-and-green-spaces-enhance-our-health-202404193034)
- Flexibility in Rental Terms
- ruv.is (https://www.ruv.is/english/2024-02-14-warning-for-car-rental-company-that-overcharged-customers-404986)
- eib.org (https://www.eib.org/en/press/all/2024-026-boels-rental-borrows-eur100-million-from-eib)
- dpreview.com (https://www.dpreview.com/news/4152412776/lensrentals-to-acquire-borrowlenses)
- smallbiztrends.com (https://smallbiztrends.com/2023/09/how-to-start-a-junk-removal-business.html)
- wandb.ai (https://wandb.ai/ricardraigada/nyc_airbnb/reports/Report-of-the-hardware-utilization--Vmlldzo2NzAwMDI4)
- seekingalpha.com (https://seekingalpha.com/article/4644957-united-rentals-buy-this-dirty-cash-machine)
- dpreview.com (https://www.dpreview.com/articles/8067381772/lensrentals-most-rented-cameras-lenses-2023)
- elfaonline.org (https://www.elfaonline.org/news-and-publications/industry-news/read/2023/12/05/mitsubishi-hc-capital-america-highlights-2024-trends-for-equipment-finance-industry)
- theguardian.com (https://www.theguardian.com/money/article/2024/may/06/how-rental-libraries-of-things-have-become-the-new-way-to-save-money)
- restore.co.uk (https://www.restore.co.uk/Datashred/Sectors/Public-Sector?gclid=CjwKCAiAhJWsBhAaEiwAmrNyqyX-eQyPdG4kN0z12yCL5Uwzcq2RaxK5mKOcuJbNBZuXAT8fqiK5CxoCZgYQAvD_BwE)
- matthews.com (https://www.matthews.com/insights-thought-leadership-self-storage-update-2023/)
- Choosing the Right Wood Chipper for Your Needs
- futuretech.news (https://futuretech.news/)
- sci.news (https://www.sci.news/)
- smallbiztrends.com (https://smallbiztrends.com/2023/10/wood-carving-supplies.html)
- environmentamerica.org (https://environmentamerica.org/pennsylvania/center/resources/lawn-care-goes-electric/)
- smallbiztrends.com (https://smallbiztrends.com/2023/12/how-to-start-a-tree-farm.html)
- andritz.com (https://www.andritz.com/newsroom-en)
- timberdevelopment.uk (https://timberdevelopment.uk/sustainable-accoya-saves-historic-welsh-station/)
- smallbiztrends.com (https://smallbiztrends.com/2024/01/wood-chisels.html)
- woodworkingnetwork.com (https://www.woodworkingnetwork.com/technology/editors-choice-top-products-2023)
- smallbiztrends.com (https://smallbiztrends.com/2023/10/wood-carving-supplies.html)
- smallbiztrends.com (https://smallbiztrends.com/2023/09/how-to-start-a-woodworking-business.html)
- Gas, Diesel, or Electric Models: Which to Choose
- oilprice.com (https://oilprice.com/Alternative-Energy/)
- environmentamerica.org (https://environmentamerica.org/pennsylvania/center/resources/lawn-care-goes-electric/)
- sixthtone.com (https://www.sixthtone.com/news/1014813)
- theguardian.com (https://www.theguardian.com/australia-news/2024/jan/05/enter-sandman-the-beach-cleaner-raking-sydneys-busiest-and-most-beaches)
- theguardian.com (https://www.theguardian.com/us-news/2023/sep/12/tree-poachers-murder-california-violence)
- slashgear.com (https://www.slashgear.com/1586593/most-powerful-electric-chainsaw-every-major-brand/)
- slashgear.com (https://www.slashgear.com/1493542/electric-chainsaw-pros-cons-explained/)
- slashgear.com (https://www.slashgear.com/1440163/husqvarna-vs-ryobi-which-better-electric-chainsaw/)
- Safety Considerations When Using a Wood Chipper
- bls.gov (https://www.bls.gov/opub/ted/2023/fatal-work-injuries-up-in-2022.htm)
- iata.org (https://www.iata.org/en/publications/safety-report/executive-summary/)
- newsweek.com (https://www.newsweek.com/man-dies-falling-woodchipper-1847896)
- wpr.org (https://www.wpr.org/northern-wisconsin-sawmill-fined-nearly-200k-following-death-teen-summer)
- bobvila.com (https://www.bobvila.com/articles/product-recalled/?utm_medium=social&utm_source=twitter&utm_campaign=socialflow)
- faa.gov (https://www.faa.gov/hazmat/safecargo)
- moco360.media (https://moco360.media/2023/09/27/montgomery-county-bans-gas-powered-leaf-blowers/)
- wgbh.org (https://www.wgbh.org/news/local/2023-11-09/why-gas-powered-leaf-blowers-are-getting-banned-in-greater-boston)
- foodsafetynews.com (https://www.foodsafetynews.com/2023/12/little-gourmet-organic-mealtime-bowls-recalled-in-canada-after-consumer-complaint-of-wood-in-product/)
- businessinsider.com (https://www.businessinsider.com/wisconsin-sawmill-stop-hiring-kids-death-child-labor-michael-schuls-2023-9)
- theguardian.com (https://www.theguardian.com/us-news/2023/sep/29/didion-milling-wisconsin-explosion-deaths)
- dep.pa.gov (https://www.dep.pa.gov/Business/Land/Waste/SolidWaste/MunicipalWaste/Construction-Demolition-Waste/Pages/default.aspx)
- miami.gov (https://www.miami.gov/My-Government/Departments/Solid-Waste)
- Personal Protective Equipment: Importance and Recommendations
- apnews.com (https://apnews.com/article/man-dies-workplace-evansville-silgan-indiana-42ca9bfc3fb42ad97875fbdb2ce5007d)
- wpr.org (https://www.wpr.org/northern-wisconsin-sawmill-fined-nearly-200k-following-death-teen-summer)
- canadianmanufacturing.com (https://www.canadianmanufacturing.com/manufacturing/ont-government-announces-426k-investment-to-help-laid-off-pulp-and-paper-workers-296564/?utm_source=rss&utm_medium=rss&utm_campaign=ont-government-announces-426k-investment-to-help-laid-off-pulp-and-paper-workers)
- powermag.com (https://www.powermag.com/key-considerations-for-a-successful-ppe-program/)
- bls.gov (https://www.bls.gov/opub/ted/2023/fatal-work-injuries-up-in-2022.htm)
- gov.uk (https://www.gov.uk/government/statistics/reported-road-casualties-great-britain-e-scooter-factsheet-year-ending-june-2023/reported-road-casualties-great-britain-e-scooter-factsheet-year-ending-june-2023)
- cdc.gov (https://www.cdc.gov/mmwr/volumes/72/wr/mm7246a2.htm)
- pneumatictips.com (https://www.pneumatictips.com/compressed-air-fail-a-rats-nest-of-wiring/)
- railroads.dot.gov (https://railroads.dot.gov/elibrary/fames-cutting-torch-alert)
- Operational Safety Tips: Avoiding Common Hazards
- smallbiztrends.com (https://smallbiztrends.com/2023/12/how-to-start-a-tree-farm.html)
- lifehacker.com (https://lifehacker.com/home/avoid-these-common-diy-injuries)
- startribune.com (https://www.startribune.com/south-minneapolis-man-cited-for-unsanctioned-home-lumberyard-fighting-to-legalize-wood-recycling-model/600340502/?utm_campaign=star_tribune&utm_medium=social&utm_source=twitterx)
- oregonlive.com (https://www.oregonlive.com/crime/2024/01/odot-suspended-troubled-logging-truck-company-2-days-after-fatal-crash-lawsuit-asks-why-it-didnt-happen-earlier.html)
- railroads.dot.gov (https://railroads.dot.gov/elibrary/fames-cutting-torch-alert)
- 247wallst.com (https://247wallst.com/special-report/2023/09/13/23-most-dangerous-jobs-in-america/)
- iata.org (https://www.iata.org/en/publications/safety-report/executive-summary/)
- tractorzone.com (https://tractorzone.com/blog/top-12-safety-tips-for-heavy-machinery-operators/)
- insider.com (https://www.insider.com/guides/home/best-leaf-blower)
- husqvarna.com (https://www.husqvarna.com/us/)
- slashgear.com (https://www.slashgear.com/1538250/how-to-sharpen-chainsaw-guide/)
- Cost Comparison: Renting vs. Buying a Wood Chipper
- themanufacturer.com (https://www.themanufacturer.com/articles/daily-manufacturing-news-digest-the-industry-stories-you-should-be-aware-of-today-06112023/)
- biztoc.com (https://biztoc.com/t/jonvanderark)
- aol.com (https://www.aol.com/renting-vs-buying-house-164940659.html)
- stephango.com (https://stephango.com/buy-wisely)
- consultenergy.org (https://www.consultenergy.org/blog/ak-propane-vs-electricity/)
- rewiringamerica.org (https://www.rewiringamerica.org/electrification-costs-estimates)
- nytimes.com (https://www.nytimes.com/interactive/2024/upshot/buy-rent-calculator.html)
- todayshomeowner.com (https://todayshomeowner.com/home-finances/guides/renting-vs-owning/)
- zillow.com (https://www.zillow.com/learn/renting-vs-buying-pros-and-cons/)
- Common Uses for Wood Chippers in Landscaping
- environmentamerica.org (https://environmentamerica.org/pennsylvania/center/resources/lawn-care-goes-electric/)
- gitnux.org (https://gitnux.org/lawn-care-statistics/)
- i4ce.org (https://www.i4ce.org/en/publication/developing-long-life-wood-uses-german-romanian-swedish-industries-climate/)
- sci.news (https://www.sci.news/)
- wgbh.org (https://www.wgbh.org/news/local/2023-11-09/why-gas-powered-leaf-blowers-are-getting-banned-in-greater-boston)
- smallbiztrends.com (https://smallbiztrends.com/2024/01/wood-chisels.html)
- autodesk.com (https://www.autodesk.com/customer-stories/munden-fry-landscape-associates-story)
- gov.uk (https://www.gov.uk/government/publications/oxley-wood-essex)
- ouster.com (https://ouster.com/insights/case-studies/dunakontroll?utm_source=Company+Referral&utm_medium=Organic-Social)
- archive.org (https://archive.org/details/horn_lumber)
- Tips for Efficient Wood Chipper Operation
- ouster.com (https://ouster.com/insights/case-studies/dunakontroll?utm_source=Company+Referral&utm_medium=Organic-Social)
- livingcarbon.com (https://www.livingcarbon.com/post/%20a-new-idea-to-optimize-forestry-to-maximize-carbon-removal)
- pneumatictips.com (https://www.pneumatictips.com/compressed-air-fail-dryer-false-economy/)
- smallbiztrends.com (https://smallbiztrends.com/2024/01/wood-chisels.html)
- andritz.com (https://www.andritz.com/newsroom-en)
- oilprice.com (https://oilprice.com/Alternative-Energy/Renewable-Energy/)
- oilprice.com (https://oilprice.com/Alternative-Energy/)
- wandb.ai (https://wandb.ai/edbeeching/trl/reports/env-reward_mean-23-07-26-11-29-30---Vmlldzo0OTc1NzY1)
- lpi.worldbank.org (https://lpi.worldbank.org/)
- fs.blog (https://fs.blog/brain-food/september-24-2023/)
- fabricatingandmetalworking.com (https://www.fabricatingandmetalworking.com/2024/02/updating-back-end-waste-stream-equipment-heres-what-you-need-to-know/)
- britannica.com (https://www.britannica.com/science/recycling)
- lifehacker.com (https://lifehacker.com/the-difference-between-hardwood-and-softwood-and-when-1850921855)