Introduction
Selecting the right power trowel can be a game-changer for achieving a flawless concrete finish in construction projects. Whether tackling small, intricate designs or expansive surfaces, understanding the differences between walk-behind and ride-on trowels is crucial for efficiency and quality. This article delves into the key advantages of renting power trowels, offering insights on how to choose the perfect trowel for specific project needs.
Additionally, it provides essential tips for successful concrete finishing and highlights the importance of maintenance and safety considerations. By navigating these factors, contractors and DIY enthusiasts alike can ensure optimal performance and superior results in their concrete work.
Understanding Power Trowels: Walk-Behind vs. Ride-On
Choosing the suitable power tool is crucial for attaining the desired concrete finish of your work. Walk-behind tools are ideal for small to medium-sized areas because of their excellent control and accuracy. Their maneuverability makes them ideal for intricate designs or confined spaces. On bigger tasks, ride-on tools excel by covering more area effectively and providing a smooth surface. These machines are engineered for high visibility and stability, ensuring safe and effective operation. With features like best-in-class LED work lights for nighttime use and low-level glass for optimal visibility, you can expect enhanced performance and safety. Understanding your project's specific requirements will help you choose the right tool, ensuring both efficiency and quality in your construction work.

Key Benefits of Power Trowel Rentals
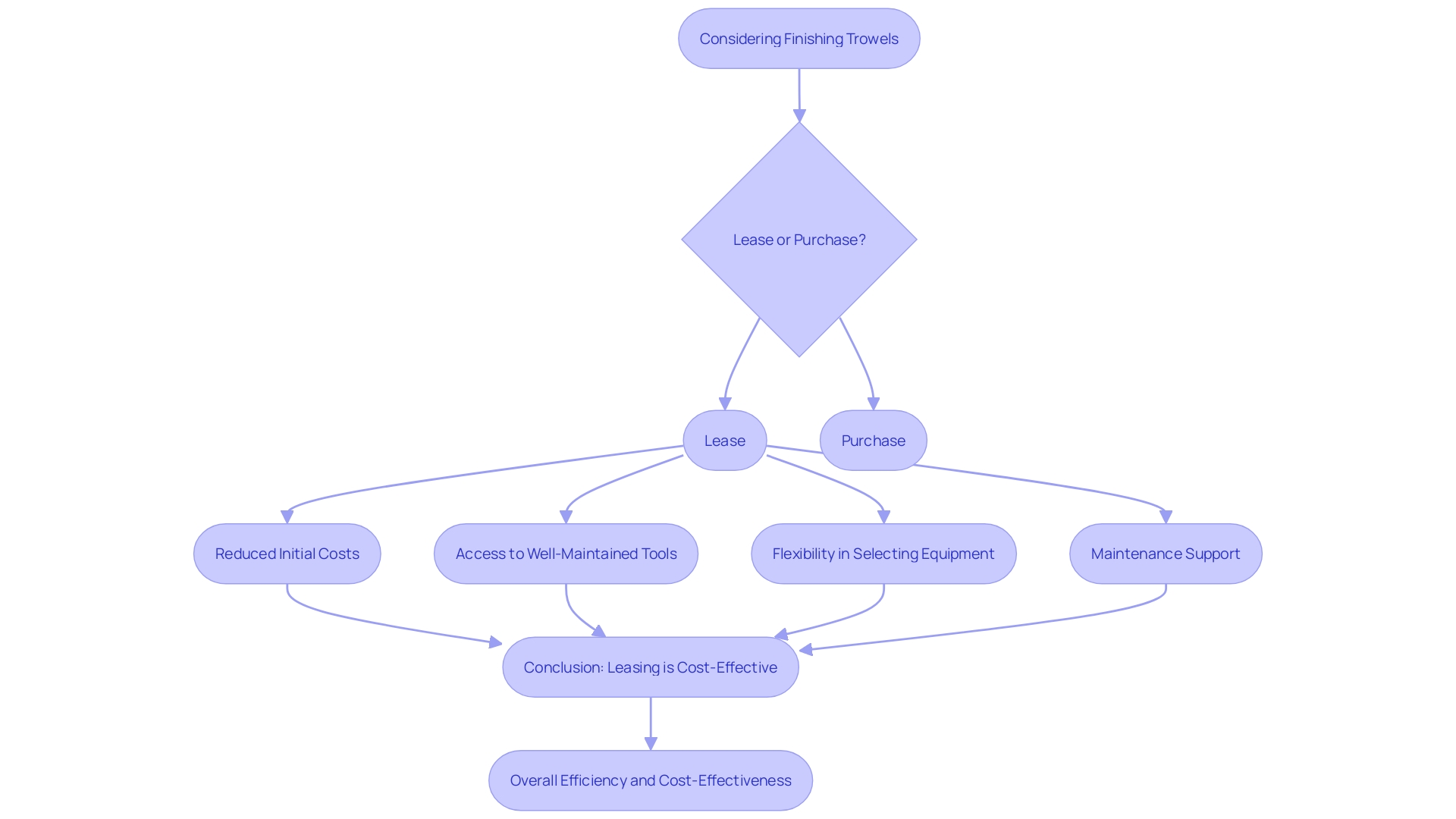
Leasing finishing trowels offers significant advantages for both contractors and DIY enthusiasts. Firstly, it significantly cuts down the initial costs that come with purchasing such expensive machinery. This is particularly beneficial as the rental price for a basic power tool varies from $30 to $50 per day, which is more cost-effective than purchasing or employing experts who utilize their own tools. Moreover, rental companies often maintain their tools rigorously, ensuring that you receive reliable and high-performing instruments.
Furthermore, renting allows you to select the most suitable machine for each distinct task, offering the flexibility to adapt to varying job requirements. This is crucial as having the right equipment can speed up work and improve productivity. Many rental agreements also include maintenance support, which minimizes downtime and enhances efficiency on-site. Thus, leasing concrete finishing equipment not only offers monetary advantages but also guarantees you have access to well-kept and suitable tools for each task.

Choosing the Right Trowel for Your Project
When choosing a power tool for your project, several factors should be taken into account to guarantee the best outcomes. Firstly, evaluate the size of the area to be finished as this will dictate whether you need a walk-behind or ride-on model. For larger surfaces, ride-on machines are more efficient, while walk-behind models are ideal for smaller areas. Secondly, consider the type of concrete mix used, as different mixes have varying requirements for water demands, workability, and set times. This consideration is crucial to avoid issues such as dry-shrinkage and deflection.
Additionally, the desired finish plays a significant role in your choice. Some towels are better suited for specific finishing techniques, providing a smoother or more textured surface as required. Consulting with rental professionals can provide valuable insights derived from their experience and expertise, ensuring you choose the most suitable tools for your specific needs.
Moreover, staying informed about the latest innovations and trends in construction equipment, such as those showcased at industry events like the World of Concrete, can provide you with an edge in selecting the most advanced and efficient tools available. This proactive approach not only enhances the quality of your work but also contributes to the overall efficiency and cost-effectiveness of your projects.

Tips for Successful Concrete Finishing with Power Trowels
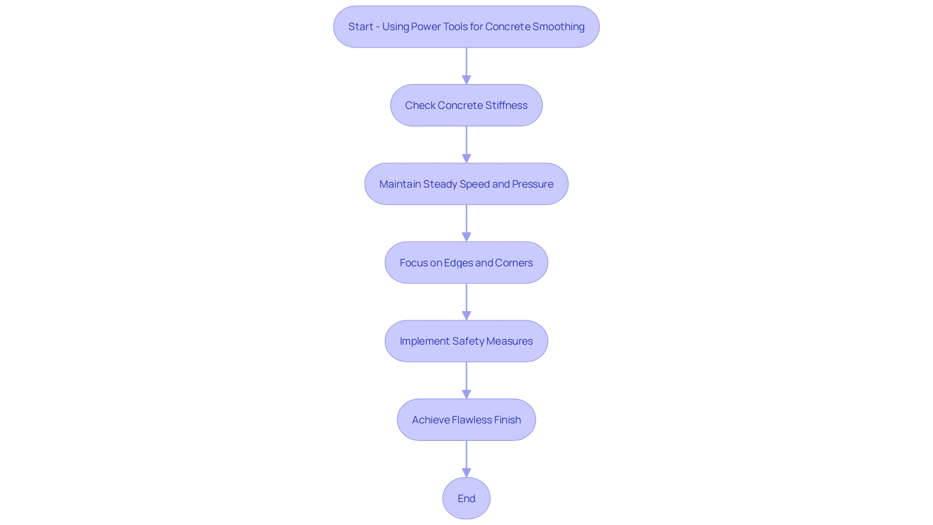
Obtaining optimal results with power tools necessitates following several key practices. Start smoothing processes when the concrete has attained the appropriate stiffness to avoid surface damage. Maintain a steady speed and consistent pressure to ensure an even finish across the entire slab. Pay particular attention to the edges and corners, which may require extra hand finishing after using the tool for a flawless result. Safety cannot be overstated; always wear appropriate protective gear and keep the work area free of obstacles to avoid accidents. Regular training and safety drills can reinforce these important measures, fostering a more secure and efficient work environment.

Maintenance and Safety Considerations for Power Trowels
Proper maintenance of power tools is crucial for ensuring their longevity and optimal performance. Regular inspections should be conducted to check for blade wear and replace them as necessary to maintain the desired finish quality. Additionally, it is essential to monitor fluid levels and ensure all moving parts are well-lubricated to prevent mechanical failures. For safety, operators must be trained in the proper use of trowels and should always wear protective gear such as gloves, goggles, and hearing protection. Adhering to the manufacturer’s guidelines for operation and maintenance is vital for achieving peak performance and extending the life of the equipment. Neglecting these steps can lead to costly repairs and downtime, similar to the challenges faced in maintaining complex machinery like steam turbines, where routine maintenance and skilled teams are essential for reliability and cost-effectiveness.
Conclusion
Selecting the right power trowel is an essential step in achieving a flawless concrete finish for any construction project. Understanding the differences between walk-behind and ride-on trowels, along with their specific advantages, can greatly enhance the efficiency and quality of the work. Walk-behind trowels excel in small to medium areas, offering control and precision, while ride-on trowels are designed for larger surfaces, ensuring a smooth finish with greater efficiency.
Renting power trowels presents significant advantages, particularly in terms of cost savings and flexibility. By opting for rentals, contractors and DIY enthusiasts can access high-quality, well-maintained equipment without the hefty upfront investment. This approach not only allows for the selection of the most suitable machine based on project needs but also includes maintenance support, which minimizes downtime and enhances productivity on-site.
Choosing the right trowel involves careful consideration of various factors, including the size of the area, the type of concrete mix, and the desired finish. Engaging with rental professionals can provide valuable insights that lead to more informed decisions. Additionally, staying updated on industry trends can ensure access to the latest and most efficient tools, ultimately improving the quality of work and project outcomes.
Successful concrete finishing requires adherence to best practices, including timing, speed, and safety measures. Regular maintenance of power trowels is critical for their longevity and performance, and operators must be trained to use them safely. By prioritizing these factors, contractors can avoid costly repairs and ensure optimal results in their concrete projects.