Introduction
Navigating the world of welding equipment rentals can be a daunting task, especially for those new to the field or managing projects with tight deadlines. Understanding specific welding needs is paramount, as selecting the wrong equipment can lead to inefficiencies and increased costs. With various types of welders available, from MIG and TIG to stick welders, each serves distinct purposes depending on the materials and project requirements.
Safety considerations further complicate the decision-making process, as proper protective measures and equipment checks are essential to prevent accidents. By exploring rental options, comparing local versus national providers, and weighing the advantages of renting against buying, individuals can make informed choices that not only enhance project outcomes but also ensure compliance with safety regulations. This article delves into practical strategies and insights, equipping readers with the knowledge necessary to confidently secure the right welding equipment for any undertaking.
Understanding Your Welding Needs
Evaluating your particular welding requirements is a crucial initial action prior to renting . The kind of tasks you intend to pursue will significantly affect your selection of equipment. For example, if your projects involve working with thin metals, a is often the best option due to its versatility and ease of use. This process enables effective joining with minimal distortion, making it ideal for lighter materials. On the other hand, tackling may necessitate a stick or , which offers deeper penetration and a stronger bond.
Understanding the is equally essential. Every joining method has its own strengths and weaknesses based on the kind of metal being connected. For instance, are suitable for aluminum and mild steel, while TIG techniques excel with stainless steel and other alloys, providing higher precision.
"It's also important to factor in associated with the process of joining metals.". According to the Health and Safety Executive (HSE), each year, approximately 40 to 50 welders are admitted to hospitals due to health hazards related to welding fumes and thermal risks. Therefore, ensure that whatever tools you select are compatible with the safety measures needed for your specific tasks. By thoroughly assessing your requirements and the , you can choose the appropriate tools that not only fulfill task specifications but also comply with safety regulations.

Types of Welding Equipment for Rent
Welding equipment encompasses a variety of tools tailored for specific applications, including , , , and acetylene torches. Understanding the distinct functionalities of each type is vital for making informed choices that align with project needs:
- : These are particularly user-friendly, making them an excellent choice for novices. They excel in joining a diverse array of materials, which is essential in many construction contexts where versatility is needed.
- : Renowned for their precision, TIG welders are ideal for intricate work on thinner materials. Their ability to produce high-quality welds makes them indispensable in projects demanding meticulous attention to detail.
- : These are robust and well-suited for outdoor applications, especially for joining thicker materials. Their durability ensures reliable performance even in challenging environments, which is a common scenario in construction sites.
- Acetylene Torches: Widely utilized for cutting and brazing, acetylene torches are a staple in many fabrication operations. 'Their effectiveness in metal fabrication tasks highlights the significance of including them in your fabrication toolkit.'.
Each type of apparatus serves a crucial role, and selecting the right one can significantly impact the efficiency and quality of your work. For instance, as noted in industry observations, utilizing high-quality joining wires tailored to specific materials minimizes risks such as cracking and corrosion, ensuring structural integrity and long-lasting results. The selection of tools not only affects the immediate result but also has an important part in sustaining profitability and productivity over time.

Safety Considerations for Welding Rentals
Safety is crucial in any welding operation, given that welding is one of the most hazardous activities in construction. Getting to know prior to borrowing tools is crucial to reduce risks. This includes understanding the significance of donning suitable (PPE) such as gloves, helmets, and aprons, which are designed to shield against burns and other injuries.
It’s vital to examine the apparatus for essential , including automatic shut-offs, which can significantly reduce the risk of accidents. According to the Health and Safety Executive (HSE), inhalation of metal fumes—a common byproduct of welding—leads to 40 to 50 welders being hospitalized each year. Therefore, comprehensively understanding the is not just advisable but necessary for preventing accidents and ensuring a safe working environment.
Furthermore, joining processes expose workers to high heat and intense light, increasing the risk of burns and dehydration. Employing adequate safety measures and ensuring that all team members are well-informed about these hazards can contribute significantly to workplace safety. As mentioned, insufficient use of PPE can result in serious injuries from sparks and molten materials, highlighting the significance of appropriate gear and adherence to .

Finding the Right Rental Service
Locating a involves several important steps that can greatly influence your project's success. Begin your search by exploring local options online, focusing on businesses that specialize in . Pay close attention to and ratings, as these insights provide a glimpse into the level of service and dependability you can expect.
When assessing , consider such as costs, deposit requirements, and the duration of the lease period. Different companies may offer varying pricing structures, so understanding these details helps ensure that you stay within budget while acquiring the necessary tools.
If possible, visit the leasing location in person. This allows you to examine the apparatus firsthand, ensuring it meets the quality standards required for your project. During your visit, engage with the staff to ask questions about maintenance protocols and support services available post-rental. Dependable often offer advice on managing tools and resolving issues, which can be essential for effective operations at your work location.
Keep in mind that the market for welding tools is influenced by broader economic factors. For instance, as consumer preferences shift towards customized solutions and competitive pricing, leasing services are responding by enhancing their offerings. This adaptability is essential as it allows you to leverage the latest technology and tools without the burden of ownership costs. By following these actions, you can obtain the that correspond with your requirements and schedules.

Comparing Rental Options: Local vs. National Providers
Selecting between local and national necessitates a thorough assessment of their respective benefits. often excel in delivering , enabling quicker response times and tailored assistance that can significantly enhance your . This localized approach allows for a more hands-on experience, fostering stronger relationships and better understanding of your specific needs.
On the other hand, frequently provide a broader selection of equipment, including advanced options like acetylene and MIG welders, which might not be available with local vendors. They frequently gain from economies of scale, possibly resulting in reduced leasing costs. However, this vast array of choices can sometimes come with less personalized service, which might not meet the immediate needs of your endeavor.
Recent statistics show that the U.S. has tripled since 2000, indicating a growing market with increased competition among suppliers. This surge suggests that both local and national options are striving to meet , making it essential to assess which provider aligns better with your operational goals.
Ultimately, your decision should depend on a thorough assessment of your needs, budget limitations, and the quality of service you value. By considering these elements, you can determine the rental service that offers the greatest overall benefit for your fabrication needs.

Considerations for Renting vs. Buying Welding Equipment
Determining whether to rent or buy depends on your task frequency and . Leasing is usually a wise option for , like a single task, as it enables you to obtain without the large upfront cost. This flexibility can help you allocate your budget more effectively, especially when facing tight deadlines or unpredictable project scopes.
Conversely, if welding is a frequent aspect of your activities, investing in your own tools can lead to considerable savings in the long run. Although the initial expense may appear intimidating, possession not only removes continuous leasing charges but also offers the benefit of having dependable tools accessible. This can improve your capacity to meet deadlines and uphold quality standards consistently.
To make an informed decision, conduct a thorough of both renting and buying. Consider factors such as rental fees, maintenance costs, and the potential depreciation of acquired tools. As per a recent survey, 92% of maintenance decision-makers observed that reliability enhancements have resulted in higher uptime, emphasizing the significance of trustworthy tools in sustaining project momentum. Furthermore, three-quarters of respondents acknowledged that reliability positively impacts their business reputation and financial performance.
Incorporating insights from industry experts can also aid in your choice. For example, numerous experts suggest assessing not only the short-term expenses but also the enduring advantages of possession, particularly regarding specialized activities that necessitate particular techniques and arrangements. The appropriate tools can drastically enhance your production efficiency and alleviate problems such as erratic arcs and inconsistent wire feeding, which are often associated with performance. Thus, weigh both options carefully to align your choice with your operational needs and .

Regulations and Licensing for Welding Rentals
Grasping local regulations and is essential before renting . Various areas might require particular depending on the kind of being executed. For instance, certain types of joining techniques, such as MIG or acetylene, might require to ensure safety and compliance with industry standards. Non-compliance could result in significant fines or penalties, potentially affecting both the project timeline and budget.
Moreover, safety standards can vary, resembling a licensing scheme where approval is based on subjective evaluations across numerous metrics. This complexity is particularly evident in industries like , where adherence to is vital not just for legal compliance but also for reputation management. As emphasized in the fabrication sector, which is essential in fields from automotive repair to , comprehending these legal frameworks is crucial for smooth operations.
In recent developments, various jurisdictions are moving towards simplifying licensing and permission procedures. For example, a recent decree signed on 09.01.2024 aims to reduce mandatory requirements in entrepreneurship, potentially affecting the metalworking sector by easing the burden of obtaining necessary permits. Staying informed of such changes can provide a competitive advantage and mitigate risks associated with non-compliance.

Tips for Selecting the Best Welding Rental Near You
When selecting the right , several critical considerations can help ensure that you make a well-informed choice:
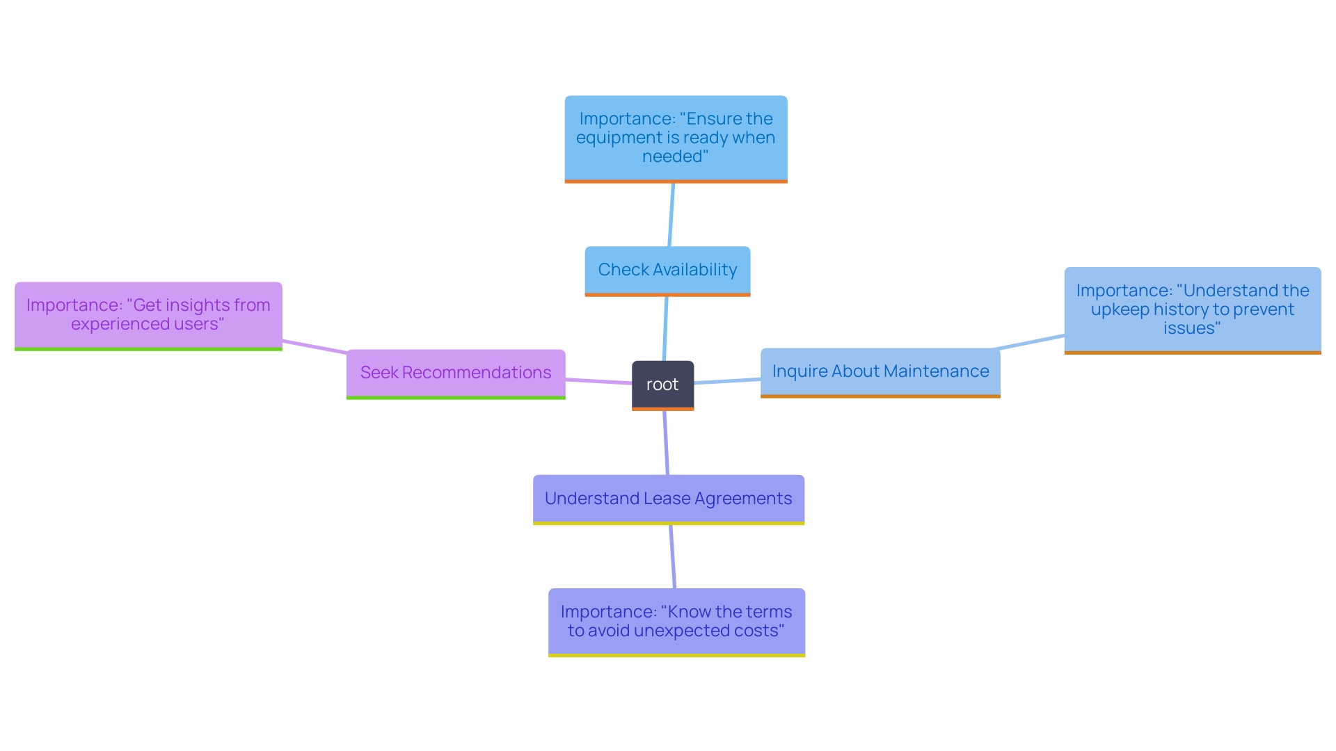
- : Start by verifying the availability of the you require, such as acetylene or MIG welders. Making sure the supplies are available can prevent delays in your project timeline.
- : Understanding the of the equipment is essential. Regular servicing is crucial for optimal performance, as neglect can lead to inefficiencies or safety hazards during operation. A well-maintained machine not only performs better but can also reduce the risk of work stoppages.
- Understand : Carefully review the terms of the lease agreement. Pay close attention to clauses regarding damage and liability. Knowing your responsibilities and the limits of your liability can save you from unexpected costs and disputes down the line.
- Seek Recommendations: Leverage your professional network to gather insights about leasing services. Recommendations from colleagues or industry contacts who have firsthand experience can guide you to reputable suppliers and help you avoid potential pitfalls.
By considering these factors, you can secure the right that aligns with your project's needs and ensures a smooth execution.

Conclusion
Assessing welding needs is essential for selecting the right equipment for any project. Understanding the specific requirements, such as the materials involved and the types of welding processes best suited to those materials, allows for informed decisions that enhance efficiency and safety. Additionally, recognizing the importance of safety measures, including the use of proper personal protective equipment, is vital to prevent accidents and ensure a safe working environment.
The variety of welding equipment available for rent, such as MIG, TIG, stick welders, and acetylene torches, caters to different project demands. Each type has its strengths, and selecting the appropriate equipment can significantly affect project outcomes. Furthermore, understanding the differences between local and national rental providers can guide the choice of service, balancing personalized support with a wider selection of equipment.
Deciding whether to rent or buy equipment depends on project frequency and budget considerations. Renting offers flexibility for short-term needs, while ownership may provide long-term savings for frequent users. Additionally, being aware of local regulations and licensing requirements is crucial to ensure compliance and avoid penalties.
By following practical tips for selecting the best rental service, individuals can secure quality equipment that meets their needs. Thorough evaluations of rental options, safety protocols, and project requirements will lead to successful welding operations, ensuring both efficiency and safety in every undertaking.
Frequently Asked Questions
Why is evaluating welding requirements important before renting tools?
Evaluating your welding requirements is crucial because the type of tasks you plan to undertake will greatly influence your equipment selection. Different welding processes are suited for specific materials and thicknesses.
What type of welder is best for thin metals?
A MIG welder is often the best choice for working with thin metals due to its versatility and ease of use, which enables effective joining with minimal distortion.
What type of welder should I use for thicker metals?
For thicker metals, stick or TIG welders are recommended as they provide deeper penetration and a stronger bond.
How do materials affect the choice of welding equipment?
Different joining methods have strengths and weaknesses based on the type of metal. For instance, MIG is suitable for aluminum and mild steel, while TIG excels with stainless steel and alloys, offering greater precision.
What safety considerations should I keep in mind when welding?
Safety is paramount in welding. It’s essential to use personal protective equipment (PPE) such as gloves and helmets, and to ensure tools have necessary safety features like automatic shut-offs to minimize risks associated with welding fumes and high heat.
What types of welding equipment are available for rent?
Common types of welding equipment available for rent include MIG welders, TIG welders, stick welders, and acetylene torches. Each type has unique functionalities tailored for specific applications.
How can I find a reliable rental service for welding tools?
Start by researching local options online, focusing on businesses that specialize in welding supplies. Check customer feedback and ratings. Visiting the rental location in person can also help you assess quality and ask about maintenance protocols.
What are the benefits of local versus national welding tool leasing services?
Local services often provide personalized customer support and quicker response times, while national chains may offer a broader selection of equipment and competitive pricing. Your choice should depend on your specific needs and the quality of service you prefer.
Should I rent or buy welding tools?
Leasing is generally better for temporary needs, allowing access to high-quality tools without a large upfront cost. If welding is frequent, investing in your own tools can save money in the long run and ensure reliability.
What should I consider regarding local regulations before renting welding equipment?
Understanding local regulations and licensing requirements is essential, as certain welding techniques may require specific operator qualifications. Non-compliance can lead to fines and project delays.
What should I check before selecting a welding equipment rental?
Verify the availability of the equipment, inquire about its maintenance history, carefully review lease agreements for terms regarding damage and liability, and seek recommendations from your professional network.
How does the quality of welding tools impact project success?
Using high-quality tools tailored to specific materials minimizes risks like cracking and corrosion, ensuring structural integrity and enhancing efficiency and productivity in your welding projects.
List of Sources
- Understanding Your Welding Needs
- blog.geckorobotics.com (https://blog.geckorobotics.com/how-to-modernize-construction-processes-for-reliable-assets)
- fabricatingandmetalworking.com (https://fabricatingandmetalworking.com/2024/01/addressing-common-concerns-solutions-to-support-operators-throughout-the-welding-process)
- fabricatingandmetalworking.com (https://fabricatingandmetalworking.com/2024/07/althausen-appointed-business-development-manager-for-pemamek-llc)
- themanufacturer.com (https://themanufacturer.com/articles/daily-manufacturing-news-digest-the-industry-stories-you-should-be-aware-of-today-241023)
- iot-analytics.com (https://iot-analytics.com/product/industrial-iot-industry-4-0-case-study-report-2023)
- 360iresearch.com (https://360iresearch.com)
- chas.co.uk (https://chas.co.uk/blog/what-are-the-hazards-of-welding)
- universal-robots.com (https://universal-robots.com/plus/products/vectis-automation/vectis-cobot-welding-tool)
- chas.co.uk (https://chas.co.uk/blog/what-are-the-hazards-of-welding)
- Types of Welding Equipment for Rent
- smallbiztrends.com (https://smallbiztrends.com/2023/10/how-to-start-a-welding-business.html)
- chas.co.uk (https://chas.co.uk/blog/what-are-the-hazards-of-welding)
- 360iresearch.com (https://360iresearch.com)
- FactSet | Leading Financial Data, Market Analysis & Insights (https://factset.com)
- fabricatingandmetalworking.com (https://fabricatingandmetalworking.com/2024/02/advances-in-welding-technology)
- seekingalpha.com (https://seekingalpha.com/article/4644957-united-rentals-buy-this-dirty-cash-machine)
- fabricatingandmetalworking.com (https://fabricatingandmetalworking.com/2024/06/how-to-tell-if-laser-welding-is-right-for-your-shop)
- eib.org (https://eib.org/en/press/all/2024-026-boels-rental-borrows-eur100-million-from-eib)
- thefabricator.com (https://thefabricator.com/thefabricator/article/laserwelding/how-laser-and-tig-welding-coexist-in-the-modern-job-shop)
- fabricatingandmetalworking.com (https://fabricatingandmetalworking.com/2023/11/five-equipment-adjustments-to-improve-weld-quality)
- aem.org (https://aem.org/not-found)
- fabricatingandmetalworking.com (https://fabricatingandmetalworking.com/2024/06/how-to-tell-if-laser-welding-is-right-for-your-shop)
- Safety Considerations for Welding Rentals
- chas.co.uk (https://chas.co.uk/blog/what-are-the-hazards-of-welding)
- fabricatingandmetalworking.com (https://fabricatingandmetalworking.com/2024/07/althausen-appointed-business-development-manager-for-pemamek-llc)
- australianmanufacturing.com.au (https://australianmanufacturing.com.au/weld-australia-announces-2023-welding-excellence-award-winners-in-wa?utm_source=rss&utm_medium=rss&utm_campaign=weld-australia-announces-2023-welding-excellence-award-winners-in-wa)
- universal-robots.com (https://universal-robots.com/plus/products/vectis-automation/vectis-cobot-welding-tool)
- smallbiztrends.com (https://smallbiztrends.com/2023/10/how-to-start-a-welding-business.html)
- confessionsoftheprofessions.com (https://confessionsoftheprofessions.com/3-common-mistakes-to-avoid-in-heavy-duty-equipment-handling-2)
- blog.geckorobotics.com (https://blog.geckorobotics.com/how-to-modernize-construction-processes-for-reliable-assets)
- fabricatingandmetalworking.com (https://fabricatingandmetalworking.com/2024/06/how-to-tell-if-laser-welding-is-right-for-your-shop)
- aem.org (https://aem.org/not-found)
- powermag.com (https://powermag.com/key-considerations-for-a-successful-ppe-program)
- Finding the Right Rental Service
- equipmentfa.com (https://equipmentfa.com/articles/37529/a-conversation-with-leigh-lytle-president-and-ceo-of-the-elfa)
- agriculture.com (https://agriculture.com/interest-rates-and-equipment-prices-the-case-for-leasing-farm-equipment-8649959?hid=3c0545dd1a819ca74fc0f935afb4da17b0035420&did=13054547-20240517&utm_campaign=todays-news_newsletter&utm_source=ag&utm_medium=email&utm_content=051724&lctg=3c0545dd1a819ca74fc0f935afb4da17b0035420)
- aem.org (https://aem.org/not-found)
- gfk.com (https://gfk.com/products/gfk-consumer-life)
- rossvideo.com (https://rossvideo.com/case-studies/red-bull-servus-tv?utm_campaign=23039_organic-social_re-global_ve-general_ob-web-visits&utm_medium=organic_social)
- seekingalpha.com (https://seekingalpha.com/article/4644957-united-rentals-buy-this-dirty-cash-machine)
- ceeblue.net (https://ceeblue.net/managed-vs-self-managed)
- kioskmarketplace.com (https://kioskmarketplace.com/articles/post-covid-demand-challenges-shape-best-read-kmc-2023-stories)
- prylada.com (https://prylada.com/post/manufacturing-industry-research-intelligent-asset-monitoring-challenges)
- calendar.mit.edu (https://calendar.mit.edu/event/market_research_as_a_resource_at_mit_libraries)
- smallbiztrends.com (https://smallbiztrends.com/2023/10/how-to-start-a-welding-business.html)
- retailtechinnovationhub.com (https://retailtechinnovationhub.com/home/2023/10/30/tips-for-finding-quality-medical-supplies-at-retail-prices)
- Comparing Rental Options: Local vs. National Providers
- procureinsights.com (https://procureinsights.com/2024/05/16/finally-in-the-zonal-asd)
- forconstructionpros.com (https://forconstructionpros.com/rental/rental-business/article/22911208/a1-rental-inc-rental-snapshot-doug-schoch-of-a1-rental)
- cnet.com (https://cnet.com/home/internet/should-you-buy-or-rent-your-router-the-wrong-decision-cost-me-nearly-1k)
- aol.com (https://aol.com/renting-vs-buying-house-164940659.html)
- accessinformationnews.com (https://accessinformationnews.com/ain2024/05202024)
- datacenterknowledge.com (https://datacenterknowledge.com/design/hardware)
- counterpointresearch.com (https://counterpointresearch.com/research_portal)
- marcolopez.com (https://marcolopez.com/post/strategic-nearshoring-in-manufacturing-a-comprehensive-guide)
- schneider.com (https://schneider.com/lp/mexico-nearshoring-insights?utm_source=twitter&utm_medium=social&utm_content=static-image&utm_campaign=shipper-cross-border)
- fabricatingandmetalworking.com (https://fabricatingandmetalworking.com/2024/06/how-to-tell-if-laser-welding-is-right-for-your-shop)
- Considerations for Renting vs. Buying Welding Equipment
- fabricatingandmetalworking.com (https://fabricatingandmetalworking.com/2024/01/addressing-common-concerns-solutions-to-support-operators-throughout-the-welding-process)
- fabricatingandmetalworking.com (https://fabricatingandmetalworking.com/2024/01/positively-impact-your-bottom-line-with-the-proper-filler-metal)
- fabricatingandmetalworking.com (https://fabricatingandmetalworking.com/2023/11/survey-reveals-unplanned-downtime-costs-103000-per-hour)
- fabricatingandmetalworking.com (https://fabricatingandmetalworking.com/2024/06/how-to-tell-if-laser-welding-is-right-for-your-shop)
- elfaonline.org (https://elfaonline.org/news-and-publications/industry-news/read/2023/12/05/mitsubishi-hc-capital-america-highlights-2024-trends-for-equipment-finance-industry)
- elfaonline.org (https://elfaonline.org/news-and-publications/industry-news/read/2024/01/30/csi-leasing-expands-european-footprint-by-opening-subsidiaries-in-hungary-and-austria)
- universal-robots.com (https://universal-robots.com/plus/products/vectis-automation/vectis-cobot-welding-tool)
- nytimes.com (https://nytimes.com/interactive/2024/upshot/buy-rent-calculator.html)
- fanucamerica.com (https://fanucamerica.com/case-studies/smoker-craft)
- motioresearch.com (https://motioresearch.com)
- homes.rewiringamerica.org (https://homes.rewiringamerica.org/personal-electrification-planner)
- Regulations and Licensing for Welding Rentals
- smallbiztrends.com (https://smallbiztrends.com/2023/10/how-to-start-a-welding-business.html)
- arxiv.org (https://arxiv.org/abs/2401.17456)
- evictionlab.org (https://evictionlab.org/national-zoning-and-land-use-database)
- fabricatingandmetalworking.com (https://fabricatingandmetalworking.com/2024/07/althausen-appointed-business-development-manager-for-pemamek-llc)
- azizovpartners.uz (https://azizovpartners.uz/en/legislativenews/the-procedure-for-issuing-licenses-and-permits-has-been-simplified)
- fabricatingandmetalworking.com (https://fabricatingandmetalworking.com/2024/01/addressing-common-concerns-solutions-to-support-operators-throughout-the-welding-process)
- forum.effectivealtruism.org (https://forum.effectivealtruism.org/posts/oSAbWDuxmFZnsGEvx/case-study-safety-standards-on-california-utilities-to)
- fanucamerica.com (https://fanucamerica.com/case-studies/smoker-craft)
- uaex.uada.edu (https://uaex.uada.edu/media-resources/news/2024/september2024/09-04-2024-ark-nalc-right-to-repair.aspx)
- elfaonline.org (https://elfaonline.org/news-and-publications/industry-news/read/2024/02/06/elfa-launches-interactive-state-map-to-track-financial-disclosure-regulation-activity)
- aem.org (https://aem.org/not-found)
- Tips for Selecting the Best Welding Rental Near You
- universal-robots.com (https://universal-robots.com/plus/products/vectis-automation/vectis-cobot-welding-tool)
- fabricatingandmetalworking.com (https://fabricatingandmetalworking.com/2024/01/addressing-common-concerns-solutions-to-support-operators-throughout-the-welding-process)
- fabricatingandmetalworking.com (https://fabricatingandmetalworking.com/2023/11/the-road-to-ai-for-welding-processes-2)
- prylada.com (https://prylada.com/post/manufacturing-industry-research-intelligent-asset-monitoring-challenges)
- smallbiztrends.com (https://smallbiztrends.com/2023/10/how-to-start-a-welding-business.html)
- chas.co.uk (https://chas.co.uk/blog/what-are-the-hazards-of-welding)
- solarcustomers.seia.org (https://solarcustomers.seia.org/guide)
- australianmanufacturing.com.au (https://australianmanufacturing.com.au/weld-australia-announces-2023-welding-excellence-award-winners-in-wa?utm_source=rss&utm_medium=rss&utm_campaign=weld-australia-announces-2023-welding-excellence-award-winners-in-wa)
- fabricatingandmetalworking.com (https://fabricatingandmetalworking.com/2024/07/althausen-appointed-business-development-manager-for-pemamek-llc)
- fabricatingandmetalworking.com (https://fabricatingandmetalworking.com/2024/01/addressing-common-concerns-solutions-to-support-operators-throughout-the-welding-process)
- aem.org (https://aem.org/not-found)