Introduction
Renting a 16 ft trailer can be a daunting task, especially when navigating the various considerations that can impact the success of your project. From understanding the specific purpose of the trailer to evaluating weight capacities and rental costs, each decision plays a critical role in ensuring a smooth experience. With the right knowledge and preparation, individuals and businesses can avoid common pitfalls and make informed choices that align with their needs.
This guide provides essential insights and practical steps to streamline the rental process, empowering readers to tackle their trailer rental challenges with confidence and clarity.
Essential Considerations for Renting a 16 ft Trailer
When renting a 16 ft vehicle, it is crucial to evaluate several key factors to ensure a successful project outcome:
-
Purpose of the Vehicle: Clearly define the intended use of the vehicle, as various types—such as enclosed, open, and utility models—serve different functions. Whether moving goods or carrying equipment, choosing the suitable type of vehicle is essential.
Weight Capacity: Understanding the weight capacity is vital. Most 16 ft vehicles generally have an average weight capacity varying from 3,000 to 7,000 pounds, depending on their design. For instance, a common issue arises when a construction team attempts to load a vehicle with equipment exceeding its capacity, leading to potential accidents and legal ramifications. Exceeding this limit can pose significant safety risks and lead to legal repercussions, making it imperative to ensure the trailer can accommodate your load.
-
Trailer Features: Evaluate specific features that cater to your needs. Look for essential elements such as ramps for effortless loading, tie-down points for securing cargo, or enclosed designs to protect against weather elements. These features can significantly influence the efficiency of your project.
-
Lease Duration: Determine the length of your lease period, as this can impact pricing. Rental services often have varied pricing structures based on duration, so understanding your timeline can assist in budgeting effectively.
Leasing Firm Reputation: Investigate potential leasing companies to find one with a solid reputation for customer service and well-maintained equipment. Customer reviews and ratings can provide valuable insights into the reliability and quality of service, which is particularly important in the construction industry.
-
Safety Regulations: Stay informed about the latest updates on vehicle leasing safety regulations. For example, recent changes in regulations may require additional safety features or inspections that could affect your rental decision. Adhering to these regulations not only ensures compliance but also enhances the safety of your operations.
By carefully considering these factors, you can select a vehicle that not only meets your project requirements but also aligns with best practices in safety and efficiency. Recent insights from industry reports indicate that staying informed about safety regulations and market trends can further enhance your decision-making process.
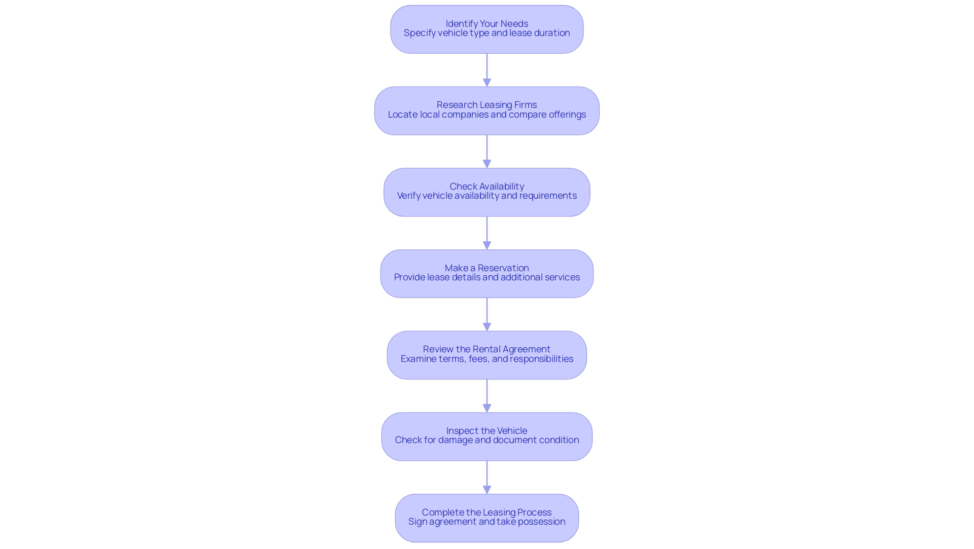
Step-by-Step Guide to Renting Your 16 ft Trailer
To effectively rent a 16 ft vehicle in Irving, TX, follow this comprehensive step-by-step guide:
- Identify Your Needs: Start by specifying the exact kind of vehicle you need and the duration of the lease. Consider the nature of your project and any special features you might need, such as enclosed space for equipment or car hauling capabilities.
- Research Leasing Firms: Utilize online platforms to locate local leasing companies that provide 16 ft vehicles, including those offering a variety of machinery across the DFW Metroplex such as boom lifts and excavators. Recent statistics suggest that leasing expenses for enclosed vehicles average around $75 to $150 per day depending on the region and demand. For 18 ft vehicles, costs can range from $100 to $175 per day. Compare offerings, focusing on pricing, availability, and customer satisfaction ratings to identify reputable options.
- Check Availability: Contact the chosen leasing companies to verify the availability of your preferred vehicle for the specified booking dates. Inquire about any unique requirements, such as weight limits or licensing needs, to avoid surprises.
- Make a Reservation: Once you identify an appropriate vehicle, proceed to make a reservation. Be prepared to provide information such as the duration of the lease, type of vehicle (enclosed or open), and any extra services needed, such as roadside assistance or insurance coverage.
- Review the Rental Agreement: Carefully examine the rental agreement before finalizing your reservation. Pay close attention to terms related to fees, insurance options, and your responsibilities regarding the vehicle's maintenance and return conditions.
- Inspect the Vehicle: At the time of pickup, thoroughly examine the unit for any pre-existing damage and ensure it aligns with your specifications. Document any issues with photos for your records to facilitate any potential disputes later. A case study from a construction firm highlights that documenting equipment condition at pickup reduced disputes by 30%.
- Complete the Leasing Process: Finalize the lease by signing the agreement, paying any necessary deposits, and taking possession of the vehicle. Ensure you have all necessary documentation, including identification and booking confirmation, before leaving the site. Recent client feedback shows that businesses providing open dialogue and clear leasing conditions tend to have higher satisfaction levels.
By following this organized guide, you can simplify the vehicle leasing experience, making sure you secure the appropriate vehicle while steering clear of typical mistakes, all while utilizing the extensive equipment leasing services available in the DFW Metroplex. Think about obtaining testimonials from previous clients to further confirm the quality of service offered by leasing businesses.
Understanding Rental Costs and Fees
When contemplating the lease of a 16 ft vehicle, it’s crucial to account for several potential costs and fees that can impact your overall budget:
- Base Charge: This constitutes the basis of your leasing expense and can vary greatly among providers and geographic areas. Always compare rates to find the best deal.
- Mileage Fees: Numerous vehicle leasing firms apply fees according to the distance covered with the equipment. To avoid unwelcome surprises, confirm these charges upfront and factor them into your budget.
- Insurance Expenses: Based on the lease contract, you may need to obtain insurance for the vehicle. It’s wise to check if your personal auto insurance policy extends coverage to equipment leases, which could save you money.
- Deposit Requirements: Most rental companies necessitate a deposit, which is typically refundable upon the vehicle's safe return. Familiarize yourself with the specific terms regarding these deposits to ensure a smooth transaction.
- Late Fees: Returning the equipment beyond the agreed time frame may result in additional charges. To avoid these fees, plan your return schedule carefully and communicate with the rental service if delays occur.
- Cleaning Fees: Certain companies impose fees if the vehicle is returned in an unclean condition. To avoid incurring these costs, ensure the vehicle is cleaned before returning it.
In the context of the broader trucking industry, which employed 3.55 million truck drivers in 2023, understanding these potential expenses is essential for effective budgeting. As Bob Costello, Chief Economist for the American Trucking Associations, highlights, having a clear understanding of expenses is essential for any construction project manager maneuvering through the intricacies of vehicle leasing. By thoroughly understanding these potential expenses, you can prepare your budget effectively and minimize the risk of unexpected costs during your rental experience. This proactive approach allows for a smoother process and better financial management in your construction projects.
Tips for Safe Trailer Handling and Towing
To ensure the safe handling and towing of your rented 16 ft vehicle, adhere to the following essential safety tips:
-
Check Your Vehicle Compatibility: It is crucial to verify that your vehicle can safely tow the load, including ensuring that it has the appropriate hitch and brake controller if required. Incompatible vehicles are a common factor in many towing accidents, which account for eight deaths and over 700 incidents of property damage each week. Make sure to consult your vehicle’s owner manual and check the towing capacity to avoid any issues.
-
Practice Towing: If you are new to towing, it is advisable to practice in a controlled environment, such as an empty parking lot. Getting accustomed to maneuvering, stopping, and reversing with the attachment will build your confidence and help prevent accidents. For instance, a construction manager once reported a near-miss incident due to sudden braking, highlighting the importance of practice.
-
Load the Vehicle Properly: Proper weight distribution within the vehicle is vital for maintaining stability on the road. Avoid overloading, which can compromise handling and increase the risk of swaying or loss of control. An example of improper loading occurred last year when a vehicle overturned due to uneven weight distribution, resulting in significant property damage.
-
Use Safety Chains: Always connect safety chains from the towed unit to your vehicle. This precaution is critical in preventing the vehicle from detaching while in transit, which could lead to catastrophic accidents. As a Minnesota state trooper noted,
this was completely avoidable, in every sense of the word
—a reminder that proper preparation can prevent many incidents.
-
Check Lights and Signals: Before leaving, ensure that the vehicle’s lights and turn signals are functioning correctly. This step is vital not only for avoiding accidents but also for compliance with traffic laws, as a malfunction could lead to serious consequences.
-
Drive Cautiously: When pulling a load, it is important to drive at reduced speeds, maintain a greater following distance, and be more mindful of turns and stops. The presence of a towable unit changes how your vehicle handles, making it essential to adjust your driving behavior accordingly.
-
Stay Updated with the Latest Safety Tips for 2024: As towing regulations and best practices evolve, staying informed about the latest safety tips for 2024 is essential. This year, specialists suggest utilizing advanced driver-assistance systems present in newer vehicles that can aid in monitoring sway and offer extra braking support.
By integrating these safety measures into your towing practices, you can significantly boost your confidence and guarantee a secure towing experience, ultimately contributing to the prevention of accidents on the road.

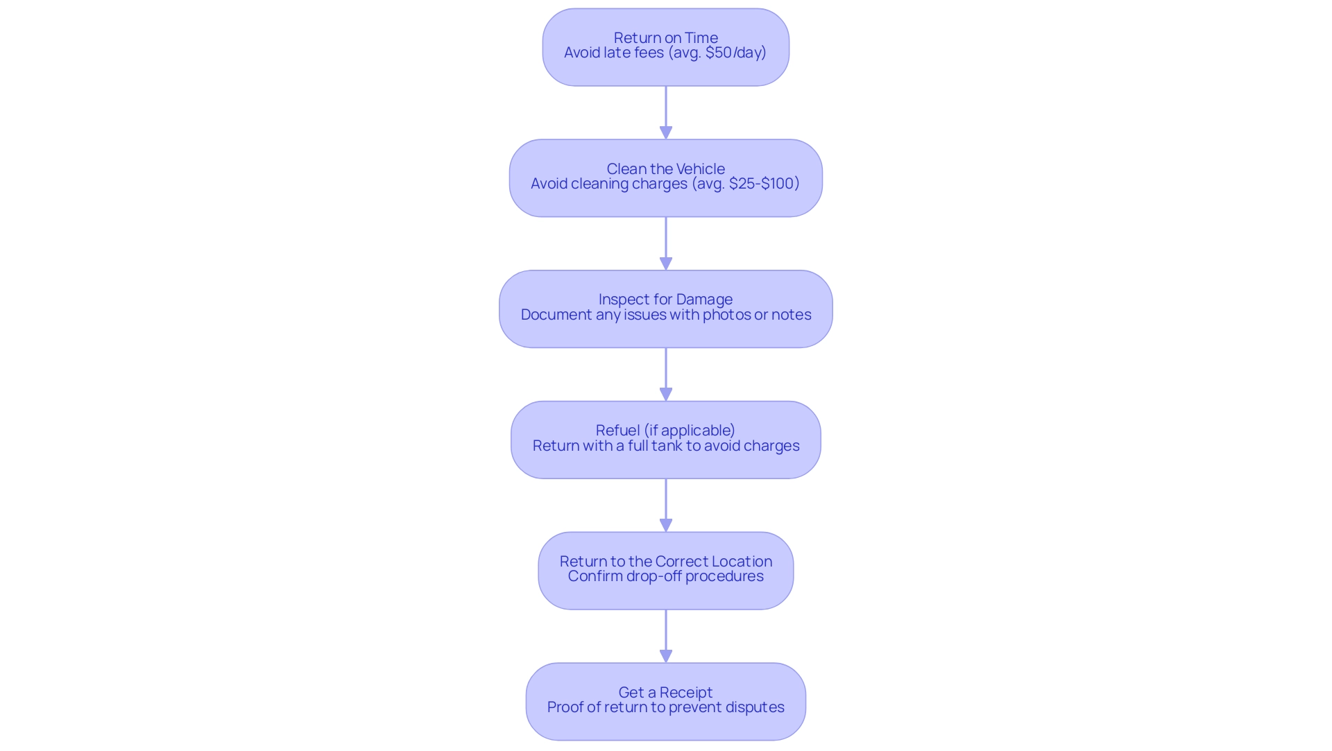
Returning the Trailer: Best Practices
To facilitate a seamless return process for your rented 16 ft vehicle, consider these essential best practices:
- Return on Time: Adhering to the agreed-upon return schedule is crucial to avoid late fees, which can average around $50 per day in 2024. Organizing your timetable efficiently will help guarantee that you return the vehicle promptly.
- Clean the Vehicle: To avoid any cleaning charges, which can average $25 for basic cleaning and up to $100 for extensive cleaning, ensure to remove all debris and clean the vehicle thoroughly. Sweep out any dirt and double-check for any personal items that may have been left behind.
- Inspect for Damage: Conduct a thorough examination of the vehicle for any harm that may have occurred during your usage period. Document any issues with photos or notes to address them with the leasing company if needed.
- Refuel (if applicable): If your lease agreement stipulates that the vehicle must be returned with a full tank of gas for any towing vehicles, be certain to refuel beforehand to avoid additional charges.
- Return to the Correct Location: Ensure that you return the vehicle to the specified drop-off site. It’s advisable to confirm the drop-off procedures with the car hire company to avoid confusion. Recent changes in vehicle rental return policies may require you to follow specific drop-off instructions, so verify this information ahead of time.
- Get a Receipt: Upon returning the trailer, always request a receipt or confirmation of return. This documentation serves as proof of the transaction and can help prevent disputes regarding the rental.
By adhering to these best practices and being aware of the associated fees and recent policy changes, you will not only ensure a hassle-free return process but also protect yourself from unexpected charges.

Conclusion
Renting a 16 ft trailer involves careful consideration of several key factors that can significantly influence the success of any project. By clearly defining the trailer's purpose, understanding weight capacities, and evaluating essential features, individuals can make informed decisions that align with their specific needs. Additionally, being mindful of rental duration, company reputation, and safety regulations enhances overall satisfaction and compliance.
The step-by-step guide provided simplifies the rental process, emphasizing the importance of research and preparation. Ensuring that the right trailer is chosen, along with a thorough understanding of rental costs—including base fees, mileage charges, and potential cleaning fees—helps in creating a comprehensive budget. This proactive approach minimizes the risk of unexpected expenses and streamlines the rental experience.
Safety cannot be overlooked when handling and towing a trailer. By following essential safety tips, such as checking vehicle compatibility and practicing towing in a controlled environment, risks associated with accidents can be significantly reduced. Finally, adhering to best practices when returning the trailer ensures a smooth conclusion to the rental process, safeguarding against additional charges and fostering a positive relationship with rental companies.
In summary, with the right knowledge and preparation, renting a 16 ft trailer can be a straightforward and efficient process. By considering all aspects—from selection to safe handling and return—individuals and businesses can navigate the rental landscape with confidence, ensuring their projects proceed smoothly and successfully.
Frequently Asked Questions
What factors should I consider when renting a 16 ft vehicle?
Key factors include the purpose of the vehicle, weight capacity, trailer features, lease duration, the reputation of the leasing firm, and safety regulations.
How do I determine the purpose of the vehicle?
Clearly define the intended use, such as moving goods or carrying equipment, and choose the appropriate type of vehicle (enclosed, open, or utility) that serves that function.
What is the average weight capacity for a 16 ft vehicle?
The average weight capacity typically ranges from 3,000 to 7,000 pounds, depending on the vehicle's design.
Why is it important to evaluate trailer features?
Specific features like ramps, tie-down points, and enclosed designs can enhance the efficiency of your project and cater to your specific needs.
How does the lease duration affect my rental?
The duration of the lease can impact pricing, as rental services often have varied pricing structures based on how long you need the vehicle.
What should I look for in a leasing firm's reputation?
Investigate customer reviews and ratings to find a leasing company known for good customer service and well-maintained equipment.
What safety regulations should I be aware of when leasing a vehicle?
Stay informed about the latest updates on safety regulations, which may require additional features or inspections that could influence your rental decision.
What steps should I follow to rent a 16 ft vehicle effectively?
Identify your needs, research leasing firms, check availability, make a reservation, review the rental agreement, inspect the vehicle, and complete the leasing process.
What should I do before making a reservation?
Specify the type of vehicle needed, duration of the lease, and any special features required, and then verify availability with the leasing companies.
How can I avoid disputes when picking up the vehicle?
Thoroughly inspect the vehicle for pre-existing damage, document any issues with photos, and ensure it meets your specifications.
What potential costs should I be aware of when renting a 16 ft vehicle?
Potential costs include base charges, mileage fees, insurance expenses, deposit requirements, late fees, and cleaning fees.
What should I do to ensure a safe towing experience?
Check vehicle compatibility, practice towing, load the vehicle properly, use safety chains, check lights and signals, drive cautiously, and stay updated with safety tips.
What are best practices for returning a rented 16 ft vehicle?
Return the vehicle on time, clean it, inspect for damage, refuel if needed, return it to the correct location, and get a receipt upon return.