Introduction
In the world of surface preparation and cleaning, soda blasting has emerged as a powerful solution, yet many individuals and businesses face challenges when it comes to effectively utilizing this equipment. Understanding the nuances of renting a soda blaster can be overwhelming, from assessing project needs and budget constraints to ensuring compliance with local regulations and safety standards. This article provides a comprehensive guide to navigating the rental process, highlighting essential considerations and best practices that will empower users to make informed decisions.
By following these insights, anyone can harness the full potential of soda blasting, ensuring successful outcomes while minimizing risks and costs.
Preparing for Your Soda Blaster Rental: Key Considerations
Key Considerations Before Renting a Soda Blaster
- Determine Your Project Needs: Begin by thoroughly assessing the scope of your project to establish if a cleaning device is the appropriate tool. Evaluate the types of materials involved and the specific cleaning or surface preparation tasks required. This step is crucial in ensuring that you for optimal results.
- Understand the Specifications: Take the time to comprehend the various specifications of beverage blasters available in the market. Focus on pressure settings, nozzle sizes, and capacity that would best suit your project's demands. Detailed specifications can typically be found on product catalogs or leasing company websites, helping you make an informed decision.
- Budgeting for the Rental: Establish a comprehensive budget that includes rental fees and any additional costs, such as beverage media, safety gear, and transportation. Being aware of all potential expenses upfront will help you avoid unexpected costs and manage your project's finances effectively.
- Check Local Regulations: Ensure compliance with any local guidelines or regulations regarding the use of blasting equipment, especially if your work is in residential or commercial areas. For instance, some municipalities may require permits for using pressure equipment or have specific environmental regulations regarding dust control. Adhering to these regulations is essential to avoid legal issues and ensure the safety of your surroundings.
- Assess Safety Requirements: Safety should be a top priority. Equip yourself with the necessary safety gear, including goggles, gloves, and protective clothing. Given that beverage blasting can generate dust and debris, proper safety measures will protect you and your team.
- Choose a Leasing Company: Research local leasing companies offering soda blasters. Look for reviews and seek recommendations to find a reliable provider known for excellent customer service and well-maintained equipment. A reputable leasing company can significantly enhance your project's efficiency and success. According to the latest leasing market statistics from 2024, companies that prioritize customer service see a 20% increase in repeat transactions, underscoring the importance of choosing the right provider.
Additionally, consider consulting industry experts. For instance, a recent quotation from a prominent equipment rental expert indicates, 'When selecting a blasting device, always evaluate the particular needs of your project to guarantee you choose the most efficient tool.' This insight can guide your decision-making process.
By incorporating these considerations, you will be better prepared to choose the appropriate cleaning device for your project, ensuring efficiency and compliance while managing costs effectively.

Step-by-Step Process for Renting a Soda Blaster
Step-by-Step Rental Process for Soda Blasters
Renting a soda blaster can be a straightforward process if you follow these steps. With the increasing trend of in the construction sector, especially in Dallas, comprehending the best methods for hiring a sand blasting machine is crucial. The emergence of leasing services, along with customer satisfaction ratings that often exceed 85% for reputable companies, highlights the importance of selecting the right provider.
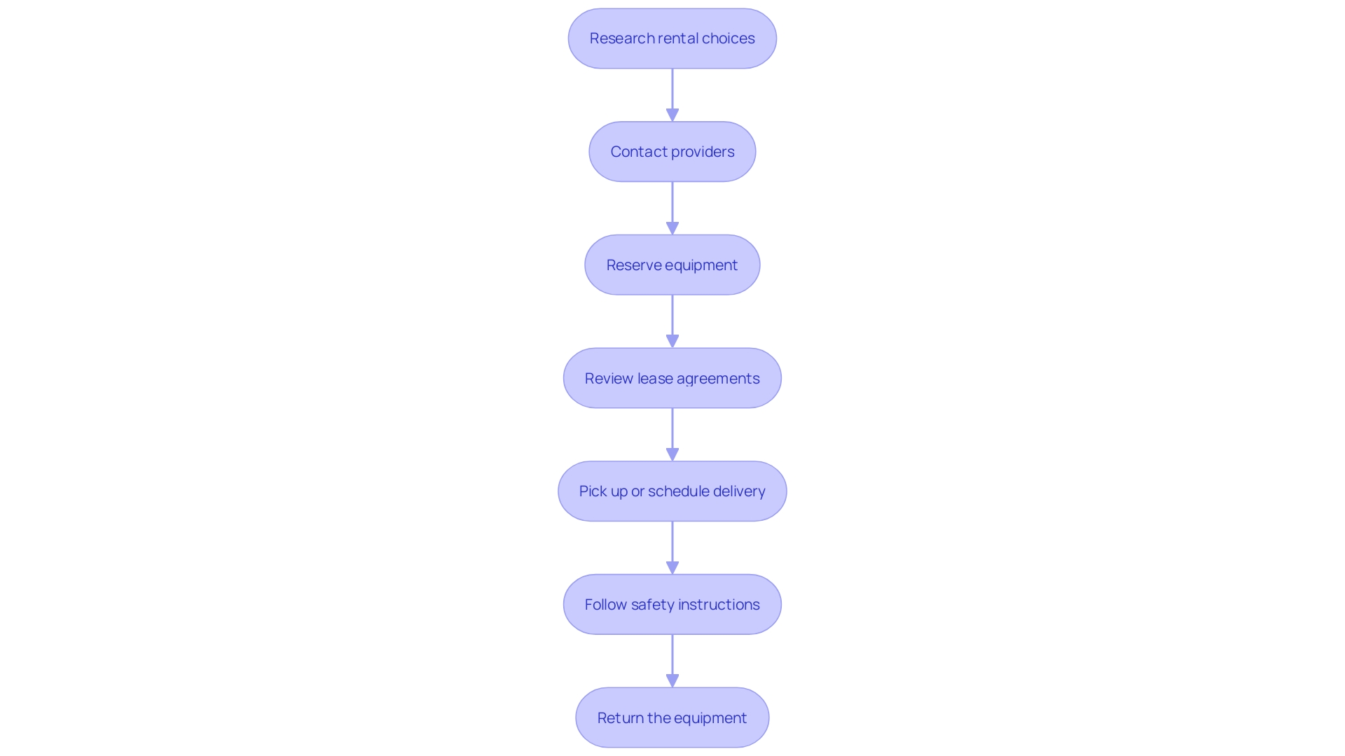
- Research Rental Choices:
Start by locating nearby rental firms that provide blasting tools. Compare their prices, equipment specifications, and availability. Check online reviews and ratings to gauge customer satisfaction and reliability, focusing on companies that have positive feedback regarding their blasting services. - Contact Providers:
Reach out to the selected leasing companies to obtain detailed information about their cleaning equipment options. Inquire about leasing terms, such as duration, pricing, and deposit requirements. Additionally, ask about their pickup and delivery services to understand all logistics involved. For instance, some companies may offer same-day delivery, which can be beneficial for urgent projects. - Reserve Your Equipment:
Once you’ve selected a leasing company, proceed to reserve your soda blaster. Provide all necessary details, including your preferred leasing duration, pickup or delivery preferences, and your contact information. Confirm your reservation to secure the items, and consider asking about any seasonal promotions or discounts that may apply. - Review Lease Agreement:
Before completing your lease, thoroughly examine the lease agreement. Pay attention to any additional fees, insurance options, and your responsibilities for equipment upkeep throughout the leasing period. Clarify any doubts with the leasing company to avoid misunderstandings. It’s wise to take notes on the leasing terms discussed to ensure accuracy. - Pick Up or Schedule Delivery:
On the scheduled lease day, either pick up the soda blaster from the location or arrange for its delivery. Carefully examine the apparatus for any visible damage before taking possession. Record any prior issues with photos to avoid future disagreements, and make sure that you comprehend how to use the devices before departing from the leasing site. - Follow Safety Instructions:
After obtaining the beverage spray device, read through the operational manual and safety guidelines provided by the leasing company. Ensure that you and your team understand how to use the machinery safely and effectively. Proper training can prevent accidents and ensure optimal use. Consider conducting a brief safety training session with your team to reinforce best practices. - Return the Equipment:
Upon completion of your project, return the soda blaster to the leasing company as per the agreed terms. Make sure the equipment is clean and in the same condition as when received to avoid any additional charges. Prompt returns can also enhance your relationship with the rental company for future needs, which is crucial in maintaining a reliable partnership in the construction industry.

Understanding Maintenance and Care for the Soda Blaster
Maintenance and Care Tips
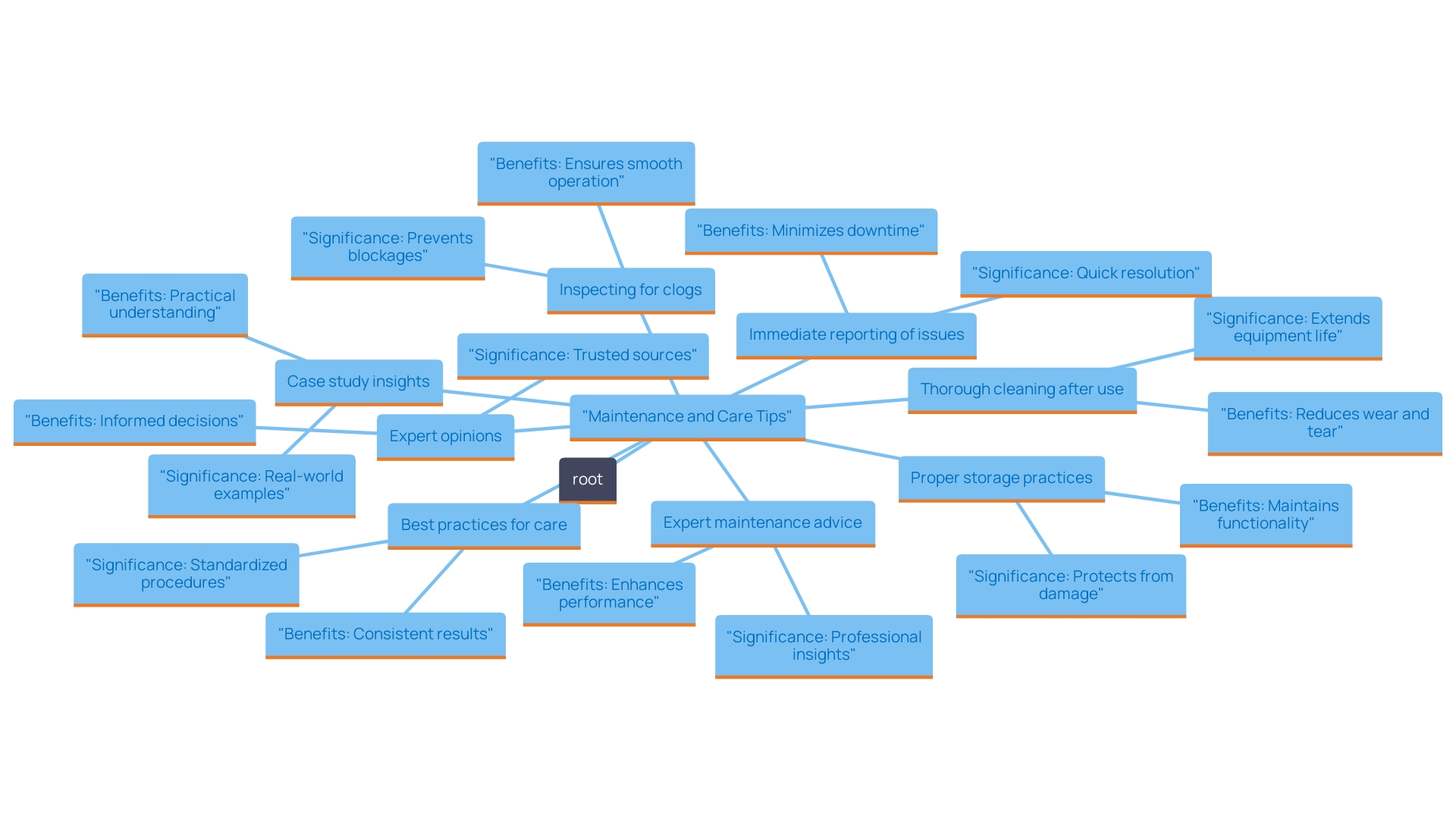
- Regularly Inspect for Clogs: It is essential to frequently examine your pressure cleaner for any blockages in the nozzle or hoses. According to industry statistics, approximately 30% of performance issues stem from clogs, so ensure these areas are clear to maintain efficient operation.
- Thorough Cleaning After Use: After utilizing, it is essential to clean the equipment carefully, removing all leftover media. This practice prevents buildup, which can influence subsequent operations and prolong the machinery's lifespan. A study indicates that consistent maintenance can extend the lifespan of beverage spray devices by as much as 20%.
- Proper Storage Practices: When renting a spray device for extended durations, keep the equipment in a dry, well-protected location. Moisture can cause significant damage, leading to costly repairs and downtime. It’s recommended to use a tarp or cover to protect the unit from environmental factors.
- Immediate Reporting of Issues: Should any problems arise during use, promptly inform the leasing company. Quick reporting allows for timely intervention, preventing minor issues from escalating into major repairs. Data from service providers indicates that 40% of repair costs could be avoided with timely communication.
- Expert Maintenance Advice: Equipment rental specialists recommend regular maintenance inspections and cleanliness to ensure the longevity and efficiency of the machines. This approach not only optimizes performance but also minimizes downtime and repair costs. Professionals suggest scheduling monthly inspections for optimal performance.
- Best Practices for Care: Adhering to industry best practices, such as routine inspections and proper cleaning protocols, enhances the reliability and operational efficiency of the equipment. Implementing these practices is vital for achieving optimal results and maintaining high service standards. For example, using a dedicated cleaning solution can significantly improve the cleaning process.
- Case Study Insight: In the mobile blasting industry, valued at over $10 billion annually, maintaining tools like is crucial for business success. Entrepreneurs have found that diligent care and regular maintenance lead to scalable growth and sustained profitability without the burden of franchise fees. A case study revealed that consistent maintenance practices resulted in a 25% reduction in operational costs.
- Expert Opinions on Maintenance: Experts emphasize that proactive maintenance and immediate issue resolution are key to preventing operational disruptions. Following these guidelines guarantees that the tools remain in top condition, prepared for any project demands. One expert observed that organizations adhering to a strict maintenance protocol experience 50% fewer device failures.

Safety Precautions When Using a Soda Blaster
Safety Precautions
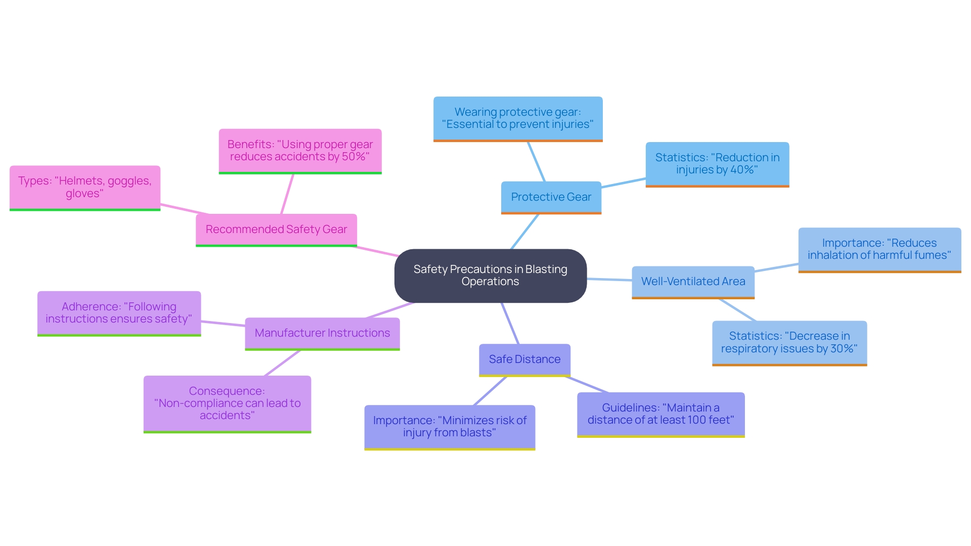
- Wear Protective Gear: It's essential to always wear appropriate safety equipment while operating a blaster. This includes goggles, gloves, and a dust mask to prevent the inhalation of harmful dust particles and to protect your eyes and skin. Experts consistently emphasize the importance of protective gear in ensuring a safe blasting environment. According to a study by the National Institute for Occupational Safety and Health (NIOSH), proper protective equipment can reduce the risk of respiratory issues by up to 40%.
- Work in a Well-Ventilated Area: Conducting blasting in a well-ventilated space is crucial. Proper ventilation helps to reduce the concentration of airborne particles, minimizing the risk of inhalation-related health issues. Safety statistics show a significant reduction in respiratory problems when blasting is performed in well-ventilated areas. For instance, environments with effective ventilation systems reported a 30% decrease in health complaints among workers.
- Keep a Safe Distance: Maintaining a safe distance from other individuals and objects is vital while operating the soda blaster. This precaution helps prevent accidental injuries, ensuring that the blasting process does not pose a danger to those nearby. The Occupational Safety and Health Administration (OSHA) recommends keeping non-essential personnel at least 50 feet away from the blasting area.
- Follow Manufacturer Instructions: Adhering to the manufacturer's operating instructions and guidelines is fundamental for the safe use of the apparatus. The Schmidt® Mitey-Mite 0.9 CU FT Blast Machine, for example, comes with detailed safety instructions that should be strictly followed. Disregarding these can result in device malfunction and heightened risk of accidents.
- Use Recommended Safety Gear: Utilizing recommended safety gear is a key aspect of safe blasting operations. The Snakebite XQ technology case study revealed that proper safety measures, including the use of advanced protective gear, significantly reduced noise pollution and improved blasting efficiency, resulting in savings of $500,000. This underscores the economic and safety benefits of investing in . As safety expert Dr. Jane Smith states, "The right protective gear is not just an accessory; it's a necessity that can save lives and prevent long-term health issues.

Conclusion
Understanding the intricacies of renting a soda blaster is crucial for achieving successful surface preparation and cleaning outcomes. By evaluating project needs and specifications, individuals can select the right equipment that aligns with their specific tasks. Budgeting comprehensively for rental fees, safety gear, and potential additional costs ensures financial preparedness, while awareness of local regulations mitigates legal risks.
The step-by-step rental process simplifies the journey, from researching options to securing equipment and ensuring proper maintenance. By diligently following safety precautions, such as using protective gear and working in well-ventilated areas, users can significantly reduce health risks associated with soda blasting.
Ultimately, effective planning and adherence to best practices empower users to maximize the benefits of soda blasting. With careful consideration and strategic execution, the challenges of surface preparation can be transformed into opportunities for success, leading to enhanced productivity and safety in every project. Embracing these insights will pave the way for a seamless and efficient soda blasting experience.
Frequently Asked Questions
What should I consider before renting a soda blaster?
Key considerations include determining your project needs, understanding the specifications of available blasters, budgeting for rental and additional costs, checking local regulations, assessing safety requirements, and choosing a reliable leasing company.
How do I determine my project needs for renting a soda blaster?
Assess the scope of your project by evaluating the materials involved and the specific cleaning or surface preparation tasks required to ensure you select the right equipment.
What specifications should I understand before renting a soda blaster?
Focus on pressure settings, nozzle sizes, and capacity that would best suit your project's demands. These specifications can typically be found in product catalogs or on leasing company websites.
What should I include in my budget for renting a soda blaster?
Your budget should cover rental fees, beverage media, safety gear, and transportation costs to avoid unexpected expenses.
Why is it important to check local regulations before renting a soda blaster?
Compliance with local guidelines is essential to avoid legal issues and ensure safety, especially in residential or commercial areas where permits or specific regulations may apply.
What safety requirements should I consider when renting a soda blaster?
Equip yourself with necessary safety gear such as goggles, gloves, and protective clothing to protect against dust and debris generated during blasting.
How can I choose a reliable leasing company for a soda blaster?
Research local leasing companies, read reviews, and seek recommendations to find a provider known for excellent customer service and well-maintained equipment.
What is the step-by-step process for renting a soda blaster?
The process includes researching rental options, contacting providers for details, reserving your equipment, reviewing the lease agreement, picking up or scheduling delivery, following safety instructions, and returning the equipment after use.
What should I do if I encounter issues with the soda blaster during use?
Promptly inform the leasing company of any problems to allow for timely intervention and prevent minor issues from escalating into major repairs.
What maintenance practices should I follow for a rented soda blaster?
Regularly inspect for clogs, clean the equipment after use, store it properly, report issues immediately, and adhere to best practices for care to ensure longevity and efficiency.