Key Highlights
- Renting construction equipment offers cost savings, access to advanced technology, and reduced maintenance responsibilities.
- Leasing helps avoid significant upfront costs, making it ideal for short-term projects.
- EZ Equipment Rental provides flexible solutions for various locations, enhancing accessibility for contractors.
- 72% of contractors reported renting equipment in the past year, indicating a trend towards efficiency and cost reduction.
- Assessing task requirements is crucial for selecting the right tools, considering factors like project duration and usage frequency.
- Quality in tool selection is emphasised, with a checklist recommended to streamline the rental process.
- Reviewing lease agreements and inspecting machinery before acceptance are essential to avoid unexpected costs.
- Clear communication with the leasing company ensures timely delivery and availability of required tools.
- Effective logistics planning includes scheduling deliveries, optimising routes, and coordinating pickups to minimise downtime.
- The U.S. construction equipment rental market is projected to reach approximately USD 98.29 billion by 2034, highlighting the importance of efficient rental operations.
Introduction
Renting construction equipment has become a strategic choice for businesses aiming to optimize operations and minimize costs. This approach offers significant savings, access to cutting-edge technology, and reduced maintenance responsibilities, making the benefits of leasing tools increasingly evident. However, the complexities of equipment rental can pose challenges.
How can contractors ensure they select the right tools and streamline the rental process effectively? This article explores best practices for renting construction equipment, equipping professionals with the knowledge to maximize efficiency and enhance project success.
Recognize the Benefits of Renting Construction Equipment
Renting construction equipment from EZ Equipment Rental offers numerous advantages, including cost savings, access to cutting-edge technology, and reduced maintenance responsibilities. By choosing to lease, businesses can benefit from renting construction equipment to avoid the significant upfront costs associated with purchasing tools, which is especially beneficial for short-term projects.
EZ Equipment Rental provides flexible solutions for renting construction equipment, allowing businesses to quickly adapt to project needs without the obligations of ownership. For example, a contractor might rent specialized equipment for a specific task, ensuring they have the appropriate tools without a long-term commitment. This approach not only conserves capital but also minimizes storage and maintenance costs, making it a financially sound choice for many construction firms in the Dallas-Fort Worth area.
Furthermore, EZ Equipment Rental caters to a wide range of locations, including:
- Dallas
- Carrollton
- Plano
- Fort Worth
This ensures that local contractors can easily access the tools they need. Notably, 72% of contractors reported renting construction equipment in the past year, highlighting a growing trend towards solutions that improve operational efficiency while reducing expenses.

Evaluate Project Requirements for Optimal Equipment Selection
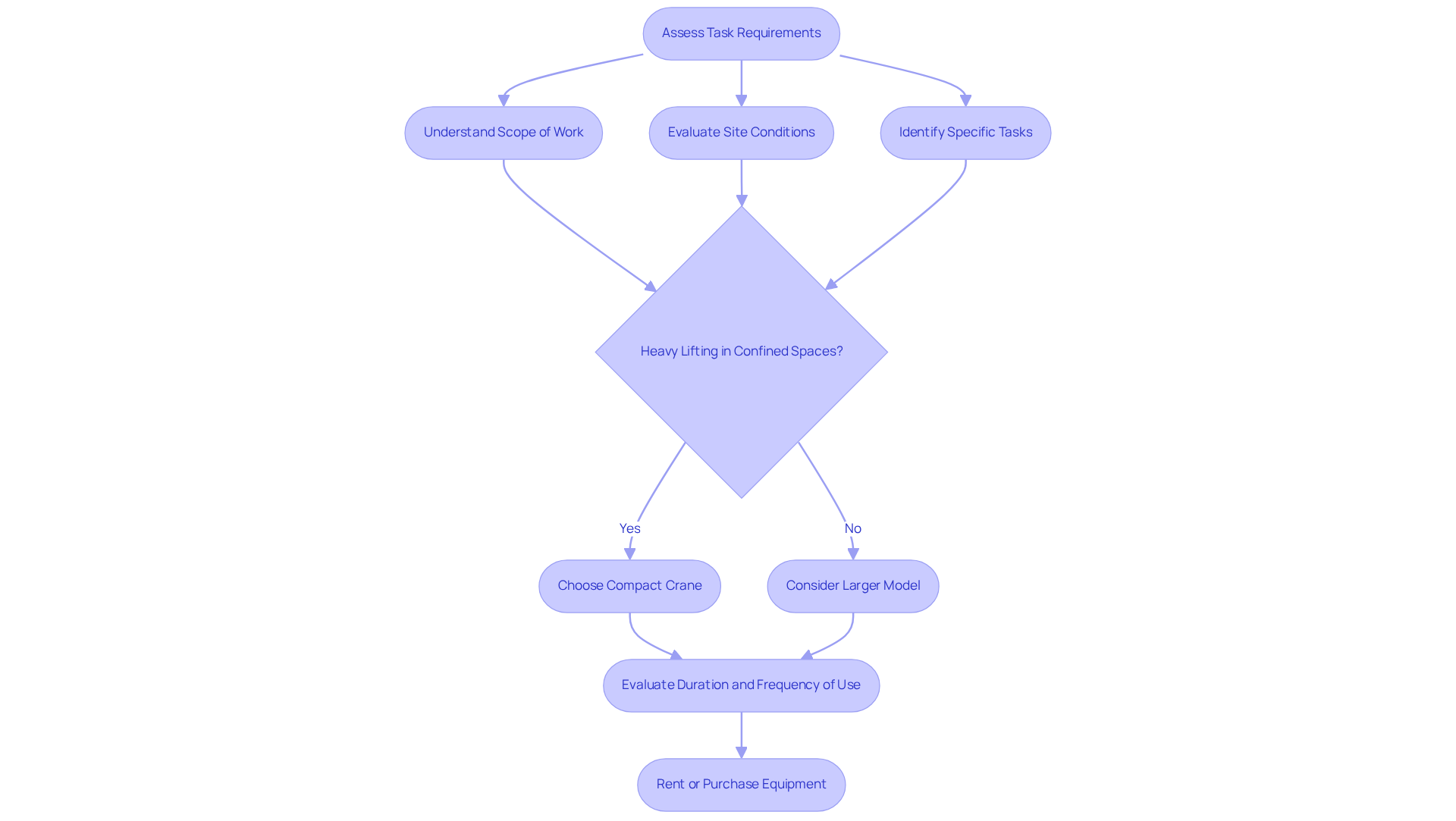
Choosing the right tools begins with a thorough assessment of task requirements. This process necessitates a clear understanding of the scope of work, site conditions, and the specific tasks to be accomplished. For example, in situations that involve heavy lifting in confined spaces, a compact crane may prove more advantageous than a larger model. Additionally, evaluating the duration of the project and the anticipated frequency of tool usage is crucial in determining whether renting construction equipment or purchasing tools is the most economical choice.
As Benjamin Franklin wisely noted, "The bitterness of poor quality remains long after the sweetness of low price is forgotten," underscoring the quality in tool selection. Implementing a checklist to outline these requirements can significantly streamline the selection process for renting construction equipment, ensuring that it aligns perfectly with the task's needs. Furthermore, considering economic factors such as ownership costs and operating fuel expenses can further guide decision-making. This meticulous approach not only enhances productivity but also contributes to the overall success of the project.

Implement Best Practices for Equipment Rental Processes
To maximize efficiency in the process of renting construction equipment, adhering to established practices is essential. Begin by thoroughly reviewing and understanding the lease agreement, paying close attention to clauses related to insurance, liability, fuel return policies, and daily usage caps. This knowledge can prevent disputes and unexpected costs during the process of renting construction equipment. Many contractors overlook these critical details, which can lead to additional charges if not followed.
Next, conduct a thorough examination of the machinery before accepting it. This includes checking for leaks, worn tires, and ensuring that all safety features are functional. Documenting the condition upon receipt is vital, as it protects against being charged for pre-existing damage. A proactive approach to inspections not only enhances safety but also ensures that the machinery meets operational standards, reducing the risk of downtime during projects.
Maintaining clear communication with the leasing company is also crucial. Confirm delivery schedules and any specific requirements, such as specialized attachments, well in advance. This coordination helps prevent delays and ensures that essential tools are accessible when needed.
Lastly, keep detailed records of renting construction equipment, including leasing periods and usage. This practice helps avoid unexpected fees and ensures timely returns, which is essential for maintaining a good relationship with the provider. By applying these practices, construction managers can enhance efficiency and ensure successful project execution.

Plan Logistics to Ensure Smooth Equipment Rental Operations
Efficient logistics planning is crucial for seamless operations in renting construction equipment. Begin by scheduling equipment delivery to align with project timelines, ensuring machinery arrives precisely when needed. Utilize route optimization tools to devise the most efficient delivery routes, thereby minimizing both transportation costs and time. Furthermore, establish a clear pickup schedule to prevent delays at the end of the lease period. For instance, coordinating with the rental company for immediate pickup after project completion can free up resources for subsequent projects.
As Josh Nickell, Vice President of the American Rental Association, emphasizes, "You can’t just assume that there’s a piece of machinery on your lot or hope one will be returned in time; you have got to do a lot more planning, and use analytics to predict what your needs are going to be."
By prioritizing logistics, construction teams can enhance productivity and reduce downtime related to resource availability. With the U.S. construction equipment rental market projected to reach approximately USD 98.29 billion by 2034, effective logistics planning for renting construction equipment will become increasingly vital in meeting the growing demand.

Conclusion
Renting construction equipment offers businesses a strategic opportunity to enhance efficiency and reduce costs, especially for short-term projects. By choosing rental solutions, contractors gain access to the latest technology and specialized tools without the financial burden of ownership. This allows them to concentrate on maximizing productivity and minimizing overhead expenses.
The article underscores several key practices to optimize the rental process. It stresses the importance of evaluating project requirements to select the most suitable equipment and outlines best practices for managing rental agreements. This includes conducting thorough inspections and maintaining clear communication with rental providers. Furthermore, effective logistics planning is essential to ensure timely delivery and pickup, which helps reduce downtime and improve overall project execution.
Ultimately, adopting these best practices for renting construction equipment streamlines operations and positions businesses to respond more effectively to evolving project demands. As the construction equipment rental market continues to expand, leveraging these strategies will be crucial for maintaining a competitive edge and achieving long-term success in the industry. Embracing the advantages of renting can lead to significant cost savings and operational efficiencies, paving the way for future growth and innovation.
Frequently Asked Questions
What are the benefits of renting construction equipment from EZ Equipment Rental?
Renting construction equipment from EZ Equipment Rental offers cost savings, access to cutting-edge technology, and reduced maintenance responsibilities.
How does renting equipment help businesses with short-term projects?
Renting allows businesses to avoid significant upfront costs associated with purchasing tools, making it especially beneficial for short-term projects.
What flexibility does EZ Equipment Rental provide for businesses?
EZ Equipment Rental offers flexible solutions that allow businesses to quickly adapt to project needs without the obligations of ownership.
Can a contractor rent specialized equipment for specific tasks?
Yes, contractors can rent specialized equipment for specific tasks, ensuring they have the appropriate tools without a long-term commitment.
What financial advantages does renting equipment offer to construction firms?
Renting conserves capital and minimizes storage and maintenance costs, making it a financially sound choice for many construction firms.
Which areas does EZ Equipment Rental serve?
EZ Equipment Rental caters to a wide range of locations including Dallas, Carrollton, Plano, and Fort Worth.
How common is the practice of renting construction equipment among contractors?
Notably, 72% of contractors reported renting construction equipment in the past year, indicating a growing trend towards solutions that improve operational efficiency while reducing expenses.
List of Sources
- Recognize the Benefits of Renting Construction Equipment
- Survey: Contractors lean more toward renting in 2025 (https://equipmentworld.com/market-pulse/article/15755011/survey-contractors-lean-more-toward-renting-in-2025)
- 10 ‘food for thought’ quotes on equipment rental in 2024 (https://internationalrentalnews.com/news/words-of-wisdom-of-2024-so-far-10-quotes-providing-food-for-thought/8038427.article)
- Construction Equipment Rental Market Size, Share, Trends 2034 (https://fortunebusinessinsights.com/construction-equipment-rental-market-102247)
- 7 Benefits of Renting Construction Equipment — Durante Equipment (https://duranteequip.com/durante-equipment-blog/7-benefits-of-renting-construction-equipment)
- Evaluate Project Requirements for Optimal Equipment Selection
- 119 Construction Quotes that Hit the Nail on the Head | BigRentz (https://bigrentz.com/blog/construction-quotes?srsltid=AfmBOoqgV3R8WLPSqiouS3T4_tTIegM-wlFboiF-MC-W9pSuAJmI4zmK)
- 15 of the Most Inspiring Quotes about Construction - Digital Builder (https://autodesk.com/blogs/construction/inspiring-construction-quotes)
- SELECTION CRITERIA OF EQUIPMENT IN CONSTRUCTION PROJECT (https://academia.edu/34273556/SELECTION_CRITERIA_OF_EQUIPMENT_IN_CONSTRUCTION_PROJECT)
- 10 Construction Quotes to Inspire Your Project (https://horstconstruction.com/10-wise-construction-quotes-to-inspire-your-next-project-2)
- 40 Construction Quotes to Motivate Your Team (https://projectmanager.com/blog/construction-quotes)
- Implement Best Practices for Equipment Rental Processes
- 10 ‘food for thought’ quotes on equipment rental in 2024 (https://internationalrentalnews.com/news/words-of-wisdom-of-2024-so-far-10-quotes-providing-food-for-thought/8038427.article)
- Best KPIs for the Equipment Rental Industry (https://targit.com/en/blog/best-kpis-for-the-equipment-rental-industry)
- Construction Equipment Rental Best Practices: Expert Guide (https://namrentals.com/2025/09/17/construction-equipment-rental-best-practices)
- 10 Equipment Rental KPIs For Rental Business - Ajelix (https://ajelix.com/bi/equipment-rental-kpis)
- 7 KPIs equipment rental businesses should track (https://cyces.co/blog/kpis-rental-businesses)
- Plan Logistics to Ensure Smooth Equipment Rental Operations
- 7 Must-Know Statistics About Equipment Rentals (https://gocodes.com/construction/equipment-rentals-statistics)
- Heavy Equipment Rental in the US Industry Analysis, 2026 (https://ibisworld.com/united-states/industry/heavy-equipment-rental/1378)
- 40 Construction Quotes to Motivate Your Team (https://projectmanager.com/blog/construction-quotes)
- Construction Equipment Rental Market Size, Share, Trends 2034 (https://fortunebusinessinsights.com/construction-equipment-rental-market-102247)
- Construction Equipment Rental Market Statistics 2025-2034 (https://statifacts.com/outlook/us-construction-equipment-rental-market)