Key Highlights:
- Skid steer trenchers are specialised attachments designed for digging narrow ditches, essential for installing utilities and drainage systems.
- They allow for precise trenching with minimal environmental disturbance, enhancing productivity in construction projects.
- Operators can customise trench depth and width, which improves efficiency and reduces labour costs.
- Using trenchers can significantly shorten project timelines; for example, a landscaping firm reduced a four-day schedule to one day.
- Key factors for selecting a trencher include required trench dimensions, soil type, hydraulic flow compatibility, and attachment weight.
- Best practises for effective operation include pre-operation inspections, maintaining steady ground speed, and using appropriate personal protective equipment (PPE).
- Regular maintenance and awareness of surroundings are critical for safety and performance, as neglect can lead to costly failures and injuries.
Introduction
The construction landscape increasingly relies on specialized equipment to enhance efficiency and precision. Among these, skid steer trenchers have emerged as vital tools in this transformation. These attachments streamline the trenching process, significantly reducing labor costs and project timelines. As a result, they have become indispensable for both large-scale contractors and DIY enthusiasts.
However, with various options available, how can one ensure they select the right trencher attachment that maximizes performance while minimizing risks?
Understand Skid Steer Trenchers: Function and Importance in Construction
The trencher attachment for skid steer is a specialized tool designed to help excavators dig narrow ditches in various soil conditions. Their primary function is to facilitate the efficient installation of utilities, drainage systems, and irrigation lines with a trencher attachment for skid steer. In contrast to conventional digging techniques, the use of a trencher attachment for skid steer allows trenching machines to produce accurate channels with little disturbance to the nearby environment, rendering them essential in both residential and commercial construction efforts. The use of a trencher attachment for skid steer allows operators to modify trench depth and width, enabling them to customize their work to particular requirements, which improves overall productivity and lowers labor costs.
At EZ Equipment Rental, we provide an extensive range of diggers and creative solutions, including Little Giant Ladders, to satisfy the varied requirements of construction managers and DIY enthusiasts alike.
Leverage Benefits of Skid Steer Trenchers for Enhanced Project Efficiency
Utilizing a trencher attachment for skid steer can greatly enhance project efficiency by streamlining trenching tasks. For example, a landscaping firm in California reduced its sprinkler installation schedule from four days to just one day by utilizing a trencher attachment for skid steer. This allowed teams to concentrate on other essential activities. Furthermore, these machines minimize soil disturbance, which is particularly important in urban settings where space is often constrained. The precision offered by excavators not only leads to fewer errors but also significantly decreases the likelihood of costly rework. In fact, projects that initially projected a week for completion were wrapped up in as little as two days when using compact equipment, such as the community park irrigation project that was completed ahead of schedule. Overall, integrating the trencher attachment for skid steer into your workflow results in faster task completion and substantial labor cost savings, making it an invaluable asset for any construction project.

Choose the Right Trencher Attachment: Key Factors to Consider
When selecting a trencher attachment for skid steer, it’s essential to consider several key factors to ensure optimal performance. Start by assessing the required trench depth and width for your project. Different attachments, including the trencher attachment for skid steer, offer varying capabilities, so choosing one that aligns with your specifications is crucial. Additionally, evaluate the type of soil you will be working with; some digging machines perform better in rocky or compacted soil, while others excel in softer conditions.
Another important factor is the hydraulic flow rate compatibility with your machinery, as this significantly influences the excavator's efficiency. Lastly, consider the attachment's weight and dimensions to ensure they match your vehicle’s capabilities. This step is vital to prevent potential damage or operational issues.

Operate Skid Steer Trenchers Effectively: Best Practices for Performance and Safety
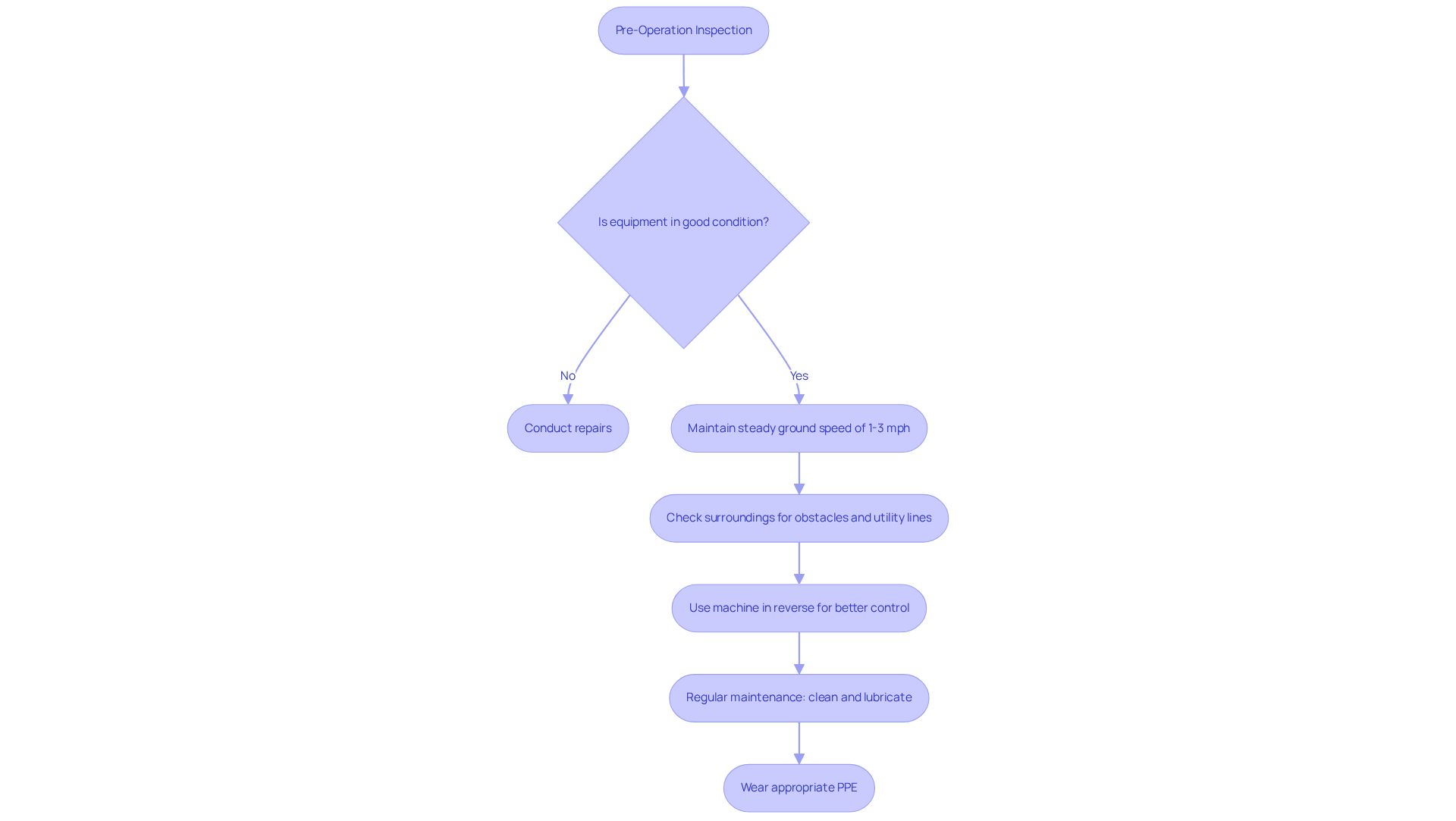
To effectively operate machines equipped with a trencher attachment for skid steer, operators should adhere to several best practices. First, conducting a pre-operation inspection is crucial to ensure that the equipment is in good working condition. This includes checking for wear on the teeth and confirming that hydraulic connections are secure. A case study titled 'Wear and Tear: A Silent Threat' emphasizes that early detection of wear allows operators to replace worn parts, thereby maintaining optimal performance and extending the machinery's lifespan.
During operation, it is important to maintain a steady ground speed of 1 to 3 mph to ensure consistent trench quality. Operators must also be aware of the surrounding environment, avoiding obstacles and ensuring that utility lines are marked before digging by contacting local utility services. Using the digging machine in reverse can enhance control and visibility, further improving safety.
Regular maintenance, including cleaning and lubricating the trencher attachment for skid steer, is essential for prolonging its lifespan and enhancing performance. Statistics indicate that neglecting pre-operational inspections can lead to increased injury risks and unexpected equipment failures, with costs potentially reaching tens of thousands of dollars. This underscores the importance of making inspections a routine practice. Additionally, operators must wear appropriate personal protective equipment (PPE), such as gloves, safety boots, and hearing protection, to ensure safety on the job site. By adhering to these best practices, operators can significantly improve safety and efficiency in trenching operations with a trencher attachment for skid steer.

Conclusion
The effective use of a trencher attachment for skid steer significantly boosts productivity and precision in construction projects. This specialized tool allows operators to achieve accurate trenching with minimal disruption to the surrounding environment, making it an essential asset for both residential and commercial applications. The ability to customize trench depth and width according to specific project requirements further highlights the value of integrating a trencher attachment into construction workflows.
Key insights from the article emphasize the benefits of using a skid steer trencher, including:
- Reduced project timelines
- Substantial labor cost savings
Real-world examples illustrate how companies have dramatically shortened their task completion times while minimizing soil disturbance, which is particularly crucial in urban settings. Additionally, selecting the right trencher attachment requires careful consideration of factors such as:
- Soil type
- Hydraulic compatibility
- Specific project needs
This ensures optimal performance and safety.
Ultimately, the importance of incorporating a trencher attachment for skid steer cannot be overstated. By adhering to best practices for operation and maintenance, operators can enhance efficiency and ensure safety on the job site. As the construction industry continues to evolve, embracing advanced tools like skid steer trenchers will remain vital for achieving timely and cost-effective project outcomes. Investing in the right equipment and following safety protocols will lead to successful and productive trenching operations.
Frequently Asked Questions
What is a skid steer trencher?
A skid steer trencher is a specialized tool attachment designed to help excavators dig narrow ditches in various soil conditions for the installation of utilities, drainage systems, and irrigation lines.
What are the primary functions of a skid steer trencher?
The primary functions of a skid steer trencher are to facilitate the efficient installation of utilities, drainage systems, and irrigation lines while producing accurate channels with minimal disturbance to the surrounding environment.
How does a skid steer trencher compare to conventional digging techniques?
Unlike conventional digging techniques, a skid steer trencher allows for more precise trenching with less disruption to the nearby environment, making it essential for both residential and commercial construction.
Can operators customize the trench depth and width with a skid steer trencher?
Yes, operators can modify the trench depth and width with a skid steer trencher, allowing them to tailor their work to specific requirements, which enhances productivity and reduces labor costs.
What types of clients does EZ Equipment Rental cater to?
EZ Equipment Rental caters to a diverse range of clients, including construction managers and DIY enthusiasts, by providing an extensive range of diggers and creative solutions.
List of Sources
- Understand Skid Steer Trenchers: Function and Importance in Construction
- Trencher Market, Global Industry Analysis, Size and Forecast, 2026 to 2036 (https://futuremarketinsights.com/reports/trencher-market)
- Trenchers Market Size & Share | Forecast Report 2025-2034 (https://gminsights.com/industry-analysis/trenchers-market)
- Trenchers Market Opportunity, Growth Drivers, Industry Trend Analysis, and Forecast 2025 - 2034 (https://marketresearch.com/One-Off-Global-Market-Insights-v4130/Trenchers-Opportunity-Growth-Drivers-Trend-43535725)
- Latest Study on Trenchers Market - Strategic Insights for 2025-2032 (https://linkedin.com/pulse/latest-study-trenchers-market-strategic-insights-sotmc)
- Leverage Benefits of Skid Steer Trenchers for Enhanced Project Efficiency
- Landscaping and Irrigation Projects Made Easy with Skid Steer Trenchers (https://tmgindustrial.com/en-au/blogs/news/landscaping-and-irrigation-projects-made-easy-with-skid-steer-trenchers?srsltid=AfmBOoqqQmRn0QgxfrvnsYNeFVyj6lABQsXHhOZd-gj0NJAazyrliupQ)
- Ultimate Worksite Companion: Skid Steer Loader Benefits (https://wwcm.com.au/skid-steer-loader-benefits)
- The Advantages of Owning a Skid Steer Trencher Attachment (https://mclarenindustries.com/us/en/news-and-resources/articles/322/the-advantages-of-owning-a-skid-steer-trencher-attachment)
- How Skid Steer Trenchers Are Ideal for Small-Scale Construction Projects (https://spartanequipment.com/blog/how-skid-steer-trenchers-are-ideal-for-smallscale-construction-projects?srsltid=AfmBOopDDe28FCx4DExfISmV43DI_F-Ooy89bnPeqN3eYG4kV6CBfXZp)
- Mini, But Mighty: Real-Life Case Studies of Mini Skid Steers in Action (https://mechmaxx.com/blogs/news/mini-skid-steer-case-studies?srsltid=AfmBOoqABvi7yNnrWrc7I_LEzoV0gsWYqIt-4fYJWT5TV4CTqs7k4oHn)
- Choose the Right Trencher Attachment: Key Factors to Consider
- Skid Steer Trenchers (https://landmarktools.com/collections/skid-steer-trenchers)
- It’s Trenching Time: How to Find the Right Trencher Attachment for Your Skid Steer or Compact Track Loader (https://compactequip.com/attachments/its-trenching-time-heres-how-to-find-the-right-trencher-attachment-for-your-skid-steer-or-compact-track-loader)
- 3 Questions To Ask When Choosing A Trencher (https://ditchwitchmidwest.com/blog/3-questions-to-ask-when-choosing-a-trencher--66063)
- Operate Skid Steer Trenchers Effectively: Best Practices for Performance and Safety
- Safe Trencher Operation: What Every Crew Should Know - Shepherd Safety Consulting (https://shepherdsafetyconsulting.com/safe-trencher-operation-what-every-crew-should-know)
- Operator's Guide to Safe Trenching and Excavation Work (https://ditchwitchwest.com/blog/operator-s-guide-to-safe-trenching-and-excavation-work)
- Trencher Pre-Use Safety Checklist - HVI (https://heavyvehicleinspection.com/checklist-center/trencher-pre-use-safety-checklist)
- Pre-Operation Inspections (https://boomandbucket.com/blog/pre-operation-inspections-ensuring-operator-safety-with-heavy-equipment?srsltid=AfmBOoqwWuZGRm0MMuYQScZfd5fEr041iBwT5bli9ZksQCmk0dRzRq_g)
- The Importance of Pre-Operational Inspections for Mining Equipment (https://mshasafetyservices.com/pre-operational-inspections)