Choosing the Right Rental Equipment · · 14 min read

Maximize Your Power Auger Rental: Best Practices for Success

Unlock success with power auger rental by following essential best practices for optimal results.

Maximize Your Power Auger Rental: Best Practices for Success

Key Highlights

  • Power augers are categorised into handheld, two-person, and towable types, each suited for different tasks.
  • Handheld augers are lightweight and ideal for small tasks in soft ground but limited in depth.
  • Two-person drills offer enhanced strength for larger openings in challenging terrains, improving efficiency.
  • Towable augers are robust machines designed for large-scale tasks requiring deeper excavations.
  • Selecting the right drill involves considering hole diameter, depth, soil type, and project scale.
  • Proper preparation for renting augers includes evaluating task requirements and ensuring safety gear is used.
  • Regular maintenance is essential for optimal performance, including inspections, cleaning, and lubrication.
  • Industry specialists highlight the importance of maintenance for extending tool lifespan and reducing repair costs.

Introduction

Understanding the complexities of power augers can turn any digging project from a challenging task into a smooth operation. As the drilling market continues to grow, choosing the right auger not only boosts efficiency but also contributes to the success of construction projects. However, many renters encounter difficulties when navigating the various types and functionalities available, which can lead to costly mistakes. To maximize a power auger rental and avoid common pitfalls, it’s essential to follow best practices that ensure effective use and optimal results.

Understand Power Auger Functionality and Types

Power augers are indispensable tools for efficiently digging holes across a range of applications, from planting trees to installing fence posts. They are categorized into three main types: handheld, two-man, and towable augers, each tailored for specific tasks.

  • Handheld Augers: These are lightweight and portable, making them ideal for small jobs in soft soil. They are particularly effective for shallow holes, soil sampling, and probing for buried materials. However, their limited depth and capacity may restrict their use in tougher conditions, especially in rocky or heavy clay soil.
  • Two-Man Augers: Designed for operation by two individuals, these augers offer greater power and are suitable for larger holes in challenging soil conditions. They can handle tougher terrains and are often used for projects requiring deeper and wider holes, such as for deck footings or foundation piles. Using a two-man auger can significantly enhance productivity in rocky or clay-heavy soil.
  • Towable Augers: These heavy-duty machines are perfect for extensive projects that demand deeper and wider holes. They are particularly advantageous for digging in areas with limited clearance, allowing for efficient work next to buildings or walls.

Understanding the functionalities of these augers is crucial for selecting the right tool based on project requirements, soil conditions, and the volume of work involved. For instance, 8- to 10-inch bits can dig holes for larger plants or 4 x 4 wooden fence posts, making it essential to choose the appropriate size for the task at hand.

As the auger drilling market was valued at US$ 2.0 billion in 2022 and is projected to grow at a compound annual growth rate (CAGR) of 6.1% to reach US$ 3.5 billion by 2031, driven by increasing construction activities, selecting the appropriate auger type becomes even more critical for maximizing efficiency and effectiveness in construction projects. According to Ramprasad Bhute, "Growing infrastructure development projects globally and the rising demand for efficient foundation and piling techniques are the major factors driving the growth of the global auger drilling market."

Choose the Right Auger for Your Project Needs

Selecting the right auger for your project involves careful consideration of several key factors, including the required diameter and depth of the holes, the type of soil, and the overall scale of the project. For example, a 6-inch auger is ideal for planting small plants, while a 12-inch auger is more suitable for larger trees or fence posts. The flight length of augers typically ranges from 52 to 60 inches, which can impact the depth and efficiency of your digging. The soil type plays a significant role in this decision; soft soils can typically be managed with a standard auger, whereas rocky or compacted soils may require a more robust model to ensure efficiency and effectiveness. Construction project managers emphasize that choosing the right auger size and type based on soil conditions is crucial for achieving optimal results and maintaining project timelines. Additionally, insights from the case study on 'One-Man Auger vs. Two-Man Auger' highlight the differences in usability and efficiency based on soil conditions, reinforcing the importance of selecting the appropriate auger for your specific project needs.

Prepare for a Successful Auger Rental Experience

To effectively prepare for renting an auger from EZ Equipment Rental, begin by thoroughly assessing your project requirements to identify the specific type of auger needed. With our extensive selection of well-maintained machinery, including gas-powered, hydraulic, and earth augers, you can find the perfect equipment for your project. Contact EZ Equipment Rental to check the availability of the desired equipment and clarify rental terms. It is crucial to equip yourself with necessary safety gear, including gloves, goggles, and sturdy footwear, to ensure protection during operation. According to the Bureau of Labor Statistics (BLS), proper use of personal protective equipment (PPE) can reduce workplace injuries by up to 60%, making it a vital aspect of your preparation. Familiarize yourself with the auger's operation manual and adhere to safety guidelines to promote safe and efficient use. Experts emphasize that "studies have shown that workplaces with strict PPE enforcement policies see compliance rates as high as 90%." Proper preparation not only enhances safety but also optimizes the overall efficiency of your rental experience with EZ Equipment Rental, where our unmatched customer support is here to assist you every step of the way.

Maintain Equipment for Optimal Performance

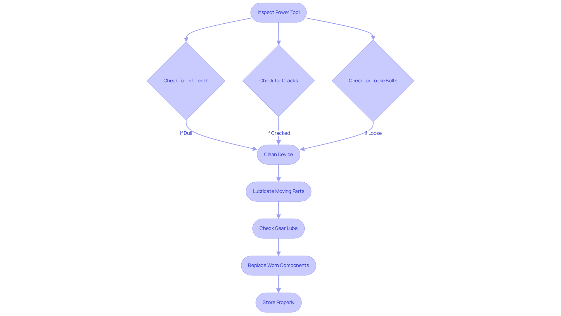
Regular maintenance of your power auger is vital for ensuring its longevity and performance. Start by inspecting the auger before each use, checking for any signs of wear or damage, particularly on the blades, including dull teeth, cracks in flighting, and loose bolts. Cleaning the auger after each use is crucial to remove dirt and debris that can hinder operation. Additionally, lubricate moving parts as recommended in the user manual, and check the gear lube in the planetary gearbox, cleaning the magnetic plug to remove any debris. Promptly replace any worn-out components to prevent further issues. By adhering to these maintenance practices, users can enhance the auger's efficiency and significantly reduce the likelihood of unexpected breakdowns during critical project phases. As noted by industry experts, routine maintenance not only keeps an auger working efficiently but also maximizes return on investment by reducing repair costs and extending its service life. Proper storage of augers in a dry, covered area is also essential to prevent rust and corrosion, further contributing to optimal performance and longevity.

Conclusion

Maximizing the benefits of a power auger rental is crucial for achieving efficient and effective results across various projects. By understanding the functionality and types of augers available, selecting the right equipment tailored to specific project needs, and preparing adequately for the rental experience, users can significantly enhance their productivity and safety.

Key insights include recognizing the differences between handheld, two-person, and towable augers, which cater to varying tasks and soil conditions. Thorough preparation - such as evaluating project requirements, ensuring proper safety gear is worn, and adhering to maintenance practices - can dramatically influence the success of the operation. Regular upkeep not only prolongs the life of the equipment but also minimizes unexpected disruptions during critical work phases.

Ultimately, the effective use of power augers hinges on informed decision-making and proactive preparation. Embracing these best practices leads to smoother project execution and fosters a safer working environment. As the demand for efficient drilling solutions continues to grow, applying these principles ensures that every rental experience is a step toward achieving project goals with confidence and ease.

Frequently Asked Questions

What are the main types of power augers?

The main types of power augers are handheld augers, two-person drillers, and towable augers, each designed for specific tasks and ground conditions.

What are handheld augers best suited for?

Handheld augers are lightweight and portable, making them ideal for small tasks in soft ground, such as creating shallow depressions, ground sampling, and probing for hidden materials.

What limitations do handheld augers have?

Handheld augers have limited depth and capacity, which may restrict their effectiveness in tougher conditions, particularly in rocky or heavy clay soil.

What advantages do two-person drillers offer?

Two-person drillers provide enhanced strength and are suitable for larger openings in challenging ground conditions, allowing for deeper and wider excavations, such as deck footings or foundation piles.

When should I use a towable auger?

Towable augers are ideal for large-scale tasks that require deeper and wider excavations and are particularly beneficial for digging in areas with limited clearance near buildings or walls.

How do I choose the right size bit for my drilling needs?

Choosing the right size bit is crucial; for example, 8- to 10-inch bits can effectively dig holes for larger plants or 4 x 4 wooden fence posts.

What is the current market value of the drilling industry?

The drilling market was valued at US$ 2.0 billion in 2022 and is projected to grow at a compound annual growth rate (CAGR) of 6.1%, reaching US$ 3.5 billion by 2031.

What factors are driving the growth of the global drilling market?

The growth of the global drilling market is driven by expanding infrastructure development initiatives worldwide and the increasing need for effective foundation and piling methods.

List of Sources

  1. Understand Power Auger Functionality and Types
    • Auger Drilling Market | Industry Report, 2031 (https://transparencymarketresearch.com/auger-drilling-market.html)
    • Auger Drilling Market Trends, Share and Forecast, 2026-2033 (https://coherentmarketinsights.com/industry-reports/auger-drilling-market)
    • unitedrentals.com (https://unitedrentals.com/project-uptime/equipment/types-augers-and-auger-sizes-how-choose)
  2. Choose the Right Auger for Your Project Needs
    • 40 Construction Quotes to Motivate Your Team (https://projectmanager.com/blog/construction-quotes)
    • unitedrentals.com (https://unitedrentals.com/project-uptime/equipment/types-augers-and-auger-sizes-how-choose)
    • The Impact of Soil Conditions on Digger Derrick Auger Selection (https://utilityfleetprofessional.com/blog/the-impact-of-soil-conditions-on-digger-derrick-auger-selection)
    • 10 Construction Quotes to Inspire Your Project (https://horstconstruction.com/10-wise-construction-quotes-to-inspire-your-next-project-2)
  3. Prepare for a Successful Auger Rental Experience
    • Construction Equipment Rental Market Statistics 2025-2034 (https://statifacts.com/outlook/us-construction-equipment-rental-market)
    • Grain Auger Safety (https://extension.psu.edu/grain-auger-safety)
    • Construction Safety: 5 Statistics Everyone in the Industry Should Know (https://autodesk.com/blogs/construction/construction-safety-statistics)
    • Construction Equipment Rentals: 5 Tips for First-Time Renters (https://ahearnrents.com/navigating-construction-equipment-rentals-5-tips-for-first-time-renters)
    • Personal Protective Equipment (PPE) Statistics To Know In 2025 (https://oshagear.com/blog/ppe-statistics)
  4. Maintain Equipment for Optimal Performance
    • Maximizing Auger Attachment Longevity with Proper Maintenance (https://compactequip.com/attachments/maximizing-auger-longevity-with-proper-maintenance)
    • Premier Earth Auger Preventative Maintenance (https://premierattach.com/blog/keep-your-earth-auger-running-smooth-preventive-maintenance-you-cant-ignore)

Read next