Choosing the Right Rental Equipment · · 22 min read

Maximizing Efficiency with AC Evacuation Pump Rental

Rent AC evacuation pump for optimal AC system maintenance and performance.

Maximizing Efficiency with AC Evacuation Pump Rental

Introduction

The process of evacuating an AC system is not just a routine maintenance step; it's a critical action that significantly impacts the unit's performance and durability. Without proper evacuation, air and moisture can linger within the system, causing a myriad of issues that detriment the AC's cooling capabilities. The presence of air leads to non-condensable gases that diminish the efficiency of the cooling cycle, while moisture can react with refrigerant to form corrosive acids, harming the compressor and other components.

Moreover, the trapped moisture can freeze, obstructing the capillary tube or expansion valve, leading to further inefficiencies or a complete system breakdown. To avoid these problems, the evacuation process, which involves using a vacuum pump to remove air and moisture, is indispensable. It not only maximizes the AC's efficiency but also reduces energy consumption—a critical consideration in a time when energy efficiency standards are increasingly stringent and crucial for sustainability.

Furthermore, a well-maintained system contributes to better indoor air quality, which is essential for occupant health and comfort. The benefits of proper AC evacuation are clear: enhanced performance, prolonged lifespan of the unit, and energy savings. In light of the growing focus on sustainability and the well-being of building occupants, ensuring that your AC system is properly evacuated is more important than ever.

Why Evacuate an AC System?

The process of evacuating an AC system is not just a routine maintenance step; it's a critical action that significantly impacts the unit's performance and durability. Without proper evacuation, air and moisture can linger within the system, causing a myriad of issues that detriment the AC's cooling capabilities. The presence of air leads to non-condensable gases that diminish the efficiency of the cooling cycle, while moisture can react with refrigerant to form corrosive acids, harming the compressor and other components.

Moreover, the trapped moisture can freeze, obstructing the capillary tube or expansion valve, leading to further inefficiencies or a complete system breakdown. To avoid these problems, the evacuation process, which involves using a vacuum pump to remove air and moisture, is indispensable. It not only maximizes the AC's efficiency but also reduces energy consumption—a critical consideration in a time when energy efficiency standards are increasingly stringent and crucial for sustainability.

Furthermore, a well-maintained system contributes to better indoor air quality, which is essential for occupant health and comfort. The benefits of proper AC evacuation are clear: enhanced performance, prolonged lifespan of the unit, and energy savings. In light of the growing focus on sustainability and the well-being of building occupants, ensuring that your AC system is properly evacuated is more important than ever.

Tools Required for AC Evacuation

When preparing for an AC system evacuation, it's crucial to have the right tools in your arsenal to ensure the process is conducted efficiently and effectively. A comprehensive AC manifold gauge set is indispensable for monitoring the pressure and vacuum levels within the system, giving you the ability to diagnose and address any issues. The heart of the evacuation process is the AC vacuum pump, which is responsible for creating a vacuum that purges the system of unwanted air and moisture, paving the way for a successful recharge.

Next, the refrigerant recovery machine plays a pivotal role in capturing and storing the refrigerant, ensuring that it's not released into the environment during the evacuation. This step not only adheres to environmental regulations but also preserves the refrigerant for future use. Lastly, a leak detection kit is essential for pinpointing any breaches in the system; detecting leaks early can save significant time and resources by preventing further damage or inefficiencies.

Equipped with these tools, technicians can tackle an AC evacuation with confidence, knowing they have the capabilities to maintain system integrity and performance. By leveraging the right equipment, one can streamline the evacuation process, ensuring that the AC system is prepared for the challenges of any season.

Step-by-Step Guide to AC Evacuation

To ensure the effectiveness of an AC evacuation, meticulous attention to detail is essential. Begin with safety precautions: power down the unit, don protective gear, and locate as well as secure the service valves. Attach a manifold gauge set to the unit's service ports. The vacuum pump is then connected to the gauge set, with valves opened to enable the evacuation process. Activate the vacuum pump, watching the gauge to confirm the vacuum achieves and sustains the recommended level, typically for at least 30 minutes, to ensure thorough removal of air and moisture. To verify the system's integrity, test for leaks by closing the gauge valves, switching off the pump, and observing for any rise in pressure, which would signify a leak. Employing a leak detection kit, pinpoint and address any leaks. Adhering to this structured protocol is critical for preparing the AC system for recharging and ensuring peak performance.

Benefits of Proper AC Evacuation

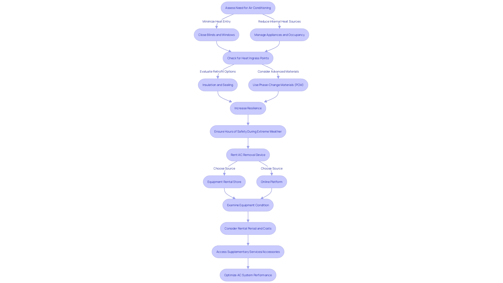
Ensuring that your AC system is effectively evacuated transcends mere maintenance—it's a strategic move to enhance performance and efficiency. The evacuation process eliminates air and moisture, pivotal contributors to system corrosion and inefficiency, which can result in swift cooling and augmented comfort. An efficiently running system isn't just about comfort; it's economically savvy, potentially trimming energy bills by a considerable margin. The longevity of your AC unit is also at stake; moisture removal is crucial in forestalling the onset of corrosion, safeguarding the intricate components that keep your system running smoothly. Moreover, a well-maintained system is synonymous with reliability, reducing the risk of unexpected failures that can lead to inconvenient and costly repairs.\n\nConsider the case of a data center in lower Manhattan during Superstorm Sandy, where a failure in the backup generators due to flooding led to a critical situation. Timely evacuation and maintenance of such systems could prevent moisture and subsequent damage, emphasizing the importance of preparedness and regular check-ups. In the realm of aviation, Avion Express has leveraged digital systems to enhance fleet performance and maintenance provider assessments, showcasing the value of informed decision-making based on comprehensive data analysis.\n\nAs Aistis Urbonas of Avion Express points out, transitioning to digital systems underscores a commitment to innovation, safety, and efficiency, which can be paralleled in AC system maintenance practices. By proactively managing your AC system, particularly during the off-peak winter months, you not only optimize energy use but also improve indoor air quality—a boon for those with allergies or respiratory concerns. With modern air conditioning systems boasting advanced filters and air purifiers, upgrading your system becomes a health-conscious decision.\n\nStatistics reveal that preemptive measures, such as minimizing the need for air conditioning by keeping heat at bay, can have a significant impact. Closing blinds and windows before temperatures soar, for instance, can contribute to a cooler indoor climate. However, when air conditioning is necessary, ensuring that the system is free from air and moisture is imperative for maximum efficiency and performance. The Air-Conditioning, Heating, and Refrigeration Institute (AHRI) underscores the importance of certified, high-quality AC systems and components, indicative of the industry's dedication to delivering reliable and efficient temperature control solutions.\n\nWith the increasing prevalence of extreme temperatures, Leah Schinasi's research on the health impacts of ambient heat is particularly relevant, highlighting the risks associated with inadequate temperature regulation. By investing in proper AC evacuation and maintenance, you not only enhance your immediate environment but also contribute to the broader goal of ensuring well-being during heatwaves, thereby mitigating risk and aligning with industry best practices for a sustainable future.

Rental Options for AC Evacuation Pumps

When it comes to ensuring the optimal performance of your air conditioning system, especially after events such as severe weather, an AC evacuation pump becomes essential. Not owning one doesn't mean your operations should come to a halt. Renting can be the strategic and economical choice that aligns with your immediate needs. Local equipment rental stores provide hands-on service and immediate availability for AC evacuation pumps. For those who prefer digital convenience, online equipment rental platforms offer a plethora of options, including customer reviews and easy comparisons to help you make an informed decision. Additionally, HVAC supply companies serve as a reliable source for AC evacuation pump rentals, ensuring you have the necessary tools for HVAC maintenance tasks.

Before proceeding with a rental, it's crucial to check the condition of the pump and verify that it aligns with your project specifications. Take into account the rental period, costs, and any supplementary services or accessories included. For instance, during Superstorm Sandy, the value of having functional equipment was underscored when a flooded basement rendered generators useless. Such scenarios highlight the importance of having access to operational equipment, like AC evacuation pumps, to prevent or mitigate damage. Moreover, securing fuel or other essentials during emergencies can be challenging and expensive, as evidenced by the individual who charged $25,000 on a personal credit card for diesel during the hurricane. This underscores the significance of ensuring your equipment rental provides not only the tool itself but also the resilience your project demands in the face of unforeseen challenges.

Tips for Efficient Use of Rental Pumps

Maximizing the efficiency of your AC vacuum pump rental requires a blend of preparation and mindful usage. Start by thoroughly acquainting yourself with the model at hand; a careful study of the user manual will reveal its capabilities and operation, ensuring you make the most of its features. Planning is equally crucial—ascertain the length of your rental to align with your project, avoiding any unnecessary pressure to wrap up hastily.

Safety is paramount; don protective gear like goggles and gloves, adhering to the guidelines provided to prevent any mishaps. And when the pump is idle, store it in a conducive environment—clean and devoid of moisture, as per the provider's storage protocol.

These steps not only enhance the pump's performance but also contribute to the broader goal of energy efficiency and sustainability in the HVAC industry, where strategic use of technology can significantly cut down carbon emissions.

Conclusion

In conclusion, proper AC evacuation is crucial for maximizing performance, efficiency, and the lifespan of your system. By using a vacuum pump and following a step-by-step guide, you can remove air and moisture, improving efficiency, reducing energy consumption, and enhancing indoor air quality. Having the right tools is essential, and renting an AC evacuation pump can be a strategic choice.

Proper AC evacuation offers benefits such as enhanced performance, prolonged lifespan, energy savings, and improved indoor air quality. By prioritizing safety, familiarizing yourself with the pump, and storing it properly, you can maximize its efficiency. Overall, ensuring proper AC evacuation is indispensable for optimal system performance and contributing to a sustainable future.

Rent an AC evacuation pump today and improve the efficiency and indoor air quality of your system!

Frequently Asked Questions

Why is the removal of air and moisture from an AC unit important?

Removing air and moisture is crucial for maintaining the AC unit's performance and longevity. Trapped air can lead to non-condensable gases that reduce the cooling efficiency, while moisture can form corrosive acids when it interacts with refrigerant, damaging components like the compressor.

What are the consequences of not properly evacuating an AC unit?

If air and moisture are not removed, it can lead to reduced efficiency, potential freezing of components, and even complete breakdowns. This can result in costly repairs and decreased comfort due to inefficient cooling.

What tools are necessary for the AC removal process?

Essential tools include: AC manifold gauge set for monitoring pressure and vacuum levels, vacuum pump to create a vacuum for air and moisture removal, refrigerant recovery machine to capture and store refrigerant during the process, and leak detection kit to identify any leaks in the system.

How should one prepare for the AC removal process?

Preparation involves powering down the unit, wearing protective gear, securing the service valves, and attaching the manifold gauge set. Then, connect the vacuum device to the gauge set for the evacuation process.

What is the recommended duration for maintaining the vacuum level during the evacuation?

It is recommended to maintain the vacuum for a minimum of 30 minutes to ensure complete removal of air and moisture from the system.

How can one check for leaks after the evacuation process?

To test for leaks, close the gauge valves, turn off the pump, and observe if there is any rise in pressure. Additionally, using a leak detection kit can help identify any breaches in the system.

What are the benefits of proper AC maintenance?

Proper AC maintenance results in improved performance, extended lifespan of the unit, energy savings, and better indoor air quality, which is important for occupant health and comfort.

Why is it important to consider the environmental impact during AC maintenance?

Using a refrigerant recovery machine ensures compliance with environmental regulations by preventing refrigerant release into the atmosphere. This practice contributes to sustainability efforts within the HVAC industry.

What should one do if they don’t own an AC removal device?

Renting an AC removal device is a practical option. Local equipment rental stores and online platforms provide easy access to necessary tools, often with customer reviews and support for informed decision-making.

How can one maximize the efficiency of rented AC vacuum equipment?

To maximize efficiency, it is important to familiarize yourself with the equipment through the user manual, plan rental duration to align with your project needs, follow safety guidelines, and store the equipment properly when not in use.

How does regular AC maintenance contribute to energy efficiency?

Regular maintenance helps optimize the AC's performance, reducing energy consumption and potentially lowering energy bills. This is increasingly important in light of stringent energy efficiency standards.

What should one do during extreme weather events to ensure AC functionality?

Having operational AC removal equipment is essential to prevent damage during extreme weather. Regular maintenance and prompt action can help mitigate risks associated with failures in HVAC systems during such events.

List of Sources

  1. Why Evacuate an AC System?
    • wandb.ai (https://wandb.ai/kad99kev/tlcbho/reports/Graphs-for-Paper--Vmlldzo1MjAyOTQ5)
    • ahrinet.org (https://ahrinet.org/news-events/news/ahri-releases-december-2023-us-heating-and-cooling-equipment-shipment-data)
    • arxiv.org (https://arxiv.org/abs/2403.01027)
    • blogs.bath.ac.uk (https://blogs.bath.ac.uk/power-up/2024/01/08/case-study-transforming-the-personal-tutorials-process)
    • mdpi.com (https://mdpi.com/2075-5309/13/11/2779)
    • itsairborne.com (https://itsairborne.com/central-ventilation-vs-in-room-air-cleaners-d7642949ff22)
    • csiro.au (https://csiro.au/en/news/All/Articles/2024/January/air-conditioning-tips-and-tricks)
    • ohmconnect.com (https://ohmconnect.com/blog/home-improvement/the-importance-of-performing-regular-maintenance-on-your-home-s-hvac)
    • usatoday.com (https://usatoday.com/story/travel/columnist/2024/01/17/airplane-evacuation-tips-cruising-altitude/72232152007?utm_campaign=snd-autopilot)
    • abcnews.go.com (https://abcnews.go.com/US/air-conditioning-extreme-heat-put-risk/story?id=111256838)
    • cbc.ca (https://cbc.ca/news/canada/montreal/montreal-lithium-battery-fire-concerns-1.7336652)
    • theguardian.com (https://theguardian.com/us-news/live/2024/oct/09/hurricane-milton-latest-updates-harris-trump-election)
    • aol.com (https://aol.com/firefighters-still-learning-fight-ev-194746397.html)
  2. Tools Required for AC Evacuation
    • mdpi.com (https://mdpi.com/2075-5309/13/11/2779)
    • cockroachlabs.com (https://cockroachlabs.com/blog/true-tales-bucket-brigade)
    • redcross.org (https://redcross.org/take-a-class/first-aid/performing-first-aid/first-aid-steps)
    • usatoday.com (https://usatoday.com/story/travel/columnist/2024/01/17/airplane-evacuation-tips-cruising-altitude/72232152007?utm_campaign=snd-autopilot)
    • store.aci.aero (https://store.aci.aero/product/aci-world-airport-traffic-forecasts-2023-2052)
    • wandb.ai (https://wandb.ai/kad99kev/tlcbho/reports/Graphs-for-Paper--Vmlldzo1MjAyOTQ5)
    • ahrinet.org (https://ahrinet.org/news-events/news/ahri-releases-december-2023-us-heating-and-cooling-equipment-shipment-data)
    • arxiv.org (https://arxiv.org/abs/2403.01027)
    • acfuture.com (https://acfuture.com)
    • media.aircanada.com (https://media.aircanada.com/2023-10-23-Air-Canada-Unveils-First-Upgraded-Airbus-A321-with-an-All-New-Interior-and-Industry-Leading-Cabin-Technology)
  3. Step-by-Step Guide to AC Evacuation
    • usatoday.com (https://usatoday.com/story/travel/columnist/2024/01/17/airplane-evacuation-tips-cruising-altitude/72232152007?utm_campaign=snd-autopilot)
    • abcnews.go.com (https://abcnews.go.com/US/air-conditioning-extreme-heat-put-risk/story?id=111256838)
    • cockroachlabs.com (https://cockroachlabs.com/blog/true-tales-bucket-brigade)
    • arxiv.org (https://arxiv.org/abs/2408.00790)
    • aircargoweek.com (https://aircargoweek.com/air-charter-service-reflects-on-busy-year-for-emergency-humanitarian-charters)
    • aalto.fi (https://aalto.fi/en/news/five-things-everyone-should-know-about-cooling-and-ventilation?utm_source=twitter&utm_medium=social_own)
    • ahrinet.org (https://ahrinet.org/news-events/news/ahri-releases-december-2023-us-heating-and-cooling-equipment-shipment-data)
  4. Benefits of Proper AC Evacuation
    • aircargoweek.com (https://aircargoweek.com/avion-express-integrates-electronic-technical-log-system-across-its-fleet)
    • abcnews.go.com (https://abcnews.go.com/US/air-conditioning-extreme-heat-put-risk/story?id=111256838)
    • cockroachlabs.com (https://cockroachlabs.com/blog/true-tales-bucket-brigade)
    • csiro.au (https://csiro.au/en/news/All/Articles/2024/January/air-conditioning-tips-and-tricks)
    • ahrinet.org (https://ahrinet.org/news-events/news/ahri-releases-december-2023-us-heating-and-cooling-equipment-shipment-data)
    • greenup.rmi.org (https://greenup.rmi.org)
    • blog.rismedia.com (https://blog.rismedia.com/2024/the-benefits-of-upgrading-your-ac-system-in-the-winter)
    • elistaworld.com (https://elistaworld.com/airconditioner)
    • slashgear.com (https://slashgear.com/1536736/why-your-car-ac-isnt-blowing-cold-explained)
    • ahrinet.org (https://ahrinet.org/news-events/news/ahri-releases-december-2023-us-heating-and-cooling-equipment-shipment-data)
    • bls.gov (https://bls.gov/opub/ted/2024/its-summer-and-its-hot-on-the-job.htm)
    • nrel.gov (https://nrel.gov/news/program/2024/how-extreme-weather-and-system-aging-affect-the-us-photovoltaic-fleet.html)
  5. Rental Options for AC Evacuation Pumps
    • ohmconnect.com (https://ohmconnect.com/blog/home-improvement/the-importance-of-performing-regular-maintenance-on-your-home-s-hvac)
    • dev.to (https://dev.to/vigilair11/keeping-comfortable-in-cerritos-with-ac-services-2d3b)
    • cnet.com (https://cnet.com/home/energy-and-utilities/how-heat-pumps-could-save-most-americans-on-energy-bills)
    • forbes.com (https://forbes.com/advisor/renters-insurance/renting-statistics)
    • cockroachlabs.com (https://cockroachlabs.com/blog/true-tales-bucket-brigade)
    • The Associated Press | Video, Photo, Text, Audio & Data News Agency (https://ap.org)
    • aircargoweek.com (https://aircargoweek.com/avion-express-welcomes-new-head-of-communications)
    • csiro.au (https://csiro.au/en/news/All/Articles/2024/January/air-conditioning-tips-and-tricks)
    • nrel.gov (https://nrel.gov/news/program/2024/nrel-explores-path-to-increase-occupant-safety-during-extreme-weather.html)
  6. Tips for Efficient Use of Rental Pumps
    • afr.com (https://afr.com/wealth/personal-finance/the-maths-of-rentvesting-has-changed-we-do-the-sums-20240725-p5jwfx?utm_medium=Social&utm_source=Twitter#Echobox=1723076080)
    • parker.com (https://parker.com/us/en/home.html)
    • csiro.au (https://csiro.au/en/news/All/Articles/2024/January/air-conditioning-tips-and-tricks)
    • cnet.com (https://cnet.com/home/kitchen-and-household/heres-the-reason-your-ac-unit-is-barely-cooling-and-how-to-fix-it)
    • cdc.gov (https://cdc.gov/floods/safety/reentering-your-flooded-home-safety.html?CDC_AAref_Val=https://www.cdc.gov/disasters/floods/after.html)
    • csrwire.com (https://csrwire.com/press_releases/795531-harnessing-efficiency-are-heat-pumps-champion-global-carbon-reduction?utm_source=dlvr.it&utm_medium=twitter)
    • The Associated Press | Video, Photo, Text, Audio & Data News Agency (https://ap.org)
    • The Canadian Press | Canada's Trusted News Leader (https://thecanadianpress.com)

Read next