Introduction
Renting core bits instead of purchasing them outright is a strategic move that aligns with the evolving landscape of construction project management. It offers a cost-effective solution for specialized projects where such tools may not be frequently required, allowing access to premium equipment without the hefty price tag. Additionally, renting core bits reduces overheads by eliminating long-term storage and maintenance responsibilities.
The construction industry's shift towards efficiency is reflected in the variety of core bit options available for rent, catering to the diverse needs of construction projects. This flexibility allows project managers to select the precise tools needed for specific tasks, without the burden of multiple expensive purchases. In a world where economic efficiency is paramount, renting core bits offers a practical and aligned solution for construction projects.
Benefits of Renting Core Bits
Opting to lease drill heads instead of buying them outright is a tactical decision that corresponds with the changing terrain of construction management. For specialized tasks that don't require such tools frequently, renting provides a , especially since can be quite expensive. The financial benefits are evident: you gain access to premium equipment without the hefty price tag, thus preserving the budget integrity of your undertaking. Furthermore, the lack of can greatly decrease expenses, enabling the redistribution of resources to more crucial aspects of your building endeavors.
The industry's move towards effectiveness is reflected in the range of bit options available for rent. Rental companies meet the diverse needs of building assignments by offering a wide selection of core bits, enabling managers to select the precise tools necessary for specific tasks. This a range of applications, from simple installations to complex infrastructure developments, without the burden of multiple expensive purchases.
Moreover, the movement towards digital transformation in the building industry, including equipment management software, highlights the significance of adaptable, cost-efficient solutions for equipment procurement. This approach not only streamlines operations but also aligns with market trends that increasingly favor rental and sharing economy models, as noted in 'The Most Important Business Book of the Year' and highlighted by the advent of community tool-shares and tool libraries.
In practice, companies like ICL have demonstrated the importance of adaptable equipment strategies. Given the harsh conditions of their mining sites, they have found innovative ways to monitor their machinery without continuous manual oversight, which can be costly and inefficient. This underscores the value of having access to the right tools at the right time, without the need for full ownership.
It's worth noting that the , with estimates for a basic power tool rental ranging from $30 to $50 per day, as mentioned by industry experts. This variability is influenced by . By comprehending these costs and the wider implications of equipment management, construction managers can make informed decisions that optimize their projects' success while sticking to budgetary constraints. In a modern world where economic efficiency is paramount, renting essential bits offers a solution that is both practical and aligned with industry innovations.

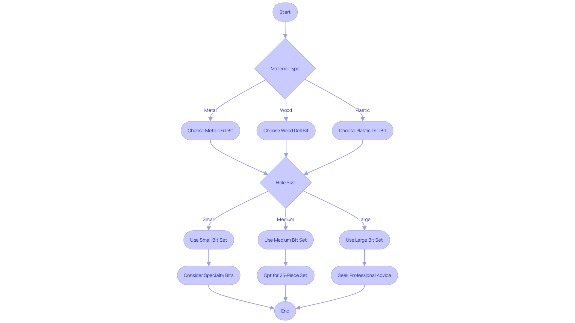
Choosing the Right Core Bit for Your Project
Selecting the appropriate bit is crucial for successful completion of the task at hand. When confronted with different materials such as concrete, asphalt, or masonry, it's crucial to comprehend that each requires a to guarantee optimal performance and uphold the integrity of both the bit and drill. Errors in bit selection can result in inefficiency and inaccuracies, potentially hindering the progress of the project. It's not just about the material, though; size matters too. The bit diameter should be in sync with the desired hole size to avoid any unnecessary complications. For a knowledgeable decision, rely on the expertise of your or consult with experienced professionals who have honed their skills over decades in metal-cutting and machining. Their experience is a testament to the importance of with specific project needs to foster innovation, , and propel growth in every construction endeavor.

Key Factors for Efficient Core Drilling
For optimal , a comprehensive approach is necessary. It begins with making sure that both the drill and bit are in . A pre-operation inspection can reveal any potential performance hindrances. Applying steady pressure and a consistent drilling speed are crucial to avoid overheating and extending the life of the bit. Furthermore, choosing the appropriate lubricant or water control system is crucial in minimizing friction and effectively cooling the bit's center. One must not overlook the influence of like temperature and humidity on the drilling process. By taking into account these elements, you can greatly enhance the efficiency of your drilling operations.
Drawing on decades of experience in the industry, companies like Sandvik Coromant and Seco have been addressing such challenges with innovative solutions. They've been at the forefront of developing new methods that leverage advanced technology to enhance in metal cutting and drilling. As expressed by Mia Bökmark from Seco, leveraging extensive toolmaking experience leads to overcoming real-world challenges in shops globally. With an emphasis on precision and quality, these industry leaders demonstrate that using can lead to more efficient and sustainable practices.
Handling Obstacles: Drilling into Rebar and Hard Materials
Overcoming rebar and is crucial for ensuring the integrity and success of a . When dealing with , it is crucial to utilize a bit specifically designed for this purpose. These bits are equipped with specialized diamond segments that can slice through rebar, maintaining the bit's integrity. To drill into harder materials such as granite or quartz, a bit with a dense diamond segment configuration is necessary for effective cutting. Stability and control during are equally important and can be achieved by employing a drill stand or rig. By addressing these challenges with the right tools and techniques, you can secure the success of your .
Metro Waterproofing's recent waterproofing undertaking at the Grand Hyatt Memphis, despite challenging conditions including cold weather and wet sandy soil, is a testament to the importance of problem-solving in construction. Similarly, Jacobs' collaboration with United Utilities highlights the need for detailed planning and operational contingency in complex projects. These cases underscore the value of resilience and adaptability in the face of project-specific challenges.
Conclusion
In conclusion, renting core bits offers a cost-effective solution for construction projects. It provides access to premium equipment without the hefty price tag and eliminates long-term storage and maintenance responsibilities, reducing overheads. The variety of core bit options available for rent caters to diverse project needs, offering flexibility without the burden of multiple expensive purchases.
Choosing the right core bit is crucial for project success, as each material requires a specialized bit for peak performance. Consulting with rental providers or experienced professionals ensures informed choices that drive efficiency and innovation in construction.
For optimal core drilling efficiency, a comprehensive approach is necessary. Ensuring top-notch condition of the drill and core bit, applying steady pressure and consistent drilling speed, selecting the right lubricant or water control system, and considering environmental conditions are important factors. Industry leaders leverage advanced technology and expertise to enhance performance and sustainability in metal cutting and drilling.
Overcoming obstacles like drilling into rebar and hard materials is crucial for project integrity. Specialized core bits equipped with diamond segments ensure effective cutting, while stability and control can be achieved with a drill stand or rig. Resilience and adaptability are key in the face of project-specific challenges.
Renting core bits aligns with economic efficiency in construction projects. It allows access to premium equipment, tailored tool selection, and resource optimization without long-term storage and maintenance responsibilities. By embracing the benefits of renting, construction projects can achieve greater efficiency, cost-effectiveness, and success.
Frequently Asked Questions
Why should construction managers consider leasing drill heads instead of buying them?
Leasing drill heads allows construction managers to access high-quality equipment without the significant upfront costs associated with purchasing. This cost-effective solution is especially beneficial for specialized tasks that do not require frequent use of such tools, helping to maintain budget integrity and reducing long-term storage and maintenance expenses.
What are the financial benefits of renting drill bits?
Renting drill bits enables access to premium equipment without the hefty price tag of ownership. This approach preserves budget resources for other critical aspects of construction projects and minimizes expenses related to storage and maintenance of tools.
How does the range of rental options benefit construction managers?
Rental companies offer a diverse selection of core bits tailored to various building assignments. This flexibility allows managers to choose the precise tools needed for different tasks, from simple installations to complex infrastructure developments, without the burden of multiple expensive purchases.
What is the significance of digital transformation in equipment management?
The movement towards digital transformation in the construction industry is crucial as it emphasizes adaptable and cost-efficient solutions for equipment procurement. Utilizing equipment management software streamlines operations and aligns with market trends favoring rental and sharing economy models.
Can you provide an example of a company effectively utilizing adaptable equipment strategies?
ICL is an example of a company that has successfully implemented adaptable equipment strategies. They have developed innovative ways to monitor machinery in harsh mining conditions without continuous manual oversight, showcasing the value of having access to the right tools when needed.
What are the typical costs associated with tool rentals?
Rental costs can vary widely, with estimates for a basic power tool rental ranging from $30 to $50 per day. Factors influencing these costs include the type of item, its grade, the rental duration, and local market options.
Why is selecting the right drill bit important?
Choosing the appropriate drill bit is crucial for successful project completion, as different materials like concrete, asphalt, or masonry require specialized bits. Incorrect selection can lead to inefficiencies and project delays, affecting overall performance.
What factors should be considered for optimal drilling efficiency?
For optimal drilling efficiency, ensure that both the drill and bit are in excellent condition, apply steady pressure, maintain a consistent drilling speed, and use the appropriate lubricant or cooling system. Environmental conditions such as temperature and humidity should also be taken into account.
How can challenges with rebar and hard materials be addressed?
To successfully drill through reinforced concrete and hard materials, it is essential to use specialized bits designed for such purposes. These bits have diamond segments capable of cutting through rebar, while stability can be enhanced by employing a drill stand or rig.
What can be learned from recent construction projects facing challenges?
Recent projects, such as Metro Waterproofing at the Grand Hyatt Memphis and Jacobs’ collaboration with United Utilities, highlight the importance of resilience, adaptability, and detailed planning in overcoming complex project-specific challenges.
List of Sources
- Benefits of Renting Core Bits
- business-opportunities.biz (https://business-opportunities.biz/2023/10/15/construction-equipment-management-software-modern-world)
- inc.com (https://inc.com/dan-furman/why-now-is-right-time-for-equipment-investment.html)
- thimble.ca (https://thimble.ca/8-benefits-of-steel-as-a-building-material)
- renovated.com (https://renovated.com/construction-procurement-tips)
- lifehacker.com (https://lifehacker.com/home/best-places-to-rent-tools-and-equipment)
- aol.com (https://aol.com/homebuyers-owners-lending-boost-potential-120039114.html)
- aws.amazon.com (https://aws.amazon.com/blogs/machine-learning/how-aws-prototyping-enabled-icl-group-to-build-computer-vision-models-on-amazon-sagemaker)
- www150.statcan.gc.ca (https://www150.statcan.gc.ca/n1/daily-quotidien/240730/dq240730d-eng.htm)
- aem.org (https://aem.org/not-found)
- seekingalpha.com (https://seekingalpha.com/article/4644957-united-rentals-buy-this-dirty-cash-machine)
- Choosing the Right Core Bit for Your Project
- fabricatingandmetalworking.com (https://fabricatingandmetalworking.com/2023/10/a-drill-to-trust-for-nickel-based-hrsa-components)
- fabricatingandmetalworking.com (https://fabricatingandmetalworking.com/2023/10/versatile-parting-and-grooving-to-stay-on-track)
- bit-digital.com (https://bit-digital.com/news/bit-digital-inc-announces-monthly-production-update-for-december-2023)
- wandb.ai (https://wandb.ai/cyberian/MORL-Drilling/reports/Rewards--VmlldzoyOTc5NDQ3)
- aer.ca (https://aer.ca/providing-information/data-and-reports/statistical-reports/st53)
- jacobs.com (https://jacobs.com/projects/haweswater-aqueduct-resilience-programme-securing-water-future-north-west-england?utm_source=social&utm_medium=twitter&utm_term=47eb7794-e0a7-42a8-9240-4227b3ec85fc&utm_content=&utm_campaign=newsroom)
- aem.org (https://aem.org/not-found)
- fabricatingandmetalworking.com (https://fabricatingandmetalworking.com/2023/12/seco-launches-innovative-solutions-for-optimized-part-processing)
- smallbiztrends.com (https://smallbiztrends.com/2024/01/wood-chisels.html)
- slashgear.com (https://slashgear.com/1499313/how-to-choose-right-drill-bits-for-ryobi)
- Key Factors for Efficient Core Drilling
- slb.com (https://slb.com/driving-energy-innovation/innovating-in-oil-and-gas)
- austinvernon.site (https://austinvernon.site/blog/drillinglearningcurve.html)
- energyglobal.com (https://energyglobal.com/other-renewables/13022024/fervo-energy-drilling-results-show-rapid-advancement-of-geothermal-performance)
- wandb.ai (https://wandb.ai/cyberian/MORL-Drilling/reports/Rewards--VmlldzoyOTc5NDQ3)
- aer.ca (https://aer.ca/providing-information/data-and-reports/statistical-reports/st53)
- slb.com (https://slb.com/?width=750&height=580&popup=true)
- fabricatingandmetalworking.com (https://fabricatingandmetalworking.com/2023/12/seco-launches-innovative-solutions-for-optimized-part-processing)
- rocktechnology.sandvik (https://rocktechnology.sandvik/en/news-and-media/news-archive/2023/11/sandviks-latest-battery-electric-concept-rig-pushes-boundaries-of-emission-free-surface-drilling)
- fabricatingandmetalworking.com (https://fabricatingandmetalworking.com/2023/10/a-drill-to-trust-for-nickel-based-hrsa-components)
- thejoint.com (https://thejoint.com/2023/10/15/core-concepts-chiropractic-and-a-six-pack)
- yogauonline.com (https://yogauonline.com/yoga-practice-teaching-tips/yoga-practice-tips/around-your-core-in-4-minutes-a-quick-core-sequence)
- golfdigest.com (https://golfdigest.com/story/get-better-around-the-greens-tips-youve-never-heard-before?utm_medium=social&utm_source=twitter&utm_campaign=golfdigest)
- Handling Obstacles: Drilling into Rebar and Hard Materials
- construction-physics.com (https://construction-physics.com/p/how-valuable-are-building-methods)
- rpc.co.uk (https://rpc.co.uk/perspectives/construction/the-week-that-was-22-december-2023)
- rpc.co.uk (https://rpc.co.uk/perspectives/construction/the-week-that-was-8-december-2023)
- buildingenclosureonline.com (https://buildingenclosureonline.com/articles/92203-overcoming-waterproofing-weather-challenges)
- jacobs.com (https://jacobs.com/projects/haweswater-aqueduct-resilience-programme-securing-water-future-north-west-england?utm_source=social&utm_medium=twitter&utm_term=47eb7794-e0a7-42a8-9240-4227b3ec85fc&utm_content=&utm_campaign=newsroom)
- concrete.org (https://concrete.org/topicsinconcrete/topicdetail/materials in concrete)
- construction.com (https://construction.com/total-construction-starts/construction-starts-drop-6-as-fewer-megaprojects-move-forward)
- construction.com (https://construction.com/projects?country=USA)
- dep.pa.gov (https://dep.pa.gov/Business/Land/Waste/SolidWaste/MunicipalWaste/Construction-Demolition-Waste/Pages/default.aspx)