Introduction
Wood chippers are essential tools in managing plant debris and transforming branches into usable wood chips. They play a crucial role in various industries, from landscaping to construction, by efficiently processing woody material. In this article, we will explore the benefits of renting a wood chipper, when to consider renting one, how to choose the right wood chipper for your needs, safety considerations when using a wood chipper, the cost comparison between renting and buying, common uses for wood chippers, and tips for efficient wood chipper operation.
By understanding these aspects, you can make informed decisions and optimize the use of wood chippers in your projects.
What is a Wood Chipper?
play a crucial role in managing plant debris, transforming branches and twigs into usable wood chips. They employ powerful blades that meticulously shred the wood, enabling utilization in various applications. For instance, in Oxley Wood, efforts to develop a small-leaved lime seed stand highlight the importance of efficiently processing woody material.
Understanding the , such as recycled paper pulp, aligns with the meticulous operation of , where accuracy ensures time and resources are optimally used. Similarly, insights into tree growth parameters reveal that as trees mature, they strategically allocate carbon to different areas, such as wood production, reflective of how must adapt to the varying consistency and types of wood they encounter.
Moreover, recent advancements, like the creation of transparent wood by a German botanist and further developed for robust applications by Lars Berglund, underscore the innovation within the . Such breakthroughs expand the potential uses of wood products, possibly influencing future designs of for enhanced functionality.
Additionally, the wood and timber market is experiencing growth driven by construction and infrastructure development, with a notable shift towards engineered wood and sustainable forestry. These market trends necessitate efficient wood-processing tools to meet the demand. A custom wooden chipper body can provide durability, aesthetic appeal, and customization, adding value to businesses in the tree care industry.
As the market evolves, the functionality and capabilities of will be integral in processing timber for a myriad of uses, from woodworking to furniture making, reflecting their versatility and importance in the industry.
Benefits of Renting a Wood Chipper
Maximizing the efficiency of landscaping or can be significantly enhanced through the strategic use of , such as . Opting to rent rather than purchase outright offers immediate access to top-tier equipment without the hefty initial investment, which is particularly advantageous for sporadic or singular project needs. A key benefit of renting is the alleviation of .
Rental companies shoulder the responsibility for maintenance and repairs, assuring that the equipment is consistently in prime working condition, ready for the task at hand.
Furthermore, the diversity of available rental options means you can select the perfect size and model of wood chipper to best suit your project's specific requirements, thereby optimizing productivity. This approach is underscored by the enduring success of long-standing family businesses in the custom harvesting industry, which have been thriving since the 1950s by adapting to the evolving needs of their operations, including the efficient use of machinery.
The tree care sector, in particular, can benefit from the , , durability, and aesthetic appeal. This investment not only bolsters the performance of the equipment but can also serve as a sturdy and resilient foundation for business branding and growth. Such strategic investments are echoed in the broader industry, where the alone is valued at a remarkable $105.1 billion, highlighting the substantial economic impact and employment opportunities within this field.
Lastly, the practice of renting aligns with the principles of recycling and sustainability, as it supports the reutilization of resources, minimizes waste, and reduces the ecological footprint of construction and landscaping activities. By aligning procurement practices with these environmental considerations, businesses can contribute to a greener industry while achieving their project goals with enhanced efficiency and reduced costs.
When to Rent a Wood Chipper
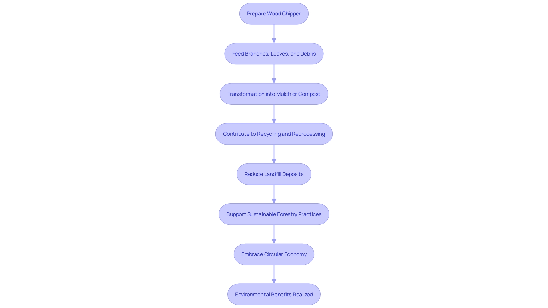
To enhance your or clean-up tasks after a storm, consider the strategic use of a rented . This equipment transforms large quantities of branches, leaves, and debris into mulch or compost, contributing to the recycling and reprocessing of waste materials. By doing so, we mitigate the environmental impact by reducing landfill deposits and the need for new raw materials, thus supporting .
Moreover, in the context of urban development and the efficient use of resources, renting a aligns with the trend of utilizing durable, reusable materials. It's a for those with limited storage or budgets, bypassing the long-term financial commitments associated with purchasing and maintaining such machinery.
Remember, utilizing a is not just about dealing with waste—it's about embracing a where materials are continuously in flow, being repurposed in ways that benefit both your immediate project and the environment at large. As the construction and forestry tech industries evolve, and as illustrated by the increasing market presence of engineered wood, the value of such practices becomes ever more clear in driving sustainable growth.
](https://blog.ezequipmentrental.com/7-essential-wood-shredders-for-rent-in-dallas-fort-worth)](https://blog.ezequipmentrental.com/7-essential-wood-shredders-for-rent-in-dallas-fort-worth)](https://blog.ezequipmentrental.com/7-essential-wood-shredders-for-rent-in-dallas-fort-worth)](https://blog.ezequipmentrental.com/7-essential-wood-shredders-for-rent-in-dallas-fort-worth)](https://blog.ezequipmentrental.com/7-essential-wood-shredders-for-rent-in-dallas-fort-worth)](https://blog.ezequipmentrental.com/7-essential-wood-shredders-for-rent-in-dallas-fort-worth)](https://blog.ezequipmentrental.com/7-essential-wood-shredders-for-rent-in-dallas-fort-worth)](https://blog.ezequipmentrental.com/7-essential-wood-shredders-for-rent-in-dallas-fort-worth)](https://tely.blob.core.windows.net/telyai/flowchart-for-the-process-of-using-a-rented-wood-chipper.jpg.jpg)
How to Choose the Right Wood Chipper for Your Needs
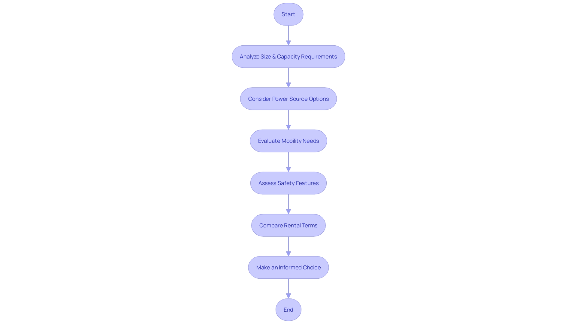
Selecting an appropriate is not just about efficiency; it's about embracing innovation and safeguarding your investment. When choosing a , consider these pivotal factors:
- Size and Capacity: Match the to the task at hand. Analyze the dimensions of the material to be chipped to ensure a seamless operation.
- Power Source: Whether powered by electricity, gasoline, or diesel, your choice should align with availability and project-specific requirements.
- Mobility: For those with dynamic work environments across different sites, a with wheels or a tow hitch is indispensable for smooth transportation.
- : A robust set of is non-negotiable. Features like a safety shutdown switch and feed control system are integral, along with personal protective equipment like safety goggles.
- : Engage with various suppliers to find the most favorable . Evaluate the duration, delivery options, and pricing to ensure a cost-effective solution.
Leveraging the right is akin to integrating IIoT solutions in industries like pulp and paper – it's about enhancing productivity through smart, tailored solutions. For instance, consider the case of John Dee, where an in-depth analysis and tailored design level led to the selection of an automated system, which was crucial to managing their growth and complexity. The choice of a should similarly be informed by a careful analysis of your business needs.
Moreover, advancements in the wood chipping industry, such as custom wooden chipper bodies, showcase a commitment to durability, aesthetics, and branding. Investing in such innovations can significantly uplift your business's operational efficiency, mirroring the industry's move towards more durable, sustainable, and efficient solutions.
Remember, a is not just a tool; it's a pivotal asset that, when chosen wisely, can significantly influence the productivity and growth trajectory of your business.
](https://blog.ezequipmentrental.com/understanding-the-front-loader-operators-role-in-construction)](https://blog.ezequipmentrental.com/understanding-the-front-loader-operators-role-in-construction)](https://blog.ezequipmentrental.com/understanding-the-front-loader-operators-role-in-construction)](https://blog.ezequipmentrental.com/understanding-the-front-loader-operators-role-in-construction)](https://blog.ezequipmentrental.com/understanding-the-front-loader-operators-role-in-construction)](https://blog.ezequipmentrental.com/understanding-the-front-loader-operators-role-in-construction)](https://blog.ezequipmentrental.com/understanding-the-front-loader-operators-role-in-construction)](https://blog.ezequipmentrental.com/understanding-the-front-loader-operators-role-in-construction)](https://tely.blob.core.windows.net/telyai/choosing-an-appropriate-wood-chipper.jpg.jpg)
Safety Considerations for Renting a Wood Chipper
Operating equipment like a involves significant risk, but with vigilant adherence to , the likelihood of accidents and injuries can be greatly reduced. Here's an enhanced for :
- Thoroughly Review the Manual: Grasp the manufacturer's guidelines by studying the manual, which is your blueprint to understanding the machine's operation and safety features.
- Wear : Donning the right is non-negotiable. Ensure safety goggles, ear protection, robust gloves, and sturdy boots are part of your gear.
- Inspect the Surroundings: A clear, obstruction-free work zone is critical. Secure the area from any debris that might interfere with the operation and confirm no bystanders are in harm's way.
- Methodical Material Feeding: Overloading the wood chipper can lead to malfunctions. Introduce branches and debris gradually and according to the machine's capacity to handle them.
- Remain Observant: Keep a sharp eye on the wood chipper's performance. Be keenly aware of any odd noises or vibrations that could signal an issue requiring immediate attention.
- Consistent Maintenance: A well-maintained machine is a safer one. Regular checks and servicing, as outlined by the manufacturer, are imperative for reliable operation.
In line with the Occupational Safety and Health Administration's (OSHA) principle of 'hazard elimination', it's essential to first strive to remove any potential dangers. If a risk cannot be eliminated, then it should be reduced through strategic measures. In the realm of tool operation, where hazards are inherent, the use of PPE becomes a vital defense.
It's worth noting that the Bureau of Labor Statistics has highlighted stark disparities in fatality rates across different professions, with some occupations experiencing alarmingly high rates. This underscores the importance of stringent safety measures in all high-risk activities, including the use of powerful machinery like wood chippers.
Remember, safety is not just about compliance, but about creating an environment where risks are anticipated, understood, and managed effectively. By integrating these practices, you're not only protecting yourself but also setting a standard for safety that reflects the highest professional standards.
Cost Comparison: Renting vs. Buying a Wood Chipper
When weighing the decision between renting and purchasing a , it's not only a matter of crunching numbers but also considering your operational needs and long-term objectives. The flexibility of renting is undeniable, offering a for those with sporadic needs or the desire to use high-caliber, specialized equipment that might be prohibitive in cost to own. For instance, renting a basic could cost between $30 to $50 a day, a manageable expense for short-term projects.
However, the current economic landscape, marked by fluctuating and interest rates, suggests a more nuanced approach. With nonresidential construction input prices experiencing fluctuations and the cost of heavy materials on the rise due to transportation costs, the decision becomes even more critical. Furthermore, the potential for building equity or benefiting from tax deductions, as is the case with homeownership, cannot be dismissed for businesses contemplating frequent or of a .
For those in the tree care industry, investing in a custom wooden chipper body might offer an attractive middle ground. It enhances functionality and branding while providing durability and aesthetic appeal, making the initial investment potentially more valuable over time.
Ultimately, your choice hinges on the balance between the upfront and long-term costs, the frequency of use, and the scale of your operations. Local tool-shares or community groups may also present an alternative solution, providing access to tools and equipment at minimal or no cost, which can be a game-changer for budget-conscious project managers.
Common Uses for Wood Chippers
serve as a vital tool in various sectors, contributing to ecological sustainability and . In landscaping, for instance, the mulch produced by chippers retains soil moisture, suppresses weeds, and beautifies outdoor spaces. This aligns with growing public demand for , evidenced by a report showing 60% of home renters and buyers consider environmental impacts important.
Moreover, facilitate composting by adding carbon-rich chips to piles, thereby enhancing decomposition and producing . This process reflects the natural cycle of growth and decay as noted in a that highlights the significance of tree seed in forest sustainability.
The production of , utilizing wood chips as fuel, aligns with the shift towards renewable energy sources. A study on engineered trees illustrates efforts to make woody biomass more amenable to conversion, reducing reliance on fossil fuels and advancing carbon neutrality goals.
Animal care also benefits from ; the resulting chips provide a hygienic, absorbent bedding solution, offering comfort and odor control for animals like horses and poultry. Finally, in construction and renovation, wood chips serve as versatile filler material, aiding in tasks such as leveling grounds and creating walkways.
The construction industry's move toward long-lasting wood products, such as engineered wood, structural panels, and insulation materials, is a step towards maximizing the utility of wood, including low-quality and small-diameter varieties. This shift is corroborated by an analysis that identifies European countries excelling in producing long-life wood products, with Germany's subsidization of bio-based insulation as a notable example of incentivizing sustainable building materials.
In summary, the multifaceted uses of not only support various industry needs but also contribute to a broader movement towards and sustainable development.
Tips for Efficient Wood Chipper Operation
When it comes to optimizing the use of a rented , and . Before beginning, ensure all materials are clear of foreign objects like wires or nails to prevent . Consistency is key when feeding the chipper; avoids clogs and maintains the chipper's efficacy.
To keep the machine running smoothly, adhere to the manufacturer's guidelines for cleaning and maintenance, especially the blades. After use, wood chips should be disposed of or repurposed in an , aligning with local directives. Leveraging these practices will enhance your 's performance and contribute to more productive operation.
Conclusion
In conclusion, renting a wood chipper offers immediate access to top-tier equipment without the hefty initial investment. It alleviates long-term storage and upkeep concerns while allowing for the selection of the perfect size and model for specific project requirements.
Choosing the right wood chipper involves considering factors such as size, power source, mobility, safety features, and rental terms. By selecting the appropriate wood chipper, businesses can enhance productivity and operational efficiency while safeguarding their investment.
Safety considerations are paramount when renting and operating a wood chipper. Adhering to safety protocols, wearing proper personal protective equipment, and practicing methodical material feeding are crucial for minimizing accidents and injuries.
Renting a wood chipper aligns with principles of recycling and sustainability, supporting the reutilization of resources and reducing waste. It offers a cost-effective solution for those with limited storage or budgets.
Wood chippers have common uses in various sectors, including landscaping, composting, biomass energy production, animal care, and construction. They contribute to ecological sustainability, construction efficiency, and the shift towards renewable energy sources and long-lasting wood products.
Efficient wood chipper operation requires strategic preparation and maintenance. Clearing materials of foreign objects, consistent feeding, and proper disposal or repurposing of wood chips contribute to more productive operation and enhanced performance.
By understanding the benefits of renting a wood chipper, businesses can make informed decisions and optimize its use in their projects. This will lead to increased productivity, reduced costs, and a greener, more sustainable approach to managing woody material.
Frequently Asked Questions
What is a wood chipper?
A wood chipper is a machine that shreds branches and twigs into wood chips. It uses powerful blades to carefully process wood for various applications.
What are the uses of wood chips produced by a wood chipper?
Wood chips can be utilized for landscaping as mulch, in composting to aid decomposition, as biomass energy fuel, for animal bedding to provide comfort and odor control, and as filler material in construction and renovation projects.
How do wood chippers contribute to sustainable practices?
Wood chippers allow for the recycling and reprocessing of plant debris, reducing landfill deposits, and the need for new raw materials, thus supporting sustainable forestry and contributing to a circular economy.
Why might someone choose to rent a wood chipper?
Renting a wood chipper provides immediate access to high-quality equipment without a large upfront investment, ideal for sporadic or one-time projects. It also eliminates long-term storage and maintenance responsibilities.
What are the benefits of renting a wood chipper from a business perspective?
Renting allows businesses to optimize productivity with the right equipment for specific project needs, enhance functionality and aesthetics with customized wood chipper bodies, and align with environmental sustainability by reutilizing resources.
When should you consider renting a wood chipper?
You should consider renting a wood chipper for landscaping projects, after-storm clean-ups, or any task that involves transforming large quantities of plant debris into mulch or compost.
What factors should be considered when choosing the right wood chipper?
When selecting a wood chipper, consider size and capacity, the power source, mobility, safety features, and favorable rental terms that align with project requirements.
What are the essential safety considerations when operating a wood chipper?
Always review the manual, wear proper personal protective equipment (PPE), inspect the surroundings, feed material methodically, remain observant for any issues, and ensure consistent maintenance.
Is it more cost-effective to rent or buy a wood chipper?
The decision to rent or buy depends on the frequency and scale of your operations, upfront costs versus long-term benefits, and the potential for building equity or benefiting from tax deductions.
How do wood chippers support the tree care industry?
Wood chippers provide the tree care industry with the ability to efficiently process timber, which can be used for a range of purposes, from woodworking to furniture making, and support sustainable forestry initiatives.
What are some common uses for wood chippers across different industries?
Common uses for wood chippers include creating mulch for landscaping, contributing to composting efforts, producing biomass energy, providing bedding for animals, and supplying filler materials for construction.
How can the operation of a rented wood chipper be optimized?
To optimize the use of a rented wood chipper, clear materials of foreign objects, feed the chipper consistently, adhere to maintenance guidelines, and dispose of or repurpose wood chips responsibly.
List of Sources
- What is a Wood Chipper?
- gov.uk (https://www.gov.uk/government/publications/oxley-wood-essex)
- ouster.com (https://ouster.com/insights/case-studies/dunakontroll?utm_source=Company+Referral&utm_medium=Organic-Social)
- livingcarbon.com (https://www.livingcarbon.com/post/%20a-new-idea-to-optimize-forestry-to-maximize-carbon-removal)
- science.slashdot.org (https://science.slashdot.org/story/23/12/12/0223242/transparent-wood-could-soon-find-uses-in-smartphone-screens-insulated-windows?utm_source=rss1.0mainlinkanon&utm_medium=feed)
- futuretech.news (https://futuretech.news/)
- businessresearchinsights.com (https://www.businessresearchinsights.com/market-reports/wood-or-timber-market-108318)
- environmentamerica.org (https://environmentamerica.org/pennsylvania/center/resources/lawn-care-goes-electric/)
- smallbiztrends.com (https://smallbiztrends.com/2023/10/wood-carving-supplies.html)
- smallbiztrends.com (https://smallbiztrends.com/2024/01/wood-chisels.html)
- confessionsoftheprofessions.com (https://confessionsoftheprofessions.com/benefits-of-investing-in-a-custom-wooden-chipper-body-for-your-business/)
- Benefits of Renting a Wood Chipper
- schemperharvesting.com (http://www.schemperharvesting.com/p/about.html)
- earlyretirementextreme.com (https://earlyretirementextreme.com/get-a-push-lawn-mower.html)
- britannica.com (https://www.britannica.com/science/recycling)
- vitalytennant.com (https://vitalytennant.com/3-ways-to-increase-your-homes-eco-credentials/)
- gitnux.org (https://gitnux.org/lawn-care-statistics/)
- confessionsoftheprofessions.com (https://confessionsoftheprofessions.com/benefits-of-investing-in-a-custom-wooden-chipper-body-for-your-business/)
- tycoonstory.com (https://www.tycoonstory.com/the-advantages-of-utilizing-a-self-storage-unit/)
- When to Rent a Wood Chipper
- biztoc.com (https://biztoc.com/t/jonvanderark)
- biztoc.com (https://biztoc.com/t/forests)
- equipmentfinancenews.com (https://equipmentfinancenews.com/news/)
- britannica.com (https://www.britannica.com/science/recycling)
- vitalytennant.com (https://vitalytennant.com/3-ways-to-increase-your-homes-eco-credentials/)
- livingcarbon.com (https://www.livingcarbon.com/post/%20a-new-idea-to-optimize-forestry-to-maximize-carbon-removal)
- startribune.com (https://www.startribune.com/south-minneapolis-man-cited-for-unsanctioned-home-lumberyard-fighting-to-legalize-wood-recycling-model/600340502/?utm_campaign=star_tribune&utm_medium=social&utm_source=twitterx)
- pinebarrenstribune.com (https://pinebarrenstribune.com/environmentalists-enraged-by-unauthorized-dumping-of-truckloads-of-soil-f-p5611-165.htm)
- confessionsoftheprofessions.com (https://confessionsoftheprofessions.com/benefits-of-investing-in-a-custom-wooden-chipper-body-for-your-business/)
- lifehacker.com (https://lifehacker.com/home/best-places-to-rent-tools-and-equipment)
- businessresearchinsights.com (https://www.businessresearchinsights.com/market-reports/wood-or-timber-market-108318)
- environmentamerica.org (https://environmentamerica.org/pennsylvania/center/resources/lawn-care-goes-electric/)
- knowledge-hub.circle-economy.com (https://knowledge-hub.circle-economy.com/indicator)
- fs.usda.gov (https://www.fs.usda.gov/research/treesearch/67155)
- fao.org (https://www.fao.org/documents/card/en/c/cc7561en)
- How to Choose the Right Wood Chipper for Your Needs
- andritz.com (https://www.andritz.com/newsroom-en)
- smallbiztrends.com (https://smallbiztrends.com/2024/01/wood-chisels.html)
- i4ce.org (https://www.i4ce.org/en/publication/developing-long-life-wood-uses-german-romanian-swedish-industries-climate/)
- dematic.com (https://www.dematic.com/en-au/insights/case-studies/john-dee-australia/)
- confessionsoftheprofessions.com (https://confessionsoftheprofessions.com/benefits-of-investing-in-a-custom-wooden-chipper-body-for-your-business/)
- smallbiztrends.com (https://smallbiztrends.com/2023/10/wood-carving-supplies.html)
- smallbiztrends.com (https://smallbiztrends.com/2023/09/how-to-start-a-woodworking-business.html)
- smallbiztrends.com (https://smallbiztrends.com/2023/10/wood-carving-supplies.html)
- smallbiztrends.com (https://smallbiztrends.com/2023/09/how-to-start-a-woodworking-business.html)
- Safety Considerations for Renting a Wood Chipper
- railroads.dot.gov (https://railroads.dot.gov/elibrary/fames-cutting-torch-alert)
- cdc.gov (https://www.cdc.gov/mmwr/volumes/72/wr/mm7246a2.htm)
- bls.gov (https://www.bls.gov/opub/ted/2023/fatal-work-injuries-up-in-2022.htm)
- 247wallst.com (https://247wallst.com/special-report/2023/09/13/23-most-dangerous-jobs-in-america/)
- assets.cureus.com (https://assets.cureus.com/uploads/original_article/pdf/168780/20230824-21756-xuawkc.pdf)
- lifehacker.com (https://lifehacker.com/home/avoid-these-common-diy-injuries)
- bobvila.com (https://www.bobvila.com/articles/product-recalled/?utm_medium=social&utm_source=twitter&utm_campaign=socialflow)
- Cost Comparison: Renting vs. Buying a Wood Chipper
- aol.com (https://www.aol.com/renting-vs-buying-house-164940659.html)
- lifehacker.com (https://lifehacker.com/home/best-places-to-rent-tools-and-equipment)
- aol.com (https://www.aol.com/cost-5-construction-materials-grew-150000908.html)
- biztoc.com (https://biztoc.com/t/vlsitechnology)
- zillow.com (https://www.zillow.com/learn/renting-vs-buying-pros-and-cons/)
- zerohedge.com (https://www.zerohedge.com/personal-finance/visualizing-monthly-cost-buying-vs-renting-house-america)
- nytimes.com (https://www.nytimes.com/interactive/2024/upshot/buy-rent-calculator.html)
- aol.com (https://www.aol.com/pros-cons-leasing-vs-buying-142331425.html)
- activerain.com (https://activerain.com/blogsview/5827346/are-used-appliances-worth-the-savings-)
- confessionsoftheprofessions.com (https://confessionsoftheprofessions.com/benefits-of-investing-in-a-custom-wooden-chipper-body-for-your-business/)
- Common Uses for Wood Chippers
- themanufacturer.com (https://www.themanufacturer.com/articles/daily-manufacturing-news-digest-the-industry-stories-you-should-be-aware-of-today-06112023/)
- allthingssupplychain.com (https://www.allthingssupplychain.com/supply-chain-weekly-wrap-up-09-15-2023-09-21-2023/?utm_source=rss&utm_medium=rss&utm_campaign=supply-chain-weekly-wrap-up-09-15-2023-09-21-2023)
- phys.org (https://phys.org/news/2023-09-scientists-naturally-occurring-polymer-wood-boost.html)
- i4ce.org (https://www.i4ce.org/en/publication/developing-long-life-wood-uses-german-romanian-swedish-industries-climate/)
- gov.uk (https://www.gov.uk/government/publications/oxley-wood-essex)
- livingcarbon.com (https://www.livingcarbon.com/post/%20a-new-idea-to-optimize-forestry-to-maximize-carbon-removal)
- nytimes.com (https://www.nytimes.com/2023/08/24/climate/tiny-forests-climate-miyawaki.html)
- ourworldindata.org (https://ourworldindata.org/data-insights)
- woodworkingnetwork.com (https://www.woodworkingnetwork.com/technology/editors-choice-top-products-2023)
- archive.org (https://archive.org/details/horn_lumber)
- Tips for Efficient Wood Chipper Operation
- smallbiztrends.com (https://smallbiztrends.com/2023/10/how-to-start-a-dump-truck-business.html)
- smallbiztrends.com (https://smallbiztrends.com/2024/01/wood-chisels.html)
- smallbiztrends.com (https://smallbiztrends.com/2023/12/how-to-start-a-tree-farm.html)
- andritz.com (https://www.andritz.com/newsroom-en)
- i4ce.org (https://www.i4ce.org/en/publication/developing-long-life-wood-uses-german-romanian-swedish-industries-climate/)
- fabricatingandmetalworking.com (https://www.fabricatingandmetalworking.com/2024/05/the-mighty-conveyor-considerations-for-maximizing-performance-and-minimizing-costs/)
- confessionsoftheprofessions.com (https://confessionsoftheprofessions.com/benefits-of-investing-in-a-custom-wooden-chipper-body-for-your-business/)
- oilprice.com (https://oilprice.com/Alternative-Energy/)
- bbc.com (https://www.bbc.com/news/science-environment-67718719)
- science.slashdot.org (https://science.slashdot.org/story/23/12/12/0223242/transparent-wood-could-soon-find-uses-in-smartphone-screens-insulated-windows?utm_source=rss1.0mainlinkanon&utm_medium=feed)